🌈个人主页: 秦jh__https://blog.csdn.net/qinjh_?spm=1010.2135.3001.5343
🔥 系列专栏: https://blog.csdn.net/qinjh_/category_13026221.html?fromshare=blogcolumn&sharetype=blogcolumn&sharerId=13026221&sharerefer=PC&sharesource=qinjh_&sharefrom=from_link

目录
[Git 分⽀设计规范](#Git 分⽀设计规范)
[开发场景-基于git flow模型的实践](#开发场景-基于git flow模型的实践)
[修复测试环境 Bug](#修复测试环境 Bug)
[修改预发布环境 Bug](#修改预发布环境 Bug)
[修改正式环境 Bug](#修改正式环境 Bug)
[紧急修复正式环境 Bug](#紧急修复正式环境 Bug)
前言
💬 hello! 各位铁子们大家好哇。
今日更新了git企业级开发的内容
🎉 欢迎大家关注🔍点赞👍收藏⭐️留言📝
企业级开发模型
我们知道,⼀个软件从零开始到最终交付,⼤概包括以下⼏个阶段:规划、编码、构建、测试、发 布、部署和维护。
最初,程序⽐较简单,⼯作量不⼤,程序员⼀个⼈可以完成所有阶段的⼯作。但随着软件产业的⽇益 发展壮⼤,软件的规模也在逐渐变得庞⼤。软件的复杂度不断攀升,⼀个⼈已经hold不住了,就开始 出现了精细化分⼯。如下图所⽰:

但在传统的 IT 组织下,开发团队(Dev)和运维团队(Ops)之间诉求不同:
- 开发团队(尤其是敏捷团队)追求变化
- 运维团队追求稳定
双⽅往往存在利益的冲突。⽐如,精益和敏捷的团队把持续交付作为⽬标,⽽运维团队则为了线上的 稳定⽽强调变更控制。部⻔墙由此建⽴起来,这当然不利于 IT 价值的最⼤化。
为了弥合开发和运维之间的鸿沟,需要在⽂化、⼯具和实践⽅⾯的系列变⾰⸺DevOps正式登上舞 台。
DevOps(Development和Operations的组合词)是⼀种重视"软件开发⼈员(Dev)"和"IT运维技 术⼈员(Ops)"之间沟通合作的⽂化、运动或惯例。透过⾃动化"软件交付"和"架构变更"的流 程,来使得构建、测试、发布软件能够更加地快捷、频繁和可靠。在DevOps的软件开发过程包含计 划、编码、构建、测试、预发布、发布、运维、监控,由此可⻅DevOps的强⼤。
这到底和我们的主题 Git 有什么关系呢?
举⼀个很简单的例⼦就能说明这个问题。⼀个软件的迭代,在我们开发⼈员看来,说⽩了就是对代码 进⾏迭代,那么就需要对代码进⾏管理。如何管理我们的代码呢,那不就是 Git(分布式版本控制系 统) !所以 Git 对于我们开发⼈员来说其重要性就不⾔⽽喻了。
系统开发环境
对于开发⼈员来说,在系统开发过程中最常⽤的⼏个环境必须要了解⼀下:
- 开发环境:开发环境是程序猿们专⻔⽤于⽇常开发的服务器。为了开发调试⽅便,⼀般打开全部错 误报告和测试⼯具,是最基础的环境。
- 测试环境:⼀个程序在测试环境⼯作不正常,那么肯定不能把它发布到⽣产机上。该环境是开发环 境到⽣产环境的过渡环境。
- 预发布环境:该环境是为避免因测试环境和线上环境的差异等带来的缺陷漏测⽽设⽴的⼀套环境。 其配置等基本和⽣产环境⼀致,⽬的是能让我们发正式环境时更有把握!所以预发布环境是你的产 品质量最后⼀道防线,因为下⼀步你的项⽬就要上线了。要注意预发布环境服务器不在线上集成服 务器范围之内,为单独的⼀些机器。
- ⽣产环境:是指正式提供对外服务的线上环境,例如我们⽬前在移动端或PC端能访问到的APP都是 ⽣产环境。
这⼏个环境也可以说是系统开发的三个重要阶段:开发->测试->上线。⼀张图总结:

对于规模稍微⼤点的公司来说,可不⽌这么⼏个环境,⽐如项⽬正式上线前还存在仿真/灰度环境,再 ⽐如还存在多套测试环境,以满⾜不同版本上线前测试的需要。
⼀个项⽬的开始从设计开始,⽽⼀个项⽬的成功则从测试开始。⼀套良好的测试体系可以将系统中绝 ⼤部分的致命Bug 解决在系统上线之前。测试系统的完善和成熟也是衡量⼀个软件企业整体⽔平的重 要指标之⼀,测试往往被忽视,因为它对可以的隐性、对软件开发企业不产⽣直接的效益,但是它却 是软件质量的最终保障,乃⾄项⽬能否成功的重要因素!
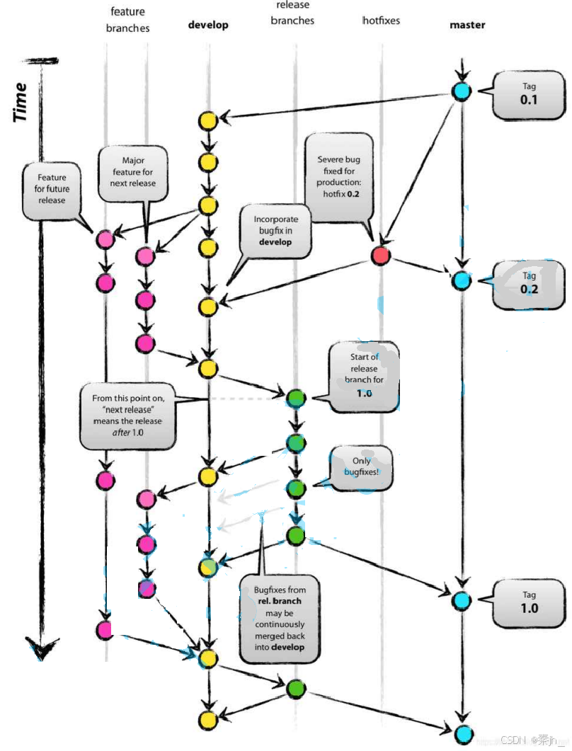
Git 分⽀设计规范


注:以上表格中的分⽀和环境的搭配仅是常⽤的⼀种,可视情况⽽定不同的策略。
master 分⽀
- master 为主分⽀,该分⽀为只读且唯⼀分⽀。⽤于部署到正式发布环境,⼀般由合并 release 分⽀得到。
- 主分⽀作为稳定的唯⼀代码库,任何情况下不允许直接在 master 分⽀上修改代码。
- 产品的功能全部实现后,最终在master分⽀对外发布,另外所有在master分⽀的推送应该打标签 (tag)做记录,⽅便追溯。
- master 分⽀不可删除。
release 分⽀
- release 为预发布分⽀,基于本次上线所有的 feature 分⽀合并到 develop 分⽀之后,基 于 develop 分⽀创建。可以部署到测试或预发布集群。
- 命名以 release/ 开头,建议的命名规则: release/version_publishtime 。
- release 分⽀主要⽤于提交给测试⼈员进⾏功能测试。发布提测阶段,会以 release 分⽀代码 为基准进⾏提测。
- 如果在 release 分⽀测试出问题,需要回归验证 develop 分⽀看否存在此问题。
- release 分⽀属于临时分⽀,产品上线后可选删除。
develop 分⽀
- develop 为开发分⽀,基于master分⽀创建的只读且唯⼀分⽀,始终保持最新完成以及 bug 修 复后的代码。可部署到开发环境对应集群。
- 可根据需求⼤⼩程度确定是由 feature 分⽀合并,还是直接在上⾯开发(⾮常不建议)。
feature 分⽀
- feature 分⽀通常为新功能或新特性开发分⽀,以 develop 分⽀为基础创建 feature 分 ⽀。
- 命名以 feature/ 开头,建议的命名规则: feature/user_createtime_feature 。
- 新特性或新功能开发完成后,开发⼈员需合到 develop 分⽀。
- ⼀旦该需求发布上线,便将其删除。
hotfix 分⽀
- hotfix 分⽀为线上 bug 修复分⽀或叫补丁分⽀,主要⽤于对线上的版本进⾏ bug 修复。当线上 出现紧急问题需要⻢上修复时,需要基于 master 分⽀创建 hotfix 分⽀。
- 命名以 hotfix/ 开头,建议的命名规则: hotfix/user_createtime_hotfix
- 当问题修复完成后,需要合并到 master 分⽀和 develop 分⽀并推送远程。⼀旦修复上线,便 将其删除。
⼀张图总结:

其实,以上讲解的是企业级常⽤的⼀种 Git 分⽀设计规范:Git Flow 模型。但要说的是,该模 型并不是适⽤于所有的团队、所有的环境和所有的⽂化。如果你采⽤了持续交付,你会想要⼀些能够 尽可能简化交付过程的东西。有些⼈喜欢基于主⼲的开发模式,喜欢使⽤特性标志。然⽽,从测试的 ⻆度来看,这些反⽽会把他吓⼀跳。
关键在于站在你的团队或项⽬的⻆度思考:这种分⽀模型可以帮助你们解决哪些问题?它会带来哪些 问题?这种模式为哪种开发提供更好的⽀持?你们想要⿎励这种⾏为吗?你选择的分⽀模型最终都是为了让⼈们更容易地进⾏软件协作开发。因此,分⽀模型需要考虑到使⽤者的需求,⽽不是盲⽬听信 某些所谓的"成功的分⽀模型"。
企业级项⽬管理实战
准备⼯作

企业名称可随意填写⼀个测试名称,只要能通过即可。注意,多⼈协作开发,需要将多⼈账号拉⼊⼀ 个企业下才⾏。
创建项⽬



项目关联的仓库可以先不填,创建项目结束后修改即可
创建仓库


创建的仓库可以关联到某个项⽬中被管理
添加成员
添加企业成员


申请后需要负责⼈审批通过。
添加项⽬成员


添加仓库开发⼈员


开发场景-基于git flow模型的实践
新需求加⼊
现有⼀个订单管理的新需求需要开发,⾸先可以基于 develop 分⽀创建⼀个 feature/hyb_order_20231012 分⽀。


需求在 feature/xxx 分⽀开发完毕,这时研发⼈员可以将代码合并到 develop 分⽀,将其部署在开发环境的服务器中,⽅便开发⼈员进⾏测试和调试。
开发者在 feature 分⽀下发起请求评审:

审查员审查代码:

审查通过,合并分支:

合并成功,查看结果:

在 develop 下开发⼈员⾃测通过后,先确定下 develop 不存在未测试完毕的需求,然后研发 ⼈员可基于 develop 分⽀创建⼀个 release/xxx 分⽀出来,可交由测试⼈员进⾏测试。

测试⼈员测试 release 通过后(包含测试环境和预发布环境的测试),就可将代码合并⼊ master :

测试⼈员在 master (正式环境) 测试通过后,便可删除 feature/xxx 分⽀:

修复测试环境 Bug
在 develop 测试出现了Bug,建议⼤家直接在 feature 分⽀上进⾏修复。
修复后的提测上线流程 与 新需求加⼊的流程⼀致。
修改预发布环境 Bug
在 release 测试出现了 Bug,⾸先要回归下 develop 分⽀是否同样存在这个问题。
如果存在,修复流程 与 修复测试环境 Bug流程⼀致。
如果不存在,这种可能性⽐较少,⼤部分是数据兼容问题,环境配置问题等。
修改正式环境 Bug
在 master 测试出现了Bug,⾸先要回归下 release 和 develop 分⽀是否同样存在这个问 题。
如果存在,修复流程 与 修复测试环境 Bug流程⼀致。
如果不存在,这种可能性也⽐较少,⼤部分是数据兼容问题,环境配置问题等。
紧急修复正式环境 Bug
需求在测试环节未测试出 Bug,上线运⾏⼀段时候后出现了 Bug,需要紧急修复的。
有的企业⾯对紧急修复时,⽀持不进⾏测试环境的验证,但还是建议验证下预发布环境。
可基于 master 创建 hotfix/xxx 分⽀,修复完毕后发布到 master 验证,验证完毕后,将 master 代码合并到 develop 分⽀,同时删掉 hotfix/xxx 分⽀。