文章目录
- 一、仿真电路
-
- [ 1、Proteus创建新工程](# 1、Proteus创建新工程)
- [ 2、放置元器件](# 2、放置元器件)
- [ 3、构建51最小系统](# 3、构建51最小系统)
- [ 4、点灯电路](# 4、点灯电路)
- 二、单片机程序
-
- [ 1、mian.c代码](# 1、mian.c代码)
- [ 2、加载固件](# 2、加载固件)
- 三、仿真
-
- [ 开始仿真:](# 开始仿真:)
一、仿真电路
1、Proteus创建新工程
界面新建工程 → 命个名 → 原理图选 DEFAULT → 不创建PCB → 没有固件。
2、放置元器件
元件模式:
常用元器件关键词:AT89C52、BUTTON、CAP、CRYSTAL、LED-RED、RES。
终端模式:
VCC、GND。
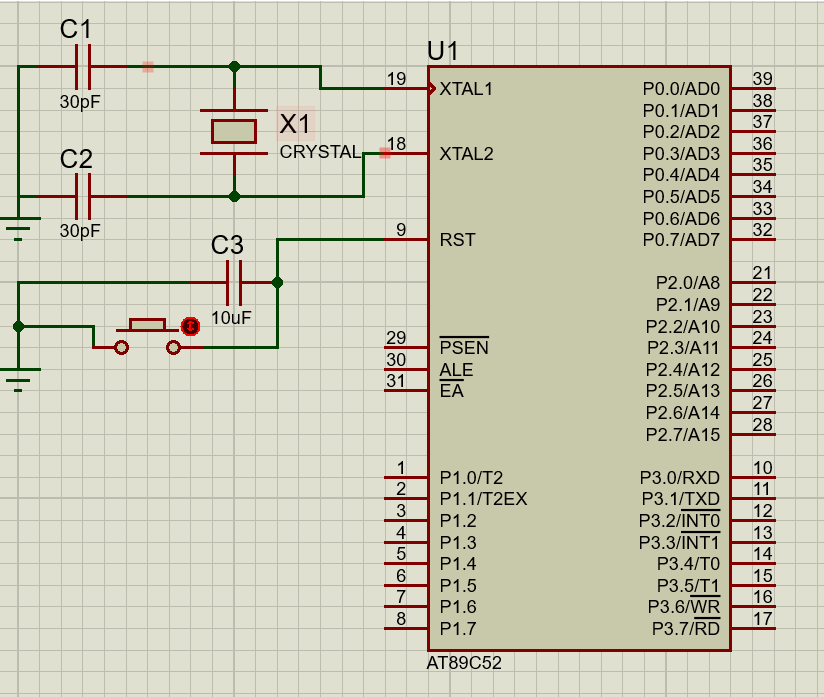
3、构建51最小系统

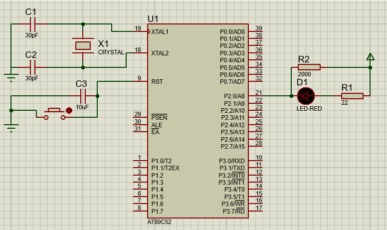
4、点灯电路

二、单片机程序
1、mian.c代码
c
#include <REGX52.H>
#include <INTRINS.H>
void Delay(unsigned int xms) //@12.000MHz 软件延时
{
unsigned char i, j;
while(xms--)
{
i = 2;
j = 239;
do
{
while (--j);
} while (--i);
}
}
void main()
{
while(1)
{
P2=0xFE; //1111 1110
// 此处也可对位寄存器直接操作:P2_0=0 (51上电引脚默认是高电平)
Delay(500);
P2=0xFF;
Delay(500);
}
}
注意:keil记得勾选生成hex文件!(点击魔术棒→ Output → Create HEX File)
2、加载固件
在Program File:选中编译好的 HEX 文件。

三、仿真
开始仿真:
