i2C设备是串行单双工同步通信方式

i2c总线上的每一个设备都可以作为主设备或者从设备,而且每一个设备都会对应一个唯一的地址
i2c总线上的主设备与从设备之间以字节(8位)为单位进行单双工的数据传输
i2c总线物理连接上分别由SDA串行数据线和SCL串行时钟线及上拉电阻组成,通信原理是通过对SCL和SDA线高低电平时序的控制,来产生i2c总线协议所需要的信号进行数据传输。
在总线空闲状态下,这两根线一般被上面所接的上拉电阻拉高,保持着高电平。
1. I2C协议简介 重要!!!
I2C 通讯协议(Inter-Integrated Circuit)是由Phiilps公司开发的,由于它引脚少,硬件实现简单,可扩展性强, 不需要USART、CAN等通讯协议的外部收发设备,现在被广泛地使用在系统内多个集成电路(IC)间的通讯。
在计算机科学里,大部分复杂的问题都可以通过分层来简化。如芯片被分为内核层和片上外设;STM32标准库则是在寄存器与用户代码之间的软件层。 对于通讯协议,我们也以分层的方式来理解,最基本的是把它分为物理层和协议层。物理层规定通讯系统中具有机械、电子功能部分的特性, 确保原始数据在物理媒体的传输。协议层主要规定通讯逻辑,统一收发双方的数据打包、解包标准。 简单来说物理层规定我们用嘴巴还是用肢体来交流,协议层则规定我们用中文还是英文来交流。
下面我们分别对I2C协议的物理层及协议层进行讲解。
1.1. I2C物理层
I2C通讯设备之间的常用连接方式见图 常见的I2C通讯系统。

它的物理层有如下特点:
(1) 它是一个支持设备的总线。"总线"指多个设备共用的信号线。在一个I2C通讯总线中, 可连接多个I2C通讯设备,支持多个通讯主机及多个通讯从机。
(2) 一个I2C总线只使用两条总线线路,一条双向串行数据线(SDA) , 一条串行时钟线 (SCL)。数据线即用来表示数据,时钟线用于数据收发同步。
(3) 每个连接到总线的设备都有一个独立的地址, 主机可以利用这个地址进行不同设备之间的访问。
(4) 总线通过上拉电阻接到电源。当I2C设备空闲时,会输出高阻态, 而当所有设备都空闲,都输出高阻态时,由上拉电阻把总线拉成高电平。
(5) 多个主机同时使用总线时,为了防止数据冲突, 会利用仲裁方式决定由哪个设备占用总线。
(6) 具有三种传输模式:标准模式传输速率为100kbit/s ,快速模式为400kbit/s , 高速模式下可达 3.4Mbit/s,但目前大多I2C设备尚不支持高速模式。
(7) 连接到相同总线的 IC 数量受到总线的最大电容 400pF 限制。
1.2. 协议层
I2C的协议定义了通讯的起始和停止信号、数据有效性、响应、仲裁、时钟同步和地址广播等环节。
1.2.1. I2C基本读写过程
先看看I2C通讯过程的基本结构,它的通讯过程见图主机写数据到从机 、 图主机由从机中读数据 及图I2C通讯复合格式。

这些图表示的是主机和从机通讯时,SDA线的数据包序列。
其中S表示由主机的I2C接口产生的传输起始信号(S),这时连接到I2C总线上的所有从机都会接收到这个信号。
起始信号产生后,所有从机就开始等待主机紧接下来广播 的从机地址信号 (SLAVE_ADDRESS)。在I2C总线上, 每个设备的地址都是唯一的,当主机广播的地址与某个设备地址相同时,这个设备就被选中了,没被选中的设备将会忽略之后的数据信号。 根据I2C协议,这个从机地址可以是7位或10位。
在地址位之后,是传输方向的选择位,该位为0时,表示后面的数据传输方向是由主机传输至从机,即主机向从机写数据。该位为1时,则相反,即主机由从机读数据。
从机接收到匹配的地址后,主机或从机返回一个应答(ACK)或非应答(NACK)信号,只有接收到应答信号后,主机才能继续发送或接收数据。
写数据
若配置的方向传输位为"写数据"方向,即第一幅图的情况,广播完地址,接收到应答信号后,主机开始正式向从机传输数据(DATA), 数据包的大小为8位,主机每发送完一个字节数据,都要等待从机的应答信号(ACK),重复这个过程,可以向从机传输N个数据, 这个N没有大小限制。当数据传输结束时,主机向从机发送一个停止传输信号(P),表示不再传输数据。
读数据
若配置的方向传输位为"读数据"方向,即第二幅图的情况,广播完地址,接收到应答信号后,从机开始向主机返回数据(DATA), 数据包大小也为8位,从机每发送完一个数据,都会等待主机的应答信号(ACK),重复这个过程,可以返回N个数据,这个N也没有大小限制。 当主机希望停止接收数据时,就向从机返回一个非应答信号(NACK),则从机自动停止数据传输。
读和写数据
除了基本的读写,I2C通讯更常用的是复合格式,即第三幅图的情况,该传输过程有两次起始信号(S)。一般在第一次传输中, 主机通过SLAVE_ADDRESS寻找到从设备后,发送一段"数据",这段数据通常用于表示从设备内部的寄存器或存储器地址(注意区分它与SLAVE_ADDRESS的区别); 在第二次的传输中,对该地址的内容进行读或写。也就是说,第一次通讯是告诉从机读写地址,第二次则是读写的实际内容。
以上通讯流程中包含的各个信号分解如下:
1.2.2. 通讯的起始和停止信号
前文中提到的起始(S)和停止(P)信号是两种特殊的状态,见图 起始和停止信号。
当 SCL 线是高电平时 SDA 线从高电平向低电平切换,这个情况表示通讯的起始。
当 SCL 是高电平时 SDA 线由低电平向高电平切换,表示通讯的停止。
起始和停止信号一般由主机产生。

1.2.3. SDA数据有效性
I2C使用SDA信号线来传输数据,使用SCL信号线进行数据同步。 SDA数据线在SCL的每个时钟周期传输一位数据。
1.传输时,SCL为高电平的时候SDA表示的数据有效,即此时的SDA为高电平时表示数据"1", 为低电平时表示数据"0"。
2.当SCL为低电平时,SDA的数据无效,一般在这个时候SDA进行电平切换,为下一次表示数据做好准备。
看下面的时序图,当SCL为高时候,SDA可能是高电平也可能是低电平,SDA的图像表示两种可能性都存在

每次数据传输都以字节为单位,每次传输的字节数不受限制。
1.2.4. 地址及数据方向
I2C总线上的每个设备都有自己的独立地址,主机发起通讯时,通过SDA信号线发送设备地址(SLAVE_ADDRESS)来查找从机。
I2C协议规定设备地址可以是7位或10位,实际中7位的地址应用比较广泛。紧跟设备地址的一个数据位用来表示数据传输方向, 它是数据方向位(R/W),第8位或第11位。
数据方向位为"1"时表示主机从从机读数据,该位为"0"时表示主机向从机写数据。 见图设备地址及数据传输方向。

读数据方向时,主机会释放对SDA信号线的控制,由从机控制SDA信号线,主机接收信号。 写数据方向时,SDA由主机控制,从机接收信号。
I2C发送每个字节数据先发送最高位MSB,再发送最低位LSB。
1.2.5. 响应(数据接收端的第九个时钟SDA电平)
I2C的数据和地址传输都带响应。响应包括"应答(ACK)"和"非应答(NACK)"两种信号。
在第9个时钟时,数据发送端会释放SDA的控制权,由数据接收端控制SDA作为数据接收端时,当设备(无论主从机)接收到I2C传输的一个字节数据或地址后,若希望对方继续发送数据,则需要向对方发送"应答(ACK)"信号, 发送方会继续发送下一个数据;若接收端希望结束数据传输,则向对方发送"非应答(NACK)"信号, 发送方接收到该信号后会产生一个停止信号,结束信号传输。见图 响应与非响应信号。

传输时主机产生时钟,在第9个时钟时,数据发送端会释放SDA的控制权(SDA电平置为1),由数据接收端控制SDA, 若数据接收端的SDA为高电平,表示非应答信号(NACK),数据接收端的SDA为低电平表示应答信号(ACK)。
2. STM32的I2C特性及架构
如果我们直接控制STM32的两个GPIO引脚,分别用作SCL及SDA,按照上述信号的时序要求, 直接像控制LED灯那样控制引脚的输出(若是接收数据时则读取SDA电平),就可以实现I2C通讯。 同样,假如我们按照USART的要求去控制引脚,也能实现USART通讯。所以只要遵守协议,就是标准的通讯, 不管您如何实现它,不管是ST生产的控制器还是ATMEL生产的存储器, 都能按通讯标准交互。
直接控制GPIO引脚电平产生通讯时序时,需要由CPU控制每个时刻的引脚状态, 所以称之为"软件模拟协议"方式。缺点是占用CPU内核。
相对地,还有"硬件协议"方式,STM32的I2C片上外设专门负责实现I2C通讯协议, 只要配置好该外设,它就会自动根据协议要求产生通讯信号,收发数据并缓存起来, CPU只要检测该外设的状态和访问数据寄存器,就能完成数据收发。 这种由硬件外设处理I2C协议的方式减轻了CPU的工作,硬件代替了CPU工作,且使软件设计更加简单。
2.1. STM32的I2C外设简介
STM32的I2C外设可用作通讯的主机及从机,支持100Kbit/s和400Kbit/s的速率,支持7位、10位设备地址, 支持DMA数据传输,并具有数据校验功能。它的I2C外设还支持SMBus2.0协议,SMBus协议与I2C类似, 主要应用于笔记本电脑的电池管理中,本教程不展开,感兴趣的读者可参考《SMBus20》文档了解。
2.2. STM32的I2C架构剖析

1. 通讯引脚
I2C的所有硬件架构都是根据图中左侧SCL线和SDA线展开的(其中的SMBA线用于SMBUS的警告信号,I2C通讯没有使用)。 STM32芯片有多个I2C外设,它们的I2C通讯信号引出到不同的GPIO引脚上,使用时必须配置到这些指定的引脚,见 表 23‑1。关于GPIO引脚的复用功能,以规格书为准。
表 23‑1 STM32F10x的I2C引脚

2. 时钟控制逻辑
SCL线的时钟信号,由I2C接口根据时钟控制寄存器(CCR)控制, 控制的参数主要为时钟频率。配置I2C的CCR寄存器可修改通讯速率相关的参数:
可选择I2C通讯的"标准/快速"模式,这两个I2C模式分别对应100/400Kbit/s的通讯速率。
在快速模式下可选择SCL时钟的占空比,可选Tlow/Thigh=2或Tlow/Thigh=16/9模式, 我们知道I2C协议在SCL高电平时对SDA信号采样, SCL低电平时SDA准备下一个数据,修改SCL的高低电平比会影响数据采样,但其实这两个模式的比例差别并不大, 若不是要求非常严格,这里随便选就可以了。
I2C CCR时钟寄存器中还有一个12位的配置因子CCR,与I2C外设的输入时钟源共同作用产生SCL时钟, STM32的I2C外设都挂载在APB1总线上,使用APB1的时钟源PCLK1。
SCL信号线的输出时钟公式如下:
标准模式:
Thigh=CCR*TPCKL1 Tlow=CCR*TPCLK1
快速模式中 Tlow/Thigh=2 时:
Thigh=CCR*TPCKL1 Tlow=2*CCR*TPCKL1
快速模式中 Tlow/Thigh=16/9 时:
Thigh=9*CCR*TPCKL1 Tlow=16*CCR*TPCKL1
例如,我们的PCLK1=36MHz,想要配置400Kbit/s的速率,计算方式如下:
PCLK时钟周期: TPCLK1 = 1/36000000
目标SCL时钟周期: TSCL = 1/400000
SCL时钟周期内的高电平时间: THIGH = TSCL/3 //事先定义好的
SCL时钟周期内的低电平时间: TLOW = 2*TSCL/3
计算CCR的值: CCR = THIGH/TPCLK1 = 30
计算结果得出CCR为30,向该寄存器位写入此值则可以控制IIC的通讯速率为400KHz,其实即使配置出来的SCL时钟不完全等于标准的400KHz, IIC通讯的正确性也不会受到影响,因为所有数据通讯都是由SCL协调的,只要它的时钟频率不远高于标准即可。

3. 数据控制逻辑

I2C的SDA信号主要连接到数据移位寄存器上,数据移位寄存器的数据来源及目标是数据寄存器(DR)、双地址寄存器(OAR)、PEC寄存器以及SDA数据线。
数据最终是存在数据寄存器DR中的
当向外发送数据的时候,数据移位寄存器以"数据寄存器"为数据源,把数据一位一位地通过SDA信号线发送出去;数据寄存器-->数据移位寄存器-->SDA
当从外部接收数据的时候, 数据移位寄存器把SDA信号线采样到的数据一位一位地存储到"数据寄存器"中。SDA-->数据移位寄存器-->数据寄存器
若使能了数据校验,接收到的数据会经过PEC计算器运算, 运算结果存储在"PEC寄存器"中。
当STM32的I2C工作在从机模式的时候,接收到设备地址信号时, 数据移位寄存器会把接收到的地址与STM32的自身的"I2C地址寄存器"的值作比较,以便响应主机的寻址。
STM32的自身I2C地址可通过修改"自身地址寄存器"修改,同时支持使用两个I2C设备地址,两个地址分别存储在OAR1和OAR2中。

- 整体控制逻辑

整体控制逻辑负责协调整个I2C外设,控制逻辑的工作模式根据我们配置的"控制寄存器(CR1/CR2)"的参数而改变。
在外设工作时, 控制逻辑会根据外设的工作状态修改"状态寄存器(SR1和SR2)",我们只要读取这些寄存器相关的寄存器位,就可以了解I2C的工作状态。
除此之外,控制逻辑还根据要求,负责控制产生I2C中断信号、DMA请求及各种I2C的通讯信号(起始、停止、响应信号等)。
2.3. 通讯过程
使用I2C外设通讯时,在通讯的不同阶段它会对"状态寄存器(SR1及SR2)"的不同数据位写入参数,我们通过读取这些寄存器标志来了解通讯状态。
2.3.1. 主发送器
见图 主发送器通讯过程。图中的是"主发送器"流程,即作为I2C通讯的主机端时,向外发送数据时的过程。

第一行是是控制寄存器发送,第二行是状态寄存器检测状态标志位
主发送器发送流程及事件说明如下:
(1)控制产生起始信号(S),当发生起始信号后,它产生事件"EV5", 并会对SR1寄存器的"SB"起始位置1,表示起始信号已经发送;
(2) 紧接着发送设备地址并等待应答信号,若有从机应答,则产生事件"EV6"及"EV8", 这时SR1寄存器的"ADDR"位及"TXE"位被置1,ADDR 为1表示地址已经发送,TXE为1表示数据寄存器为空;
(3) 以上步骤正常执行并对ADDR位清零后,往I2C的"数据寄存器DR"写入要发送的数据, 这时TXE位会被重置0,表示数据寄存器非空,I2C外设通过SDA信号线一位位把数据发送出去后,又会产生"EV8"事件,即TXE位被置1,重复这个过程,就可以发送多个字节数据了;
(4) 当我们发送数据完成后,主发送器控制I2C设备产生一个停止信号(P),这个时候会产生EV8_2事件, SR1的TXE位及BTF位都被置1,表示通讯结束。
假如我们使能了I2C中断,以上所有事件产生时,都会产生I2C中断信号,进入同一个中断服务函数,到I2C中断服务程序后,再通过检查寄存器位来判断是哪一个事件。
清除TXE标志方法:重新写入数据到DR寄存器
2.3.2. 主接收器
再来分析主接收器过程,即作为I2C通讯的主机端时,从外部接收数据的过程,见图 主接收器过程。

主接收器接收流程及事件说明如下:
(1) 同主发送流程,起始信号(S)是由主机端产生的,控制发生起始信号后,它产生事件"EV5", 并会对SR1寄存器的"SB"位置1,表示起始信号已经发送;
(2)紧接着发送设备地址并等待应答信号,若有从机应答,则产生事件"EV6"这时SR1寄存器的"ADDR"位被置1, 表示地址已经发送 。
(3) 从机端接收到地址后,开始向主机端发送数据。当主机接收到这些数据后,会产生"EV7"事件, 即SR1寄存器的RXNE被置1,表示接收数据寄存器非空,然后我们就可以读取该寄存器数据,读取成功后可对数据寄存器清空, 以便接收下一次数据。 此时我们可以控制I2C发送应答信号(ACK)或非应答信号(NACK),若应答, 则重复以上步骤接收数据,若非应答,则停止传输;
(4) 主设备发送非应答信号后, 产生停止信号(P),结束传输。
在发送和接收过程中,有的事件不只是标志了我们上面提到的状态位,还可能同时标志主机状态之类的状态位,而且读了之后还需要清除标志位, 比较复杂。我们可使用STM32标准库函数来直接检测这些事件的复合标志,降低编程难度。
清除RXNE标志方法:重新写入数据到DR寄存器
附上AT24C02 EEPROM读写i2c流程


3. I2C初始化结构体详解
跟其它外设一样,STM32标准库提供了I2C初始化结构体及初始化函数来配置I2C外设。 初始化结构体及函数定义在库文件"stm32f10x_i2c.h"及"stm32f10x_i2c.c"中, 编程时我们可以结合这两个文件内的注释使用或参考库帮助文档。了解初始化结构体后我们就能对I2C外设运用自如了, 见 代码清单:I2C-1。
代码清单:I2C-1 I2C初始化结构体
typedef struct {
uint32_t I2C_ClockSpeed; /*!< 设置SCL时钟频率,此值要低于400000*/
uint16_t I2C_Mode; /*!< 指定工作模式,可选I2C模式及SMBUS模式 */
uint16_t I2C_DutyCycle; /*指定时钟占空比,可选low/high = 2:1及16:9模式*/
uint16_t I2C_OwnAddress1; /*!< 指定自身的I2C设备地址 */
uint16_t I2C_Ack; /*!< 使能或关闭响应(一般都要使能) */
uint16_t I2C_AcknowledgedAddress; /*!<指定地址的长度,可为7位及10位 */
} I2C_InitTypeDef;
结构体成员说明如下,其中括号内的文字是对应参数在STM32标准库中定义的宏:
I2C_ClockSpeed
设置I2C的传输速率,在调用初始化函数时,函数会根据我们输入的数值经过运算后把时钟因子写入到I2C的时钟控制寄存器CCR。 而我们写入的这个参数值不得高于400KHz,实际上由于CCR寄存器不能写入小数类型的时钟因子,影响到SCL的实际频率可能会低于本成员设置的参数值, 这时除了通讯稍慢一点以外,不会对I2C的标准通讯造成其它影响。
I2C_Mode
选择I2C的使用方式,有I2C模式(I2C_Mode_I2C)和SMBus主、 从模式(I2C_Mode_SMBusHost、 I2C_Mode_SMBusDevice )。 I2C不需要在此处区分主从模式,直接设置I2C_Mode_I2C即可。
I2C_DutyCycle
设置I2C的SCL线时钟的占空比。该配置有两个选择, 分别为低电平时间比高电平时间为2:1 ( I2C_DutyCycle_2)和16:9 (I2C_DutyCycle_16_9)。 其实这两个模式的比例差别并不大,一般要求都不会如此严格,这里随便选就可以。
I2C_OwnAddress1
配置STM32的I2C设备自己的地址,每个连接到I2C总线上的设备都要有一个自己的地址,作为主机也不例外。 地址可设置为7位或10位(受下面I2C_AcknowledgeAddress成员决定),只要该地址是I2C总线上唯一的即可。
STM32的I2C外设可同时使用两个地址,即同时对两个地址作出响应,I2C_OwnAddress1默认配置OAR1寄存器存储的地址, 若需要设置第二个地址寄存器OAR2,可使用I2C_OwnAddress2Config函数来配置,OAR2不支持10位地址,只有7位。
I2C_Ack_Enable
设置I2C应答设置,设置为使能则可以发送响应信号。本实验配置为允许应答(I2C_Ack_Enable), 这是绝大多数遵循I2C标准的设备的通讯要求,改为禁止应答(I2C_Ack_Disable)往往会导致通讯错误。
I2C_AcknowledgeAddress
选择I2C的寻址模式是7位还是10位地址 。这需要根据实际连接到I2C总线上设备的地址进行选择,这个成员的配置也影响到I2C_OwnAddress1成员, 只有这里设置成10位模式时,I2C_OwnAddress1才支持10位地址。
配置完这些结构体成员值,调用库函数I2C_Init即可把结构体的配置写入到寄存器中。
4. I2C---读写EEPROM实验
EEPROM是一种掉电后数据不丢失的存储器,常用来存储一些配置信息,以便系统重新上电的时候加载之。 EEPOM芯片最常用的通讯方式就是I2C协议, 本小节以EEPROM的读写实验为大家讲解STM32的I2C使用方法。 实验中STM32的I2C外设采用主模式,分别用作主发送器和主接收器,通过查询事件的方式来确保正常通讯。
4.1. V1硬件设计
4.2. V2硬件设计

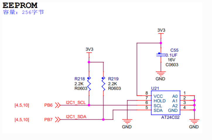
本实验板中的EEPROM芯片(型号:AT24C02)的SCL及SDA引脚连接到了STM32对应的I2C引脚中,结合上拉电阻, 构成了I2C通讯总线,它们通过I2C总线交互。
EEPROM芯片的设备地址一共有7位,其中高4位固定为:1010 b, 低3位则由A0/A1/A2信号线的电平决定,见图 EEPROM设备地址 ,图中的R/W是读写方向位,与地址无关。

写地址:0xA0
读地址:0xA1
按照我们此处的连接,A0/A1/A2均为0,所以EEPROM的7位设备地址是:101 0000b,即0x50。 由于I2C通讯时常常是地址跟读写方向连在一起构成一个8位数。当R/W位为0时,表示写方向, 所以加上7位地址,其值为"0xA0",常称该值为I2C设备的"写地址";当R/W位为1时,表示读方向, 加上7位地址,其值为"0xA1",常称该值为"读地址"。
EEPROM芯片中还有一个WP引脚,具有写保护功能,当该引脚电平为高时,禁止写入数据,当引脚为低电平时, 可写入数据,我们直接接地,不使用写保护功能。
关于EEPROM的更多信息,可参考其数据手册《AT24C02》来了解。若您使用的实验板EEPROM的型号、 设备地址或控制引脚不一样,只需根据我们的工程修改即可,程序的控制原理相同。
4.3. 软件设计
为了使工程更加有条理,我们把读写EEPROM相关的代码独立分开存储,方便以后移植。 在"工程模板"之上新建"bsp_i2c_ee.c"及"bsp_i2c_ee.h"文件,这些文件也可根据您的喜好命名, 它们不属于STM32标准库的内容,是由我们自己根据应用需要编写的。
4.3.1. 编程要点
- 配置通讯使用的目标引脚为开漏模式;
- 使能I2C外设的时钟;
- 配置I2C外设的模式、地址、速率等参数并使能I2C外设;
- 编写基本I2C按字节收发的函数;
- 编写读写EEPROM存储内容的函数;
- 编写测试程序,对读写数据进行校验。
4.3.2. 代码分析
I2C硬件相关宏定义
我们把I2C硬件相关的配置都以宏的形式定义到 "bsp_i2c_ee.h"文件中,见 代码清单:I2C-2。
代码清单:I2C-2 I2C硬件配置相关的宏
cpp
/**************************I2C参数定义,I2C1或I2C2*********************/
#define EEPROM_I2Cx I2C1
#define EEPROM_I2C_APBxClock_FUN RCC_APB1PeriphClockCmd
#define EEPROM_I2C_CLK RCC_APB1Periph_I2C1
#define EEPROM_I2C_GPIO_APBxClock_FUN RCC_APB2PeriphClockCmd
#define EEPROM_I2C_GPIO_CLK RCC_APB2Periph_GPIOB
#define EEPROM_I2C_SCL_PORT GPIOB
#define EEPROM_I2C_SCL_PIN GPIO_Pin_6
#define EEPROM_I2C_SDA_PORT GPIOB
#define EEPROM_I2C_SDA_PIN GPIO_Pin_7
/* STM32 I2C 快速模式 */
#define I2C_Speed 400000 //*
/* 这个地址只要与STM32外挂的I2C器件地址不一样即可 */
#define I2Cx_OWN_ADDRESS7 0X0A
/* AT24C01/02每页有8个字节 */
#define I2C_PageSize 8
以上代码根据硬件连接,把与EEPROM通讯使用的I2C号 、引脚号都以宏封装起来,并且定义了自身的I2C地址及通讯速率,以便配置模式的时候使用。初始化I2C的 GPIO
利用上面的宏,编写I2C GPIO引脚的初始化函数,见 代码清单:I2C-3。
代码清单:I2C-3 I2C GPIO初始化函数
cpp
static void I2C_GPIO_Config(void)
{
GPIO_InitTypeDef GPIO_InitStructure;
/* 使能与 I2C 有关的时钟 */
EEPROM_I2C_APBxClock_FUN ( EEPROM_I2C_CLK, ENABLE );
EEPROM_I2C_GPIO_APBxClock_FUN ( EEPROM_I2C_GPIO_CLK, ENABLE );
/* I2C_SCL、I2C_SDA*/
GPIO_InitStructure.GPIO_Pin = EEPROM_I2C_SCL_PIN;
GPIO_InitStructure.GPIO_Speed = GPIO_Speed_50MHz;
GPIO_InitStructure.GPIO_Mode = GPIO_Mode_AF_OD; // 开漏输出
GPIO_Init(EEPROM_I2C_SCL_PORT, &GPIO_InitStructure);
GPIO_InitStructure.GPIO_Pin = EEPROM_I2C_SDA_PIN;
GPIO_InitStructure.GPIO_Speed = GPIO_Speed_50MHz;
GPIO_InitStructure.GPIO_Mode = GPIO_Mode_AF_OD; // 开漏输出
GPIO_Init(EEPROM_I2C_SDA_PORT, &GPIO_InitStructure);
}
开启相关的时钟并初始化GPIO引脚,函数执行流程如下:
(1) 使用GPIO_InitTypeDef定义GPIO初始化结构体变量, 以便下面用于存储GPIO配置;
(2) 调用库函数RCC_APB1PeriphClockCmd(代码中为宏EEPROM_I2C_APBxClock_FUN)使能I2C外设时钟, 调用RCC_APB2PeriphClockCmd(代码中为宏EEPROM_I2C_GPIO_APBxClock_FUN)来使能I2C引脚使用的GPIO端口时钟, 调用时我们使用"|"操作同时配置两个引脚。
(3) 向GPIO初始化结构体赋值,把引脚初始化成复用开漏模式, 要注意I2C的引脚必须使用这种模式。
(4) 使用以上初始化结构体的配置, 调用GPIO_Init函数向寄存器写入参数,完成GPIO的初始化。配置I2C的模式
以上只是配置了I2C使用的引脚,还不算对I2C模式的配置,见 代码清单:I2C-4。
代码清单:I2C-4 配置I2C模式
cpp
/**
* @brief I2C 工作模式配置
* @param 无
* @retval 无
*/
static void I2C_Mode_Configu(void)
{
I2C_InitTypeDef I2C_InitStructure;
/* I2C 配置 */
I2C_InitStructure.I2C_Mode = I2C_Mode_I2C;
/* 高电平数据稳定,低电平数据变化 SCL 时钟线的占空比 */
I2C_InitStructure.I2C_DutyCycle = I2C_DutyCycle_2;
I2C_InitStructure.I2C_OwnAddress1 =I2Cx_OWN_ADDRESS7;
I2C_InitStructure.I2C_Ack = I2C_Ack_Enable ;
/* I2C的寻址模式 */
I2C_InitStructure.I2C_AcknowledgedAddress = I2C_AcknowledgedAddress_7bit;
/* 通信速率 */
I2C_InitStructure.I2C_ClockSpeed = I2C_Speed;
/* I2C 初始化 */
I2C_Init(EEPROM_I2Cx, &I2C_InitStructure);
/* 使能 I2C */
I2C_Cmd(EEPROM_I2Cx, ENABLE);
}
/**
* @brief I2C 外设(EEPROM)初始化
* @param 无
* @retval 无
*/
void I2C_EE_Init(void)
{
I2C_GPIO_Config();
I2C_Mode_Configu();
/* 根据头文件i2c_ee.h中的定义来选择EEPROM要写入的设备地址 */
/* 选择 EEPROM Block0 来写入 */
EEPROM_ADDRESS = EEPROM_Block0_ADDRESS;
}
熟悉STM32 I2C结构的话,这段初始化程序就十分好理解,它把I2C外设通讯时钟SCL的低/高电平比设置为2,使能响应功能, 使用7位地址I2C_OWN_ADDRESS7以及速率配置为I2C_Speed(前面在bsp_i2c_ee.h定义的宏)。最后调用库函数I2C_Init把这些配置写入寄存器, 并调用I2C_Cmd函数使能外设。
为方便调用,我们把I2C的GPIO及模式配置都用I2C_EE_Init函数封装起来。
向EEPROM写入一个字节的数据
初始化好I2C外设后,就可以使用I2C通讯,我们看看如何向EEPROM写入一个字节的数据,见 代码清单:I2C-5。
代码清单:I2C-5 向EEPROM写入一个字节的数据
cpp
/***************************************************************/
/*通讯等待超时时间*/
#define I2CT_FLAG_TIMEOUT ((uint32_t)0x1000)
#define I2CT_LONG_TIMEOUT ((uint32_t)(10 * I2CT_FLAG_TIMEOUT))
/**
* @brief I2C等待事件超时的情况下会调用这个函数来处理
* @param errorCode:错误代码,可以用来定位是哪个环节出错.
* @retval 返回0,表示IIC读取失败.
*/
static uint32_t I2C_TIMEOUT_UserCallback(uint8_t errorCode)
{
/* 使用串口printf输出错误信息,方便调试 */
EEPROM_ERROR("I2C 等待超时!errorCode = %d",errorCode);
return 0;
}
/**
* @brief 写一个字节到I2C EEPROM中
* @param pBuffer:缓冲区指针
* @param WriteAddr:写地址
* @retval 正常返回1,异常返回0
*/
uint32_t I2C_EE_ByteWrite(u8* pBuffer, u8 WriteAddr)
{
/* 产生I2C起始信号 */
I2C_GenerateSTART(EEPROM_I2Cx, ENABLE);
/*设置超时等待时间*/
I2CTimeout = I2CT_FLAG_TIMEOUT;
/* 检测 EV5 事件并清除标志*/
while (!I2C_CheckEvent(EEPROM_I2Cx, I2C_EVENT_MASTER_MODE_SELECT))
{
if ((I2CTimeout--) == 0) return I2C_TIMEOUT_UserCallback(0);
}
/* 发送EEPROM设备地址 */
I2C_Send7bitAddress(EEPROM_I2Cx, EEPROM_ADDRESS,
I2C_Direction_Transmitter);
I2CTimeout = I2CT_FLAG_TIMEOUT;
/* 检测 EV6 事件并清除标志*/
while (!I2C_CheckEvent(EEPROM_I2Cx,
I2C_EVENT_MASTER_TRANSMITTER_MODE_SELECTED))
{
if ((I2CTimeout--) == 0) return I2C_TIMEOUT_UserCallback(1);
}
/* 发送要写入的EEPROM内部地址(即EEPROM内部存储器的地址) */
I2C_SendData(EEPROM_I2Cx, WriteAddr);
I2CTimeout = I2CT_FLAG_TIMEOUT;
/* 检测 EV8 事件并清除标志*/
while (!I2C_CheckEvent(EEPROM_I2Cx,
I2C_EVENT_MASTER_BYTE_TRANSMITTED))
{
if ((I2CTimeout--) == 0) return I2C_TIMEOUT_UserCallback(2);
}
/* 发送一字节要写入的数据 */
I2C_SendData(EEPROM_I2Cx, *pBuffer);
I2CTimeout = I2CT_FLAG_TIMEOUT;
/* 检测 EV8 事件并清除标志*/
while (!I2C_CheckEvent(EEPROM_I2Cx,
I2C_EVENT_MASTER_BYTE_TRANSMITTED))
{
if ((I2CTimeout--) == 0) return I2C_TIMEOUT_UserCallback(3);
}
/* 发送停止信号 */
I2C_GenerateSTOP(EEPROM_I2Cx, ENABLE);
return 1;
}
先来分析I2C_TIMEOUT_UserCallback函数,它的函数体里只调用了宏EEPROM_ERROR,这个宏封装了printf函数, 方便使用串口向上位机打印调试信息,阅读代码时把它当成printf函数即可。在I2C通讯的很多过程,都需要检测事件, 当检测到某事件后才能继续下一步的操作,但有时通讯错误或者I2C总线被占用,我们不能无休止地等待下去, 所以我们设定每个事件检测都有等待的时间上限,若超过这个时间,我们就调用I2C_TIMEOUT_UserCallback函数输出调试信息(或可以自己加其它操作),并终止I2C通讯。
了解了这个机制,再来分析I2C_EE_ByteWrite函数,这个函数实现了前面讲的I2C主发送器通讯流程
(1) 使用库函数I2C_GenerateSTART产生I2C起始信号, 其中的EEPROM_I2C宏是前面硬件定义相关的I2C编号;
(2) 对I2CTimeout变量赋值为宏I2CT_FLAG_TIMEOUT,这个I2CTimeout变量在下面的while循环中每次循环减1, 该循环通过调用库函数I2C_CheckEvent检测事件,若检测到事件,则进入通讯的下一阶段,若未检测到事件则停留在此处一直检测, 当检测I2CT_FLAG_TIMEOUT次都还没等待到事件则认为通讯失败,调用前面的I2C_TIMEOUT_UserCallback输出调试信息,并退出通讯;
(3) 调用库函数I2C_Send7bitAddress发送EEPROM的设备地址, 并把数据传输方向设置为I2C_Direction_Transmitter(即发送方向), 这个数据传输方向就是通过设置I2C通讯中紧跟地址后面的R/W位实现的。发送地址后以同样的方式检测EV6标志;
(4) 调用库函数I2C_SendData向EEPROM发送要写入的内部地址, 该地址是I2C_EE_ByteWrite函数的输入参数,发送完毕后等待EV8事件。 要注意这个内部地址跟上面的EEPROM地址不一样,上面的是指I2C总线设备的独立地址,而此处的内部地址是指EEPROM内数据组织的地址, 也可理解为EEPROM内存的地址或I2C设备的寄存器地址;
(5) 调用库函数I2C_SendData向EEPROM发送要写入的数据, 该数据是I2C_EE_ByteWrite函数的输入参数,发送完毕后等待EV8事件;
(6) 一个I2C通讯过程完毕, 调用I2C_GenerateSTOP发送停止信号。
在这个通讯过程中,STM32实际上通过I2C向EEPROM发送了两个数据,但为何第一个数据被解释为EEPROM的内存地址? 这是由EEPROM的自己定义的单字节写入时序,见图 EEPROM单字节写入时序。

EEPROM的单字节时序规定,向它写入数据的时候,第一个字节为内存地址,第二个字节是要写入的数据内容。 所以我们需要理解:命令、地址的本质都是数据,对数据的解释不同,它就有了不同的功能。多字节写入及状态等待
单字节写入通讯结束后,EEPROM芯片会根据这个通讯结果擦写该内存地址的内容,这需要一段时间,所以我们在多次写入数据时, 要先等待EEPROM内部擦写完毕。多个数据写入过程见 代码清单:I2C-6。
代码清单:I2C-6 多字节写入
cpp
/**
* @brief 将缓冲区中的数据写到I2C EEPROM中,采用单字节写入的方式,
速度比页写入慢
* @param pBuffer:缓冲区指针
* @param WriteAddr:写地址
* @param NumByteToWrite:写的字节数
* @retval 无
*/
uint8_t I2C_EE_ByetsWrite(uint8_t* pBuffer,uint8_t WriteAddr,
uint16_t NumByteToWrite)
{
uint16_t i;
uint8_t res;
/*每写一个字节调用一次I2C_EE_ByteWrite函数*/
for (i=0; i<NumByteToWrite; i++)
{
/*等待EEPROM准备完毕*/
I2C_EE_WaitEepromStandbyState();
/*按字节写入数据*/
res = I2C_EE_ByteWrite(pBuffer++,WriteAddr++);
}
return res;
}
这段代码比较简单,直接使用for循环调用前面定义的I2C_EE_ByteWrite函数一个字节一个字节地向EEPROM发送要写入的数据。 在每次数据写入通讯前调用了I2C_EE_WaitEepromStandbyState函数等待EEPROM内部擦写完毕, 该函数的定义见 代码清单:I2C-7。
代码清单:I2C-7 等待EEPROM处于准备状态
cpp
/**
* @brief 等待EEPROM到准备状态
* @param 无
* @retval 无
*/
void I2C_EE_WaitEepromStandbyState(void)
{
vu16 SR1_Tmp = 0;
do {
/* 发送起始信号 */
I2C_GenerateSTART(EEPROM_I2Cx, ENABLE);
/* 读 I2C1 SR1 寄存器 */
SR1_Tmp = I2C_ReadRegister(EEPROM_I2Cx, I2C_Register_SR1);
/* 发送 EEPROM 地址 + 写方向 */
I2C_Send7bitAddress(EEPROM_I2Cx, EEPROM_ADDRESS,
I2C_Direction_Transmitter);
}
// SR1 位1 ADDR:1 表示地址发送成功,0表示地址发送没有结束
// 等待地址发送成功
while (!(I2C_ReadRegister(EEPROM_I2Cx, I2C_Register_SR1) & 0x0002));
/* 清除 AF 位 */
I2C_ClearFlag(EEPROM_I2Cx, I2C_FLAG_AF);
/* 发送停止信号 */
I2C_GenerateSTOP(EEPROM_I2Cx, ENABLE);
}
这个函数主要实现是向EEPROM发送它设备地址,检测EEPROM的响应,若EEPROM接收到地址后返回应答信号,则表示EEPROM已经准备好, 可以开始下一次通讯。函数中检测响应是通过读取STM32的SR1寄存器的ADDR位及AF位来实现的,当I2C设备响应了地址的时候,ADDR会置1, 若应答失败,AF位会置1。
EEPROM的页写入
在以上的数据通讯中,每写入一个数据都需要向EEPROM发送写入的地址,我们希望向连续地址写入多个数据的时候, 只要告诉EEPROM第一个内存地址address1,后面的数据按次序写入到address2、address3... 这样可以节省通讯的时间, 加快速度。为应对这种需求,EEPROM定义了一种页写入时序,见图 EEPROM页写入时序。

根据页写入时序,第一个数据被解释为要写入的内存地址address1,后续可连续发送n个数据,这些数据会依次写入到内存中。 其中AT24C02型号的芯片页写入时序最多可以一次发送8个数据(即n = 8 ),该值也称为页大小, 某些型号的芯片每个页写入时序最多可传输16个数据。EEPROM的页写入代码实现见 代码清单:I2C-8。代码清单:I2C-8 EEPROM的页写入
cpp
/**
* @brief 在EEPROM的一个写循环中可以写多个字节,但一次写入的字节数
* 不能超过EEPROM页的大小,AT24C02每页有8个字节
* @param
* @param pBuffer:缓冲区指针
* @param WriteAddr:写地址
* @param NumByteToWrite:要写的字节数要求NumByToWrite小于页大小
* @retval 正常返回1,异常返回0
*/
uint8_t I2C_EE_PageWrite(uint8_t* pBuffer, uint8_t WriteAddr,
uint8_t NumByteToWrite)
{
I2CTimeout = I2CT_LONG_TIMEOUT;
while (I2C_GetFlagStatus(EEPROM_I2Cx, I2C_FLAG_BUSY))
{
if ((I2CTimeout--) == 0) return I2C_TIMEOUT_UserCallback(4);
}
/* 产生I2C起始信号 */
I2C_GenerateSTART(EEPROM_I2Cx, ENABLE);
I2CTimeout = I2CT_FLAG_TIMEOUT;
/* 检测 EV5 事件并清除标志 */
while (!I2C_CheckEvent(EEPROM_I2Cx, I2C_EVENT_MASTER_MODE_SELECT))
{
if ((I2CTimeout--) == 0) return I2C_TIMEOUT_UserCallback(5);
}
/* 发送EEPROM设备地址 */
I2C_Send7bitAddress(EEPROM_I2Cx,EEPROM_ADDRESS,I2C_Direction_Transmitter);
I2CTimeout = I2CT_FLAG_TIMEOUT;
/* 检测 EV6 事件并清除标志*/
while (!I2C_CheckEvent(EEPROM_I2Cx,
I2C_EVENT_MASTER_TRANSMITTER_MODE_SELECTED))
{
if ((I2CTimeout--) == 0) return I2C_TIMEOUT_UserCallback(6);
}
/* 发送要写入的EEPROM内部地址(即EEPROM内部存储器的地址) */
I2C_SendData(EEPROM_I2Cx, WriteAddr);
I2CTimeout = I2CT_FLAG_TIMEOUT;
/* 检测 EV8 事件并清除标志*/
while (! I2C_CheckEvent(EEPROM_I2Cx, I2C_EVENT_MASTER_BYTE_TRANSMITTED))
{
if ((I2CTimeout--) == 0) return I2C_TIMEOUT_UserCallback(7);
}
/* 循环发送NumByteToWrite个数据 */
while (NumByteToWrite--)
{
/* 发送缓冲区中的数据 */
I2C_SendData(EEPROM_I2Cx, *pBuffer);
/* 指向缓冲区中的下一个数据 */
pBuffer++;
I2CTimeout = I2CT_FLAG_TIMEOUT;
/* 检测 EV8 事件并清除标志*/
while (!I2C_CheckEvent(EEPROM_I2Cx, _EVENT_MASTER_BYTE_TRANSMITTED))
{
if ((I2CTimeout--) == 0) return I2C_TIMEOUT_UserCallback(8);
}
}
/* 发送停止信号 */
I2C_GenerateSTOP(EEPROM_I2Cx, ENABLE);
return 1;
}
这段页写入函数主体跟单字节写入函数是一样的,只是它在发送数据的时候,使用for循环控制发送多个数据,发送完多个数据后才产生I2C停止信号, 只要每次传输的数据小于等于EEPROM时序规定的页大小,就能正常传输。快速写入多字节
利用EEPROM的页写入方式,可以改进前面的"多字节写入"函数,加快传输速度,见 代码清单:I2C-9。
代码清单:I2C-9 快速写入多字节函数
cpp
// AT24C01/02每页有8个字节
#define I2C_PageSize 8
/**
* @brief 将缓冲区中的数据写到I2C EEPROM中
* @param
* @arg pBuffer:缓冲区指针
* @arg WriteAddr:写地址
* @arg NumByteToWrite:写的字节数
* @retval 无
*/
void I2C_EE_BufferWrite(u8* pBuffer, u8 WriteAddr,
u16 NumByteToWrite)
{
u8 NumOfPage=0,NumOfSingle=0,Addr =0,count=0,temp =0;
/*mod运算求余,若writeAddr是I2C_PageSize整数倍,
运算结果Addr值为0*/
Addr = WriteAddr % I2C_PageSize;
/*差count个数据值,刚好可以对齐到页地址*/
count = I2C_PageSize - Addr;
/*计算出要写多少整数页*/
NumOfPage = NumByteToWrite / I2C_PageSize;
/*mod运算求余,计算出剩余不满一页的字节数*/
NumOfSingle = NumByteToWrite % I2C_PageSize;
// Addr=0,则WriteAddr 刚好按页对齐 aligned
// 这样就很简单了,直接写就可以,写完整页后
// 把剩下的不满一页的写完即可
if (Addr == 0) {
/* 如果 NumByteToWrite < I2C_PageSize */
if (NumOfPage == 0) {
I2C_EE_PageWrite(pBuffer, WriteAddr, NumOfSingle);
I2C_EE_WaitEepromStandbyState();
}
/* 如果 NumByteToWrite > I2C_PageSize */
else {
/*先把整数页都写了*/
while (NumOfPage--) {
I2C_EE_PageWrite(pBuffer, WriteAddr, I2C_PageSize);
I2C_EE_WaitEepromStandbyState();
WriteAddr += I2C_PageSize;
pBuffer += I2C_PageSize;
}
/*若有多余的不满一页的数据,把它写完*/
if (NumOfSingle!=0) {
I2C_EE_PageWrite(pBuffer, WriteAddr, NumOfSingle);
I2C_EE_WaitEepromStandbyState();
}
}
}
// 如果 WriteAddr 不是按 I2C_PageSize 对齐
// 那就算出对齐到页地址还需要多少个数据,然后
// 先把这几个数据写完,剩下开始的地址就已经对齐
// 到页地址了,代码重复上面的即可
else {
/* 如果 NumByteToWrite < I2C_PageSize */
if (NumOfPage== 0) {
/*若NumOfSingle>count,当前面写不完,要写到下一页*/
if (NumOfSingle > count) {
// temp的数据要写到写一页
temp = NumOfSingle - count;
I2C_EE_PageWrite(pBuffer, WriteAddr, count);
I2C_EE_WaitEepromStandbyState();
WriteAddr += count;
pBuffer += count;
I2C_EE_PageWrite(pBuffer, WriteAddr, temp);
I2C_EE_WaitEepromStandbyState();
} else { /*若count比NumOfSingle大*/
I2C_EE_PageWrite(pBuffer, WriteAddr, NumByteToWrite);
I2C_EE_WaitEepromStandbyState();
}
}
/* 如果 NumByteToWrite > I2C_PageSize */
else {
/*地址不对齐多出的count分开处理,不加入这个运算*/
NumByteToWrite -= count;
NumOfPage = NumByteToWrite / I2C_PageSize;
NumOfSingle = NumByteToWrite % I2C_PageSize;
/*先把WriteAddr所在页的剩余字节写了*/
if (count != 0) {
I2C_EE_PageWrite(pBuffer, WriteAddr, count);
I2C_EE_WaitEepromStandbyState();
/*WriteAddr加上count后,地址就对齐到页了*/
WriteAddr += count;
pBuffer += count;
}
/*把整数页都写了*/
while (NumOfPage--) {
I2C_EE_PageWrite(pBuffer, WriteAddr, I2C_PageSize);
I2C_EE_WaitEepromStandbyState();
WriteAddr += I2C_PageSize;
pBuffer += I2C_PageSize;
}
/*若有多余的不满一页的数据,把它写完*/
if (NumOfSingle != 0) {
I2C_EE_PageWrite(pBuffer, WriteAddr, NumOfSingle);
I2C_EE_WaitEepromStandbyState();
}
}
}
}
很多读者觉得这段代码的运算很复杂,看不懂,其实它的主旨就是对输入的数据进行分页(本型号芯片每页8个字节),见表 首地址对齐到页时的情况。 通过"整除"计算要写入的数据NumByteToWrite能写满多少"完整的页",计算得的值存储在NumOfPage中,但有时数据不是刚好能写满完整页的, 会多一点出来,通过"求余"计算得出"不满一页的数据个数"就存储在NumOfSingle中。计算后通过按页传输NumOfPage次整页数据及最后的NumOfSing个数据, 使用页传输,比之前的单个字节数据传输要快很多。
除了基本的分页传输,还要考虑首地址的问题,见表 24‑3。若首地址不是刚好对齐到页的首地址,会需要一个count值, 用于存储从该首地址开始写满该地址所在的页,还能写多少个数据。实际传输时,先把这部分count个数据先写入,填满该页, 然后把剩余的数据(NumByteToWrite-count),再重复上述求出NumOPage及NumOfSingle的过程,按页传输到EEPROM。
若writeAddress=16,计算得Addr=16%8= 0 ,count=8-0= 8;
同时,若NumByteToWrite=22,计算得NumOfPage=22/8= 2,NumOfSingle=22%8= 6。
数据传输情况如表 首地址未对齐到页时的情况

若writeAddress=17,计算得Addr=17%8= 1,count=8-1= 7;
同时,若NumByteToWrite=22,
先把count去掉,特殊处理,计算得新的NumByteToWrite=22-7= 15
计算得NumOfPage=15/8= 1,NumOfSingle=15%8= 7。
数据传输情况如表 首地址未对齐到页时的情况

最后,强调一下,EEPROM支持的页写入只是一种加速的I2C的传输时序,实际上并不要求每次都以页为单位进行读写, EEPROM是支持随机访问的(直接读写任意一个地址),如前面的单个字节写入。在某些存储器,如NAND FLASH, 它是必须按照Block写入的,例如每个Block为512或4096字节,数据写入的最小单位是Block, 写入前都需要擦除整个Block;NOR FLASH则是写入前必须以Sector/Block为单位擦除,然后才可以按字节写入。 而我们的EEPROM数据写入和擦除的最小单位是"字节"而不是"页",数据写入前不需要擦除整页。
从EEPROM读取数据
从EEPROM读取数据是一个复合的I2C时序,它实际上包含一个写过程和一个读过程,见图 EEPROM数据读取时序。

读时序的第一个通讯过程中,使用I2C发送设备地址寻址(写方向),接着发送要读取的"内存地址";第二个通讯过程中, 再次使用I2C发送设备地址寻址,但这个时候的数据方向是读方向;在这个过程之后,EEPROM会向主机返回从"内存地址"开始的数据, 一个字节一个字节地传输,只要主机的响应为"应答信号",它就会一直传输下去,主机想结束传输时,就发送"非应答信号", 并以"停止信号"结束通讯,作为从机的EEPROM也会停止传输。实现代码见 代码清单:I2C-10。
代码清单:I2C-10 从EEPROM读取数据
cpp
/**
* @brief 从EEPROM里面读取一块数据
* @param pBuffer:存放从EEPROM读取的数据的缓冲区指针
* @param ReadAddr:接收数据的EEPROM的地址
* @param NumByteToRead:要从EEPROM读取的字节数
* @retval 正常返回1,异常返回0
*/
uint8_t I2C_EE_BufferRead(uint8_t* pBuffer, uint8_t ReadAddr,
u16 NumByteToRead)
{
I2CTimeout = I2CT_LONG_TIMEOUT;
while (I2C_GetFlagStatus(EEPROM_I2Cx, I2C_FLAG_BUSY))
{
if ((I2CTimeout--) == 0) return I2C_TIMEOUT_UserCallback(9);
}
/* 产生I2C起始信号 */
I2C_GenerateSTART(EEPROM_I2Cx, ENABLE);
I2CTimeout = I2CT_FLAG_TIMEOUT;
/* 检测 EV5 事件并清除标志*/
while (!I2C_CheckEvent(EEPROM_I2Cx, I2C_EVENT_MASTER_MODE_SELECT))
{
if ((I2CTimeout--) == 0) return I2C_TIMEOUT_UserCallback(10);
}
/* 发送EEPROM设备地址 */
I2C_Send7bitAddress(EEPROM_I2Cx,EEPROM_ADDRESS,I2C_Direction_Transmitter);
I2CTimeout = I2CT_FLAG_TIMEOUT;
/* 检测 EV6 事件并清除标志*/
while (!I2C_CheckEvent(EEPROM_I2Cx,
I2C_EVENT_MASTER_TRANSMITTER_MODE_SELECTED))
{
if ((I2CTimeout--) == 0) return I2C_TIMEOUT_UserCallback(11);
}
/*通过重新设置PE位清除EV6事件 */
I2C_Cmd(EEPROM_I2Cx, ENABLE);
/* 发送要读取的EEPROM内部地址(即EEPROM内部存储器的地址) */
I2C_SendData(EEPROM_I2Cx, ReadAddr);
I2CTimeout = I2CT_FLAG_TIMEOUT;
/* 检测 EV8 事件并清除标志*/
while (!I2C_CheckEvent(EEPROM_I2Cx,I2C_EVENT_MASTER_BYTE_TRANSMITTED))
{
if ((I2CTimeout--) == 0) return I2C_TIMEOUT_UserCallback(12);
}
/* 产生第二次I2C起始信号 */
I2C_GenerateSTART(EEPROM_I2Cx, ENABLE);
I2CTimeout = I2CT_FLAG_TIMEOUT;
/* 检测 EV5 事件并清除标志*/
while (!I2C_CheckEvent(EEPROM_I2Cx, I2C_EVENT_MASTER_MODE_SELECT))
{
if ((I2CTimeout--) == 0) return I2C_TIMEOUT_UserCallback(13);
}
/* 发送EEPROM设备地址 */
I2C_Send7bitAddress(EEPROM_I2Cx, EEPROM_ADDRESS, I2C_Direction_Receiver);
I2CTimeout = I2CT_FLAG_TIMEOUT;
/* 检测 EV6 事件并清除标志*/
while (!I2C_CheckEvent(EEPROM_I2Cx,
I2C_EVENT_MASTER_RECEIVER_MODE_SELECTED))
{
if ((I2CTimeout--) == 0) return I2C_TIMEOUT_UserCallback(14);
}
/* 读取NumByteToRead个数据*/
while (NumByteToRead)
{
/*若NumByteToRead=1,表示已经接收到最后一个数据了,
发送非应答信号,结束传输*/
if (NumByteToRead == 1)
{
/* 发送非应答信号 */
I2C_AcknowledgeConfig(EEPROM_I2Cx, DISABLE);
/* 发送停止信号 */
I2C_GenerateSTOP(EEPROM_I2Cx, ENABLE);
}
I2CTimeout = I2CT_LONG_TIMEOUT;
while (I2C_CheckEvent(EEPROM_I2Cx, I2C_EVENT_MASTER_BYTE_RECEIVED)==0)
{
if ((I2CTimeout--) == 0) return I2C_TIMEOUT_UserCallback(3);
}
{
/*通过I2C,从设备中读取一个字节的数据 */
*pBuffer = I2C_ReceiveData(EEPROM_I2Cx);
/* 存储数据的指针指向下一个地址 */
pBuffer++;
/* 接收数据自减 */
NumByteToRead--;
}
}
/* 使能应答,方便下一次I2C传输 */
I2C_AcknowledgeConfig(EEPROM_I2Cx, ENABLE);
return 1;
}
这段中的写过程跟前面的写字节函数类似,而读过程中接收数据时,需要使用库函数I2C_ReceiveData来读取。 响应信号则通过库函数I2C_AcknowledgeConfig来发送,DISABLE时为非响应信号,ENABLE为响应信号。
4.3.3. main文件
EEPROM读写测试函数
完成基本的读写函数后,接下来我们编写一个读写测试函数来检验驱动程序,见 代码清单:I2C-11。
代码清单:I2C-11 EEPROM读写测试函数
cpp
/**
* @brief I2C(AT24C02)读写测试
* @param 无
* @retval 正常返回1 ,不正常返回0
*/
uint8_t I2C_Test(void)
{
u16 i;
EEPROM_INFO("写入的数据");
for ( i=0; i<=255; i++ ) //填充缓冲
{
I2c_Buf_Write[i] = i;
printf("0x%02X ", I2c_Buf_Write[i]);
if (i%16 == 15)
printf("\n\r");
}
//将I2c_Buf_Write中顺序递增的数据写入EERPOM中
//页写入方式
// I2C_EE_BufferWrite( I2c_Buf_Write, EEP_Firstpage, 256);
//字节写入方式
I2C_EE_ByetsWrite( I2c_Buf_Write, EEP_Firstpage, 256);
EEPROM_INFO("写结束");
EEPROM_INFO("读出的数据");
//将EEPROM读出数据顺序保持到I2c_Buf_Read中
I2C_EE_BufferRead(I2c_Buf_Read, EEP_Firstpage, 256);
//将I2c_Buf_Read中的数据通过串口打印
for (i=0; i<256; i++)
{
if (I2c_Buf_Read[i] != I2c_Buf_Write[i])
{
printf("0x%02X ", I2c_Buf_Read[i]);
EEPROM_ERROR("错误:I2C EEPROM写入与读出的数据不一致");
return 0;
}
printf("0x%02X ", I2c_Buf_Read[i]);
if (i%16 == 15)
printf("\n\r");
}
EEPROM_INFO("I2C(AT24C02)读写测试成功");
return 1;
}
代码中先填充一个数组,数组的内容为1,2,3至N,接着把这个数组的内容写入到EEPROM中,写入时可以采用单字节写入的方式或页写入的方式。 写入完毕后再从EEPROM的地址中读取数据,把读取得到的与写入的数据进行校验,若一致说明读写正常,否则读写过程有问题或者EEPROM芯片不正常。 其中代码用到的EEPROM_INFO跟EEPROM_ERROR宏类似,都是对printf函数的封装,使用和阅读代码时把它直接当成printf函数就好。 具体的宏定义在"bsp_i2c_ee.h文件中",在以后的代码我们常常会用类似的宏来输出调试信息。
main函数
最后编写main函数,函数中初始化串口、I2C外设,然后调用上面的I2C_Test函数进行读写测试,见 代码清单:I2C-12。
代码清单:I2C-12 main函数
cpp
/**
* @brief 主函数
* @param 无
* @retval 无
*/
int main(void)
{
LED_GPIO_Config();
LED_BLUE;
/*初始化USART1*/
Debug_USART_Config();
printf("\r\n 欢迎使用野火 STM32 F103 开发板。\r\n");
printf("\r\n 这是一个I2C外设(AT24C02)读写测试例程 \r\n");
/* I2C 外设(AT24C02)初始化 */
I2C_EE_Init();
if (I2C_Test() ==1)
{
LED_GREEN;
}
else
{
LED_RED;
}
while (1)
{
}
}
4.4. 下载验证
用USB线连接开发板"USB TO UART"接口跟电脑,在电脑端打开串口调试助手, 把编译好的程序下载到开发板。在串口调试助手可看到EEPROM测试的调试信息。

