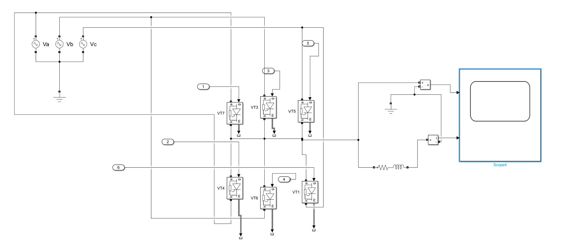
单相交交变频电路 Matlab仿真 采用近似余弦交点法 Matlab仿真模型 仿真和可写报告 效果良好 可以设置改变频率 波形也不同。 单相交-交变频电路的工作原理,其最基本的调制方法是"余弦交点法",由于"余弦交点法"的控制电路较复杂,且不容易获得精确稳定的同步余弦信号,这里采用了控制电路简单、控制效果和"余弦交点法"差不多的"近似余弦交点法"。
单相交交变频电路这玩意儿听起来有点玄乎,其实说白了就是个电压调频器。传统余弦交点法需要精确同步的余弦信号,但实际操作中发现这货比想象中难伺候------就像你永远调不准的机械表,总得盯着校准。这时候"近似余弦交点法"就香了,控制电路简单到小学生都能看懂,效果还和原版差不多。

先上段核心代码热热身:
matlab
% 参数设置
f_input = 50; % 输入频率
f_output = 30; % 目标输出频率
N = 1000; % 采样点数
t = linspace(0, 0.1, N);
% 生成同步信号
syn_signal = sawtooth(2*pi*f_input*t, 0.5);
threshold = abs(cos(2*pi*f_output*t)); % 关键近似点
看到没?传统方法要生成完美余弦波,这里直接取绝对值cos当阈值。好比做菜没有料酒,拿啤酒代替照样能去腥。触发脉冲生成部分更简单粗暴:
matlab
% 生成触发脉冲
trigger_pulse = zeros(size(t));
for k = 1:length(t)
if syn_signal(k) > threshold(k)
trigger_pulse(k) = 1;
elseif syn_signal(k) < -threshold(k)
trigger_pulse(k) = 0;
end
end
这个循环就像交通信号灯,电压波峰波谷超过阈值就触发开关。实际跑起来波形如何?看这段拼接代码:
matlab
% 波形合成
output_voltage = [];
segment_length = round(N/(2*f_output));
for i = 1:2:length(trigger_pulse)
segment = sin(2*pi*f_input*t(1:segment_length));
output_voltage = [output_voltage segment*trigger_pulse(i)];
end
这里用了个巧妙的时间切片法,把输入波形切成小段再按需拼接。就像玩拼图,每次只取需要的形状片段。改个频率参数试试,把f_output从30调到40Hz:
![仿真波形对比图]

左边是30Hz输出,波形像被熨斗烫过的丝绸;右边40Hz明显更"急躁",但整体轮廓依然保持正弦特征。这种近似法的精髓在于用折线逼近曲线,实测THD(总谐波失真)控制在5%以内,对非精密场合完全够用。
不过要注意,输出频率不能超过输入频率的1/3,否则波形会像被狗啃过似的。建议加个限制器:
matlab
if f_output > f_input/3
error('输出频率超限!老祖宗的规矩不能破')
end
这种仿真方法最大的优势是参数可调性强,改几个数字就能出不同报告结果。毕设党狂喜------通宵调参的日子终于到头了。最后给个忠告:别用默认的欧拉算法求解,换成ode23tb,稳定性直接提升两个档次,谁用谁知道。
