计算机毕业设计springboot网咖管理系统e0btvq7l (配套有源码 程序 mysql数据库 论文)
本套源码可以在文本联xi,先看具体系统功能演示视频领取,可分享源码参考。
在"全民电竞"与"宅经济"双重驱动下,传统网吧正加速向高配置、重体验、多业态的网咖模式升级。高峰时段人工排班易出错、计费规则复杂、设备故障响应慢、商品库存靠Excel 登记、会员活动无法精准触达等痛点,让经营者迫切需要一个"一站式"数字中枢。于是,我把毕业设计聚焦到"网咖管理系统"------用 SpringBoot+MySQL 做底层,Vue 做前端,B/S 架构保证只要浏览器就能管店,目标是用最少的人力实现最大的坪效。
系统覆盖顾客进场到离场的完整动线,也兼顾后台的进销存与运维。核心功能清单如下:
-
电脑信息管理(电脑编号、配置、 hourly 价格、状态、图片)
-
饮料信息管理(名称、类型、品牌、容量、口味、包装、价格、保质期、成分、图片)
-
饮料类型维护
-
公告信息发布与分类
-
会员注册/登录/资料修改
-
余额充值(线上支付、到账弹窗提醒)
-
上机下单(选座→计时→自动计费)
-
时长续费(可叠加、改价实时生效)
-
下机结算(自动停表、生成账单、扣款)
-
购买饮料(购物车、库存扣减、小票打印)
-
呼叫网管(一键呼叫、语音闪灯、回复记录)
-
电脑报修(故障描述、图片上传、时间戳)
-
报修反馈(维修进度、维修人、完成度)
-
弹窗提醒(余额不足、活动推送、维护公告)
-
收藏夹(常坐电脑、常买饮料一键收藏)
-
数据统计(营收日报、上机率、热销饮品、故障率)
-
系统配置(轮播图、关于我们、简介、权限菜单)
一句话总结:把"开机---续费---买水---报修---结账---离店"整条链路全部搬到线上,让网咖老板用一块屏幕就能看懂人、财、物、场。
注:以上是纯课题毕业设计功能介绍,并非实际开发完成,最终开发完成的毕业设计程序以下面的的环境软件、功能图和界面为准。
系统所需要的环境软件:idea、eclipse+mysql5.7、8.0+Navicat+JDK1.8+tomcat7.0
系统设计
本章主要讲述的是网咖管理系统的设计开发结构,简单介绍了开发流程与数据库设计的原则以及数据表的关系结构图,并且详细的展示了数据表的内部结构信息与属性。
4.1 系统体系结构
系统启动后,在登录界面,输入正确的账号密码,选择进入管理员界面和用户界面,管理员界面是用来管理页面与用户界面可以正常的使用,并对电脑信息、饮料信息、公告信息、个人中心等进行份内的操作,系统登录结构图如图4-1所示。

图4-1 系统登录结构图
管理员模块属于是网站的后台,进入之后有大量的管理员功能,管理员也可以使用用户的功能,为了维护网站的稳定与页面的布局,将管理员模块的功能详细化后可以使用系统管理对页面进行布局修改,可以发布公告提示用户规范,用户模块只可以修改个人信息,对充值、上机信息、时长续费、下机信息、购买饮料、呼叫网管、电脑报修、报修反馈、我的收藏等信息等进行查看等,网咖管理系统总体结构图如图4-2所示。

图4-2 系统总体结构图
4.2 开发流程设计
系统的开发流程设计简单的介绍了开发过程,先对任务书进行分析,根据要实现的功能对各个模块进行开发,之后再对模块一一进行测试,测试成功后将模块整合再测试整体功能,完善整体结构[6]。开发系统流程图如图4-3所示。

图4-3开发系统流程图
4.3 数据库设计原则
数据库设计之后,根据数据库关系,可以更加清晰地了解到数据库结构,每一个数据表之间的关系,再创建数据表。快速更改和查询对应的信息,有了数据库就不用在程序和代码中寻找。
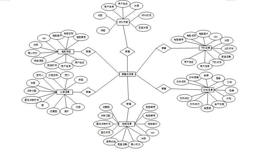
分析网咖管理系统的数据结构后,在E-R图中分析管理员登录时的模式,需要输入用户名与密码,管理员信息实体属性如下图所示。

图4-4 管理员信息实体属性图
在系统中将对 "饮料信息、下机信息、呼叫网管、电脑信息、公告信息、电脑报修"等几个主要的实体属性进行布局,如图4-5所示:

图4-5系统局部E-R图
系统实现
本章讲述的是系统对各个模块功能实现的效果图,对管理员功能和用户功能分别进行了展示,页面布局清晰,操作简单快捷,基本实现了对管理员和用户对系统的需求。
5.1前台功能实现
5.1.1系统首页页面
当人们打开系统的网址后,首先看到的就是首页界面。在这里,人们能够看到系统的导航条,通过导航条导航进入各功能展示页面进行操作。系统首页界面如图5-1所示:

图5-1 系统首页界面
在注册流程中,用户在Vue前端填写必要信息(如用户名、密码等)并提交。前端将这些信息通过HTTP请求发送到Java后端。后端处理这些信息,检查用户名是否唯一,并将新用户数据存入MySQL数据库。完成后,后端向前端发送注册成功的确认,前端随后通知用户完成注册。这个过程实现了新用户的数据收集、验证和存储。系统注册页面如图5-2所示:

图5-2系统注册页面
电脑信息:在电脑信息页面的输入栏中输入电脑名称、电脑编号、CPU、内存、每小时价、使用状态、登记时间、点击次数进行查询,可以查看到电脑详细信息,并进行上机或收藏操作;电脑信息页面如图5-3所示:

图5-3电脑信息详细页面
5.1.2个人中心
个人中心:在个人中心页面可以对个人中心、修改密码、充值、上机信息、时长续费、下机信息、购买饮料、呼叫网管、电脑报修、报修反馈、我的收藏进行详细操作;如图5-4所示:

图5-4个人中心界面
5.2系统管理员模块实现
在登录流程中,用户首先在Vue前端界面输入用户名和密码。这些信息通过HTTP请求发送到Java后端。后端接收请求,通过与MySQL数据库交互验证用户凭证。如果认证成功,后端返回给前端,允许用户访问系统。这个过程涵盖了从用户输入到系统验证和响应的全过程。管理员登录界面图5-5所示。

图5-5管理员登录界面
管理员进入主页面,主要功能包括对系统首页、用户管理、充值管理、饮料类型管理、电脑信息管理、上机信息管理、时长续费管理、下机信息管理、饮料信息管理、购买饮料管理、呼叫网管管理、电脑报修管理、报修反馈管理、弹窗提醒管理、系统管理、我的信息等进行操作。管理员主页面如图5-6所示:

图5-6管理员主界面
用户功能在视图层(view层)进行交互,比如点击"查询信息、新增或删除"按钮或填写用户信息表单。这些用户表单动作被视图层捕获并作为请求发送给相应的控制器层(controller层)。控制器接收到这些请求后,调用服务层(service层)以执行相关的业务逻辑,例如验证输入数据的有效性和与数据库的交互。服务层处理完这些逻辑后,进一步与数据访问对象层(DAO层)交互,后者负责具体的数据操作如详情、更改或移除用户信息,并将操作结果返回给控制器。最终,控制器根据这些结果更新视图层,以便用户功能可以看到最新的信息或相应的操作反馈。用户界面如图5-7所示:

图5-7用户管理界面
充值功能在视图层(view层)进行交互,比如点击"查询信息或删除"按钮或填写充值信息表单。这些充值表单动作被视图层捕获并作为请求发送给相应的控制器层(controller层)。控制器接收到这些请求后,调用服务层(service层)以执行相关的业务逻辑,例如验证输入数据的有效性和与数据库的交互。服务层处理完这些逻辑后,进一步与数据访问对象层(DAO层)交互,后者负责具体的数据操作如详情、更改或移除充值信息,并将操作结果返回给控制器。最终,控制器根据这些结果更新视图层,以便充值功能可以看到最新的信息或相应的操作反馈。充值界面如图5-8所示:

图5-8充值管理界面
电脑信息功能在视图层(view层)进行交互,比如点击"查询信息、新增或删除"按钮或填写电脑信息表单。这些电脑信息表单动作被视图层捕获并作为请求发送给相应的控制器层(controller层)。控制器接收到这些请求后,调用服务层(service层)以执行相关的业务逻辑,例如验证输入数据的有效性和与数据库的交互。服务层处理完这些逻辑后,进一步与数据访问对象层(DAO层)交互,后者负责具体的数据操作如详情、更改或移除电脑信息,并将操作结果返回给控制器。最终,控制器根据这些结果更新视图层,以便电脑信息功能可以看到最新的信息或相应的操作反馈。电脑信息界面如图5-9所示:

图5-9电脑信息管理界面
上机信息功能在视图层(view层)进行交互,比如点击"查询信息、新增或删除"按钮或填写上机信息表单。这些上机信息表单动作被视图层捕获并作为请求发送给相应的控制器层(controller层)。控制器接收到这些请求后,调用服务层(service层)以执行相关的业务逻辑,例如验证输入数据的有效性和与数据库的交互。服务层处理完这些逻辑后,进一步与数据访问对象层(DAO层)交互,后者负责具体的数据操作如详情、更改或移除上机信息,并将操作结果返回给控制器。最终,控制器根据这些结果更新视图层,以便上机信息功能可以看到最新的信息或相应的操作反馈。上机信息界面如图5-10所示:

图5-10上机信息管理界面
饮料信息功能在视图层(view层)进行交互,比如点击"查询信息、新增或删除"按钮或填写饮料信息表单。这些饮料信息表单动作被视图层捕获并作为请求发送给相应的控制器层(controller层)。控制器接收到这些请求后,调用服务层(service层)以执行相关的业务逻辑,例如验证输入数据的有效性和与数据库的交互。服务层处理完这些逻辑后,进一步与数据访问对象层(DAO层)交互,后者负责具体的数据操作如详情、更改或移除饮料信息,并将操作结果返回给控制器。最终,控制器根据这些结果更新视图层,以便饮料信息功能可以看到最新的信息或相应的操作反馈。饮料信息界面如图5-11所示:

图5-11饮料信息管理界面
购买饮料功能在视图层(view层)进行交互,比如点击"查询信息或删除"按钮或填写购买饮料信息表单。这些购买饮料表单动作被视图层捕获并作为请求发送给相应的控制器层(controller层)。控制器接收到这些请求后,调用服务层(service层)以执行相关的业务逻辑,例如验证输入数据的有效性和与数据库的交互。服务层处理完这些逻辑后,进一步与数据访问对象层(DAO层)交互,后者负责具体的数据操作如详情、更改或移除购买饮料信息,并将操作结果返回给控制器。最终,控制器根据这些结果更新视图层,以便购买饮料功能可以看到最新的信息或相应的操作反馈。购买饮料界面如图5-12所示:

图5-12购买饮料管理界面
呼叫网管功能在视图层(view层)进行交互,比如点击"查询信息、新增或删除"按钮或填写呼叫网管信息表单。这些呼叫网管表单动作被视图层捕获并作为请求发送给相应的控制器层(controller层)。控制器接收到这些请求后,调用服务层(service层)以执行相关的业务逻辑,例如验证输入数据的有效性和与数据库的交互。服务层处理完这些逻辑后,进一步与数据访问对象层(DAO层)交互,后者负责具体的数据操作如详情、更改或移除呼叫网管信息,并将操作结果返回给控制器。最终,控制器根据这些结果更新视图层,以便呼叫网管功能可以看到最新的信息或相应的操作反馈。呼叫网管界面如图5-13所示:

图5-13呼叫网管管理界面
电脑报修功能在视图层(view层)进行交互,比如点击"查询信息、新增或删除"按钮或填写电脑报修信息表单。这些电脑报修表单动作被视图层捕获并作为请求发送给相应的控制器层(controller层)。控制器接收到这些请求后,调用服务层(service层)以执行相关的业务逻辑,例如验证输入数据的有效性和与数据库的交互。服务层处理完这些逻辑后,进一步与数据访问对象层(DAO层)交互,后者负责具体的数据操作如详情、更改或移除电脑报修信息,并将操作结果返回给控制器。最终,控制器根据这些结果更新视图层,以便电脑报修功能可以看到最新的信息或相应的操作反馈。电脑报修界面如图5-14所示:

图5-14电脑报修管理界面
系统管理,公告信息分类功能在视图层(view层)进行交互,比如点击"查询信息、新增或删除"按钮或填写公告信息分类信息表单。这些公告信息分类表单动作被视图层捕获并作为请求发送给相应的控制器层(controller层)。控制器接收到这些请求后,调用服务层(service层)以执行相关的业务逻辑,例如验证输入数据的有效性和与数据库的交互。服务层处理完这些逻辑后,进一步与数据访问对象层(DAO层)交互,后者负责具体的数据操作如详情、更改或移除公告信息分类信息,并将操作结果返回给控制器。最终,控制器根据这些结果更新视图层,以便公告信息分类功能可以看到最新的信息或相应的操作反馈。还可以对公告信息、关于我们、系统简介进行相应操作;公告信息分类界面如图5-15所示:

图5-15系统管理界面
源码无偿分享,文未领取