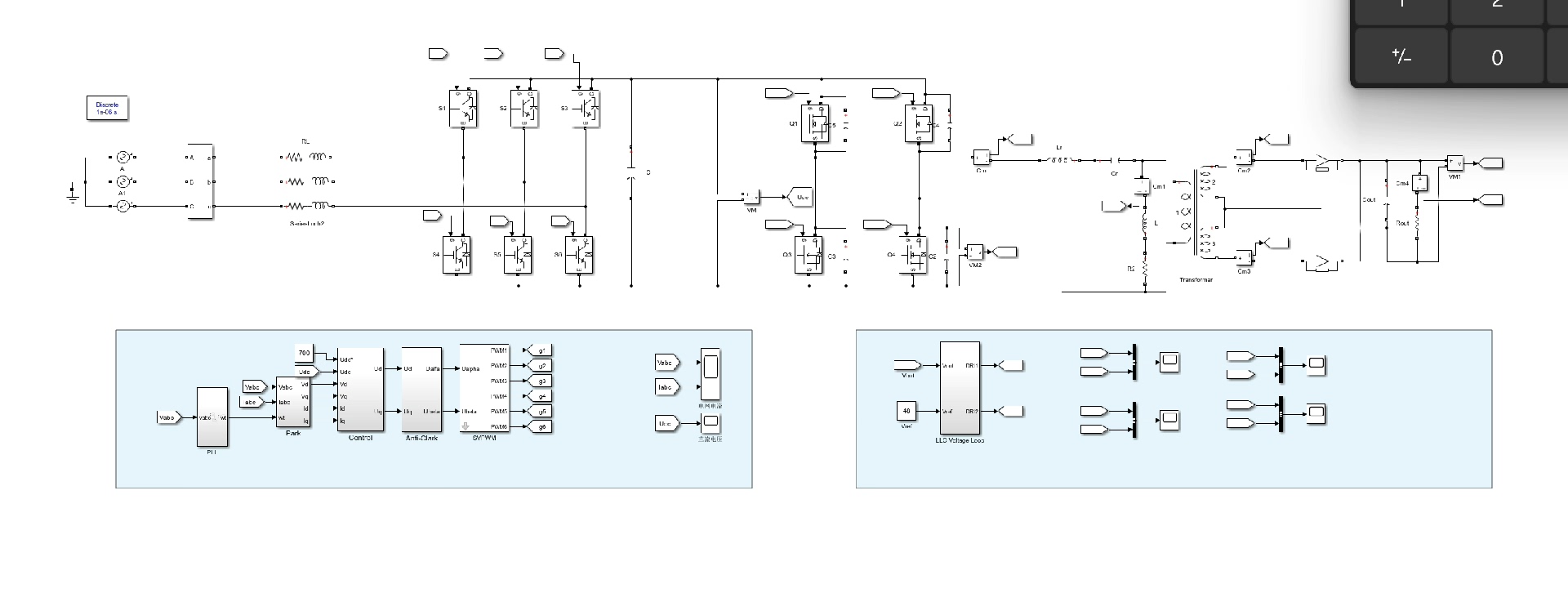
三相整流器+全桥LLCMATLAB仿真模型
三相整流器配全桥LLC的拓扑在新能源充电桩里特别常见,今天咱们就手把手搭个MATLAB仿真模型玩玩。先说说三相整流器部分,这玩意儿核心就是个六脉波桥式整流,但要让仿真稳定跑起来可不止拖几个模块那么简单。
打开Simulink先整整流桥,关键参数在二极管设置这里:
matlab
Diode Forward Voltage: 0.8V
On Resistance: 1e-4 Ohm
Snubber Resistance: 500 Ohm
这几个值设大了仿真结果会鬼畜,特别是缓冲电阻不能照搬默认值。上周有个哥们儿把缓冲电阻设成1e5,结果母线电压直接飙到2000V,吓得他以为要穿越到高压直流输电现场。
接着搞LLC谐振腔,这里有个骚操作------直接用全桥模块的预置参数改:
matlab
FullBridgeConverter;
set_param(gcb,'SnubberResistance','1e6','SwitchingFrequency','100e3');
谐振参数计算用这个经验公式准没错:
Lr = (Vin^2 (n^2 -1))/(8 f sw P_out π^3)
比如输出要500V/5kW,算出来谐振电感大概在28μH左右。不过仿真时建议先用理想变压器代替实际磁元件,等波形稳了再上耦合电感。
控制部分最刺激的是移相控制实现,直接上代码片段:
matlab
phaseShift = pid(Kp,Ki,Kd);
dutyCycle = 0.5 + phaseShift/180;
记得在PWM生成器里勾上死区补偿,不然上下管直通分分钟教做人。实测发现死区时间超过200ns仿真就会报错,建议从50ns开始慢慢调。
跑完仿真盯着这几个关键波形:整流后的母线电压纹波要<5%,LLC次级电流得是漂亮的正弦包络。要是看到谐振电流出现毛刺,八成是吸收电路没设好或者驱动信号不同步。有个取巧的办法------在母线电容并个1uF的薄膜电容模型,立马能让波形老实下来。
最后说个新手容易踩的坑:仿真步长千万别用auto!建议设成开关周期的1/20以下,比如100kHz就设50ns。有次偷懒用默认步长,结果谐振电流相位直接跑偏30度,白瞎了三天调参时间。记住,仿真精度和咖啡消耗量成正比,搞电力电子嘛,肝就完事了。
