
2025第二届模式识别与图像分析国际学术会议(PRIA 2025)
2025 2nd International Conference on Pattern Recognition and Image Analysis
2025年12月26-28日 | 中国·郑州
**2025第二届模式识别与图像分析国际学术会议(PRIA 2025)**将于2025年12月26-28日在河南郑州召开,本次会议将专注于模式识别与图像分析领域展开讨论,旨在探讨该领域的最新研究成果、技术突破和前沿趋势。会议将提供丰富多样的学术活动,包括主题讨论、特邀报告、口头报告、海报展示和学术研讨会,为与会者提供深入学术交流与合作的机会。
会议将包括专家论坛、学术报告、研讨会、海报展示等形式,涵盖模式识别、图像处理、计算机视觉、人工智能等多个领域。无论您是该领域的专家学者、科研人员、研究生还是产业界从业者,都将受益于此次会议,共同推动模式识别和图像分析领域的发展与创新。期待您的参与,共同探讨该领域的热点话题,共享学术成果,共同开创数字技术领域的美好未来!
会议官网:
2025 2nd International Conference on Pattern Recognition and Image Analysis
↑↑点击参会/投稿/了解会议详情↑↑
会议时间:2025年12月26-28日
会议地点:中国-郑州
审稿周期:投稿后约一周出最终结果
收录检索:EI Compendex(EI),Scopus
组织单位
【主办单位】郑州轻工业大学

**【承办单位】**郑州轻工业大学软件学院

**【协办单位】**周口师范学院人工智能学院

组委会
【大会主席】:
王延峰,副校长/教授,郑州轻工业大学
黄敏,院长/教授,郑州轻工业大学
张素智,教授,郑州轻工业大学
Prof. Mohammad S. Obaidat, The University of Jordan, Jordan
(Life Fellow of IEEE, Fellow of AAIA/FTRA/AIIA/SCS**)**
徐坤,院长/教授,周口师范学院
【技术委员会主席】:
张志锋,教授,郑州轻工业大学
尚展垒,教授,郑州轻工业大学
宋胜利,教授,郑州轻工业大学
杨磊,教授,郑州大学(IEEE Senior Member)
Assoc. Prof. Dimitrios A. Karras, National and Kapodistrian University of Athens, Greece
【出版主席】:
Prof. Rashid Mehmood, Islamic University of Madinah, Saudi Arabia(IEEE Senior Member)
Prof. Jixin Ma, University of Greenwich, UK
Prof. Philippe Fournier-Viger,深圳大学
郑倩,教授,郑州轻工业大学
Assoc. Prof. Ata Jahangir Moshayedi, 江西理工大学(IEEE Senior Member)
Assoc. Prof. Deepak Kumar Jain, 大连理工大学(IEEE Senior Member)
【组织委员会主席】:
黄艳,副教授,郑州轻工业大学
李璞,系主任/副教授,郑州轻工业大学
......
主讲嘉宾


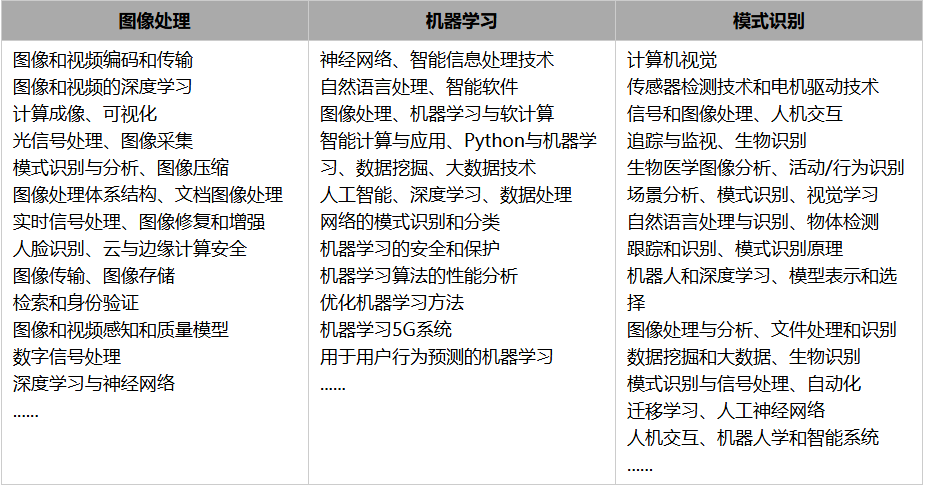
征稿主题

投稿说明
◆ 会议仅接受全英稿件;
◆ 论文不得少于5页;
◆ 投稿前可通过CrossCheck, Turnitin、iThenticate任一查重系统进行查重
◆ 论文应具有学术或实用价值,且未在国内外学术期刊或会议发表过;
论文出版

所有的投稿都必须经过2-3位组委会专家审稿,经过严格的审稿之后,最终所有录用的论文将提交SPIE - The International Society for Optical Engineering 出版,见刊后提交至EI Compendex, Scopus检索。
参会须知
1、作者参会:一篇录用文章允许一名作者免费参会;
2、口头演讲:申请口头报告,时间为10-15分钟;
3、海报展示:申请海报展示,A1尺寸,彩色打印;
4、听众参会:不投稿仅参会,也可申请演讲及展示;