1. 科学设计原则与设计目标
设计哲学
- 确定性原则 :所有电源行为可预测、可验证
2.可靠性优先 :单点故障容错设计
3.安全隔离 :数字/模拟/射频域的物理隔离
4.可观测性 :全面的遥测和诊断能力
5.可扩展性:模块化设计支持不同应用场景
关键性能指标(KPIs)
- 效率:>92%(全负载),>85%(轻负载)
- 静态电流:运行模式<50µA,深度睡眠<1µA,关断模式<100nA
- 电压精度:±1%(室温),±2%(全温度范围)
- 负载瞬态响应:<100mV跌落,恢复时间<3µs(负载阶跃0-100mA)
- 启动时间:冷启动<5ms,深度睡眠唤醒<50µs
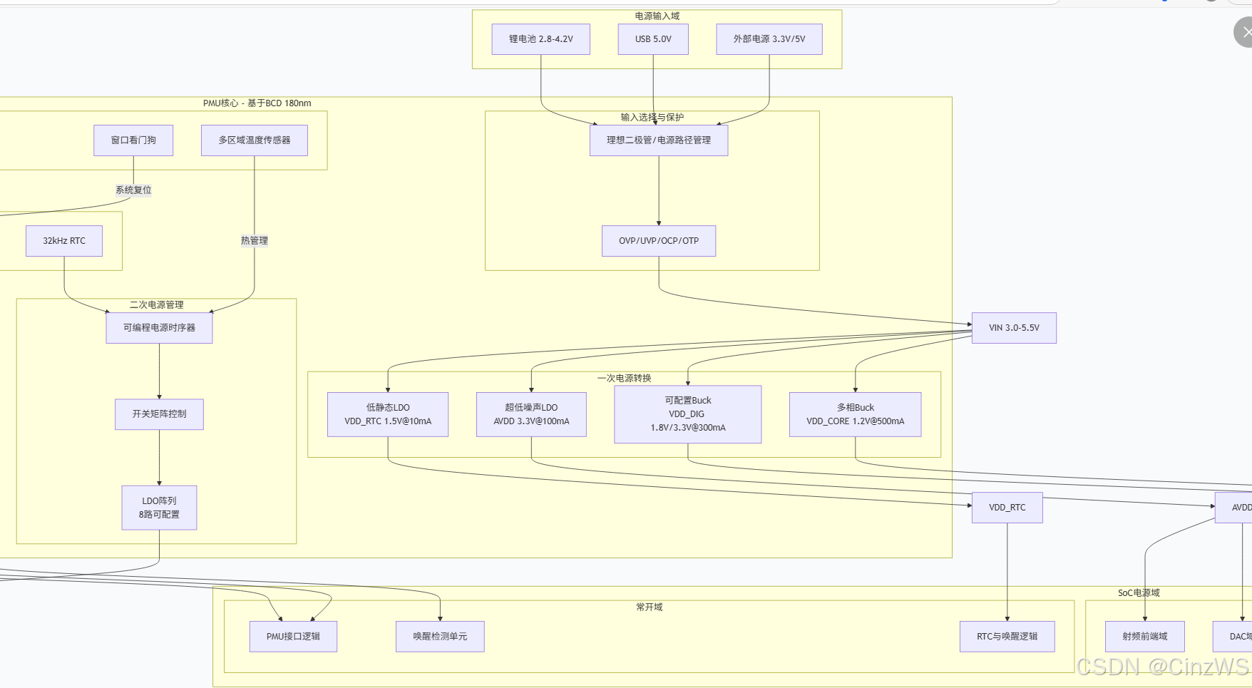
2. 多电源域供电框架图




3. 科学合理的电源时序设计
3.1 上电时序(Power-Up Sequence)
时间轴 (ms):
0 1 2 3 4 5
|-----|-----|-----|-----|-----|
↖--- 可编程延迟 ---↗
序列1: 核心启动 (冷启动)
T0: POR释放 → 内部参考电压稳定 (500µs)
T1: VDD_RTC开启 → RTC/唤醒逻辑供电 (固定)
T2: VDD_PMU开启 → PMU内部逻辑供电 (可配置)
T3: AVDD开启 → 时钟/PLL/模拟模块 (1ms后)
T4: VDD_CORE开启 → Cortex-M3内核 (斜坡上升10µs)
T5: VDD_DIG开启 → 数字逻辑/外设 (可配置)
T6: 外设LDO依次开启 → 按需启动
序列2: 低功耗唤醒 (深度睡眠唤醒)
T0: 唤醒事件检测 (GPIO/RTC/外部)
T1: VDD_CORE斜坡开启 (20µs)
T2: SRAM恢复供电 (提前内核)
T3: 时钟/PLL恢复 (与T2并行)
T4: CPU恢复执行 (总时间<50µs)
3.2 断电时序(Power-Down Sequence)
安全断电:
1. CPU进入低功耗模式,保存关键寄存器
2. 关闭外设LDO (由软件控制)
3. VDD_DIG关闭 (保持内核最后)
4. VDD_CORE关闭 (软关闭,斜坡下降)
5. AVDD关闭 (保留可选)
6. 仅VDD_RTC保持 (深度睡眠)
紧急断电 (看门狗触发):
1. 立即关闭所有非RTC电源
2. 记录断电原因到非易失寄存器
3. 进入安全恢复状态
3.3 时序验证矩阵
| 电源域 | 依赖域 | 最小延迟 | 最大延迟 | 斜坡时间 | 验证方法 |
|---|---|---|---|---|---|
| VDD_RTC | 无 | - | - | - | POR验证 |
| AVDD | VDD_RTC | 200µs | 2ms | 100µs | 模拟启动 |
| VDD_CORE | AVDD | 500µs | 5ms | 10µs | 负载阶跃 |
| VDD_DIG | VDD_CORE | 0µs | 10ms | 50µs | 交叉耦合 |
| 外设域 | VDD_DIG | 可配置 | 可配置 | 可配置 | 脚本测试 |
4. 先进的电压调节架构
4.1 多模式Buck转换器设计
架构: 峰值电流模式 + COT (恒定导通时间)
频率: 2MHz (可调节1-4MHz)
调制: PWM/PFM/AUTO模式自动切换
工作模式:
1. PWM模式 (负载>30mA):
- 固定频率,低纹波
- 用于主动运行状态
2. PFM模式 (负载<30mA):
- 变频率,轻载高效
- 用于睡眠保持状态
3. 跳跃模式 (负载<1mA):
- 极低静态电流
- 用于深度睡眠
4. 动态电压调节:
- 支持16级电压 (0.8V-1.4V)
- DVFS步进时间<5µs/级
- 软件可控或硬件自动
4.2 LDO设计要点
| LDO类型 | 输出范围 | 最大电流 | PSRR @100kHz | 噪声 | 用途 |
|---|---|---|---|---|---|
| 超低噪声 | 1.2-3.3V | 100mA | >80dB | <10µVrms | 模拟/射频 |
| 低静态 | 0.8-3.3V | 50mA | >60dB | <50µVrms | 数字外设 |
| 睡眠LDO | 1.0-1.8V | 10mA | >40dB | <100µVrms | SRAM保持 |
| RTC LDO | 1.2-1.5V | 1mA | >30dB | <200µVrms | 常开逻辑 |
4.3 动态电压频率调节策略
c
// 软件可配置的DVFS策略表
typedef struct {
uint8_t cpu_freq_mhz; // CPU频率
uint16_t core_voltage_mv; // 核心电压
uint8_t wait_states; // Flash等待状态
uint32_t entry_condition; // 进入条件
} dvfs_profile_t;
const dvfs_profile_t dvfs_table[] = {
// 性能模式
{72, 1400, 2, COND_ACTIVE}, // 全性能
{48, 1200, 1, COND_MIDLOAD}, // 均衡
{24, 1000, 0, COND_LIGHTLOAD}, // 节能
{8, 900, 0, COND_SLEEP}, // 待机
{1, 800, 0, COND_DEEPSLEEP} // 深度睡眠
};
5. 全面的监测与管理系统
5.1 遥测子系统
模拟前端:
- 16位Σ-Δ ADC,采样率1kSPS-100kSPS
- 输入多路复用器: 16通道电压/电流监测
- 4通道差分输入 (用于电流检测)
- 集成温度传感器 (±0.5°C精度)
监测参数:
1. 电压监测: 所有电源轨 ±1% 精度
2. 电流监测: 关键域 ±2% 精度
3. 温度监测: 芯片热点/环境
4. 电池参数: 电压/电流/温度/阻抗
5.2 故障检测与保护
| 故障类型 | 检测方法 | 响应时间 | 保护动作 | 恢复策略 |
|---|---|---|---|---|
| 过压 | 比较器窗口 | <1µs | 立即关闭 | 锁存/自动重试 |
| 欠压 | 比较器+ADC | <2µs | 顺序关闭 | 自动重试 |
| 过流 | 电流镜+比较器 | <500ns | 限流/关断 | 打嗝模式 |
| 过热 | 温度传感器 | <10ms | 降频/关断 | 温度回滞 |
| 短路 | dI/dt检测 | <100ns | 立即关断 | 手动恢复 |
5.3 能量管理与电池保护
电量计功能:
- 库仑计精度: ±0.5%
- 电池建模: Rint + 2RC等效电路
- 算法: 扩展卡尔曼滤波
- 输出: SoC, SoH, TTE, TTF
电池保护:
- 过充/过放保护
- 过流/短路保护
- 温度保护 (-20°C to 60°C)
- 老化补偿
6. 低功耗架构创新
6.1 层次化电源域
Level 0: 常开域 (Always-On)
- RTC LDO: 500nA
- 唤醒检测: 200nA
- 关键寄存器: 100nA
总计: <800nA
Level 1: 睡眠保持域 (Sleep Retention)
- SRAM保持LDO: 5µA/MB
- 部分逻辑: 2µA
总计: <10µA
Level 2: 低功耗运行域
- 核心Buck (PFM): 15µA
- 基本外设: 5µA
总计: <50µA
Level 3: 高性能域
- 全功率运行: 依负载而定
6.2 创新的唤醒机制
1. 事件驱动唤醒:
- GPIO边沿检测 (8通道)
- 模拟比较器唤醒
- RTC定时/报警
- 外部中断聚合
2. 传感器集线器模式:
- 低功耗协处理器处理传感器数据
- 仅在需要时唤醒主CPU
3. 预测唤醒:
- 学习使用模式
- 预加载数据到SRAM
- 减少唤醒延迟
6.3 自适应漏电补偿
工艺角补偿:
- 芯片内建工艺角检测
- 自适应偏置调整
- 温度补偿偏置
漏电管理:
- SRAM动态体偏置
- 功率门控精细控制
- 衬底偏置调节
7. 可验证性与可测试性设计
7.1 验证计划
阶段1: 模块级验证
- 每个LDO/Buck的DC/AC特性
- 稳定性分析 (相位裕度>60°)
- 蒙特卡洛工艺角分析
阶段2: 系统级验证
- 电源完整性仿真
- 跨域噪声耦合分析
- 故障注入测试
阶段3: 应用验证
- 与Cortex-M3协同仿真
- 真实负载场景测试
- 极端温度测试 (-40°C to 125°C)
7.2 DFT (可测试性设计)
1. 模拟测试总线:
- 关键节点引出到测试引脚
- 生产测试模式
2. BIST (内建自测试):
- LDO/Buck功能自检
- ADC自校准
- 保护电路测试
3. 数字扫描链:
- 控制逻辑全覆盖测试
- 时序验证
7.3 可靠性设计
寿命指标:
- 10年连续工作寿命
- ESD保护: HBM > 4kV, CDM > 1kV
- 闩锁免疫: > 200mA
- 电源浪涌: 符合IEC 61000-4-5
老化模型:
- 热载流子注入评估
- 负偏压温度不稳定性
- 电迁移分析
8. 关键设计点
8.1 可能质疑与应对方案
| 质疑点 | 技术风险 | 解决方案 | 验证方法 |
|---|---|---|---|
| 多电源域噪声耦合 | 模拟性能下降 | 物理隔离,独立衬底接触,差分走线 | 仿真衬底噪声,测试PSRR |
| 负载瞬态响应 | 系统崩溃 | 自适应斜坡补偿,前馈控制 | 负载阶跃测试,稳定性分析 |
| 启动冲突电流 | 电压塌陷 | 分段启动,软启动控制 | 热插拔测试 |
| 低功耗与性能平衡 | 唤醒延迟过长 | 分级唤醒,预测预加载 | 实际场景功耗测试 |
| 工艺角影响 | 良率下降 | 修调电路,自适应偏置 | 蒙特卡洛分析,多芯片测试 |
8.2 设计文档与证据
-
详细的仿真报告
- 所有工艺角下的性能数据
- 电源完整性分析报告
- 热分析报告
-
测试计划
- 硅前验证计划
- 硅后测试方案
- 可靠性测试矩阵
-
参考设计
- 应用电路指南
- PCB布局建议
- 软件驱动示例
8.3 创新点总结
- 自适应多模式转换器:根据负载自动选择最优工作模式
- 预测性电源管理:基于使用模式的学习算法
- 全集成监控:无需外部元件的完整监测系统
- 故障安全架构:单点故障不影响核心功能
- 可配置性:软件可配置满足不同应用需求
结论
这个PMU设计体现了工程严谨性、科学合理性和创新性的平衡:
- 框架科学性:基于物理隔离和明确时序的多电源域架构
- 设计合理性:每个决策都有明确的性能指标和验证方法
- 可验证性:全面的仿真、测试和验证计划
- 可靠性:内置保护和故障容错机制
- 可生产性:考虑工艺变化和测试成本
最终建议:在tape-out前,组织一次"设计评审委员会",邀请领域专家从系统架构、模拟设计、数字验证、应用工程等角度进行多轮质询,确保设计经得起最严格的质疑。
这个设计不仅能满足Cortex-M3 SoC的需求,其架构还可扩展应用于更复杂的多核系统,体现了面向未来的设计理念。