在工业、能源、电力、矿山、管廊、数据中心等关键领域,温度监测是保障设备安全运行、预防事故发生的核心环节。本报告针对 0.1m 定位精度的感温光纤 DTS系统与传统感温电缆系统,从精度、可靠性、智能化潜力等多维度展开系统性对比,旨在为各场景下的技术选型与投资决策提供专业参考。
一 、技术原理
(一)感温电缆系统
感温电缆借助内部的温度敏感材料或热敏电阻实现温度感知,其工作逻辑较为简单:当监测区域温度达到预设触发点时,系统仅能发出报警信号。但该技术存在显著局限,无法获取监测范围内的精确温度分布数据,更不具备热点定位能力,仅能实现 "温度是否超限" 的定性判断,难以满足精细化监测需求。
(二)感温光纤 DTS 系统
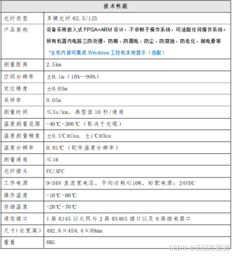
感温光纤 DTS 系统基于拉曼散射原理运行,通过向光纤发射激光信号,实时采集激光沿光纤传输过程中产生的反向散射信号,并对信号进行分析处理,最终实现沿光纤全线的温度分布实时监测。该系统不仅能精准测量温度,还具备 0.1m 的超高定位精度,报警最小长度可低至 0.2m,同时拥有长距离覆盖、智能数据分析、防爆、长寿命等多重核心优势,可满足复杂场景下的高精度、全方位温度监测需求。
二、感温光纤 DTS 系统与感温电缆对比分析
|-------------|---------------------------------------|-------------------------------|----------------------------------|
| 对比项目 | 感温光纤 DTS 系统 | 感温电缆系统 | 优势对比 |
| 测温精度与定位 | 具备 0.1m 定位精度,报警最小长度 0.2m,可精准锁定温度异常点位置 | 仅能检测温度是否超限,无法实现热点定位 | DTS 系统可快速定位风险源,大幅提升应急响应效率 |
| 覆盖范围 | 单根光纤覆盖距离可达数公里至几十公里,无需频繁拼接 | 单段覆盖范围有限,大范围监测需多段电缆叠加 | 在大场景应用中,DTS 系统可减少设备与施工成本,成本优势更显著 |
| 历史数据与 AI 分析 | 可完整存储全线历史温度数据,结合 AI 算法实现温度趋势分析、风险预判 | 仅能记录报警触发点信息,无完整历史温度数据 | DTS 系统为资产管理、智慧运维提供数据支撑,智能化水平更高 |
| 可靠性与寿命 | 光纤材质抗干扰能力强,稳定性高,使用寿命超过 30 年 | 易受环境影响老化,寿命较短,可靠性偏低 | DTS 系统长期运行稳定性更优,可减少设备更换频率与维护成本 |
| 抗干扰性 | 以光信号为传输载体,不受电磁、湿度等因素干扰 | 易受湿度、电磁干扰,误报率较高 | DTS 系统可降低无效报警对运维工作的干扰,提升监测准确性 |
| 环境适应性 | 具备防水、防爆特性,可在高温、高湿、腐蚀性等极端工况下稳定运行 | 在潮湿环境中易出现误报,不具备防爆能力 | DTS 系统适用场景更广泛,尤其适配高风险、恶劣环境 |
| 安装与扩展性 | 单根光纤即可实现多点测温,施工流程简单,后期扩展无需大规模改造 | 需多根电缆并联实现多点监测,扩展时需重新铺设电缆,施工复杂 | DTS 系统安装便捷,扩展性强,可降低后期改造的时间与经济成本 |
| 运维与管理 | 支持集中监控,可自动生成温度变化曲线,运维效率高 | 需人工现场排查报警点位置,运维工作量大 、效率低 | DTS 系统大幅减少人工干预,降低运维成本,提升管理水平 |
| 经济性(大场景) | 初期设备采购成本略高,但寿命长、维护成本低,全生命周期成本低 | 初期采购成本较低,但后期维护频繁、设备更换成本高 | 在大场景应用中,DTS 系统综合经济性优势明显 |
| 智能化潜力 | 可基于历史数据与 AI 算法实现温度趋势预警、设备寿命预测 | 无智能分析功能,仅能实现基础报警 | DTS 系统具备智能化升级基础,可适配未来智慧化发展需求 |
| 安全与防爆 | 采用无电无源设计,不会产生火花,可用于危险气体场所 | 带电运行,不具备防爆特性,禁止在危险场所使用 | DTS 系统安全性更高,可满足高危场景的安全监测需求 |
| 可维护性 | 光纤材质耐用,不易损坏,即使出现断点也易定位修复 | 出现故障时需整段更换电缆,故障点定位难度大 | DTS 系统维护难度低,可减少维护停机时间 |
三 、详细优势解读
(一)精准定位与早期预警
DTS 系统 0.1m 的高空间分辨率,能够快速识别微小温度异常点(如电缆局部过热、设备轻微故障发热等),并精准定位热点位置,实现 "早发现、早预警、早处置"。而感温电缆仅能发出报警信号,无法确定故障位置,运维人员需逐段排查,易延误应急处置时机,增加事故风险。

(二)大范围部署的成本优势
尽管 DTS 系统初期设备采购成本略高于感温电缆,但单根光纤可覆盖数公里范围,大幅减少电缆、接头等材料用量,同时简化施工流程,降低施工成本。在电缆隧道、能源管廊、矿井等大场景应用中,感温电缆需多段拼接,不仅材料与施工成本高,后期维护更换频率也更高,全生命周期成本远高于 DTS 系统,DTS 系统的成本优势会随应用范围扩大愈发显著。

(三)智能化运维与历史数据分析
DTS 系统可实时采集并存储沿光纤全线的温度数据,生成完整的温度变化曲线。基于这些历史数据,结合 AI 与大数据分析技术,可实现热点趋势识别(如设备温度缓慢上升趋势预判)、设备老化程度判断、潜在风险预测,进而开展主动运维,推动运维模式从 "被动响应" 向 "主动预防" 转变。而感温电缆无完整历史温度数据,无法支撑智能化分析与决策,仅能满足基础报警需求。
(四)高可靠性与长寿命
光纤材质本身具备优异的抗腐蚀、抗电磁干扰性能,且采用无电无源设计,避免了电气故障风险,使用寿命可达 30 年以上,长期运行稳定性高,维护需求极少。感温电缆的温度敏感材料易受潮湿、腐蚀、老化等因素影响,通常使用寿命仅 5-8 年,需频繁维护与更换,不仅增加成本,还可能因维护不及时导致监测中断,影响设备安全运行。
(五)防爆与安全性强
DTS 系统无电无源的设计特性,使其在运行过程中不会产生火花,属于本征安全型监测设备,可直接应用于石化储罐、LNG 站、煤矿井下等存在易燃易爆气体的危险场所。感温电缆需带电运行,存在电火花产生风险,不具备防爆能力,被禁止在危险场所使用,适用范围受限。
(六)扩展性强,管理方便
DTS 系统单根光纤即可实现上千个监测点的温度监控,后期需扩展监测范围时,仅需延长光纤或增加少量配套设备,无需大规模改造现有系统。同时,DTS 系统支持集中监控平台接入,可实现多区域、多设备的统一管理与远程控制,提升管理效率。感温电缆扩展时需重新铺设电缆与接线,施工周期长、成本高,且难以实现集中化、远程化管理。
(七)智能化趋势明显
随着 AI、物联网技术的快速发展,DTS 系统已不再是单纯的温度报警设备,而是智慧基础设施的重要组成部分。未来,DTS 系统可与数字孪生、云平台深度融合,实现温度趋势精准预测、设备全生命周期管理、异常事件自动识别与联动处置等高级功能。而感温电缆缺乏数据存储与智能分析能力,无法适配智能化发展趋势,技术升级空间有限。
四 、适用场景
基于上述优势,感温光纤 DTS 系统在以下领域具备强大竞争力与替代潜力:
- 电缆隧道和电力管廊:可实时监测电缆运行过程中的发热情况,精准定位过热故障点,预防电缆烧毁、火灾等事故,保障电力传输安全。
- 数据中心与液冷机房:数据中心服务器、液冷设备运行时易产生局部热点,DTS 系统可精准监测热点位置,结合智能算法优化能耗分配,提升数据中心运行效率与安全性。
- 石化与 LNG 储罐、油气管线:具备防爆特性,可实时监测储罐、管线的温度变化,及时发现泄漏引发的温度异常,预防爆炸、火灾等重大事故。
- 煤矿与工业现场:煤矿井下环境潮湿、电磁干扰强且存在瓦斯等危险气体,DTS 系统可适应恶劣环境,实现安全生产监测与事故防控;工业现场设备密集、工况复杂,DTS 系统可全方位监测设备温度,保障生产稳定。
- 城市基础设施、地铁管廊:城市地铁管廊、综合管廊覆盖范围广,DTS 系统可实现大范围集中监测,提升基础设施运维效率,保障城市运行安全。
五 、未来发展趋势
随着能源基础设施智能化升级加速,以及安全监管标准不断提高,传统感温电缆因精度低、智能化不足、适用场景受限等问题,将逐渐被感温光纤 DTS 系统取代。DTS 系统凭借高精度、高可靠性、强智能化等优势,具备成为 "基础温度感知骨干网" 的潜力。未来,DTS 系统将与 AI、云平台、物联网深度融合,为智慧城市、智慧能源、智慧矿山等领域提供核心温度感知支撑,成为推动基础设施智慧化转型的重要技术底座。
六 、结论
感温光纤 DTS 系统在测温精度、可靠性、防爆性、寿命、智能化潜力等核心维度全面超越传统感温电缆。在长距离、大范围、高安全性要求的场景中,DTS 系统不仅综合成本更低,还能大幅提升运维效率与安全保障水平。随着技术不断成熟与应用场景拓展,感温光纤 DTS 系统未来有望成为各领域温度监测的主流解决方案,逐步替代感温电缆,为工业、能源等行业的安全、高效、智慧发展提供有力支撑。