
①开启时钟,把需要用的GPIO和USART口开启时钟
②GIOP初始化,将tx配置为复用输出,将rx配置成输入
③配置USART,直接使用一个结构体
④如果你只需要发送的功能,直接开启USART,这样的话初始化就结束了
⑤如果你需要接收的功能,则你还需要在开启USTART之前,再加上ITconfig和NVIC的代码
==========函数汇总========================================================


=========================================================================




这个就是我们的一个对应值

这个输出模式非常有意思,比如你写入'A',此时A是不能进行直接传输的,则需要进行改变,即先变成二进制,十六进制的形式,即0x41,以此0x41形式进行传输,并且再接受,然后进行选择是hex文件还是文本模式,就会根据那个表格进行译码
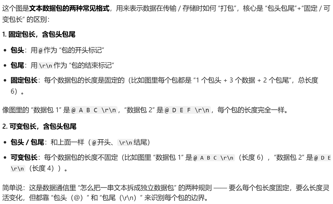
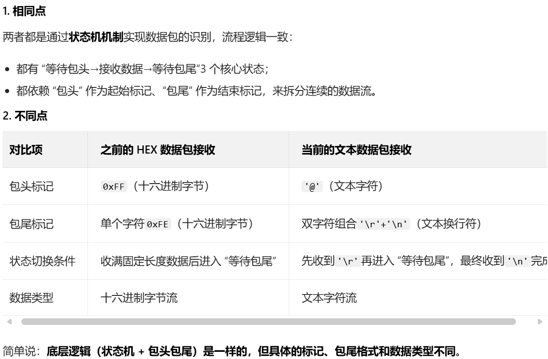
===============9-4ustart串口数据包===========================================








==================一个小程序的使用==========================================

点击生成hex文件的选项,当你再次进行编译的时候,就会生成hex文件


点击file将hex文件导入

点击那个像本子和笔的那个图标,改对路径,然后点击start,即可进行传输,然后灯就亮了