一.电源树

1.LDO芯片
这个电源芯片其实就是电源稳压器。
**电源稳压器(Power Regulator):**是一种在电源电压或者负载电流发生变化的时候,依然能够提供稳定输出电压的元件。
其实LDO电路就是类似于通过滑动变阻器一样的东西,通过改变电阻值的大小来稳定电源的电压。

LDO芯片内部的结构框图

LDO的电气特性
· LDO外围器件少,电路简单,成本低,通常只需要一两个旁路电容
· LDO负载响应快,输出纹波小,噪声小
· LDO效率低,输入输出压差不能太大
· LDO只能降压
· LDO输出电流有限,最高可能就只有几A
2.DCDC芯片
DC/DC转换器一种是开关电源稳压器 ,指利用电容,电感的储能的特性,通过可控开关(MOSFET等)进行高频开关的动作,将输入的电能储存在电容(感)里,当开关断开时,电能再释放给负载,提供能量。
两种DCDC电源
· 以降压为目的DCDC电源电路为BUCK电路
· 以升压为目的的DCDC电源电路称为BOOST电路
1)BUCK电路

2)BOOST电路

DCDC开关电源电气特性
· DC-DC外围器件多,电路复杂,成本高
· DC-DC负载响应比LDO慢,输出纹波大,噪声大
· DC-DC效率高,输入电压范围宽泛
· DC-DC支持降压和升压
· DC-DC输出电流高,功率大
二.STM32的电源电路

VDD & VSS:主电源与地
·VDD功能:为 I/O 引脚、内部调压器(LDO)以及大部分数字逻辑电路供电
·VSS功能 :数字电路的公共地(0V)
VDDA & VSSA:模拟电源与地·VDDA功能 :为模拟外设供电,包括 ADC(模数转换器) 、DAC(数模转换器)、比较器、运放以及内部的 RC 振荡器与 PLL(锁相环)
·VSSA功能 :模拟电路的公共地
VREF+ & VREF-:模拟参考电压·VREF+功能 :决定了 ADC 转换的上限电压。例如,如果 VREF+ 接 2.5V,那么 12位 ADC 读到最大值(4095)时代表输入电压为 2.5V
·VREF-功能:决定了 ADC 转换的下限电压(通常为 0V)
VBAT:备份电池电源·VBAT功能 :当主电源 VDD 掉电(断开)时,VBAT 会自动接管,为 RTC(实时时钟)
1.基准电压源VREF
基准电压源是一种能提供稳定、精确、不随温度、负载、电源电压变化而波动的电压源。它广泛应用于电子电路中,尤其是在需要高精度和稳定性的场合,如模数转换(ADC)、数模转换(DAC)、稳压电路、传感器电路等。
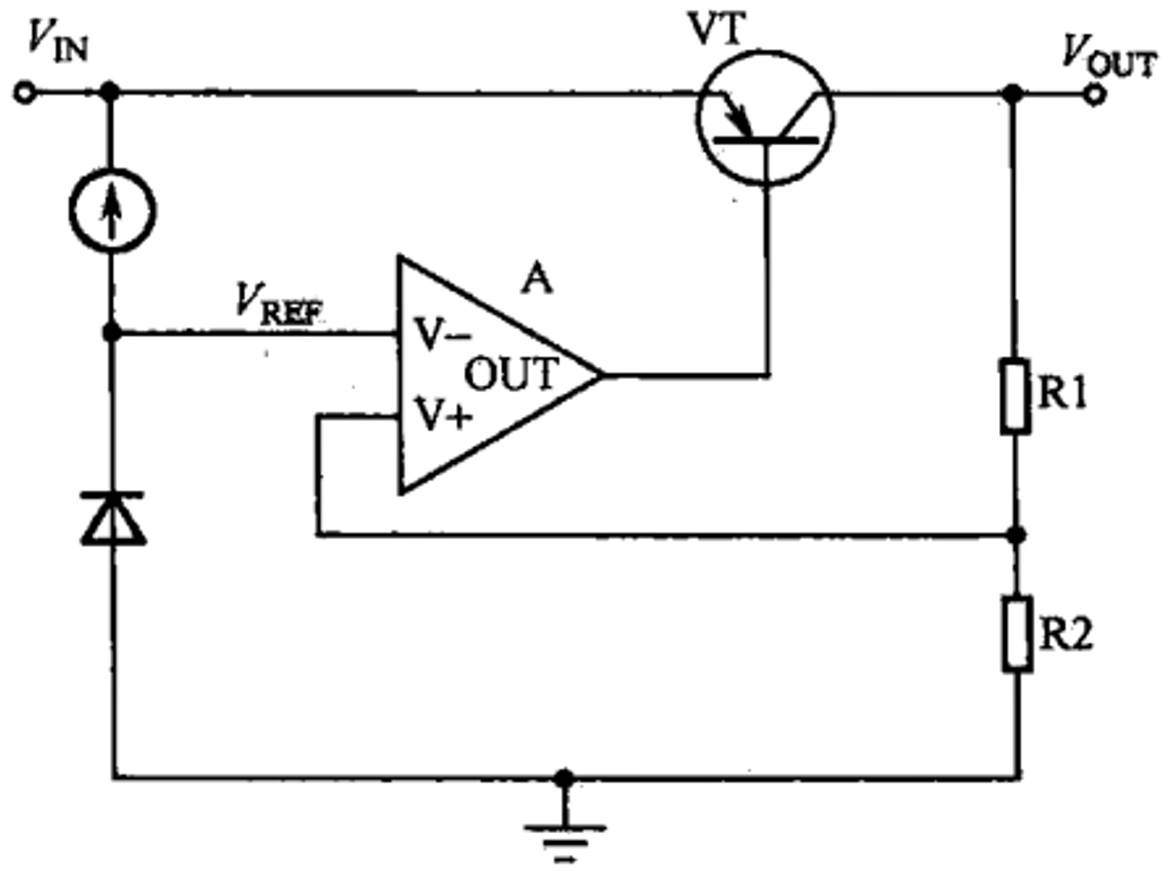
1)基准电压源芯片(TL431)

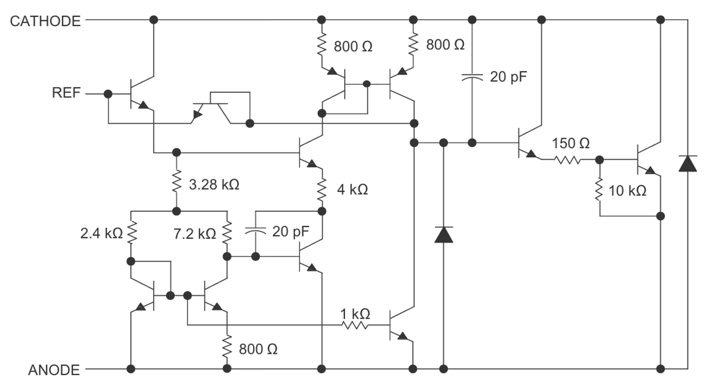
2)TL431内部原理图

上面图片的简化图片

3)TL431的应用电路
电路一:

电路二:

2.模数地隔离
为什么要进行模数地分离?
在PCB的电路里面有一种电路,一个是数字电路,另一个是模拟电路。
**·数字电路:**工作时信号在高低电平间快速切换(如 0V 到 3.3V 的方波)。这种快速切换会产生高频噪声,导致地平面上的电流波动。
**·模拟电路:**通常涉及传感器、音频或射频,对电压非常敏感。
他们之间如果随意连接起来会对对方照成很打的干扰,所以要进行模数地分隔离。

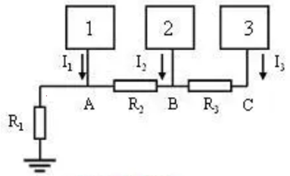
正常我们原理图上连接,就是这样连接的。在A和B之间,B和C之间都会有比较小的电阻,数字电路会产生电流,这个电流就会影响到模拟电路。
那么我们如何避免影响呢?

通过单点接地,将电流引到公共的地上,从而避免电流的影响。
PCB上实现单点接地的方法

原理图

四.LDO电路和DCDC电路原理图
