
文章目录
-
- [1. 架构演进:从传统硬件到云原生的革命性转变](#1. 架构演进:从传统硬件到云原生的革命性转变)
- [2. 核心架构深度解析:构建金融级云上报文交换枢纽](#2. 核心架构深度解析:构建金融级云上报文交换枢纽)
-
-
- [2.1 整体架构组成](#2.1 整体架构组成)
- [2.2 关键组件详解](#2.2 关键组件详解)
-
- [3. 报文处理全生命周期管理](#3. 报文处理全生命周期管理)
- [4. 高可用与灾备架构设计](#4. 高可用与灾备架构设计)
- [5. 安全架构与合规性设计](#5. 安全架构与合规性设计)
- [6. 实施路线图与最佳实践](#6. 实施路线图与最佳实践)
-
-
- [6.1 分阶段实施策略](#6.1 分阶段实施策略)
- [6.2 性能优化建议](#6.2 性能优化建议)
- [6.3 监控与运维体系](#6.3 监控与运维体系)
-
- [7. 成本分析与投资回报](#7. 成本分析与投资回报)
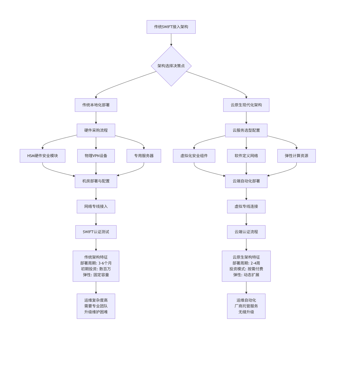
1. 架构演进:从传统硬件到云原生的革命性转变
在传统金融基础设施建设中,接入SWIFT全球网络一直是一项复杂且成本高昂的工程。金融机构需要在自有数据中心部署专用硬件设备,包括硬件安全模块(HSM)、物理VPN网关、专用服务器等,这不仅带来了巨大的前期投入,还导致了漫长的部署周期和有限的弹性扩展能力。

体验链接:https://aws.amazon.com/cn/free?trk=cd036bf8-da7c-4f6b-8333-271fdc2391ec&sc_channel=sm
传统架构的核心痛点 主要体现在三个维度:首先是基础设施成本,专用硬件采购往往需要数百万人民币的初始投入,且设备更新周期短,持续投入大;其次是部署效率,从项目启动到正式投产通常需要3-6个月时间,包括设备采购、机房准备、网络专线申请、SWIFT入网认证等多个复杂环节;最后是运维复杂性,需要组建专业的运维团队,7×24小时监控系统状态,处理各种硬件故障和网络问题。
云原生架构的革命性优势正是针对这些痛点而生。基于亚马逊云科技的Swift Alliance Cloud解决方案将传统硬件设备虚拟化,通过软件定义的方式提供同等安全级别的网络连接和数据保护。金融机构无需采购物理设备,只需按需订阅云服务,将CAPEX(资本支出)转化为OPEX(运营支出)。部署时间从数月缩短到数周,且系统具备天生的弹性扩展能力,可以根据业务量的波动自动调整资源。
2. 核心架构深度解析:构建金融级云上报文交换枢纽
2.1 整体架构组成
现代金融报文交换平台的核心在于构建一个安全、可靠、高效的云上连接枢纽,将金融机构的内部系统与SWIFT全球网络无缝对接。

2.2 关键组件详解
Alliance Connect Virtual (ACV) 是整个架构的网络基石,它本质上是一个基于软件的虚拟私有网络解决方案,替代了传统架构中的物理VPN设备。ACV基于Juniper vSRX技术构建,通过亚马逊云科技Marketplace快速部署,提供了与物理设备同等的安全防护能力,包括状态化防火墙、入侵检测、安全策略管理等。每个ACV实例可以支持多个VPC的连接,通过BGP动态路由协议实现灵活的路由管理。
Alliance Cloud Footprint 作为业务系统与SWIFT网络之间的适配层,提供了多样化的集成方式。对于现代化的微服务架构,Footprint提供RESTful API接口,支持JSON和XML格式的报文传输;对于传统的批量处理系统,它支持基于文件的接口,兼容现有的FTP/SFTP传输方式;未来还将支持MQ消息队列集成,满足实时性要求更高的场景。Footprint还承担了协议转换、数据格式验证、流量控制等重要功能。
亚马逊 云科技 网络服务 在整个架构中扮演着连接枢纽的角色。Transit Gateway作为星型网络的中心,连接各个业务的VPC、ACV VPC以及通过VPN或Direct Connect接入的本地数据中心。这种设计不仅简化了网络架构,还提高了可扩展性,新的业务VPC可以快速接入现有网络。安全组和网络ACL提供了多层网络安全防护,确保只有授权的流量能够通过。
体验链接:https://aws.amazon.com/cn/free?trk=cd036bf8-da7c-4f6b-8333-271fdc2391ec&sc_channel=sm
3. 报文处理全生命周期管理
金融报文在系统中的流转是一个复杂的多阶段过程,每个阶段都有严格的技术要求和监控指标。

报文创建与验证阶段在报文创建阶段,业务系统根据具体的金融交易生成原始报文数据。系统支持多种报文类型,包括客户转账(MT103)、银行头寸调拨(MT202)、信用证通知(MT700)等。预处理验证是整个流程中的第一道质量关卡,系统会对报文的语法结构、字段长度、代码值有效性等进行严格检查。据统计,约5%的报文错误可以在这个阶段被发现和拦截,避免后续处理资源的浪费。
安全处理与传输保障数字签名阶段使用基于PKI的加密技术,确保报文的完整性和不可否认性。系统支持多种签名算法,包括RSA、ECDSA等,满足不同安全级别的要求。在传输过程中,报文始终处于加密状态,即使在不信任的网络环境中也能保证数据安全。传输层采用持久化队列和确认机制,确保每个报文都能可靠投递,即使在网络中断的情况下也能在恢复后继续传输。
状态监控与异常处理状态跟踪系统实时监控每个报文的处理进度,提供可视化的跟踪界面。系统定义了完整的报文状态机,包括"已创建"、"验证中"、"待发送"、"已发送"、"已确认"、"处理失败"等状态。对于处理失败的报文,系统会根据错误类型采取不同的重试策略:网络原因导致的失败会立即重试,业务逻辑错误会等待人工干预,系统故障会触发自动恢复流程。
4. 高可用与灾备架构设计
金融系统对可用性的要求极高,通常需要达到99.95%以上的服务等级。基于亚马逊云科技的Swift Alliance Cloud解决方案提供了多层次的高可用保障。

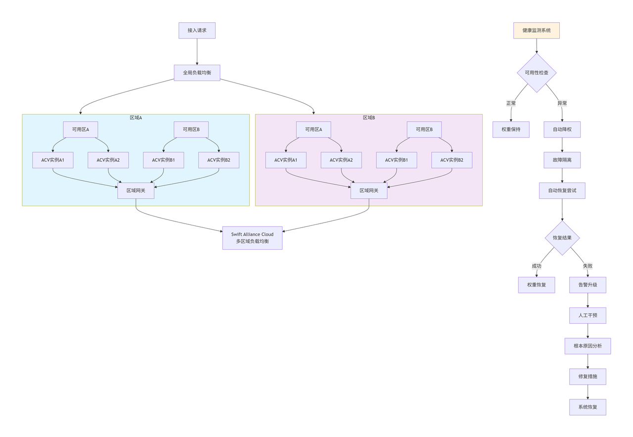
多可用区部署策略在同一个亚马逊云科技区域内部,我们采用多可用区部署架构。每个可用区都是独立的数据中心,具有独立的供电、网络和冷却系统。我们在每个可用区部署完整的ACV实例集群,通过负载均衡器将流量分发到不同可用区的实例。当某个可用区发生故障时,负载均衡器会自动检测到不健康的实例,并将流量路由到健康的可用区,整个过程对业务完全透明。
跨区域灾备方案对于业务连续性要求极高的金融机构,我们建议部署跨区域灾备方案。在另一个地理区域部署完整的备用环境,通过亚马逊云科技的数据库复制、对象存储同步等技术保持数据的一致性。备用环境平时可以承担读流量或测试流量,在主区域发生重大故障时,可以通过DNS切换或全局负载均衡器将流量切换到备用区域。
故障检测与自动恢复系统建立了完善的健康检查机制,每30秒对各个组件进行一次健康检查。检查内容包括网络连通性、服务响应时间、资源利用率等指标。当检测到故障时,系统会按照预定义的策略进行自动恢复:首先尝试在原地重启服务,如果失败则切换到备用实例,如果整个可用区不可用则触发区域切换。所有故障事件和恢复操作都会详细记录,用于后续的分析和优化。
5. 安全架构与合规性设计
金融系统的安全性是重中之重,我们构建了纵深防御的安全体系,确保数据和交易的安全。
网络安全防护在网络层面,我们部署了多层次的防护措施。DDoS防护服务可以抵御各种类型的流量攻击,包括SYN Flood、UDP Flood、HTTP Flood等。Web应用防火墙(WAF)保护Web接口免受OWASP Top 10中描述的各种应用层攻击。网络ACL和安全组实现了最小权限原则的网络访问控制,只有明确允许的流量才能通过。

身份与访问管理所有访问系统的用户和服务都必须通过严格的身份认证。用户登录采用双因子认证,结合密码和手机令牌或硬件密钥。服务之间的通信使用基于证书的相互TLS认证,确保只有授权的服务能够相互访问。权限管理系统基于RBAC(基于角色的访问控制)模型,每个用户只能访问其职责范围内的功能和数据。
数据加密与保护数据在传输过程中始终使用TLS 1.2及以上版本的协议进行加密。静态数据使用AES-256算法进行加密,加密密钥由亚马逊云科技Key Management Service(KMS)统一管理,支持自动轮换和访问审计。对于特别敏感的数据,还可以使用客户自管理的密钥(Customer Managed Keys)进行加密,确保云服务提供商也无法访问数据内容。
6. 实施路线图与最佳实践
基于我们的大量项目实践经验,我们总结出了成功实施云上SWIFT连接的最佳实践和推荐路线图。
6.1 分阶段实施策略
第一阶段:环境准备与概念验证
在这个阶段,重点完成技术选型、环境准备和小规模验证。建议在开发环境中部署基础组件,完成端到端的连通性测试。这个阶段的主要目标是验证技术方案的可行性,识别可能的技术风险,并建立团队的技术能力。
第二阶段:开发测试环境建设
在概念验证成功的基础上,建设完整的开发测试环境。这个环境应该与生产环境保持相同的架构和配置,用于系统集成测试、性能测试和安全测试。同时开始进行业务系统的适配改造,开发必要的接口和功能。
第三阶段:生产环境部署与迁移
采用蓝绿部署或金丝雀发布策略,逐步将生产流量切换到新系统。首先选择非关键业务进行试点,验证系统的稳定性和性能。然后逐步扩大范围,最终完成所有业务的迁移。
6.2 性能优化建议
根据测试数据,基于亚马逊云科技的Swift Alliance Cloud解决方案可以支持每日10万+报文的处理能力。为了达到最佳性能建议:
计算资源:选择计算优化型的实例规格,确保有足够的CPU资源处理加密解密操作
网络配置:使用增强型网络功能,提高网络吞吐量和降低延迟
存储优化:使用高性能的块存储服务,确保日志和临时数据的高速读写
数据库优化:对频繁访问的数据表建立合适的索引,优化查询性能
6.3 监控与运维体系
建立完善的监控体系是确保系统稳定运行的关键。建议监控以下关键指标:
业务指标:每日报文量、成功率、平均处理时间、峰值吞吐量
- 系统指标:CPU使用率、内存使用率、磁盘IO、网络带宽
应用指标:API响应时间、错误率、并发连接数、队列长度
安全指标:失败登录次数、权限变更、安全事件数量
7. 成本分析与投资回报
采用基于亚马逊云科技的Swift Alliance Cloud解决方案可以带来显著的经济效益。根据客户案例统计,与传统架构相比,新架构可以在3年内降低30%-40%的总体拥有成本(TCO)。
成本节省的主要来源:
-
硬件成本节省:消除了一次性的硬件采购成本和持续的硬件维护费用
-
人力成本优化:减少了基础设施运维人员投入,专注于业务价值创造
-
弹性成本优势:按需付费的模式避免了资源闲置浪费
-
效率提升收益:快速部署和自动化运维提高了业务上线速度
投资回报分析:
对于日均处理1万笔报文的金融机构,传统架构的3年总成本约为450-600万元人民币,而云原生架构的3年总成本约为300-400万元人民币。投资回收期通常在12-18个月之间。
体验链接:https://aws.amazon.com/cn/free?trk=cd036bf8-da7c-4f6b-8333-271fdc2391ec&sc_channel=sm
文中数据均为测试环境基准测试结果,实际性能可能因具体配置和使用模式而有所不同。建议在生产部署前进行充分的性能测试和验证。欢迎通过评论区与我们交流更多技术细节和实施经验。
以上就是本文的全部内容啦。最后提醒一下各位工友,如果后续不再使用相关服务,别忘了在控制台关闭,避免超出免费额度产生费用~
您好,我是肥晨。
欢迎关注我获取前端学习资源,日常分享技术变革,生存法则;行业内幕,洞察先机。