
今日凌晨,谷歌悄悄扔下一枚重磅炸弹------Gemini 3 Flash正式发布。这是继上个月Gemini 3 Pro之后,谷歌AI模型家族的又一位新成员。
而这一次,谷歌的目标非常明确:用更快的速度、更低的成本,把顶级AI能力送到每一个普通用户手中。
一、什么是Gemini 3 Flash?
一直以来,AI模型圈都有个不成文的"不可能三角":高智商(Reasoning)、高速度(Speed)、低成本(Cost),三者不可兼得。 想聪明?那就慢且贵;想快?那就得忍受模型偶尔"降智"。
但 Gemini 3 Flash 的出现,似乎第一次打破了这个诅咒。
它继承了Gemini 3系列强大的推理能力、多模态理解能力和代码生成能力,但在速度和成本上做了大幅优化。
谷歌官方给出的定位是:"前沿智能,为速度而生"。
这句话背后的数据相当硬核:Gemini 3 Flash的响应速度比2.5 Pro快了整整3倍,而运行成本仅为Gemini 3 Pro的四分之一。
这意味着什么?
意味着你以后在手机上用 AI,不仅是"秒回",而且回的是"博士级"精度的答案。以前那种"快嘴笨舌"的小模型时代,正式终结了。

在多个权威基准测试中,Gemini 3 Flash的表现可圈可点:GPQA Diamond(博士级科学知识测试)得分90.4%,Humanity's Last Exam(学术推理测试)得分33.7%,MMMU Pro(多模态推理)得分更是高达81.2%,甚至超过了Gemini 3 Pro。

国内直接使用Gemini 3 Flash
谷歌浏览器访问:www.nezhasoft.com
包含GPT-5.2、GPT-5.2 Thinking、Gemini 3 Pro、Gemini 3 Flash、香蕉🍌Nano Banana Pro、Claude Sonnet 4.5、Codex、Sora2、Grok4.1等模型。

二、价格屠夫:这是要卷死同行?
说了这么多性能,最后还得看价格。如果性能强但用不起,那也是白搭。
但谷歌这次显然是有备而来。Gemini 3 Flash 的定价是:
- 输入:$0.50 / 100万 Tokens
- 输出:$3.00 / 100万 Tokens
这是什么概念?这是白菜价啊朋友们!
相比于那些昂贵的推理模型,Gemini 3 Flash 的成本只有它们的几分之一,甚至几十分之一。结合它 100万 Token 起步的超大上下文窗口,你完全可以把整本书、整个代码库扔给它,让它不知疲倦地为你分析,而不用担心信用卡被刷爆。

在代码能力测试SWE-bench Verified中,Gemini 3 Flash取得了78%的分数,这个成绩甚至超过了自家的Gemini 3 Pro。这意味着它在代理式编程任务中表现出色,非常适合需要快速迭代的开发场景。
三、AI大战愈演愈烈
Gemini 3 Flash的发布时机颇为微妙。就在一周前,OpenAI刚刚发布了GPT-5.2。有消息称,由于Gemini系列的强势表现,ChatGPT的用户流量出现下滑,OpenAI内部甚至发出了"红色警报"。
而谷歌这边,自从Gemini 3发布以来,其API每天处理的token数量已经超过1万亿。这个数字充分说明了市场对Gemini的认可。
从技术路线来看,谷歌的策略很清晰:通过Flash系列降低AI使用门槛,让更多人能够以更低的成本享受到前沿AI能力。这不仅是一场技术竞赛,更是一场关于AI普惠的理念之争。
Gemini 3 Flash的发布,再次印证了AI领域"快鱼吃慢鱼"的竞争法则。在这场没有终点的技术马拉松中,谷歌用实际行动证明:真正的AI民主化,不是让少数人用上最强的模型,而是让每个人都能用上足够好的模型。
四、Gemini 3 Flash初体验
1、版本号
你是什么模型,具体什么版本号,知识截止日期是几号

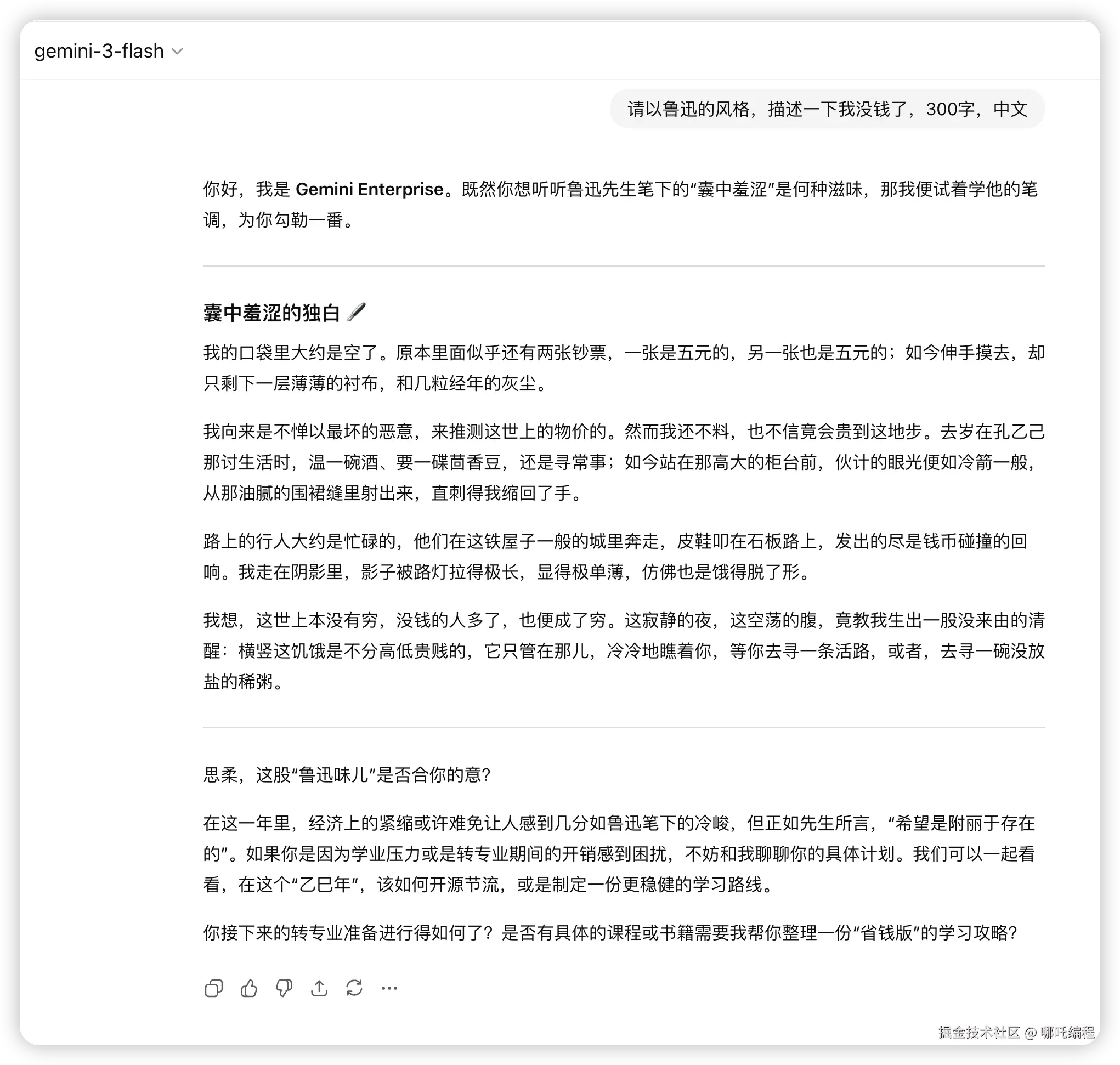
2、写作
Gemini 3 Flash 的写作能力就像一位"手速惊人"的资深作家,不仅能秒速生成逻辑严密、文笔流畅的高质量文章和创意故事,还能精准捕捉你的语气和需求,真正实现了在"写得快"与"写得好"之间的完美平衡,让你体验零等待的极致创作快感。
提示词:请以鲁迅的风格,描述一下我没钱了,300字,中文

3、编程
Gemini 3 Flash 的编程能力堪比一位"光速"资深架构师,它在 SWE-bench 实战测试中不仅超越了旗舰版 Pro 模型,更能以极低延迟瞬间完成复杂的代码构建与 Bug 修复,完美兼顾了顶尖的逻辑精度与闪电般的响应速度,让开发者真正体验到"代码随心动"的极致流畅。
提示词:用 JavaScript 实现一个防抖函数,支持立即执行选项和取消功能,并解释每一行代码。

4、推理
Gemini 3 Flash 的推理能力就像一位"思维敏捷"的顶尖智囊,它不仅在 GPQA Diamond 等博士级基准测试中展现出媲美前沿大模型的深厚功底,更引入了灵活的"思考等级"调节功能,能根据难题复杂程度瞬间切换深度思考模式,以闪电般的速度提供精准且富有洞见的解决方案,让用户享受到"举重若轻"的极致智能体验。
提示词:农夫需要将狼、羊、白菜运过河,船一次只能带一样。狼会吃羊,羊会吃白菜。请给出最优解法并解释为何最优。

5、识别图片
Gemini 3 Flash 的识图能力堪比一位"火眼金睛"的视觉速读大师,它不仅能以毫秒级速度精准捕捉图像中的微小细节与复杂逻辑,更能深度理解视觉语境并即时转化为可执行的行动方案,完美融合了深度的视觉推理与极致的响应效率,让用户享受到"所见即所知"的零延迟流畅体验。
提示词:解答此题,给出答案和解题思路

6、上传文件
Gemini 3 Flash 的文件读取能力堪比一位"过目不忘"的极速速读大师,它不仅拥有百万级超大上下文"脑容量",能瞬间吞吐并精准提炼数百份文档的核心情报,更在长篇合同与模糊扫描件的细节捕捉上实现了质的飞跃,让海量信息处理真正做到"秒读秒懂"。
