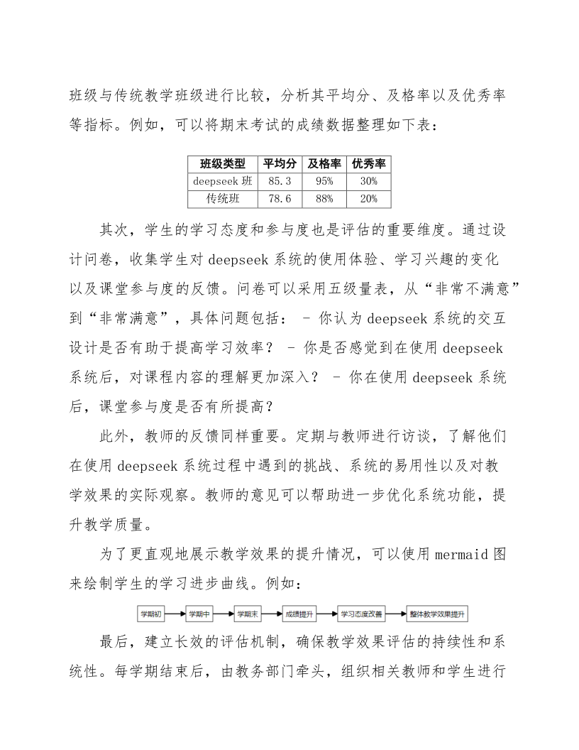
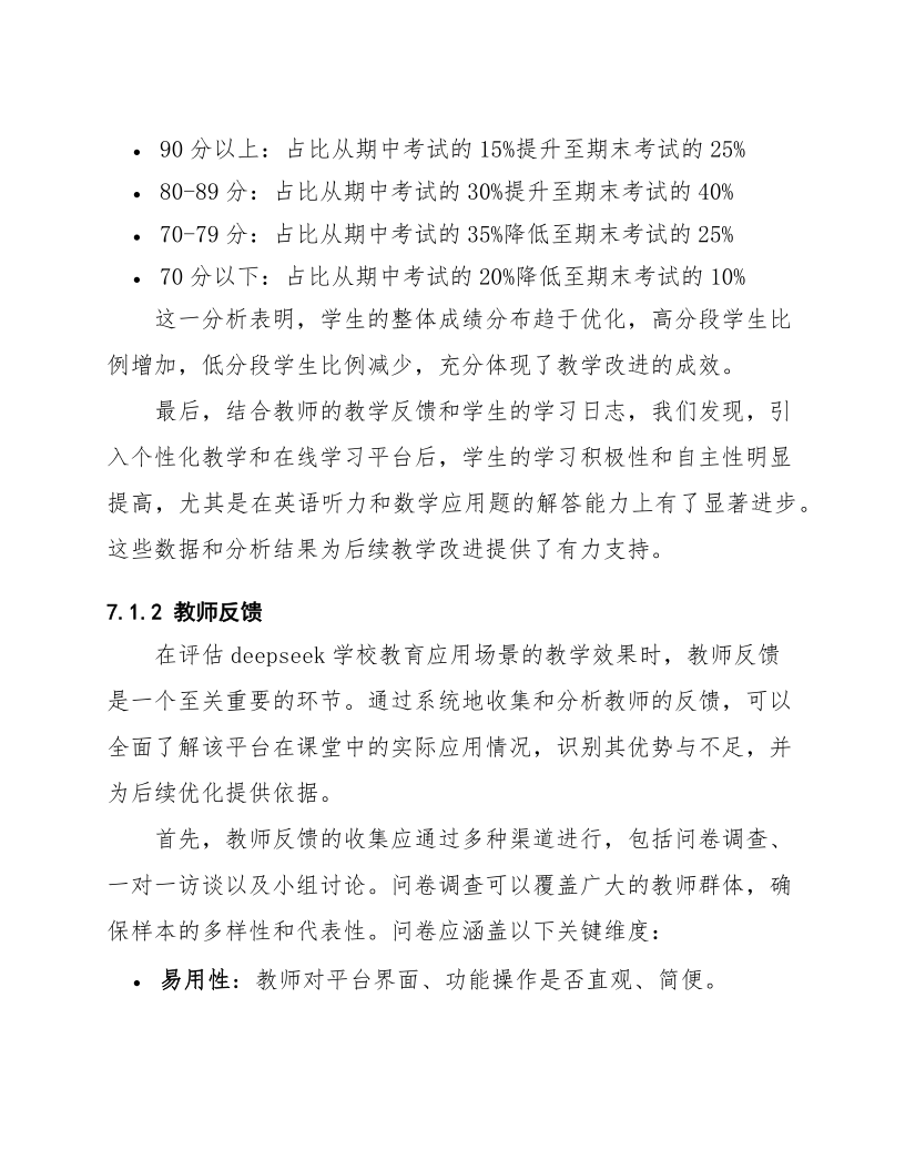
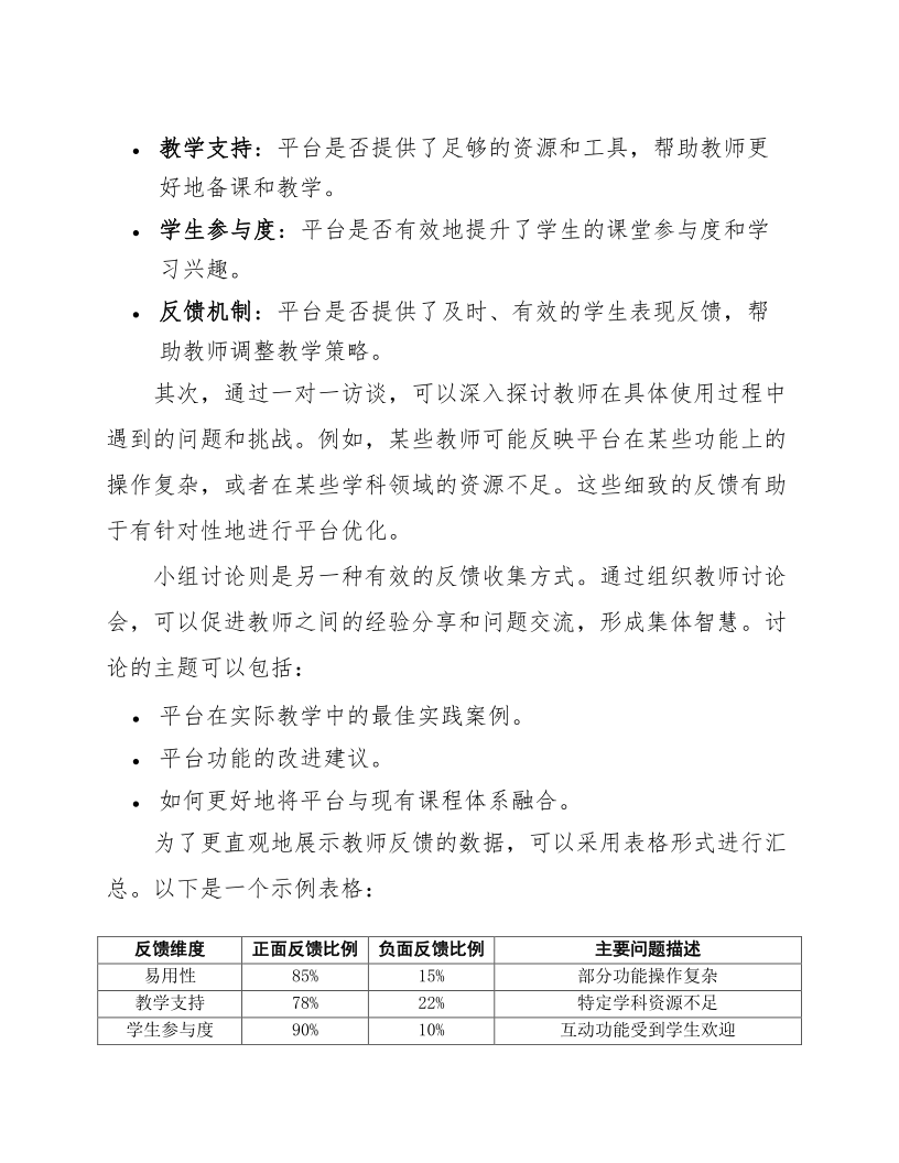
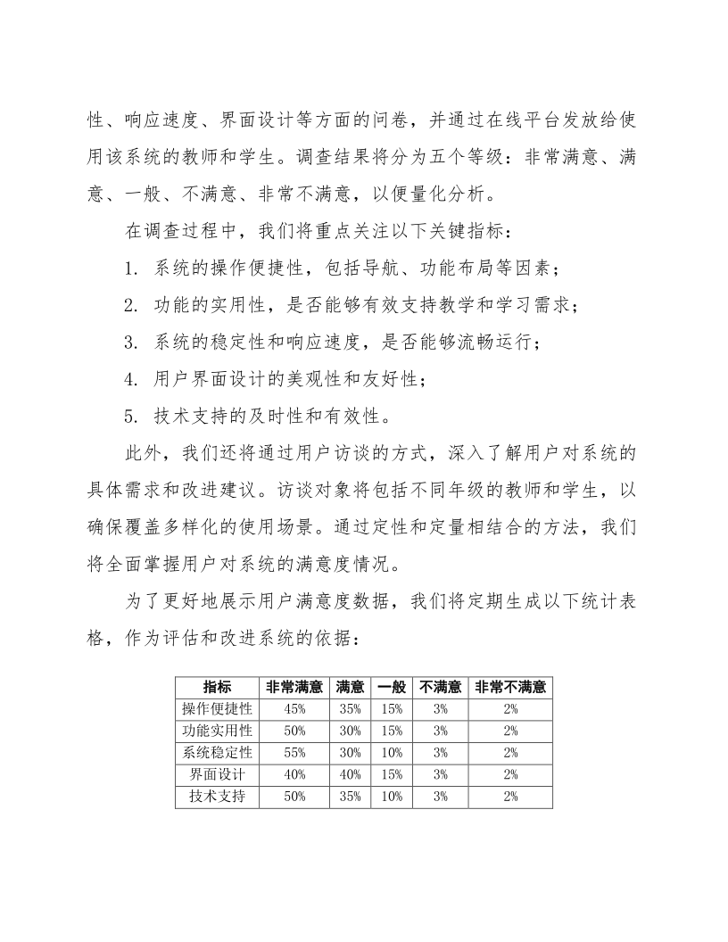
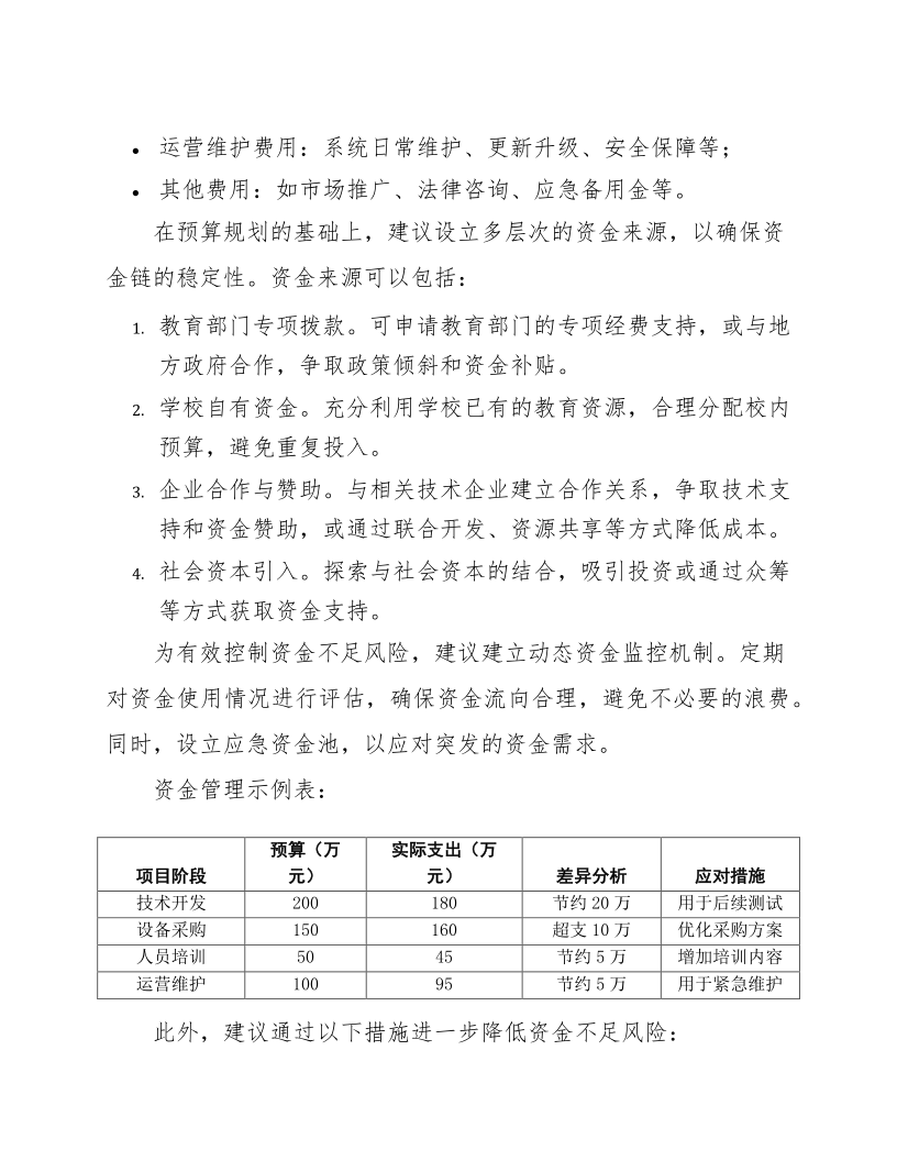
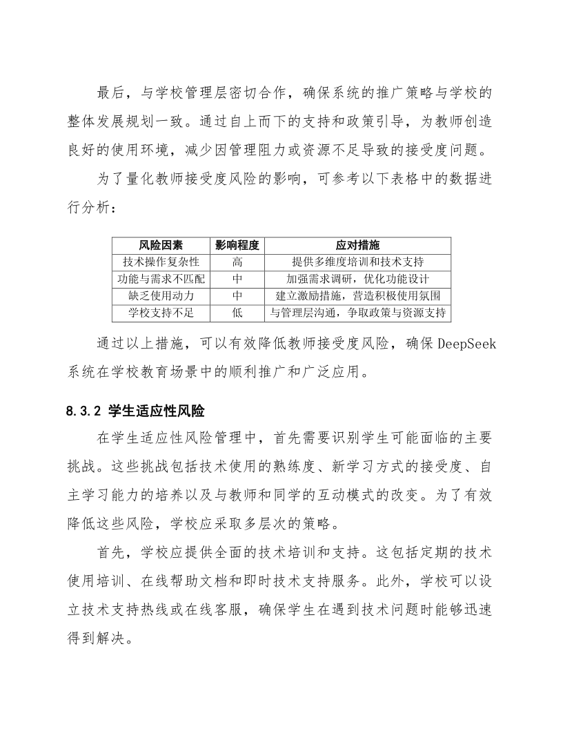
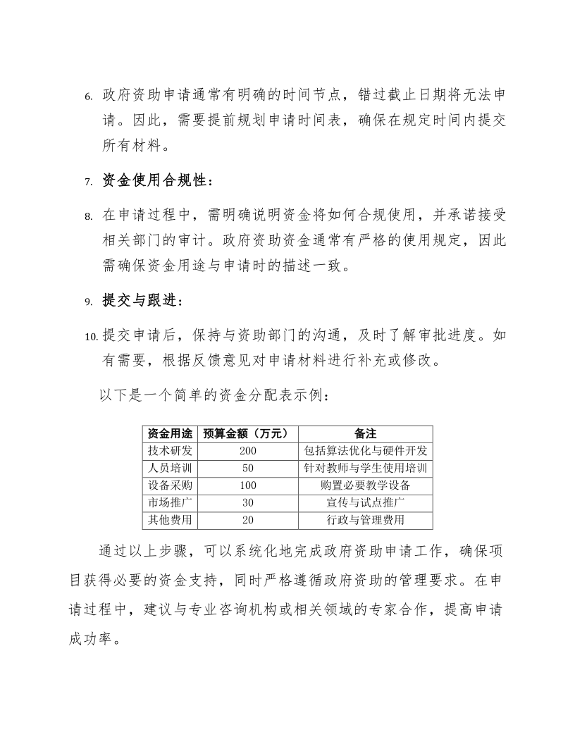
本文档为《DeepSeek AI 大模型在学校教育应用场景中的设计方案》,适配中小学、高校及职业培训学校的教务处(教学管理岗)、信息化部门(系统运维 / 开发岗)、教师(各学科授课教师)、教育科技企业(AI 教育产品研发团队)及教育科研机构。核心围绕 DeepSeek AI 大模型在教育场景的全流程应用,以 "需求 - 设计 - 实施 - 评估 - 优化" 为框架:先剖析教师(教学资源管理、学生跟踪)、学生(个性化学习、实时辅导)、管理(数据决策、效果评估)需求;再设计系统架构(前端响应式、后端微服务)与核心功能(教学资源库、学习分析引擎),明确技术选型(Python-Django、React、MySQL+MongoDB);接着落地课堂教学(实时互动、智能课件)、课外学习(自适应平台、在线作业)、学习评估(知识掌握度、行为分析)场景;还涵盖数据管理(采集 - 处理 - 分析)、系统实施(集成部署、用户培训、测试)、项目评估(教学效果、技术稳定性、用户满意度)、风险管理及持续改进(技术更新、用户反馈、长期规划),配套预算与资源规划,为学校构建智能化、个性化教育体系提供全方案指引。
































































































