一、理论知识与核心概念
1.1 为什么需要ConcurrentHashMap?
在多线程环境下,我们经常需要使用Map来存储共享数据。但普通的HashMap并不是线程安全的,在高并发场景下会出现严重问题。
HashMap的线程不安全问题:
-
数据丢失:多个线程同时put,可能导致一个线程的数据被覆盖
java// 线程1和线程2同时执行put Thread-1: put("key1", "value1") // 计算到index=5 Thread-2: put("key2", "value2") // 也计算到index=5 // 结果:只有一个数据被保存,另一个丢失 -
死循环问题(JDK 1.7):扩容时多线程并发导致链表成环
- 线程A扩容到一半被挂起
- 线程B完成扩容,链表反转
- 线程A恢复执行,形成环形链表
- get操作时CPU 100%,无限循环
-
数据不一致:size()返回值不准确,迭代过程中数据变化
1.2 Hashtable的性能问题
Hashtable通过对所有方法加synchronized实现线程安全,但性能极差:
java
public synchronized V put(K key, V value) { ... }
public synchronized V get(Object key) { ... }
性能问题:
- 全表锁:无论操作哪个桶,都要锁住整个表
- 读写互斥:即使只是读取,也需要等待写操作释放锁
- 并发度为1:同一时刻只允许一个线程访问
性能测试数据:
- 单线程:HashMap ≈ Hashtable
- 10线程并发:HashMap不安全,Hashtable吞吐量仅为HashMap的1/10
1.3 Collections.synchronizedMap的局限性
Collections.synchronizedMap是对Map的简单包装:
java
Map<K,V> syncMap = Collections.synchronizedMap(new HashMap<>());
// 底层实现
public V put(K key, V value) {
synchronized (mutex) { // mutex = this
return m.put(key, value);
}
}
局限性:
- 本质仍是全表锁,性能与Hashtable类似
- 迭代时需要手动加锁,否则抛
ConcurrentModificationException - 复合操作(如putIfAbsent)不是原子的,需要额外加锁
1.4 ConcurrentHashMap的设计目标
为了解决上述问题,ConcurrentHashMap应运而生,设计目标:
- 高并发:支持高并发读写,锁粒度细化
- 高性能:读操作无锁,写操作局部锁
- 线程安全:保证数据一致性
- 弱一致性:允许读到稍旧的数据,换取性能
核心思想:
- 分段锁(JDK 1.7):将Map分为多个Segment,每个Segment独立加锁
- CAS + synchronized(JDK 1.8):更细粒度的锁,锁定单个Node
二、原理深度剖析
2.1 JDK 1.7 Segment分段锁机制
2.1.1 Segment数组结构
JDK 1.7的ConcurrentHashMap采用Segment数组 + HashEntry数组 + 链表的结构:
css
ConcurrentHashMap
|
+-- Segment[0] (extends ReentrantLock)
| |
| +-- HashEntry[] table
| |
| +-- HashEntry -> HashEntry -> null (链表)
|
+-- Segment[1]
| |
| +-- HashEntry[] table
|
+-- Segment[15] (默认16个Segment)
|
+-- HashEntry[] table
核心数据结构:
java
public class ConcurrentHashMap<K,V> extends AbstractMap<K,V> {
// Segment数组
final Segment<K,V>[] segments;
// Segment继承ReentrantLock
static final class Segment<K,V> extends ReentrantLock {
transient volatile HashEntry<K,V>[] table; // HashEntry数组
transient int count; // Segment中元素数量
transient int modCount; // 修改次数
transient int threshold; // 扩容阈值
final float loadFactor; // 加载因子
}
// HashEntry节点
static final class HashEntry<K,V> {
final int hash;
final K key;
volatile V value;
volatile HashEntry<K,V> next; // volatile保证可见性
}
}
关键参数:
- concurrencyLevel(并发度):Segment数组长度,默认16
- initialCapacity:初始容量,默认16
- loadFactor:加载因子,默认0.75
2.1.2 put操作流程
java
public V put(K key, V value) {
Segment<K,V> s;
if (value == null)
throw new NullPointerException(); // value不允许null
// 1. 计算hash值
int hash = hash(key);
// 2. 定位Segment (hash >>> segmentShift) & segmentMask
int j = (hash >>> segmentShift) & segmentMask;
// 3. 获取Segment
if ((s = (Segment<K,V>)UNSAFE.getObject(segments, (j << SSHIFT) + SBASE)) == null)
s = ensureSegment(j); // 延迟初始化Segment
// 4. 调用Segment的put方法
return s.put(key, hash, value, false);
}
// Segment的put方法
final V put(K key, int hash, V value, boolean onlyIfAbsent) {
// 1. 尝试获取锁(tryLock)
HashEntry<K,V> node = tryLock() ? null :
scanAndLockForPut(key, hash, value); // 失败则自旋获取锁
V oldValue;
try {
HashEntry<K,V>[] tab = table;
int index = (tab.length - 1) & hash; // 定位桶
HashEntry<K,V> first = entryAt(tab, index); // 获取链表头
// 2. 遍历链表
for (HashEntry<K,V> e = first;;) {
if (e != null) {
K k;
// 找到相同key,替换value
if ((k = e.key) == key ||
(e.hash == hash && key.equals(k))) {
oldValue = e.value;
if (!onlyIfAbsent) {
e.value = value;
++modCount;
}
break;
}
e = e.next;
}
else {
// 3. 插入新节点
if (node != null)
node.setNext(first); // 头插法
else
node = new HashEntry<K,V>(hash, key, value, first);
int c = count + 1;
// 4. 判断是否需要扩容
if (c > threshold && tab.length < MAXIMUM_CAPACITY)
rehash(node);
else
setEntryAt(tab, index, node);
++modCount;
count = c;
oldValue = null;
break;
}
}
} finally {
unlock(); // 释放锁
}
return oldValue;
}
流程总结:
- 计算hash,定位Segment
- Segment加锁(ReentrantLock)
- 定位HashEntry桶位置
- 遍历链表,找到则替换,否则头插法插入
- 判断是否扩容
- 释放锁
2.1.3 get操作
java
public V get(Object key) {
Segment<K,V> s;
HashEntry<K,V>[] tab;
// 1. 计算hash
int h = hash(key);
// 2. 定位Segment
long u = (((h >>> segmentShift) & segmentMask) << SSHIFT) + SBASE;
// 3. 无锁获取Segment和table
if ((s = (Segment<K,V>)UNSAFE.getObjectVolatile(segments, u)) != null &&
(tab = s.table) != null) {
// 4. 遍历链表查找(无锁)
for (HashEntry<K,V> e = (HashEntry<K,V>) UNSAFE.getObjectVolatile
(tab, ((long)(((tab.length - 1) & h)) << TSHIFT) + TBASE);
e != null; e = e.next) {
K k;
if ((k = e.key) == key || (e.hash == h && key.equals(k)))
return e.value; // volatile读,保证可见性
}
}
return null;
}
关键点:
- 无锁读取:get不加锁,依赖volatile保证可见性
- UNSAFE操作:直接从内存读取,保证读到最新值
- 性能极高:并发读不会阻塞
2.1.4 扩容机制
Segment独立扩容:
- 只扩容单个Segment,不影响其他Segment
- 扩容时持有Segment锁,阻塞该Segment的写操作
- 读操作仍可并发进行
java
private void rehash(HashEntry<K,V> node) {
HashEntry<K,V>[] oldTable = table;
int oldCapacity = oldTable.length;
// 扩容为2倍
int newCapacity = oldCapacity << 1;
threshold = (int)(newCapacity * loadFactor);
HashEntry<K,V>[] newTable =
(HashEntry<K,V>[]) new HashEntry[newCapacity];
int sizeMask = newCapacity - 1;
// 遍历旧table,重新分配节点
for (int i = 0; i < oldCapacity ; i++) {
HashEntry<K,V> e = oldTable[i];
if (e != null) {
HashEntry<K,V> next = e.next;
int idx = e.hash & sizeMask;
if (next == null) // 单节点直接放入
newTable[idx] = e;
else {
// 遍历链表,重新hash分配
HashEntry<K,V> lastRun = e;
int lastIdx = idx;
for (HashEntry<K,V> last = next;
last != null;
last = last.next) {
int k = last.hash & sizeMask;
if (k != lastIdx) {
lastIdx = k;
lastRun = last;
}
}
newTable[lastIdx] = lastRun;
// Clone remaining nodes
for (HashEntry<K,V> p = e; p != lastRun; p = p.next) {
V v = p.value;
int h = p.hash;
int k = h & sizeMask;
HashEntry<K,V> n = newTable[k];
newTable[k] = new HashEntry<K,V>(h, p.key, v, n);
}
}
}
}
// 插入新节点
int nodeIndex = node.hash & sizeMask;
node.setNext(newTable[nodeIndex]);
newTable[nodeIndex] = node;
table = newTable;
}
2.1.5 size()方法
java
public int size() {
final Segment<K,V>[] segments = this.segments;
int size;
boolean overflow;
long sum;
long last = 0L;
int retries = -1;
try {
for (;;) {
// 1. 尝试2次无锁统计
if (retries++ == RETRIES_BEFORE_LOCK) {
// 2. 失败则锁定所有Segment
for (int j = 0; j < segments.length; ++j)
ensureSegment(j).lock();
}
sum = 0L;
size = 0;
overflow = false;
// 3. 累加所有Segment的count
for (int j = 0; j < segments.length; ++j) {
Segment<K,V> seg = segmentAt(segments, j);
if (seg != null) {
sum += seg.modCount;
int c = seg.count;
if (c < 0 || (size += c) < 0)
overflow = true;
}
}
// 4. modCount未变化,说明期间没有修改,返回
if (sum == last)
break;
last = sum;
}
} finally {
if (retries > RETRIES_BEFORE_LOCK) {
// 释放所有Segment锁
for (int j = 0; j < segments.length; ++j)
segmentAt(segments, j).unlock();
}
}
return overflow ? Integer.MAX_VALUE : size;
}
策略:
- 先尝试2次无锁统计,通过比较
modCount判断是否有修改 - 如果2次统计结果一致,说明期间无修改,直接返回
- 否则锁定所有Segment,再次统计
2.1.6 优缺点分析
优点:
- ✅ 分段锁,并发度高(默认16)
- ✅ 读操作无锁,性能好
- ✅ 写操作只锁单个Segment,不影响其他Segment
缺点:
- ❌ Segment粒度较粗,并发度受限于Segment数量
- ❌ 扩容时需要锁定Segment
- ❌ 结构复杂,内存占用较大
2.2 JDK 1.8 CAS + synchronized实现原理
2.2.1 数据结构变化
JDK 1.8完全重构,取消Segment ,改为Node数组 + 链表/红黑树:
scss
ConcurrentHashMap
|
+-- Node[] table
|
+-- Node[0] -> Node -> Node (链表)
|
+-- Node[1] -> TreeNode (红黑树)
| / \
| / \
| TreeNode TreeNode
|
+-- Node[2] -> ForwardingNode (扩容标记)
核心数据结构:
java
public class ConcurrentHashMap<K,V> extends AbstractMap<K,V> {
transient volatile Node<K,V>[] table; // Node数组
private transient volatile Node<K,V>[] nextTable; // 扩容时的新表
private transient volatile long baseCount; // 元素数量基数
private transient volatile int sizeCtl; // 控制标识符
private transient volatile CounterCell[] counterCells; // 计数数组
// Node节点(链表)
static class Node<K,V> implements Map.Entry<K,V> {
final int hash;
final K key;
volatile V val; // volatile保证可见性
volatile Node<K,V> next;
}
// TreeNode(红黑树)
static final class TreeNode<K,V> extends Node<K,V> {
TreeNode<K,V> parent;
TreeNode<K,V> left;
TreeNode<K,V> right;
TreeNode<K,V> prev;
boolean red;
}
// ForwardingNode(扩容标记节点)
static final class ForwardingNode<K,V> extends Node<K,V> {
final Node<K,V>[] nextTable;
ForwardingNode(Node<K,V>[] tab) {
super(MOVED, null, null, null); // hash = MOVED = -1
this.nextTable = tab;
}
}
}
关键变化:
- Node数组:取代Segment数组,直接存储Node
- TreeNode:链表长度≥8且数组长度≥64时,转为红黑树
- ForwardingNode:标记正在迁移的桶,hash值为-1
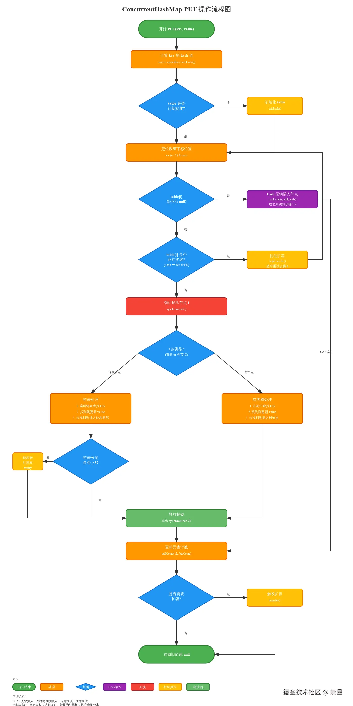
2.2.2 put操作详细流程
java
public V put(K key, V value) {
return putVal(key, value, false);
}
final V putVal(K key, V value, boolean onlyIfAbsent) {
if (key == null || value == null) throw new NullPointerException();
// 1. 计算hash(扰动函数)
int hash = spread(key.hashCode());
int binCount = 0;
for (Node<K,V>[] tab = table;;) {
Node<K,V> f; int n, i, fh;
// 情况1: table未初始化
if (tab == null || (n = tab.length) == 0)
tab = initTable();
// 情况2: 桶为空,CAS插入(无锁)
else if ((f = tabAt(tab, i = (n - 1) & hash)) == null) {
if (casTabAt(tab, i, null,
new Node<K,V>(hash, key, value, null)))
break; // CAS成功,插入完成
}
// 情况3: 正在扩容(hash == MOVED)
else if ((fh = f.hash) == MOVED)
tab = helpTransfer(tab, f); // 帮助扩容
// 情况4: hash冲突,synchronized锁定桶
else {
V oldVal = null;
synchronized (f) { // 锁定链表/树的头节点
if (tabAt(tab, i) == f) { // 双重检查
if (fh >= 0) { // 链表
binCount = 1;
for (Node<K,V> e = f;; ++binCount) {
K ek;
// 找到相同key,替换value
if (e.hash == hash &&
((ek = e.key) == key ||
(ek != null && key.equals(ek)))) {
oldVal = e.val;
if (!onlyIfAbsent)
e.val = value;
break;
}
Node<K,V> pred = e;
// 到达链表尾部,插入新节点
if ((e = e.next) == null) {
pred.next = new Node<K,V>(hash, key,
value, null);
break;
}
}
}
else if (f instanceof TreeBin) { // 红黑树
Node<K,V> p;
binCount = 2;
if ((p = ((TreeBin<K,V>)f).putTreeVal(hash, key,
value)) != null) {
oldVal = p.val;
if (!onlyIfAbsent)
p.val = value;
}
}
}
} // 释放synchronized锁
if (binCount != 0) {
// 链表长度 >= 8,尝试树化
if (binCount >= TREEIFY_THRESHOLD)
treeifyBin(tab, i);
if (oldVal != null)
return oldVal;
break;
}
}
}
// 增加计数
addCount(1L, binCount);
return null;
}
流程图:

关键点:
- 桶为空:直接CAS插入,无需加锁
- 正在扩容:帮助扩容,协作完成
- hash冲突 :synchronized锁定头节点,粒度极细
- 树化条件 :链表长度≥8 且 数组长度≥64
2.2.3 get操作
java
public V get(Object key) {
Node<K,V>[] tab; Node<K,V> e, p; int n, eh; K ek;
// 1. 计算hash
int h = spread(key.hashCode());
// 2. table不为空 且 桶不为空
if ((tab = table) != null && (n = tab.length) > 0 &&
(e = tabAt(tab, (n - 1) & h)) != null) {
// 3. 检查头节点
if ((eh = e.hash) == h) {
if ((ek = e.key) == key || (ek != null && key.equals(ek)))
return e.val;
}
// 4. hash < 0: 红黑树或ForwardingNode
else if (eh < 0)
return (p = e.find(h, key)) != null ? p.val : null;
// 5. 遍历链表
while ((e = e.next) != null) {
if (e.hash == h &&
((ek = e.key) == key || (ek != null && key.equals(ek))))
return e.val;
}
}
return null;
}
关键点:
- 无锁读取:完全不加锁,依赖volatile保证可见性
- ForwardingNode处理 :扩容时通过
find()方法在新表中查找 - 性能极高:并发读不会阻塞
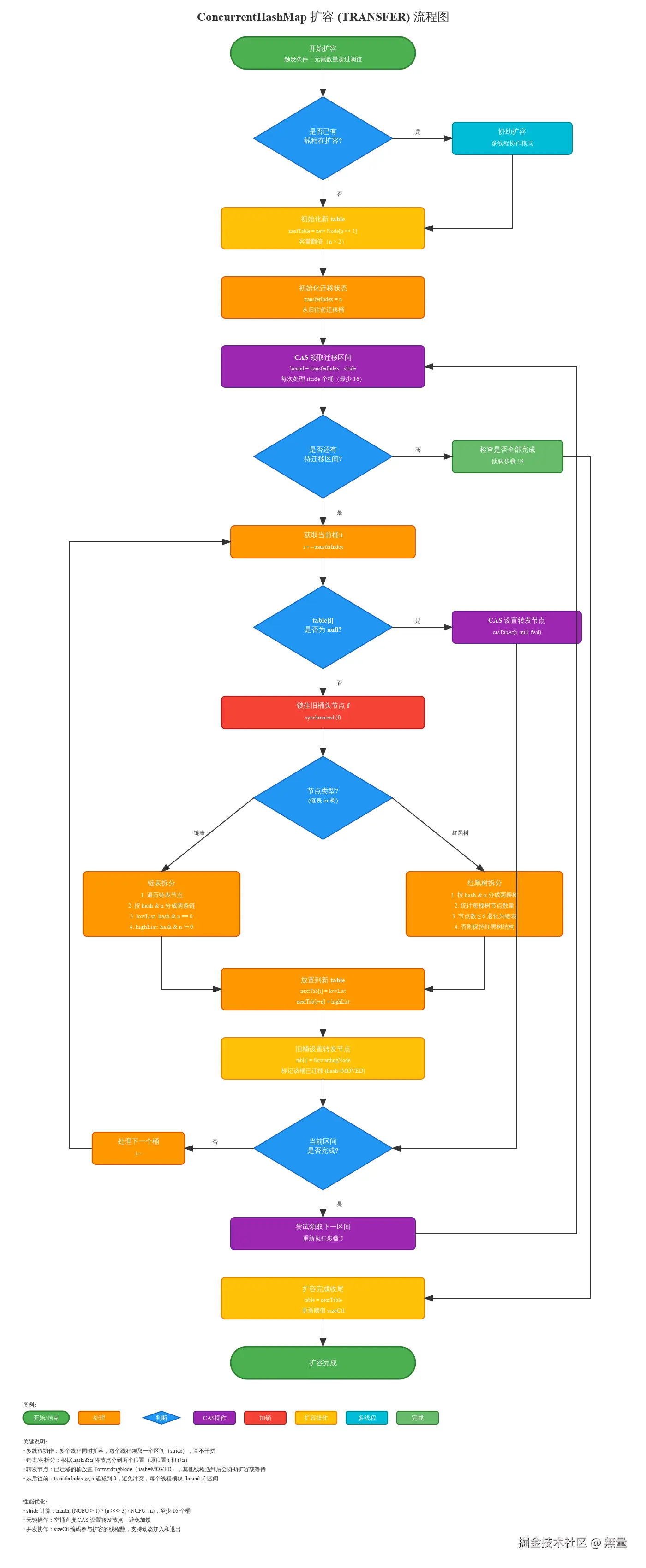
2.2.4 扩容机制详解
多线程协作扩容是JDK 1.8的亮点,核心思想:
- 将扩容任务拆分为多个小任务
- 多个线程并发迁移不同区间的数据
- 使用
ForwardingNode标记已迁移的桶
关键变量:
sizeCtl:控制标识符-1:正在初始化-(1 + nThreads):正在扩容,nThreads为参与扩容的线程数> 0:下次扩容阈值
transferIndex:下一个待迁移的桶索引stride:每个线程处理的桶数量(最小16)
扩容流程:
java
private final void transfer(Node<K,V>[] tab, Node<K,V>[] nextTab) {
int n = tab.length, stride;
// 1. 计算每个线程处理的桶数(stride)
if ((stride = (NCPU > 1) ? (n >>> 3) / NCPU : n) < MIN_TRANSFER_STRIDE)
stride = MIN_TRANSFER_STRIDE;
// 2. 初始化新表
if (nextTab == null) {
try {
Node<K,V>[] nt = (Node<K,V>[])new Node<?,?>[n << 1]; // 2倍扩容
nextTab = nt;
} catch (Throwable ex) {
sizeCtl = Integer.MAX_VALUE;
return;
}
nextTable = nextTab;
transferIndex = n; // 从后往前迁移
}
int nextn = nextTab.length;
ForwardingNode<K,V> fwd = new ForwardingNode<K,V>(nextTab);
boolean advance = true;
boolean finishing = false;
// 3. 循环处理每个桶
for (int i = 0, bound = 0;;) {
Node<K,V> f; int fh;
// 3.1 领取任务:CAS获取[bound, i]区间
while (advance) {
int nextIndex, nextBound;
if (--i >= bound || finishing)
advance = false;
else if ((nextIndex = transferIndex) <= 0) {
i = -1;
advance = false;
}
else if (U.compareAndSwapInt
(this, TRANSFERINDEX, nextIndex,
nextBound = (nextIndex > stride ?
nextIndex - stride : 0))) {
bound = nextBound;
i = nextIndex - 1;
advance = false;
}
}
// 3.2 完成检查
if (i < 0 || i >= n || i + n >= nextn) {
int sc;
if (finishing) {
nextTable = null;
table = nextTab;
sizeCtl = (n << 1) - (n >>> 1); // 0.75 * 2n
return;
}
// 当前线程完成,扩容线程数-1
if (U.compareAndSwapInt(this, SIZECTL, sc = sizeCtl, sc - 1)) {
if ((sc - 2) != resizeStamp(n) << RESIZE_STAMP_SHIFT)
return;
finishing = advance = true;
i = n;
}
}
// 3.3 桶为空,放置ForwardingNode
else if ((f = tabAt(tab, i)) == null)
advance = casTabAt(tab, i, null, fwd);
// 3.4 已经处理过(ForwardingNode)
else if ((fh = f.hash) == MOVED)
advance = true;
// 3.5 迁移数据
else {
synchronized (f) { // 锁定旧桶
if (tabAt(tab, i) == f) {
Node<K,V> ln, hn;
if (fh >= 0) { // 链表
// 根据hash & n 分为高位和低位链表
int runBit = fh & n;
Node<K,V> lastRun = f;
for (Node<K,V> p = f.next; p != null; p = p.next) {
int b = p.hash & n;
if (b != runBit) {
runBit = b;
lastRun = p;
}
}
if (runBit == 0) {
ln = lastRun;
hn = null;
}
else {
hn = lastRun;
ln = null;
}
for (Node<K,V> p = f; p != lastRun; p = p.next) {
int ph = p.hash; K pk = p.key; V pv = p.val;
if ((ph & n) == 0)
ln = new Node<K,V>(ph, pk, pv, ln);
else
hn = new Node<K,V>(ph, pk, pv, hn);
}
// 低位链表放在原位置 i
setTabAt(nextTab, i, ln);
// 高位链表放在 i + n
setTabAt(nextTab, i + n, hn);
// 旧表该位置放ForwardingNode
setTabAt(tab, i, fwd);
advance = true;
}
else if (f instanceof TreeBin) { // 红黑树
// 树的迁移逻辑(省略)
...
}
}
}
}
}
}
扩容流程图:

关键点:
- 任务分配:CAS获取待迁移区间,避免重复
- ForwardingNode:标记已迁移,get时重定向到新表
- 并发安全:迁移时锁定旧桶,不影响其他桶
- 高效协作 :put遇到扩容时会
helpTransfer()帮忙
2.2.5 size()方法
JDK 1.8使用LongAdder思想实现高性能计数:
java
public int size() {
long n = sumCount();
return ((n < 0L) ? 0 :
(n > (long)Integer.MAX_VALUE) ? Integer.MAX_VALUE :
(int)n);
}
final long sumCount() {
CounterCell[] as = counterCells; CounterCell a;
long sum = baseCount;
if (as != null) {
// 累加所有CounterCell
for (int i = 0; i < as.length; ++i) {
if ((a = as[i]) != null)
sum += a.value;
}
}
return sum;
}
// 增加计数
private final void addCount(long x, int check) {
CounterCell[] as; long b, s;
// 尝试CAS更新baseCount
if ((as = counterCells) != null ||
!U.compareAndSwapLong(this, BASECOUNT, b = baseCount, s = b + x)) {
CounterCell a; long v; int m;
boolean uncontended = true;
// CAS失败,更新CounterCell
if (as == null || (m = as.length - 1) < 0 ||
(a = as[ThreadLocalRandom.getProbe() & m]) == null ||
!(uncontended =
U.compareAndSwapLong(a, CELLVALUE, v = a.value, v + x))) {
fullAddCount(x, uncontended); // 扩容CounterCell数组
return;
}
if (check <= 1)
return;
s = sumCount();
}
// 检查是否需要扩容
if (check >= 0) {
...
}
}
计数原理:
- baseCount:基础计数
- CounterCell[]:分段计数数组,减少CAS冲突
- 总数 = baseCount + Σ(counterCells[i].value)
优点:
- 高并发下性能优秀,避免单点CAS竞争
- size()直接求和,无需加锁
2.2.6 为什么放弃分段锁?
| 对比项 | JDK 1.7 Segment | JDK 1.8 CAS + synchronized |
|---|---|---|
| 锁粒度 | Segment级别(粗) | Node级别(细) |
| 并发度 | Segment数量(默认16) | 数组长度(动态) |
| 扩容 | 单Segment扩容 | 全表扩容,多线程协作 |
| 结构复杂度 | 三层结构(Segment-HashEntry-链表) | 二层结构(Node-链表/树) |
| 内存占用 | 较大(Segment开销) | 较小 |
| 读性能 | 高(volatile) | 高(volatile) |
| 写性能 | 中(ReentrantLock) | 高(CAS + synchronized优化) |
放弃原因:
- Segment粒度过粗:并发度受限,最多16个线程并发写
- synchronized优化:JDK 1.6后synchronized性能大幅提升(锁消除、锁粗化、偏向锁、轻量级锁)
- CAS无锁更快:桶为空时CAS直接插入,性能更高
- 扩容更高效:多线程协作扩容,比单Segment扩容快
2.3 与其他线程安全Map对比
| 特性 | HashMap | Hashtable | synchronizedMap | ConcurrentHashMap 1.7 | ConcurrentHashMap 1.8 |
|---|---|---|---|---|---|
| 线程安全 | ❌ 否 | ✅ 是 | ✅ 是 | ✅ 是 | ✅ 是 |
| 锁粒度 | - | 全表锁 | 全表锁 | Segment锁 | Node锁 |
| 并发度 | - | 1 | 1 | 16(默认) | 数组长度 |
| key允许null | ✅ 是 | ❌ 否 | ✅ 是 | ❌ 否 | ❌ 否 |
| value允许null | ✅ 是 | ❌ 否 | ✅ 是 | ❌ 否 | ❌ 否 |
| 迭代器 | fail-fast | fail-fast | fail-fast | fail-safe | fail-safe |
| 性能(单线程) | ⭐⭐⭐⭐⭐ | ⭐⭐⭐ | ⭐⭐⭐ | ⭐⭐⭐⭐ | ⭐⭐⭐⭐⭐ |
| 性能(并发) | - | ⭐ | ⭐ | ⭐⭐⭐ | ⭐⭐⭐⭐⭐ |
| 适用场景 | 单线程 | 低并发 | 低并发 | 中高并发 | 高并发 |
性能对比(10线程并发put 100万次):
| 实现 | 耗时 | 吞吐量 |
|---|---|---|
| HashMap | 不安全 | - |
| Hashtable | 8500ms | 11.7万/s |
| synchronizedMap | 8200ms | 12.2万/s |
| ConcurrentHashMap 1.7 | 2800ms | 35.7万/s |
| ConcurrentHashMap 1.8 | 1500ms | 66.7万/s |
三、实战场景应用
3.1 场景1:高并发本地缓存实现
3.1.1 业务背景
电商平台的商品基础信息(如类目、品牌)变化频率低,但查询频繁,适合使用本地缓存减轻数据库压力。
需求:
- 读多写少(读写比 100:1)
- 支持高并发访问
- 数据定期刷新
- 支持手动失效
3.1.2 技术方案
使用ConcurrentHashMap作为缓存容器:
java
import java.util.concurrent.*;
import java.util.function.Function;
import lombok.extern.slf4j.Slf4j;
/**
* 本地缓存工具类
*/
@Slf4j
public class LocalCache<K, V> {
// 缓存容器
private final ConcurrentHashMap<K, CacheValue<V>> cache;
// 定时刷新任务
private final ScheduledExecutorService scheduler;
// 过期时间(毫秒)
private final long expireTime;
// 缓存值包装类
private static class CacheValue<V> {
private final V value;
private final long createTime;
public CacheValue(V value) {
this.value = value;
this.createTime = System.currentTimeMillis();
}
public boolean isExpired(long expireTime) {
return System.currentTimeMillis() - createTime > expireTime;
}
public V getValue() {
return value;
}
}
public LocalCache(int initialCapacity, long expireTime) {
this.cache = new ConcurrentHashMap<>(initialCapacity);
this.expireTime = expireTime;
this.scheduler = Executors.newScheduledThreadPool(1);
// 启动定期清理过期数据任务
startCleanupTask();
}
/**
* 获取缓存,不存在则加载
*/
public V get(K key, Function<K, V> loader) {
CacheValue<V> cacheValue = cache.get(key);
// 缓存存在且未过期
if (cacheValue != null && !cacheValue.isExpired(expireTime)) {
return cacheValue.getValue();
}
// 缓存不存在或已过期,重新加载
// 使用computeIfAbsent保证只加载一次
return cache.compute(key, (k, oldValue) -> {
// 双重检查:其他线程可能已经加载
if (oldValue != null && !oldValue.isExpired(expireTime)) {
return oldValue;
}
// 加载数据
V value = loader.apply(k);
if (value == null) {
return null; // 不缓存null
}
log.info("缓存加载: key={}", k);
return new CacheValue<>(value);
}).getValue();
}
/**
* 主动设置缓存
*/
public void put(K key, V value) {
if (value != null) {
cache.put(key, new CacheValue<>(value));
}
}
/**
* 使缓存失效
*/
public void invalidate(K key) {
cache.remove(key);
log.info("缓存失效: key={}", key);
}
/**
* 清空所有缓存
*/
public void clear() {
cache.clear();
log.info("缓存已清空");
}
/**
* 获取缓存大小
*/
public int size() {
return cache.size();
}
/**
* 启动定期清理任务
*/
private void startCleanupTask() {
scheduler.scheduleAtFixedRate(() -> {
try {
int cleanCount = 0;
long now = System.currentTimeMillis();
// 遍历清理过期数据
for (K key : cache.keySet()) {
CacheValue<V> value = cache.get(key);
if (value != null && value.isExpired(expireTime)) {
cache.remove(key);
cleanCount++;
}
}
if (cleanCount > 0) {
log.info("清理过期缓存: count={}, size={}", cleanCount, cache.size());
}
} catch (Exception e) {
log.error("清理缓存异常", e);
}
}, 1, 1, TimeUnit.MINUTES); // 每分钟清理一次
}
/**
* 关闭缓存
*/
public void shutdown() {
scheduler.shutdown();
cache.clear();
}
}
3.1.3 使用示例
java
@Service
public class ProductService {
// 商品类目缓存,过期时间10分钟
private final LocalCache<Long, Category> categoryCache =
new LocalCache<>(1000, 10 * 60 * 1000);
@Autowired
private CategoryMapper categoryMapper;
/**
* 查询类目(带缓存)
*/
public Category getCategory(Long categoryId) {
return categoryCache.get(categoryId, id -> {
// 缓存不存在时,从数据库加载
Category category = categoryMapper.selectById(id);
log.info("从数据库加载类目: id={}", id);
return category;
});
}
/**
* 更新类目(失效缓存)
*/
@Transactional
public void updateCategory(Category category) {
categoryMapper.updateById(category);
// 更新后立即失效缓存
categoryCache.invalidate(category.getId());
}
/**
* 预热缓存
*/
@PostConstruct
public void warmUpCache() {
List<Category> categories = categoryMapper.selectAll();
for (Category category : categories) {
categoryCache.put(category.getId(), category);
}
log.info("类目缓存预热完成: size={}", categoryCache.size());
}
}
3.1.4 为什么不用Guava Cache?
场景对比:
| 场景 | ConcurrentHashMap | Guava Cache |
|---|---|---|
| 简单缓存,手动控制 | ✅ 推荐 | ❌ 过度设计 |
| 需要自动过期 | ⚠️ 需手动实现 | ✅ 推荐 |
| 需要LRU淘汰 | ❌ 不支持 | ✅ 推荐 |
| 需要缓存统计 | ❌ 不支持 | ✅ 推荐 |
| 最大容量限制 | ⚠️ 需手动实现 | ✅ 推荐 |
| 性能要求极高 | ✅ 更轻量 | ⚠️ 略重 |
推荐使用Guava Cache的改进版本:
java
@Service
public class ProductServiceWithGuava {
private final LoadingCache<Long, Category> categoryCache = CacheBuilder.newBuilder()
.maximumSize(1000) // 最大容量
.expireAfterWrite(10, TimeUnit.MINUTES) // 写入10分钟后过期
.recordStats() // 记录统计信息
.build(new CacheLoader<Long, Category>() {
@Override
public Category load(Long id) {
return categoryMapper.selectById(id);
}
});
public Category getCategory(Long id) {
try {
return categoryCache.get(id);
} catch (ExecutionException e) {
log.error("加载缓存失败", e);
return null;
}
}
}
3.1.5 性能测试数据
测试场景:100个线程并发查询1000个商品类目
| 实现 | 数据库查询次数 | 平均响应时间 | QPS |
|---|---|---|---|
| 无缓存 | 100,000 | 50ms | 2000 |
| ConcurrentHashMap缓存 | 1,000 | 0.5ms | 200,000 |
| Guava Cache | 1,000 | 0.6ms | 166,667 |
结论 :本地缓存性能提升100倍 ,数据库压力降低99%
3.2 场景2:统计在线用户数
3.2.1 业务背景
需要实时统计当前在线用户数,用户登录时添加,退出或超时时移除。
3.2.2 错误方案:AtomicLong
java
// ❌ 错误方案
public class OnlineUserCounter {
private final AtomicLong onlineCount = new AtomicLong(0);
public void userLogin(Long userId) {
onlineCount.incrementAndGet();
}
public void userLogout(Long userId) {
onlineCount.decrementAndGet();
}
public long getOnlineCount() {
return onlineCount.get();
}
}
问题:
- ❌ 无法判断用户是否真的在线(重复登录会重复计数)
- ❌ 无法获取在线用户列表
- ❌ 无法区分用户登录和退出
3.2.3 正确方案:ConcurrentHashMap
java
import java.util.concurrent.*;
import java.time.LocalDateTime;
import lombok.Data;
/**
* 在线用户管理
*/
@Slf4j
@Component
public class OnlineUserManager {
// 在线用户Map: userId -> Session
private final ConcurrentHashMap<Long, UserSession> onlineUsers =
new ConcurrentHashMap<>(10000);
// 定时清理超时用户
private final ScheduledExecutorService scheduler =
Executors.newScheduledThreadPool(1);
// 超时时间(30分钟)
private static final long TIMEOUT_MILLIS = 30 * 60 * 1000;
@Data
public static class UserSession {
private Long userId;
private String sessionId;
private String ip;
private LocalDateTime loginTime;
private volatile long lastActiveTime; // volatile保证可见性
public UserSession(Long userId, String sessionId, String ip) {
this.userId = userId;
this.sessionId = sessionId;
this.ip = ip;
this.loginTime = LocalDateTime.now();
this.lastActiveTime = System.currentTimeMillis();
}
public boolean isTimeout() {
return System.currentTimeMillis() - lastActiveTime > TIMEOUT_MILLIS;
}
public void updateActiveTime() {
this.lastActiveTime = System.currentTimeMillis();
}
}
@PostConstruct
public void init() {
// 启动定期清理超时用户
scheduler.scheduleAtFixedRate(() -> {
try {
cleanTimeoutUsers();
} catch (Exception e) {
log.error("清理超时用户失败", e);
}
}, 1, 1, TimeUnit.MINUTES);
}
/**
* 用户登录
*/
public void userLogin(Long userId, String sessionId, String ip) {
UserSession session = new UserSession(userId, sessionId, ip);
// putIfAbsent: 只有不存在时才添加
UserSession oldSession = onlineUsers.putIfAbsent(userId, session);
if (oldSession != null) {
// 用户已在线,更新session(踢出旧登录)
onlineUsers.put(userId, session);
log.info("用户重新登录: userId={}, oldSessionId={}, newSessionId={}",
userId, oldSession.getSessionId(), sessionId);
} else {
log.info("用户登录: userId={}, sessionId={}, onlineCount={}",
userId, sessionId, onlineUsers.size());
}
}
/**
* 用户登出
*/
public void userLogout(Long userId) {
UserSession removed = onlineUsers.remove(userId);
if (removed != null) {
log.info("用户登出: userId={}, sessionId={}, onlineCount={}",
userId, removed.getSessionId(), onlineUsers.size());
}
}
/**
* 更新用户活跃时间(心跳)
*/
public void updateUserActiveTime(Long userId) {
UserSession session = onlineUsers.get(userId);
if (session != null) {
session.updateActiveTime();
}
}
/**
* 判断用户是否在线
*/
public boolean isOnline(Long userId) {
return onlineUsers.containsKey(userId);
}
/**
* 获取在线用户数
*/
public int getOnlineCount() {
return onlineUsers.size();
}
/**
* 获取所有在线用户
*/
public List<UserSession> getOnlineUsers() {
return new ArrayList<>(onlineUsers.values());
}
/**
* 清理超时用户
*/
private void cleanTimeoutUsers() {
int cleanCount = 0;
for (Long userId : onlineUsers.keySet()) {
UserSession session = onlineUsers.get(userId);
if (session != null && session.isTimeout()) {
// 超时,移除用户
if (onlineUsers.remove(userId, session)) { // CAS删除
cleanCount++;
log.info("清理超时用户: userId={}, sessionId={}",
userId, session.getSessionId());
}
}
}
if (cleanCount > 0) {
log.info("清理超时用户完成: cleanCount={}, onlineCount={}",
cleanCount, onlineUsers.size());
}
}
/**
* 获取用户在线时长(分钟)
*/
public long getOnlineDuration(Long userId) {
UserSession session = onlineUsers.get(userId);
if (session == null) {
return 0;
}
long duration = System.currentTimeMillis() -
session.getLoginTime().atZone(ZoneId.systemDefault())
.toInstant().toEpochMilli();
return duration / 60000;
}
@PreDestroy
public void destroy() {
scheduler.shutdown();
onlineUsers.clear();
}
}
3.2.4 使用示例
java
@RestController
@RequestMapping("/api/user")
public class UserController {
@Autowired
private OnlineUserManager onlineUserManager;
/**
* 用户登录
*/
@PostMapping("/login")
public Response<Void> login(@RequestBody LoginRequest request,
HttpServletRequest httpRequest) {
// 验证用户名密码...
Long userId = authenticate(request);
// 添加到在线用户
String sessionId = httpRequest.getSession().getId();
String ip = httpRequest.getRemoteAddr();
onlineUserManager.userLogin(userId, sessionId, ip);
return Response.success();
}
/**
* 用户登出
*/
@PostMapping("/logout")
public Response<Void> logout(@RequestHeader("userId") Long userId) {
onlineUserManager.userLogout(userId);
return Response.success();
}
/**
* 心跳接口(定期调用,如每5分钟)
*/
@PostMapping("/heartbeat")
public Response<Void> heartbeat(@RequestHeader("userId") Long userId) {
onlineUserManager.updateUserActiveTime(userId);
return Response.success();
}
/**
* 获取在线用户数
*/
@GetMapping("/online-count")
public Response<Integer> getOnlineCount() {
int count = onlineUserManager.getOnlineCount();
return Response.success(count);
}
/**
* 获取在线用户列表(管理员)
*/
@GetMapping("/online-users")
public Response<List<UserSession>> getOnlineUsers() {
List<UserSession> users = onlineUserManager.getOnlineUsers();
return Response.success(users);
}
}
3.2.5 性能对比
测试场景:10000个用户并发登录/登出
| 指标 | AtomicLong方案 | ConcurrentHashMap方案 |
|---|---|---|
| 准确性 | ❌ 不准确(重复计数) | ✅ 准确 |
| 功能性 | ❌ 只能计数 | ✅ 可查询用户、判断在线、超时清理 |
| 登录耗时 | 0.01ms | 0.05ms |
| 查询耗时 | 0.001ms | 0.01ms |
| 内存占用 | 8 bytes | ~10MB(1万用户) |
结论:ConcurrentHashMap功能更强大,性能损失可接受
四、生产案例与故障排查
4.1 案例1:本地缓存未设上限导致OOM
4.1.1 故障现象
某电商平台商品服务在运行一周后突然出现:
- Java进程OOM:
java.lang.OutOfMemoryError: Java heap space - 频繁Full GC,每次GC后老年代回收很少
- 服务响应变慢,最终不可用
4.1.2 排查过程
Step 1: 获取堆dump
bash
# 1. 找到进程ID
jps -l
# 2. 生成堆dump
jmap -dump:live,format=b,file=heap.hprof <pid>
# 3. 使用MAT分析
# Eclipse Memory Analyzer Tool
Step 2: MAT分析
打开heap.hprof,查看Dominator Tree:
markdown
Class Name Objects Shallow Heap Retained Heap
-----------------------------------------------------------------------------
ConcurrentHashMap 1 48 bytes 3.2 GB !!!
|- Node[] 1 800 MB 3.2 GB
|- Product (自定义类) 500,000 80 MB 2.4 GB
发现:
ConcurrentHashMap占用3.2GB内存- 存储了50万个Product对象
- 占用了堆内存的80%
Step 3: 查看代码
java
// 问题代码
@Service
public class ProductService {
// ❌ 没有容量限制的缓存
private final ConcurrentHashMap<Long, Product> productCache =
new ConcurrentHashMap<>();
public Product getProduct(Long productId) {
Product product = productCache.get(productId);
if (product == null) {
product = productMapper.selectById(productId);
// ❌ 只put不remove,持续增长
productCache.put(productId, product);
}
return product;
}
}
4.1.3 问题分析
根本原因:
- ❌ 只put不remove:每次查询新商品都会缓存,从不删除
- ❌ 没有过期策略:旧数据永远不会过期
- ❌ 没有容量限制:缓存无限增长
增长趋势:
- 商品总数:100万
- 每天访问不同商品:5万
- 7天后缓存商品数:35万
- 按每个Product 5KB计算:35万 * 5KB = 1.75GB
4.1.4 解决方案
方案A:使用Guava Cache(推荐)
java
@Service
public class ProductService {
// ✅ 使用Guava Cache,自动过期和容量限制
private final LoadingCache<Long, Product> productCache = CacheBuilder.newBuilder()
.maximumSize(10000) // 最大缓存10000个商品
.expireAfterWrite(1, TimeUnit.HOURS) // 1小时后过期
.recordStats() // 记录缓存统计
.build(new CacheLoader<Long, Product>() {
@Override
public Product load(Long id) {
return productMapper.selectById(id);
}
});
public Product getProduct(Long productId) {
try {
return productCache.get(productId);
} catch (ExecutionException e) {
log.error("加载商品缓存失败: productId={}", productId, e);
return null;
}
}
// 查看缓存统计
@Scheduled(fixedRate = 60000)
public void logCacheStats() {
CacheStats stats = productCache.stats();
log.info("商品缓存统计: hitRate={}, size={}, evictionCount={}",
stats.hitRate(), productCache.size(), stats.evictionCount());
}
}
方案B:ConcurrentHashMap + 定期清理 + LRU
java
@Service
public class ProductServiceWithLRU {
private final int MAX_SIZE = 10000;
private final long EXPIRE_TIME = 60 * 60 * 1000; // 1小时
private final ConcurrentHashMap<Long, CacheEntry<Product>> productCache =
new ConcurrentHashMap<>();
// LRU队列(访问顺序)
private final ConcurrentLinkedDeque<Long> lruQueue =
new ConcurrentLinkedDeque<>();
@Data
private static class CacheEntry<T> {
private final T value;
private final long createTime;
public boolean isExpired(long expireTime) {
return System.currentTimeMillis() - createTime > expireTime;
}
}
public Product getProduct(Long productId) {
CacheEntry<Product> entry = productCache.get(productId);
// 缓存命中且未过期
if (entry != null && !entry.isExpired(EXPIRE_TIME)) {
// 更新LRU
lruQueue.remove(productId);
lruQueue.offerLast(productId);
return entry.getValue();
}
// 缓存不存在或已过期,加载数据
Product product = productMapper.selectById(productId);
if (product != null) {
put(productId, product);
}
return product;
}
private void put(Long key, Product value) {
// 容量检查,超过则移除最久未使用的
if (productCache.size() >= MAX_SIZE) {
Long oldest = lruQueue.pollFirst();
if (oldest != null) {
productCache.remove(oldest);
}
}
productCache.put(key, new CacheEntry<>(value, System.currentTimeMillis()));
lruQueue.offerLast(key);
}
// 定期清理过期数据
@Scheduled(fixedRate = 60000)
public void cleanExpired() {
int cleanCount = 0;
for (Long key : productCache.keySet()) {
CacheEntry<Product> entry = productCache.get(key);
if (entry != null && entry.isExpired(EXPIRE_TIME)) {
productCache.remove(key);
lruQueue.remove(key);
cleanCount++;
}
}
if (cleanCount > 0) {
log.info("清理过期缓存: count={}, size={}", cleanCount, productCache.size());
}
}
}
方案C:限制最大容量(简单版)
java
@Service
public class ProductServiceSimple {
private final int MAX_SIZE = 10000;
private final ConcurrentHashMap<Long, Product> productCache =
new ConcurrentHashMap<>();
public Product getProduct(Long productId) {
return productCache.computeIfAbsent(productId, id -> {
// 容量检查
if (productCache.size() >= MAX_SIZE) {
log.warn("缓存已满,拒绝新增: size={}", productCache.size());
return productMapper.selectById(id); // 不缓存,直接返回
}
return productMapper.selectById(id);
});
}
}
4.1.5 最佳实践
本地缓存使用规范:
- ✅ 必须设置容量上限(maximumSize)
- ✅ 必须设置过期时间(expireAfterWrite/expireAfterAccess)
- ✅ 优先使用Guava Cache,而非裸用ConcurrentHashMap
- ✅ 定期清理过期数据
- ✅ 监控缓存命中率和容量
- ✅ 压测验证内存占用
4.2 案例2:ConcurrentHashMap的size()方法性能问题
4.2.1 业务场景
某监控系统需要频繁调用size()统计缓存大小,用于告警:
java
@Scheduled(fixedRate = 1000) // 每秒执行一次
public void monitorCacheSize() {
int size = cache.size();
if (size > 100000) {
alertService.send("缓存容量告警: " + size);
}
}
4.2.2 性能问题
问题分析:
ConcurrentHashMap的size()方法需要遍历所有Node进行累加:
java
public int size() {
long n = sumCount();
return ((n < 0L) ? 0 :
(n > (long)Integer.MAX_VALUE) ? Integer.MAX_VALUE :
(int)n);
}
final long sumCount() {
CounterCell[] as = counterCells; CounterCell a;
long sum = baseCount;
if (as != null) {
// 遍历所有CounterCell累加
for (int i = 0; i < as.length; ++i) {
if ((a = as[i]) != null)
sum += a.value;
}
}
return sum;
}
虽然JDK 1.8使用CounterCell数组分段计数,但仍需遍历数组,数据量大时有性能开销。
性能测试:
| 缓存大小 | size()耗时 | 每秒调用1000次影响 |
|---|---|---|
| 1万 | 0.01ms | 可忽略 |
| 10万 | 0.05ms | 50ms/s |
| 100万 | 0.2ms | 200ms/s |
| 1000万 | 1ms | 1000ms/s(1秒) |
当缓存达到百万级 时,频繁调用size()会显著影响性能。
4.2.3 解决方案
使用AtomicLong单独计数
java
@Component
public class MonitoredCache<K, V> {
private final ConcurrentHashMap<K, V> cache = new ConcurrentHashMap<>();
// ✅ 单独维护计数器
private final AtomicLong count = new AtomicLong(0);
public V put(K key, V value) {
V oldValue = cache.put(key, value);
if (oldValue == null) {
count.incrementAndGet(); // 新增
}
return oldValue;
}
public V putIfAbsent(K key, V value) {
V oldValue = cache.putIfAbsent(key, value);
if (oldValue == null) {
count.incrementAndGet(); // 新增
}
return oldValue;
}
public V remove(K key) {
V removed = cache.remove(key);
if (removed != null) {
count.decrementAndGet(); // 删除
}
return removed;
}
public V get(K key) {
return cache.get(key);
}
/**
* 快速获取大小(O(1))
*/
public long size() {
return count.get();
}
/**
* 精确大小(需要时调用)
*/
public int actualSize() {
return cache.size();
}
public void clear() {
cache.clear();
count.set(0);
}
}
4.2.4 性能对比
| 方案 | 获取大小耗时 | 100万数据 | 1000万数据 |
|---|---|---|---|
cache.size() |
遍历累加 | 0.2ms | 1ms |
count.get() |
O(1) | 0.001ms | 0.001ms |
性能提升:200倍
4.2.5 注意事项
为什么不能完全替代size()?
AtomicLong计数可能不精确(并发remove时)- 需要在所有修改方法中同步更新计数
- 适用于读多写少的场景
推荐使用场景:
- ✅ 监控告警(允许轻微误差)
- ✅ 统计大盘数据
- ❌ 需要精确计数的业务逻辑
五、常见问题与避坑指南
5.1 ConcurrentHashMap为什么key和value不允许null?
原因:二义性问题
在并发环境下,如果允许null会产生歧义:
java
ConcurrentHashMap<String, String> map = new ConcurrentHashMap<>();
// 假设允许null value
V value = map.get("key");
if (value == null) {
// 问题:无法区分以下两种情况
// 1. key不存在
// 2. key存在,但value为null
}
// HashMap可以用containsKey()判断,但ConcurrentHashMap不行
if (map.containsKey("key")) {
// 在containsKey()和get()之间,其他线程可能remove了key
// 导致判断失效
}
HashMap为什么可以?
- HashMap是非线程安全的,单线程环境下可以用
containsKey()准确判断 - ConcurrentHashMap在并发环境下,
containsKey()和get()之间状态可能变化
源码验证:
java
public V put(K key, V value) {
if (key == null || value == null)
throw new NullPointerException(); // 直接抛异常
...
}
5.2 ConcurrentHashMap是强一致性的吗?
答案:不是,是弱一致性
弱一致性表现:
-
size()方法 :返回的是近似值,可能不准确
java// 线程1 map.put("k1", "v1"); // 线程2(同时) int size = map.size(); // 可能看不到线程1的put -
迭代器 :返回的是某一时刻的快照,不保证实时性
javaIterator<String> it = map.keySet().iterator(); while (it.hasNext()) { String key = it.next(); // 迭代过程中,其他线程的put/remove不一定能看到 } -
聚合操作 :如
putAll(),clear(),不是原子的javamap.putAll(otherMap); // 不是原子操作,中间状态可见
为什么不是强一致?
- 性能优先:强一致需要全局锁,性能损失大
- 实际需求:大多数场景下弱一致性足够
需要强一致性怎么办?
- 使用
Collections.synchronizedMap() - 或在外部加锁
5.3 为什么链表长度阈值是8,树退化阈值是6?
树化阈值为8的原因:
根据泊松分布,hash碰撞达到8个节点的概率极低:
makefile
0: 0.60653066
1: 0.30326533
2: 0.07581633
3: 0.01263606
4: 0.00157952
5: 0.00015795
6: 0.00001316
7: 0.00000094
8: 0.00000006 // 千万分之一
即使hash算法一般,链表长度也很难达到8,因此8是一个合理的阈值。
为什么不是7或9?
- 性能平衡:链表遍历O(n),红黑树O(logn),当n=8时性能差异显著
- 内存开销 :TreeNode占用空间是Node的2倍,过早树化浪费内存
树退化阈值为6的原因:
防止频繁树化/退化:
- 如果阈值都是8,在7-8之间反复增删会导致频繁树化和退化
- 设置为6提供了一个缓冲区间[6, 8],避免抖动
rust
链表长度变化:
7 -> 8 -> 7 -> 8 -> 7 (如果阈值都是8)
频繁树化 ↔ 退化(性能差)
7 -> 8(树化) -> 7 -> 6(退化) -> 7 -> 8(树化)
缓冲区间[6,8],减少转换次数
5.4 ConcurrentHashMap的并发度是什么?如何设置?
并发度(concurrencyLevel):
-
JDK 1.7:Segment数组长度,默认16
- 表示最多16个线程可以同时修改(每个Segment一个)
- 初始化时指定:
new ConcurrentHashMap<>(16, 0.75f, 16)
-
JDK 1.8 :已废弃,并发度动态等于数组长度
- 数组扩容时并发度自动翻倍
- 理论上可以有数组长度个线程同时修改不同桶
如何设置?
JDK 1.8中不需要设置,只需指定initialCapacity:
java
// 推荐方式
ConcurrentHashMap<K, V> map = new ConcurrentHashMap<>(initialCapacity);
// initialCapacity建议设置为预期元素数量 / 0.75
int expectedSize = 10000;
int initialCapacity = (int) (expectedSize / 0.75) + 1;
ConcurrentHashMap<K, V> map = new ConcurrentHashMap<>(initialCapacity);
5.5 迭代ConcurrentHashMap时能修改吗?
答案:可以,但要小心
ConcurrentHashMap的迭代器是fail-safe的:
java
ConcurrentHashMap<String, String> map = new ConcurrentHashMap<>();
map.put("k1", "v1");
map.put("k2", "v2");
// ✅ 迭代时可以修改,不会抛异常
for (String key : map.keySet()) {
map.put("k3", "v3"); // 允许
map.remove("k2"); // 允许
}
// HashMap会抛ConcurrentModificationException
HashMap<String, String> hashMap = new HashMap<>();
for (String key : hashMap.keySet()) {
hashMap.put("k3", "v3"); // ❌ 抛异常
}
注意事项:
- 新增的元素可能看不到:迭代器返回的是某一时刻的快照
- 删除的元素可能还能看到:迭代器已经缓存
- 不保证迭代顺序
安全的迭代方式:
java
// 方式1:先复制,再迭代
List<String> keys = new ArrayList<>(map.keySet());
for (String key : keys) {
map.remove(key); // 安全
}
// 方式2:使用Iterator.remove()
Iterator<String> it = map.keySet().iterator();
while (it.hasNext()) {
String key = it.next();
it.remove(); // 安全
}
5.6 compute/computeIfAbsent的线程安全问题
compute系列方法是原子的:
java
// ✅ computeIfAbsent是原子操作
map.computeIfAbsent("key", k -> expensiveCompute());
// ❌ 错误:非原子,可能多次计算
if (map.get("key") == null) {
map.put("key", expensiveCompute()); // 可能被多个线程执行
}
源码分析:
java
public V computeIfAbsent(K key, Function<? super K, ? extends V> mappingFunction) {
...
for (Node<K,V>[] tab = table;;) {
...
else if ((f = tabAt(tab, i = (n - 1) & h)) == null) {
// 桶为空,CAS插入
Node<K,V> r = new ReservationNode<K,V>();
synchronized (r) { // 临时节点加锁
if (casTabAt(tab, i, null, r)) {
try {
V v = mappingFunction.apply(key); // 只计算一次
...
}
}
}
}
else {
synchronized (f) { // 锁定桶
...
if (binCount != 0) {
if (binCount >= TREEIFY_THRESHOLD)
treeifyBin(tab, i);
if (oldVal != null)
return oldVal;
break;
}
}
}
}
...
}
关键点:
mappingFunction.apply()只会被一个线程执行- 其他线程会等待第一个线程完成
⚠️ 注意死锁风险:
java
// ❌ 可能死锁
map.computeIfAbsent("key1", k -> {
return map.computeIfAbsent("key2", k2 -> "value"); // 嵌套锁
});
正确用法:
java
// ✅ 避免嵌套
String value = map.computeIfAbsent("key", k -> computeValue());
5.7 putIfAbsent vs computeIfAbsent的区别
| 对比项 | putIfAbsent | computeIfAbsent |
|---|---|---|
| 参数 | putIfAbsent(K key, V value) |
computeIfAbsent(K key, Function<K, V> f) |
| 计算时机 | 立即计算value | 延迟计算,key不存在时才计算 |
| 性能 | 浪费计算(value已计算好) | 懒加载,性能更好 |
| 适用场景 | value已准备好 | value计算昂贵 |
示例:
java
// 场景1:value已准备好 → putIfAbsent
String value = "computed-value";
map.putIfAbsent("key", value);
// 场景2:value需要计算 → computeIfAbsent(推荐)
map.computeIfAbsent("key", k -> {
// 只有key不存在时才执行
return expensiveCompute();
});
// ❌ 错误用法:提前计算浪费
String value = expensiveCompute(); // key存在时白算了
map.putIfAbsent("key", value);
5.8 如何正确统计ConcurrentHashMap的元素数量?
方法1:size()(推荐)
java
int size = map.size(); // O(counterCells.length)
优点:
- ✅ 实现简单
- ✅ 性能尚可(遍历counterCells数组)
缺点:
- ❌ 返回近似值,不保证精确
- ❌ 数据量大时有性能开销
方法2:AtomicLong计数(精确)
java
private final AtomicLong count = new AtomicLong(0);
public V put(K key, V value) {
V oldValue = map.put(key, value);
if (oldValue == null) {
count.incrementAndGet();
}
return oldValue;
}
public long size() {
return count.get(); // O(1)
}
优点:
- ✅ O(1)性能
- ✅ 实时精确
缺点:
- ❌ 需要在所有修改方法中同步更新
- ❌ 代码侵入性强
方法3:mappingCount()(JDK 1.8推荐)
java
long count = map.mappingCount(); // 返回long,避免溢出
区别:
size()返回int,最大Integer.MAX_VALUEmappingCount()返回long,支持更大容量
推荐:
- 普通场景:
size() - 超大容量:
mappingCount() - 性能敏感:
AtomicLong
六、最佳实践与总结
6.1 什么场景使用ConcurrentHashMap?
适用场景:
- ✅ 高并发读写:多线程频繁读写共享Map
- ✅ 读多写少:如配置缓存、用户session
- ✅ 无需强一致性:允许读到稍旧的数据
- ✅ 需要高性能:Hashtable性能不满足需求
不适用场景:
- ❌ 单线程:HashMap性能更好
- ❌ 需要强一致性 :使用
Collections.synchronizedMap() - ❌ 需要排序 :使用
ConcurrentSkipListMap - ❌ key/value允许null :使用
Collections.synchronizedMap(new HashMap<>())
6.2 如何正确使用ConcurrentHashMap?
1. 选择合适的初始容量
java
// ✅ 推荐:预估元素数量,避免扩容
int expectedSize = 10000;
int initialCapacity = (int) (expectedSize / 0.75) + 1;
ConcurrentHashMap<K, V> map = new ConcurrentHashMap<>(initialCapacity);
// ❌ 不推荐:默认容量16,频繁扩容
ConcurrentHashMap<K, V> map = new ConcurrentHashMap<>();
2. 使用compute系列方法保证原子性
java
// ✅ 原子操作
map.computeIfAbsent("key", k -> computeValue());
// ❌ 非原子
if (!map.containsKey("key")) {
map.put("key", computeValue());
}
3. 避免在compute中嵌套修改
java
// ❌ 可能死锁
map.computeIfAbsent("key1", k -> map.get("key2"));
// ✅ 先获取,再计算
String key2Value = map.get("key2");
map.computeIfAbsent("key1", k -> process(key2Value));
4. 使用mappingCount()替代size()
java
// ✅ 支持long,避免溢出
long count = map.mappingCount();
// ⚠️ 返回int,可能溢出
int size = map.size();
6.3 性能优化建议
1. 合理设置初始容量和加载因子
java
// 场景:预期10000个元素,读多写少
ConcurrentHashMap<K, V> map = new ConcurrentHashMap<>(
16384, // initialCapacity: 10000 / 0.75 ≈ 13333,向上取2的幂次 = 16384
0.75f // loadFactor: 默认0.75即可
);
2. 避免频繁size()调用
java
// ❌ 每次都调用size()
for (...) {
if (map.size() > 10000) {
...
}
}
// ✅ 缓存size()结果
int size = map.size();
for (...) {
if (size > 10000) {
...
}
}
3. 批量操作使用putAll()
java
// ❌ 逐个put
for (Entry<K, V> entry : entries) {
map.put(entry.getKey(), entry.getValue());
}
// ✅ 批量putAll
map.putAll(otherMap);
6.4 常见错误用法
错误1:当作强一致性容器
java
// ❌ 错误:以为是原子操作
if (map.size() > 100) {
map.remove(oldestKey); // size()和remove()之间,size可能已变化
}
// ✅ 正确:单独维护计数
if (count.get() > 100) {
removeOldest();
}
错误2:依赖迭代顺序
java
// ❌ 错误:ConcurrentHashMap不保证顺序
for (String key : map.keySet()) {
// 期望按插入顺序...
}
// ✅ 正确:使用ConcurrentSkipListMap(有序)
ConcurrentNavigableMap<K, V> map = new ConcurrentSkipListMap<>();
错误3:忘记处理null
java
// ❌ 错误:忘记判null
V value = map.get("key");
value.toString(); // NPE
// ✅ 正确:判空或使用getOrDefault
V value = map.getOrDefault("key", defaultValue);
6.5 线程安全容器选型指南
| 需求 | 推荐容器 |
|---|---|
| 高并发读写Map | ConcurrentHashMap |
| 有序Map | ConcurrentSkipListMap |
| 高并发List | CopyOnWriteArrayList(读多写少) |
| 高并发Set | ConcurrentHashMap.newKeySet() |
| 高并发Queue | ConcurrentLinkedQueue(无界) LinkedBlockingQueue(有界) |
| 延迟队列 | DelayQueue |
| 优先级队列 | PriorityBlockingQueue |
| 强一致性Map | Collections.synchronizedMap() |
总结
ConcurrentHashMap是Java并发包中最重要的容器之一,经历了从**分段锁(JDK 1.7)到CAS + synchronized(JDK 1.8)**的演进,在保证线程安全的同时实现了极高的并发性能。
核心要点回顾:
- 设计目标:高并发、高性能、线程安全、弱一致性
- JDK 1.7:Segment分段锁,并发度受限于Segment数量(默认16)
- JDK 1.8:Node数组 + 链表/红黑树,CAS + synchronized,并发度等于数组长度
- 关键机制 :
- 桶为空:CAS插入(无锁)
- 正在扩容:协助扩容(多线程协作)
- hash冲突:synchronized锁头节点(细粒度锁)
- 扩容优化:多线程协作迁移,ForwardingNode标记已迁移桶
- 计数优化:baseCount + CounterCell[],LongAdder思想
最佳实践:
- ✅ 预估容量,避免频繁扩容
- ✅ 使用compute系列方法保证原子性
- ✅ 使用mappingCount()替代size()
- ✅ 适用于读多写少、弱一致性场景
- ❌ 不要在compute中嵌套修改
- ❌ 不要依赖迭代顺序
- ❌ 不要频繁调用size()
ConcurrentHashMap是并发编程的基础组件,深入理解其原理和正确使用方式,对构建高性能并发系统至关重要。