当 Qwen Code 遇上 Chrome DevTools MCP,网页爬取、数据采集...一条命令全搞定
你想做个自动化项目,比如:
• 爬取电商网站的商品价格,做价格监控
• 采集竞品数据,生成分析报告
• 自动化测试你的 Web 应用
传统方式有多痛?
写爬虫:
• 学 Selenium/Puppeteer,写一堆代码
• 处理反爬虫:验证码、IP 限制、User-Agent 检测
• 动态加载内容要等元素出现,写一堆 waitFor
• 页面结构一变,selector 全得改
问题出在哪?
你得既懂爬虫技术,又懂前端,还得会处理各种边缘情况。写完代码,调试半天,维护更累。
现在,这个问题有解了。
Qwen Code:命令行里的 AI 编程搭档
先简单介绍下 Qwen Code(不了解的可以看我之前的文章)。
硬刚Gemini、Claude,阿里这个免费AI终端火了,不愧是国产之光!
核心能力:
-
• 超大上下文窗口(256K-1M tokens),整个项目都能塞进去
-
• 支持 40+ 编程语言
-
• 自动化工作流(Git 分析、生成 changelog、创建 issues)
-
• 代码理解、重构、测试生成一把抓
使用方式:
bash
# 进入项目目录
cd your-project/
# 启动 Qwen Code
qwen
# 开始对话
> 帮我优化这个 React 组件的性能
> 生成单元测试
> 分析这个项目的架构
Chrome DevTools MCP:给 AI 装上"眼睛"
这是 Google Chrome 团队开源的工具,基于 Model Context Protocol(MCP) 标准。
MCP 是啥?
简单说,就是 AI 工具的"USB-C 接口"。以前每个 AI 工具要接入不同数据源,都得写一套定制代码。MCP 提供了统一标准,让 AI 能无缝连接各种系统。
Chrome DevTools MCP 能干啥?
让 AI 编程助手能直接控制和检查实时 Chrome 浏览器,就像你手动打开 DevTools 一样。
26 个工具,分 5 大类:
1. 输入自动化(8 个工具)
• click:点击元素
• fill:填写表单
• drag:拖拽元素
• hover:悬停触发效果
• press_key:按键操作
• upload_file:上传文件
• handle_dialog:处理弹窗
2. 导航自动化(6 个工具)
• navigate_page:打开网页
• new_page:新建标签页
• close_page:关闭页面
• list_pages:列出所有标签页
• wait_for:等待元素加载
3. 性能分析(3 个工具)
• performance_start_trace:开始性能追踪
• performance_stop_trace:停止追踪
• performance_analyze_insight:分析性能瓶颈
4. 网络调试(2 个工具)
• list_network_requests:列出所有网络请求
• get_network_request:查看请求详情(诊断 CORS、API 报错等)
5. 调试工具(5 个工具)
• evaluate_script:执行 JavaScript
• list_console_messages:查看控制台日志
• take_screenshot:截图
• take_snapshot:获取 DOM 快照
组合起来,能玩出什么花样?
场景 1:电商价格监控爬虫
需求:
监控京东、淘宝上某款手机的价格变化,价格低于预设值时自动通知。
传统方式:
# 写一堆 Selenium 代码``from selenium import webdriver``from selenium.webdriver.common.by import By``from selenium.webdriver.support.ui import WebDriverWait``# ... 100+ 行代码``# 处理登录、等待加载、解析价格、存储数据...
**用 Qwen Code + Chrome DevTools MCP:**
qwen> 使用Chrome DevTools MCP帮我爬取京东这个商品的价格:https://detail.tmall.com/item.htm?ali_refid=a3_430582_1006%3A1103101367%3AH%3APHT5pyVQEINCimYkGz9SWA%3D%3D%3Ae50f6218bbd81e181ef86ba78d11e418&ali_trackid=318_e50f6218bbd81e181ef86ba78d11e418&fpChannel=101&fpChannelSig=18fa5562689a603a54b6eda7f20f83cbf08c1622&id=692996234101&mi_id=0000oeRNil4lYCOwybtf2eTNuZa3wMBsQPLQyNQYLvVGea0&mm_sceneid=0_0_13392197_0&priceTId=2147841717652765721508517e11ba&skuId=5453749712245&spm=a21n57.1.hoverItem.1&u_channel=bybtqdyh&umpChannel=bybtqdyh&utparam=%7B%22aplus_abtest%22%3A%22b75f3451e08c9d09607ef5c7190648f0%22%7D&xxc=ad_ztc> 提取商品名称、当前价格、促销信息> 保存到 prices.json 文件
AI 自动完成:
-
打开京东商品页
-
等待页面加载完成
-
定位价格元素(自动处理动态加载)
-
提取数据
-
格式化并保存到 JSON

更牛的是:
> 每小时检查一次这个商品价格``> 如果价格低于 240 元,截图并发送到我的邮箱``> 把历史价格数据生成折线图
AI 会自动:
• 生成定时任务脚本
• 添加价格对比逻辑
• 集成邮件发送功能
• 用 Chart.js 生成价格走势图

场景 2:竞品数据采集
需求:
采集竞品网站的文章标题、阅读量、评论数,生成分析报告。
传统方式:
# 写爬虫脚本``# 处理分页、Ajax 加载``# 解析 HTML``# 存储到数据库``# 生成报表``# ... 至少 200 行代码
**用 Qwen Code + Chrome DevTools MCP:**
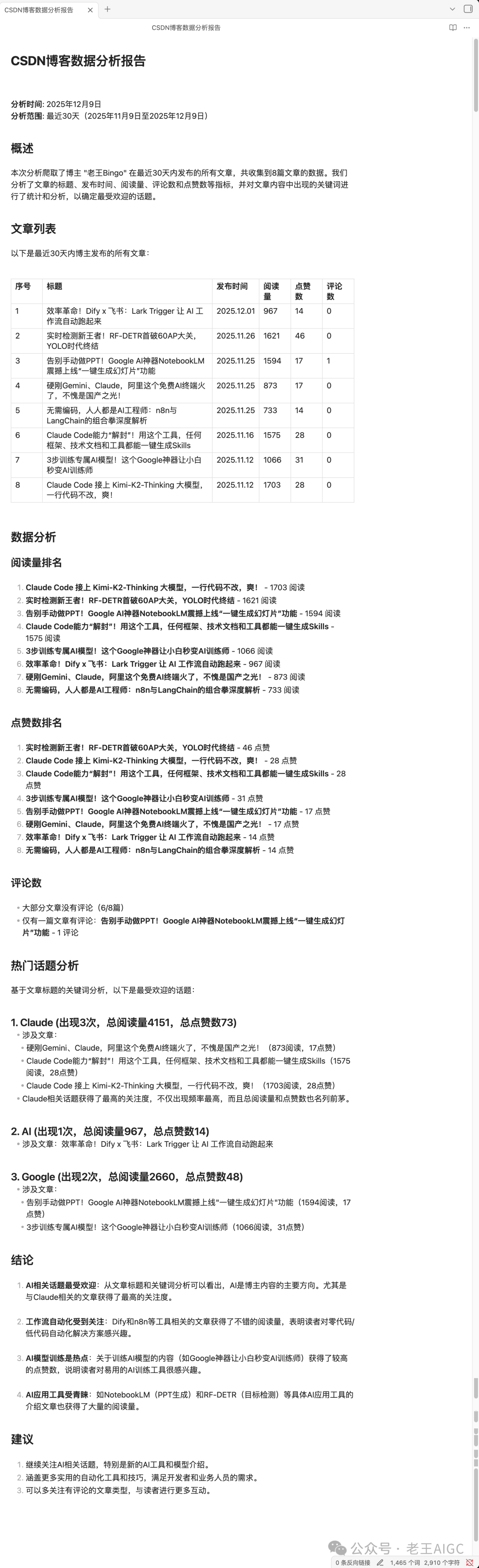
qwen> 使用Chrome DevTools MCP工具执行浏览器自动化任务,爬取 https://blog.csdn.net/weixin_41246802?type=blog 最近 30 天的文章> 提取:标题、发布时间、阅读量、评论数、点赞数> 分析哪些话题最受欢迎> 生成MarkDown报表
AI 自动完成:

实测效果:

场景 3:自动化表单填写
需求:
批量注册账号、填写问卷、提交表单。
传统方式:
手动填写,或者写 Selenium 脚本处理各种表单验证。
用 Qwen Code + Chrome DevTools MCP:
qwen
> 帮我填写这个问卷:https://survey.com/form123
> 数据从 data.csv 读取
> 每条数据提交一次
> 处理验证码(如果有的话提示我)
AI 自动完成:
-
打开问卷页面
-
读取 CSV 数据
-
识别表单字段
-
自动填写(文本框、单选、多选、下拉框)
-
处理表单验证
-
提交
-
检查提交结果
-
继续下一条数据
场景 4:自动化测试
需求:
测试你的 Web 应用的核心功能。
传统方式:
写 E2E 测试脚本(Playwright/Cypress),维护成本高。
用 Qwen Code + Chrome DevTools MCP:
qwen
> 测试我的电商网站 https://my-shop.com:
>
> 用户注册流程:
> 1. 打开注册页面
> 2. 填写邮箱、密码
> 3. 点击注册
> 4. 验证是否跳转到欢迎页面
>
> 购物流程:
> 1. 搜索"iPhone 15"
> 2. 点击第一个商品
> 3. 加入购物车
> 4. 验证购物车数量
> 5. 结算
> 6. 填写收货地址
> 7. 选择支付方式
> 8. 验证订单生成
>
> 每个步骤截图保存
> 如果任何步骤失败,记录详细错误信息
AI 自动完成:
-
执行所有测试步骤
-
自动等待元素加载
-
处理异步操作
-
截图保存
-
生成测试报告
-
如果失败,分析原因(控制台报错、网络请求失败等)
怎么配置这个组合?
第一步:安装 Qwen Code
npm install -g @qwen-code/qwen-code@latest
或者
brew install qwen-code
第二步:配置 Chrome DevTools MCP
在 Qwen Code 的配置文件里加上 MCP 服务器配置。
添加配置:
Qwen mcp add -s user chrome-devtools npx chrome-devtools-mcp@latest
第三步:测试一下
qwen
> 检查 https://developers.chrome.com 的性能
如果 AI 自动打开浏览器并开始分析,说明配置成功!
实战技巧
技巧 1:爬虫要处理好反爬虫
❌ 不好的做法:
> 爬取这个网站的所有数据
✅ 好的做法:
> 爬取 https://example.com 的商品数据
> 每次请求间隔 2-3 秒
> 使用随机 User-Agent
> 如果遇到验证码,暂停并通知我
> 最多爬取 100 条数据
为什么?
• 间隔时间避免被封 IP
• 随机 User-Agent 模拟真实用户
• 限制数量避免过度消耗资源
技巧 2:自动发布要测试先行
❌ 不好的做法:
> 直接发布到所有平台
✅ 好的做法:
> 先在知乎发布草稿,让我检查一下
> 确认没问题后再发布到其他平台
>
> 或者:
> 先在测试账号发布,截图给我看
为什么?
• 避免格式错误发布到正式平台
• 可以先检查图片、链接是否正常
• 测试账号可以反复试错
技巧 3:数据采集要结构化
❌ 不好的做法:
> 爬取这个网站的数据
✅ 好的做法:
> 爬取 https://blog.com 的文章数据
> 提取字段:
> - title:文章标题
> - author:作者
> - publish_date:发布时间(格式:YYYY-MM-DD)
> - views:阅读量(数字)
> - tags:标签(数组)
>
> 保存为 JSON 格式,每篇文章一个对象
> 如果某个字段缺失,填 null
为什么?
• 明确字段名和数据类型
• 方便后续数据分析
• 统一格式便于导入数据库
技巧 4:定时任务要有日志
❌ 不好的做法:
> 每小时检查一次价格
✅ 好的做法:
> 每小时检查一次价格
> 每次运行记录日志到 logs/price_monitor.log
> 日志包含:时间、商品名称、价格、是否变化
> 如果连续 3 次失败,发送告警邮件
为什么?
• 日志方便排查问题
• 失败告警避免长时间中断
• 可以追溯历史运行情况
技巧 5:处理登录要安全
❌ 不好的做法:
> 自动登录,用户名 xxx,密码 xxx
✅ 好的做法:
> 检测登录状态
> 如果未登录,打开登录页面,让我手动登录
> 登录后保存 Cookie,下次自动使用
>
> 或者:
> 从环境变量读取账号密码
> 登录后保存 session 到 .session 文件
为什么?
• 避免密码明文暴露在命令行
• Cookie/Session 可以重复使用
• 手动登录可以处理验证码
技巧 6:利用 Session 管理节省 Token
自动化项目会产生大量输出(网页内容、网络请求、控制台日志等),容易消耗大量 token。
建议:
• 用 /compress 压缩历史对话
• 用 /clear 清空不需要的上下文
• 用 /stats 监控 token 使用情况
• 明确告诉 AI 只提取你需要的数据
qwen
> 爬取商品数据,只返回 JSON,不要返回完整的 HTML
(AI 爬取完成)
> /compress
(压缩历史,节省 token)
> 继续爬取下一页
注意事项
1. Token 消耗较高
1. 遵守法律和网站规则
重要提醒:
爬虫和自动化操作可能涉及法律风险,请务必:
• 遵守网站的 robots.txt 规则
• 遵守网站的服务条款(Terms of Service)
• 不要爬取个人隐私数据
• 不要用于商业竞争的不正当手段
• 不要对网站造成过大负担(DDoS 攻击)
建议:
> 爬取前先检查 https://example.com/robots.txt
> 如果禁止爬取,停止操作并通知我
2. Token 消耗较高
自动化项目会产生大量数据:
• 网页 HTML 可能几十 KB
• 网络请求列表可能几百条
• 控制台日志可能几千行
建议:
• 优先用 Qwen OAuth 的免费额度(每天 2000 次请求)
• 定期用 /compress 压缩历史
• 明确告诉 AI 只提取必要数据
• 避免一次性爬取大量页面
3. 反爬虫机制
很多网站有反爬虫措施:
• 验证码(图片验证码、滑块验证码)
• IP 限制(频繁访问会被封)
• User-Agent 检测
• Cookie/Session 验证
• 动态加载(Ajax、WebSocket)
建议:
• 设置合理的请求间隔(2-5 秒)
• 使用随机 User-Agent
• 遇到验证码时手动处理
• 保存 Cookie/Session 重复使用
• 必要时使用代理 IP
4. 数据准确性
AI 提取的数据可能不 100% 准确:
• 网站结构复杂时可能定位错误
• 动态加载内容可能遗漏
• 特殊格式数据可能解析错误
建议:
• 先小规模测试(爬 10 条数据检查)
• 验证关键字段的准确性
• 设置数据校验规则
• 定期人工抽查
5. 账号安全
自动登录和发布可能有风险:
• 账号可能被平台检测为机器人
• 频繁操作可能被限制或封号
• 密码泄露风险
建议:
• 使用测试账号进行调试
• 不要在命令行明文输入密码
• 使用环境变量或配置文件存储凭证
• 定期更换密码
• 遵守平台的自动化政策
适合谁用?
✅ 强烈推荐
电商从业者
• 价格监控(竞品价格、促销活动)
• 商品数据采集(评价、销量、库存)
• 自动化上架(批量发布商品)
内容创作者
• 多平台自动发布(知乎、公众号、小红书)
• 热点监控(第一时间获取行业资讯)
• 竞品分析(分析爆款内容特征)
数据分析师
• 竞品数据采集
• 行业数据监控
• 自动化报表生成
独立开发者
• 自动化测试(E2E 测试、回归测试)
• 网站监控(性能监控、错误监控)
• 批量操作(批量注册、批量提交)
运营人员
• 用户行为分析
• 竞品动态监控
• 自动化营销(定时发布、批量私信)
学生/研究者
• 数据采集(论文数据、研究素材)
• 问卷调查(批量填写、数据收集)
• 学习自动化技术
⚠️ 可能不太适合
• 完全不懂技术的小白:虽然降低了门槛,但还是需要基本的计算机操作能力
• 对成本极度敏感:Token 消耗较高,大规模使用需要考虑成本
• 需要极高准确性的场景:AI 提取数据可能有误差,金融、医疗等领域需谨慎
Qwen Code + Chrome DevTools MCP 这个组合,让自动化项目从"技术门槛高、开发周期长"变成了"自然语言描述、10 分钟上线"。
当然你也可以尝试使用Gemini-cli、Claude code、Trae、Cursor、Antigravity等等组合验证哪个效果更好。
想了解更多AI工具和技术趋势?关注我,每周为你带来最新的AI资讯和实用教程!