Python进阶: 元类与属性查找理解
metaclass
python
class M(type):
@classmethod
def __prepare__(metacls, name, bases, **kwargs):
namespace = dict()
# 注入一个工具函数,类定义体里可以直接用
namespace['add'] = lambda a, b: a + b
namespace['BASE_VALUE'] = 100
return namespace
class Test(metaclass=M):
result = add(1, 2)
total = BASE_VALUE + 50
test = Test()
print(Test.result) #3
这里是一个元类,这里直接塞入了一个add方法,这样所有被这个元类创建的类都可以使用这个方法
元类的意义
控制类的创建过程
python
class MyMeta(type):
@classmethod
def __prepare__(metacls, name, bases): # 1. 控制类定义体的执行环境
...
def __new__(cls, name, bases, ns): # 2. 控制类对象的创建
...
def __init__(cls, name, bases, ns): # 3. 控制类对象的初始化
...
def __call__(cls, *args): # 4. 控制实例的创建
...
例子: 自动注册搜集类
python
registry = {}
class RegisterMeta(type):
def __new__(cls, name, bases, ns):
klass = super().__new__(cls, name, bases, ns)
if name != 'Base':
registry[name] = klass
return klass
class Base(metaclass=RegisterMeta): pass
class Dog(Base): pass
class Cat(Base): pass
print(registry) # {'Dog': <class Dog>, 'Cat': <class Cat>}
python
def register(cls):
original_init = cls.__init__
def new_init(self, *args, **kwargs):
original_init(self, *args, **kwargs)
registry.append(self)
cls.__init__ = new_init
return cls
@register
class Handler:
def __init__(self, name):
self.name = name
h1 = Handler("h1")
h2 = Handler("h2")
print(registry)
和装饰器的区别
装饰器是使用了闭包函数,常常用来管理实例,两者使用的场景:
| 场景 | 装饰器 | 元类 |
|---|---|---|
| 单个类增强 | ✓ | ✗ 没必要,太重 |
| 可选功能 (用不用随意) | ✓ | ✗ 一般也是具体的增强 |
| 修改实例行为 | ✓ | ✗ 实例管理 |
| 所有子类自动继承行为 | ✗ | ✓ |
| 类定义时验证 | △ 如果特定一处用,可以用装饰器 | ✓ |
| 控制类的创建过程 | ✗ | ✓ |
| 框架级别 (ORM/序列化) | ✗ | ✓ |
需要 __prepare__ 注入环境 |
✗ | ✓ |
类,实例和元类的关系
实例查找图谱

解释:
1.type(obj) 的 MRO 找 data descriptor
2.如果查询不到再回到obj.__dict__获取
3.type(obj) 的 MRO 找 non-data / 普通属性
- 如果还是获取不到,
__getattr__兜底
注意:不会走metaclass查询属性方法!
mro会扫两遍
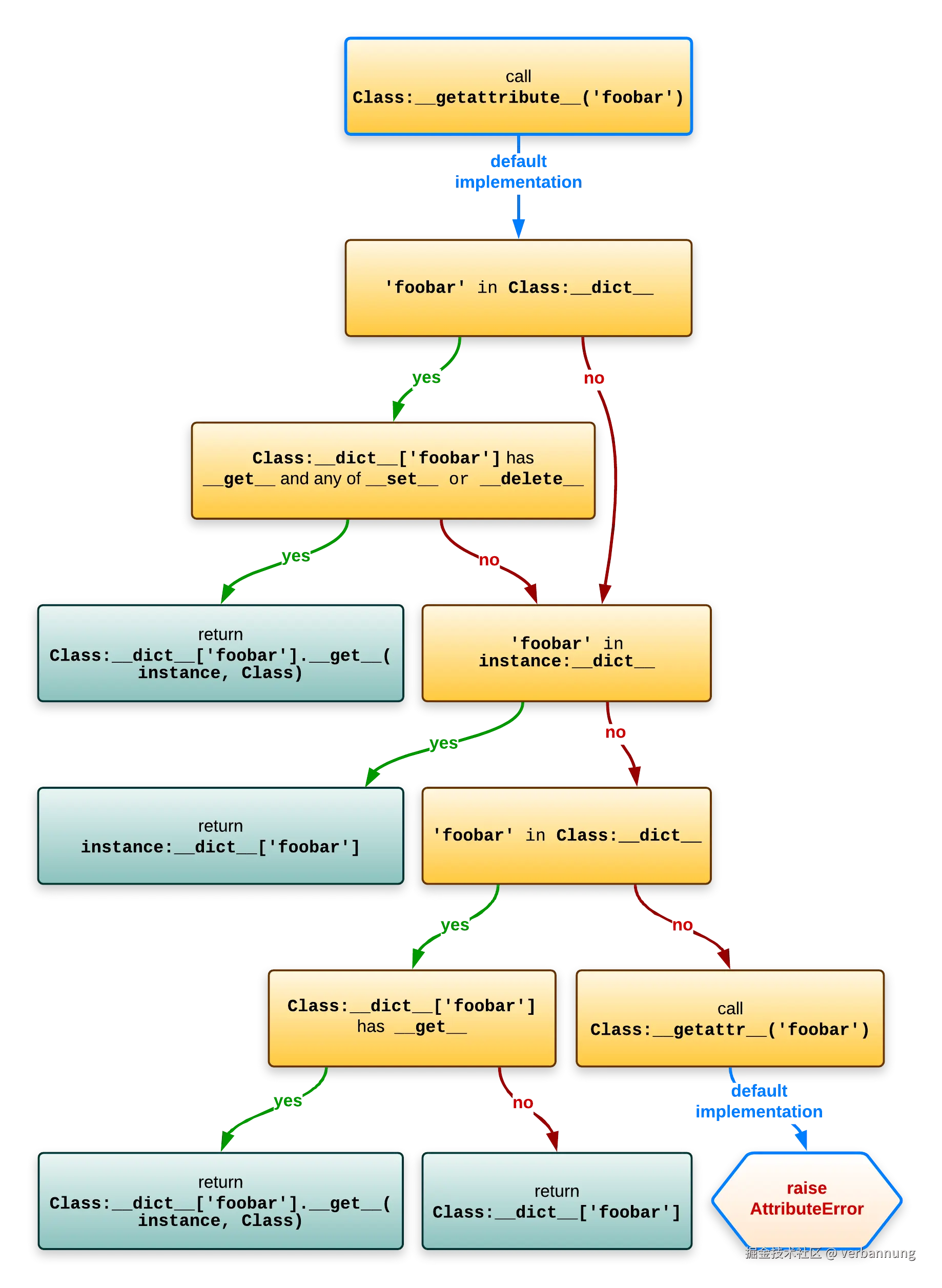
类查询图谱

解释
- Metaclass MRO 找 data descriptor [M → type]
- Class MRO 找 任何 descriptor 或普通属性 [Class → bases → object]
- Metaclass MRO 找 non-data descriptor 或普通属性 [M → type]
- Metaclass.getattr 兜底
会查找元类的__dict__属性
mro扫描两次
magic method
One distinctive feature of Python is magic methods: they allow the programmer to override behavior for various operators and behavior of objects.
Magic Method 隐式调用(len(obj)、obj + x), 直接查 type(obj),跳过 instance.__dict__ ,和普通属性查找不同
属性查找示例代码
python
# 继承链: C -> B -> A -> object
# 元类链: MyMeta -> type
print("=" * 60)
print("Part 0: 结构定义")
print("=" * 60)
# ---------- Data Descriptor ----------
class DataDescriptor:
"""Data descriptor: 有 __get__ 和 __set__"""
def __init__(self, name):
self.name = name
def __get__(self, instance, owner):
print(f" [DataDescriptor.__get__] name={self.name}, instance={instance}, owner={owner}")
if instance is None:
return self
return f"DataDesc({self.name})"
def __set__(self, instance, value):
print(f" [DataDescriptor.__set__] name={self.name}, value={value}")
# ---------- Non-Data Descriptor ----------
class NonDataDescriptor:
"""Non-data descriptor: 只有 __get__"""
def __init__(self, name):
self.name = name
def __get__(self, instance, owner):
print(f" [NonDataDescriptor.__get__] name={self.name}, instance={instance}, owner={owner}")
if instance is None:
return self
return f"NonDataDesc({self.name})"
# ---------- Metaclass ----------
class MyMeta(type):
"""自定义元类"""
# 元类上的 data descriptor
meta_data_desc = DataDescriptor("meta_data_desc")
# 元类上的 non-data descriptor
meta_nondata_desc = NonDataDescriptor("meta_nondata_desc")
# 元类上的普通属性
meta_attr = "MyMeta.meta_attr"
# 元类上的 __len__(magic method)
def __len__(cls):
print(f" [MyMeta.__len__] called on {cls}")
return 999
def __getattr__(cls, name):
print(f" [MyMeta.__getattr__] name={name}")
return f"MyMeta.__getattr__({name})"
# ---------- Class A (基类) ----------
class A(metaclass=MyMeta):
# A 上的 data descriptor
a_data_desc = DataDescriptor("a_data_desc")
# A 上的 non-data descriptor
a_nondata_desc = NonDataDescriptor("a_nondata_desc")
# A 上的普通属性
a_attr = "A.a_attr"
# 会被 B 覆盖的属性
inherited_attr = "A.inherited_attr"
def __len__(self):
print(f" [A.__len__] called on {self}")
return 100
def __getattr__(self, name):
print(f" [A.__getattr__] name={name}")
return f"A.__getattr__({name})"
# ---------- Class B (中间类) ----------
class B(A):
# B 上的 data descriptor
b_data_desc = DataDescriptor("b_data_desc")
# 覆盖 A 的属性
inherited_attr = "B.inherited_attr"
# B 上的普通属性
b_attr = "B.b_attr"
# ---------- Class C (最终类) ----------
class C(B):
# C 上的 data descriptor
c_data_desc = DataDescriptor("c_data_desc")
# C 上的 non-data descriptor
c_nondata_desc = NonDataDescriptor("c_nondata_desc")
# C 上的普通属性
c_attr = "C.c_attr"
def __init__(self):
# 实例属性
self.instance_attr = "c.__dict__['instance_attr']"
# 尝试覆盖 non-data descriptor
self.__dict__['c_nondata_desc'] = "c.__dict__['c_nondata_desc']"
# 尝试覆盖 data descriptor (不会生效)
self.__dict__['c_data_desc'] = "c.__dict__['c_data_desc']"
# 创建实例
c = C()
print(f"""
继承链 (MRO):
C.__mro__ = {C.__mro__}
实例化链:
c.__class__ = {c.__class__}
C.__class__ = {C.__class__}
MyMeta.__class__ = {MyMeta.__class__}
c.__dict__ = {c.__dict__}
""")
# ============================================
print("=" * 60)
print("Part 1: Instance 属性查找 (c.attr)")
print("=" * 60)
print("\n--- 1.1 Data Descriptor 优先于 instance.__dict__ ---")
print("c.c_data_desc =", c.c_data_desc)
print(" → 虽然 c.__dict__ 有 'c_data_desc',但 data descriptor 优先")
c_dict_c_data_desc=c.__dict__["c_data_desc"]
print(f"c.__dict__中c_data_desc的值是{c_dict_c_data_desc},这个值来自于instance的__dict__,但没有被访问到")
print("\n--- 1.2 instance.__dict__ 优先于 Non-Data Descriptor ---")
print("c.c_nondata_desc =", c.c_nondata_desc)
print(" → c.__dict__['c_nondata_desc'] 覆盖了 non-data descriptor")
print("\n--- 1.3 instance.__dict__ 普通属性 ---")
print("c.instance_attr =", c.instance_attr)
print("\n--- 1.4 沿 MRO 找 Non-Data Descriptor (A 上定义的) ---")
print("c.a_nondata_desc =", c.a_nondata_desc)
print("\n--- 1.5 沿 MRO 找普通类属性 ---")
print("c.a_attr =", c.a_attr)
print("c.b_attr =", c.b_attr)
print("c.inherited_attr =", c.inherited_attr, "(B 覆盖了 A)")
print("\n--- 1.6 __getattr__ 兜底 ---")
print("c.not_exist =", c.not_exist)
print("\n--- 1.7 Metaclass 属性对 instance 不可见 ---")
print("c.meta_attr =", c.meta_attr)
print(" → 报错!instance 不会查 metaclass ,走兜底检查__getattr__")
# ============================================
print("\n" + "=" * 60)
print("Part 2: Class 属性查找 (C.attr)")
print("=" * 60)
print("\n--- 2.1 Metaclass Data Descriptor 优先 ---")
print("C.meta_data_desc =", C.meta_data_desc)
print("\n--- 2.2 Class MRO 上的 Descriptor ---")
print("C.c_data_desc =", C.c_data_desc)
print(" → instance=None 说明是通过类访问")
print("\n--- 2.3 Class MRO 上的普通属性 ---")
print("C.c_attr =", C.c_attr)
print("C.a_attr =", C.a_attr)
print("\n--- 2.4 Metaclass Non-Data Descriptor ---")
print("C.meta_nondata_desc =", C.meta_nondata_desc)
print("\n--- 2.5 Metaclass 普通属性 ---")
print("C.meta_attr =", C.meta_attr)
print("\n--- 2.6 Metaclass __getattr__ 兜底 ---")
print("C.class_not_exist =", C.class_not_exist)
# ============================================
print("\n" + "=" * 60)
print("Part 3: Magic Method 隐式调用")
print("=" * 60)
print("\n--- 3.1 len(instance) 直接查 type(instance) ---")
print("len(c) =", len(c))
print(" → 直接调用 A.__len__,跳过 instance.__dict__")
print("\n--- 3.2 len(Class) 直接查 type(Class) 即 Metaclass ---")
print("len(C) =", len(C))
print(" → 直接调用 MyMeta.__len__")
print("\n--- 3.3 对比:显式调用 vs 隐式调用 ---")
c.__len__ = lambda: 777 # 塞进 instance.__dict__
print("c.__len__() =", c.__len__(), " (显式调用,走正常属性链)")
print("len(c) =", len(c), " (隐式调用,跳过 instance.__dict__)")
类创建流程
Metaclass.__prepare__just returns the namespace object (a dictionary-like object as explained before).Metaclass.__new__returns theClassobject.MetaMetaclass.__call__returns whateverMetaclass.__new__returned (and if it returned an instance ofMetaclassit will also callMetaclass.__init__on it).

python
class MyMeta(type):
# 1. 类定义前:准备 namespace
@classmethod
def __prepare__(metacls, name, bases, **kwargs):
print(f"[1] __prepare__: 准备 {name} 的 namespace")
print(f" metacls = {metacls}")
namespace = {'injected': 100}
return namespace
# 2. 类定义后:创建类对象
def __new__(metacls, name, bases, namespace):
print(f"[2] __new__: 创建类 {name}")
print(f" namespace = {dict(namespace)}")
cls = super().__new__(metacls, name, bases, namespace)
return cls
# 3. 类对象创建后:初始化类对象
def __init__(cls, name, bases, namespace):
print(f"[3] __init__: 初始化类 {name}")
cls.added_by_init = "元类 __init__ 添加的"
super().__init__(name, bases, namespace)
# 4. 类被调用时:控制实例创建
def __call__(cls, *args, **kwargs):
print(f"[4] __call__: 创建 {cls.__name__} 的实例")
print(f" args = {args}")
instance = super().__call__(*args, **kwargs)
instance.added_by_call = "元类 __call__ 添加的"
return instance
总结
实例只能看到类定义的属性,但看不到元类定义的属性。类既能看到自己定义的,也能看到元类定义的。唯一的例外是魔术方法,它永远只看 type(obj)。
双轨机制
参考
Understanding Python metaclasses