表型可塑性是水生生物在多变环境中维持稳态的核心能力。与陆生动物不同,鱼虾蟹贝终生浸润于水体中,其鳃、体表等组织直接暴露于外界环境,因而对环境因子的波动表现出高度的敏感性。在这一背景下,"环境适应与逆境胁迫"已成为水产研究中与"抗病免疫"并驾齐驱的两大核心领域。特别是在全球气候变化(高温、酸化)和集约化养殖(低氧、氨氮)的双重压力下,解析水产动物的抗逆机制不仅具有重要的产业价值,更是发表高水平论文的"富矿"。
纵观当下的研究热点,水产动物面临的胁迫类型主要包括物理胁迫(温度、低氧、盐碱/渗透压)、化学胁迫(氨氮、pH、重金属)以及日益受关注的新型胁迫(微塑料)。在解析手段上,研究者们也正经历从传统生理生化到多组学的跨越。涉及的技术涵盖了RNA-seq、代谢组学等,其中,单细胞转录组测序(scRNA-seq)因其能突破传统混样测序掩盖细胞异质性的局限,从单细胞维度重构组织对应激源的动态响应图谱,频频现身于高水平期刊,已然成为深入探索水产动物非生物胁迫适应性策略的"明星技术"。
本期,我们汇总了5篇近2年发表在ES&T、J Hazard Mater等顶刊上的代表性文献,带大家一探RNA-seq、代谢组和scRNA-seq等前沿技术如何从微观层面揭示水产动物的"生存智慧"。
塑料胁迫案例
微塑料会削弱凡纳滨对虾的外骨骼力学性能

-
发表期刊:Journal of Hazardous Materials(IF=11.3)
-
发表单位:浙江大学
-
研究对象:凡纳滨对虾
-
研究技术:RNA-seq、代谢组等
-
主要内容:
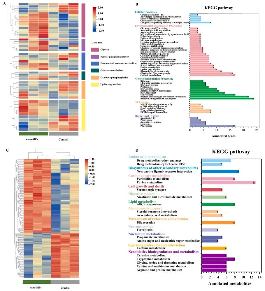
微塑料(MPs)在水生环境中无处不在,对甲壳类动物构成了重大威胁。尽管外骨骼的质量对甲壳类动物的生存至关重要,但微塑料对其外骨骼的影响仍不为人知。该研究是一项开创性的工作,旨在表征微塑料暴露对甲壳类动物外骨骼的影响。研究分析了凡纳滨对虾(Litopenaeus vannamei)暴露于环境现实浓度的微塑料后,其外骨骼的机械性能。纳米压痕数据表明,微塑料暴露显著增加了凡纳滨对虾头胸甲和腹部体节的硬度和模量。此外,通过扫描电镜-能谱(SEM-EDS)分析,在外骨骼表面检测到了断裂和嵌入的微塑料。进一步的分析表明,正如傅里叶变换红外光谱(FTIR)峰值所示,微塑料暴露降低了虾外骨骼中甲壳素的乙酰化度(DA)。此外,暴露于微塑料显著抑制了肌肉Ca2+-ATP酶的活性和血淋巴钙水平。转录组和代谢组分析显示,微塑料暴露显著影响了甲壳素生物合成途径中编码关键酶的基因表达水平及代谢物水平。总之,环境相关浓度的微塑料可能通过一种综合机制影响凡纳滨对虾外骨骼的机械性能,该机制包括破坏甲壳素的晶体结构、微塑料同化进入外骨骼以及外骨骼生物合成相关途径的失调。

图:MPs暴露后凡纳滨对虾差异表达基因(DEGs)的 KEGG 分类及代谢组分析
塑料胁迫案例
单细胞RNA测序分析鱼类鳃组织对微塑料和纳米塑料的细胞异质性及特异性响应

-
发表期刊:Environmental Science & Technology(IF=11.3)
-
发表单位:香港城市大学
-
研究对象:罗非鱼
-
研究技术:scRNA-seq等
-
主要内容:
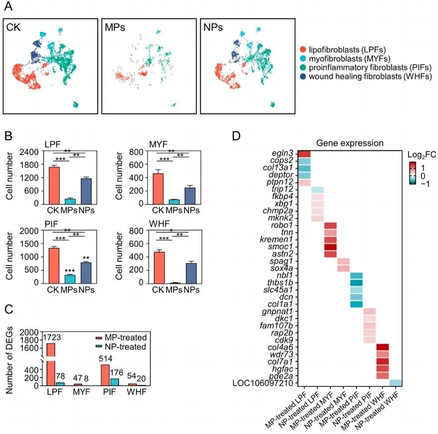
鱼鳃是对微塑料(MP)和纳米塑料(NP)入侵高度敏感的器官,但鱼鳃细胞对MPs和NPs的异质性反应仍很大程度上未知。研究利用单细胞RNA测序技术,研究了环境相关浓度的MP和NP暴露下,尼罗罗非鱼(Oreochromis niloticus)鳃中单个细胞群体的反应。根据检测到的差异表达基因(DEG)数量,MP暴露受影响最严重的免疫细胞是巨噬细胞,而NP的刺激主要针对T细胞。与富含Na⁺/K⁺-ATP酶的细胞和铺路细胞相比,富含H⁺-ATP 酶的细胞在应对MPs和NPs时表现出显著不同的变化。成纤维细胞被确定为MP与罗非鱼鳃相互作用的潜在敏感细胞型生物标志物,这一点可由其细胞数量的大幅减少以及在12个已识别细胞群体中检测到最多的差异表达基因所证明。在罗非鱼鳃中,对MP最敏感的成纤维细胞亚群是脂成纤维细胞。MP暴露显著抑制了罗非鱼鳃中成纤维细胞与富含H⁺-ATP 酶的细胞、神经元、巨噬细胞、神经上皮细胞以及富含Na⁺/K⁺-ATP酶的细胞之间的细胞间通讯。总而言之,该研究揭示了罗非鱼鳃对MPs和NPs的细胞异质性,并以单细胞分辨率为其毒理学机制提供了敏感的标志物。

图:尼罗罗非鱼鳃中FIB亚群的转录谱
重金属胁迫案例案例
单细胞测序解析斑马鱼鳃中铜的毒性开关与关键效应因子

-
发表期刊:Environmental Science & Technology(IF=11.3)
-
发表单位:香港城市大学
-
研究对象:斑马鱼
-
研究技术:scRNA-seq等
-
主要内容:
铜污染对水生生物构成巨大威胁,而鳃是毒物吸收和解毒的主要界面。然而,在鱼鳃处于低铜负荷下导致鱼类大规模死亡的毒性开关机制尚未得到解析。在此,研究利用单细胞RNA测序(scRNA-seq)技术,通过聚焦毒性开关和关键毒性效应因子,系统地鉴定了斑马鱼鳃中对铜敏感的细胞和分子响应机制。铜暴露后,斑马鱼鳃中的六个细胞群发生了显著变化。该研究结果表明,铜的氧化还原状态转换控制了铜毒性的激活过程。这一毒性开关涉及巨噬细胞、柱状细胞和高富集(HR)细胞,它们通过ESAM、COLLAGEN LT和GALECTIN通路充当中心调节因子。铜氧化还原状态转化基因(Steap4)和铜转运基因(Cox17和slc31a)可作为铜污染的潜在生物标志物。新型原位荧光探针实现了对Cu(I)/Cu(II)空间分布的同时可视化,验证了特定细胞簇的铜氧化还原状态动态。观察到的最显著毒性效应是呼吸抑制和上皮增生。有趣的是,铜过载重编程了细胞间通讯网络,并伴有严重的病理损伤。总体而言,这些发现阐明了氧化还原状态转换在水生生物铜生态风险中的重要作用。

图:单细胞RNA测序分析揭示了铜暴露后斑马鱼鳃组织细胞组成的变化。
盐胁迫案例
整合生理学与转录组学分析揭示渗透调节崩溃、氧化应激及细胞凋亡驱动大竹蛏低盐诱导的死亡

-
发表期刊:International Journal of Biological Macromolecules(IF=8.5)
-
发表单位:江苏省海洋渔业研究所
-
研究对象:大竹蛏
-
研究技术:RNA-seq、qRT-PCR、组织学与酶活性检测等
-
主要内容:
研究通过整合生存率、酶活、组织学和转录组学分析,系统探究了大竹蛏(Solen grandis)对急性低盐胁迫的生理及分子响应机制。暴露于10 ‰盐度环境96小时导致了严重的生理紊乱,生存率降至10 %以下,其96小时半致死浓度(96-h LC50)为13.216 ‰。与对照组(28 ‰)相比,低盐胁迫显著抑制了(p < 0.05)摄食率、排氨率和耗氧率。肝胰腺组织病理学检查显示腺泡肿大(面积增加3.45倍)、管腔结构紊乱及细胞质空泡化,表明渗透调节功能衰竭。酶谱分析显示由于盐度变化导致的调节失衡:Na+/K+-ATP 酶活性和丙二醛(MDA)含量显著激增(p < 0.05),而Ca2+/Mg2+-ATP 酶、抗氧化酶(T-SOD、CAT)、消化水解酶(胰蛋白酶、α-淀粉酶、脂肪酶)及溶菌酶活性则显著下降(p < 0.05)。转录组学分析鉴定出2865个差异表达基因,揭示了氧化应激和细胞凋亡通路的激活,以及免疫防御和营养代谢网络的抑制。这些发现描绘了一种协同应激反应机制,即能量被重新分配以维持离子稳态,从而牺牲了消化效率和免疫能力,最终导致死亡。该研究不仅从机制上深入阐释了潮间带双壳贝类对盐度波动的生态脆弱性,还为水产养殖健康监测提供了生物标志物,并为气候驱动的水文变化背景下的沿海生态系统管理提供了基础数据。

图:差异表达基因富集分析
热胁迫案例
白化后光共生砗磲的代谢转变和肌肉重塑:促存活与能量补偿策略

-
发表期刊:Environmental Science & Technology(IF=11.3)
-
发表单位:中国科学院南海海洋研究所
-
研究对象:砗磲
-
研究技术:snRNA-seq、RNA-seq等
-
主要内容:
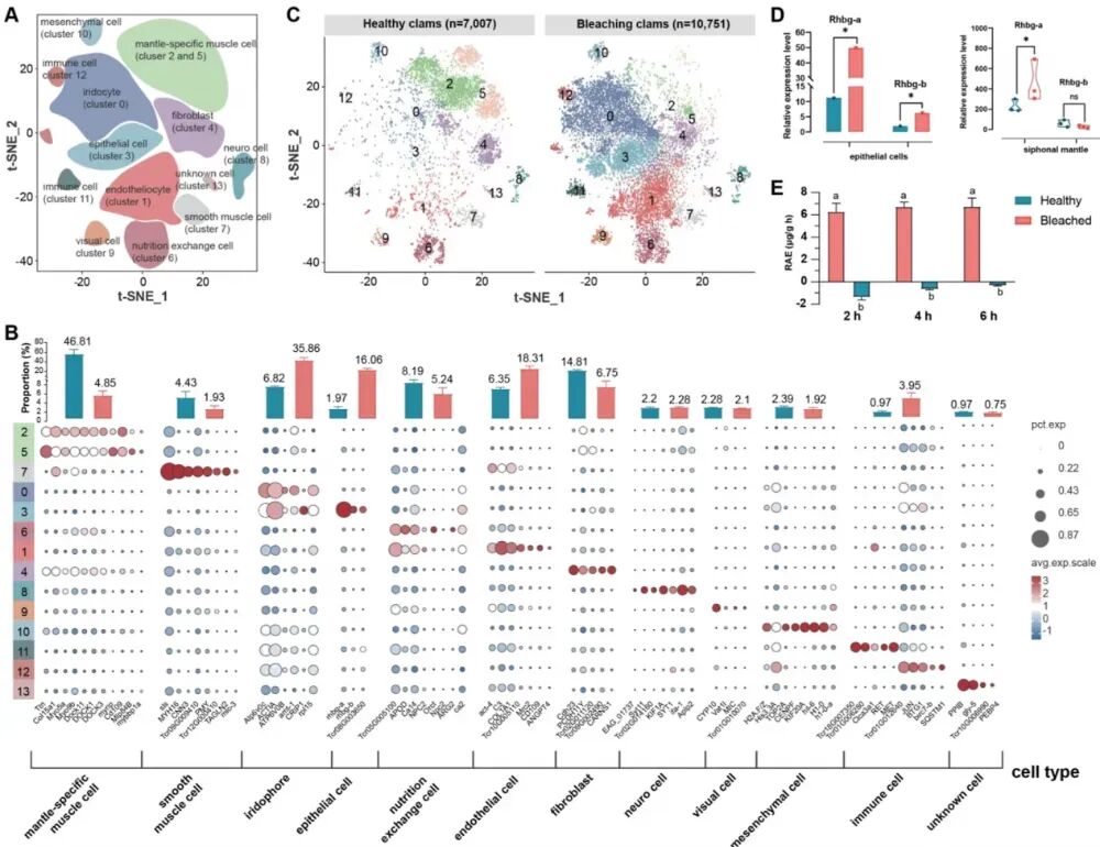
热带光合共生砗磲正日益受到气候变化的威胁,导致广泛的白化现象。共生体密度的下降曾引发共生生物的死亡事件;然而,砗磲似乎在面临这些有害影响时表现出了先期的生存能力。目前尚不清楚砗磲是否能减轻白化带来的不利影响。在此,研究发现慢性热应激后的白化事件会导致番红砗磲(Tridacna crocea)的共生组织发生显著变化和重塑。在这些动物的虹吸外套膜中观察到的具有高胶原蛋白含量的独特肌纤维,其密度和结构在热应激后受到了负面改变。由于富含胶原蛋白的肌纤维的分解可以部分补偿白化过程中的能量损失,这些变化与从碳水化合物和脂肪酸向氨基酸的代谢转变有关。这种转变被认为是由AMP激活蛋白激酶信号通路和FoxO-atrogin通路调控的。总体而言,该研究强调了砗磲通过可塑性调节实现的一种促生存机制,这可能有助于其在白化期间保持相对较高的环境复原力。

图:单核转录组分析揭示了健康与白化砗磲外套膜的差异
纵观上述研究,水产抗逆机制的解析正经历从"组织概览"向"单细胞精度"的跨越。无论是利用scRNA-seq精准定位环境胁迫下的特异性敏感细胞亚群(如罗非鱼成纤维细胞、斑马鱼"毒性开关"),还是通过RNA-seq结合多组学揭示宏观的代谢重塑网络,这两种测序技术已共同成为解码水产生物"生存智慧"的核心引擎。如您有相关技术需求,欢迎联系我们。