天地图架构概括
一个高并发地图系统的负载均衡,本质上是 "流量分发" 和 "数据缓存" 的艺术:
-
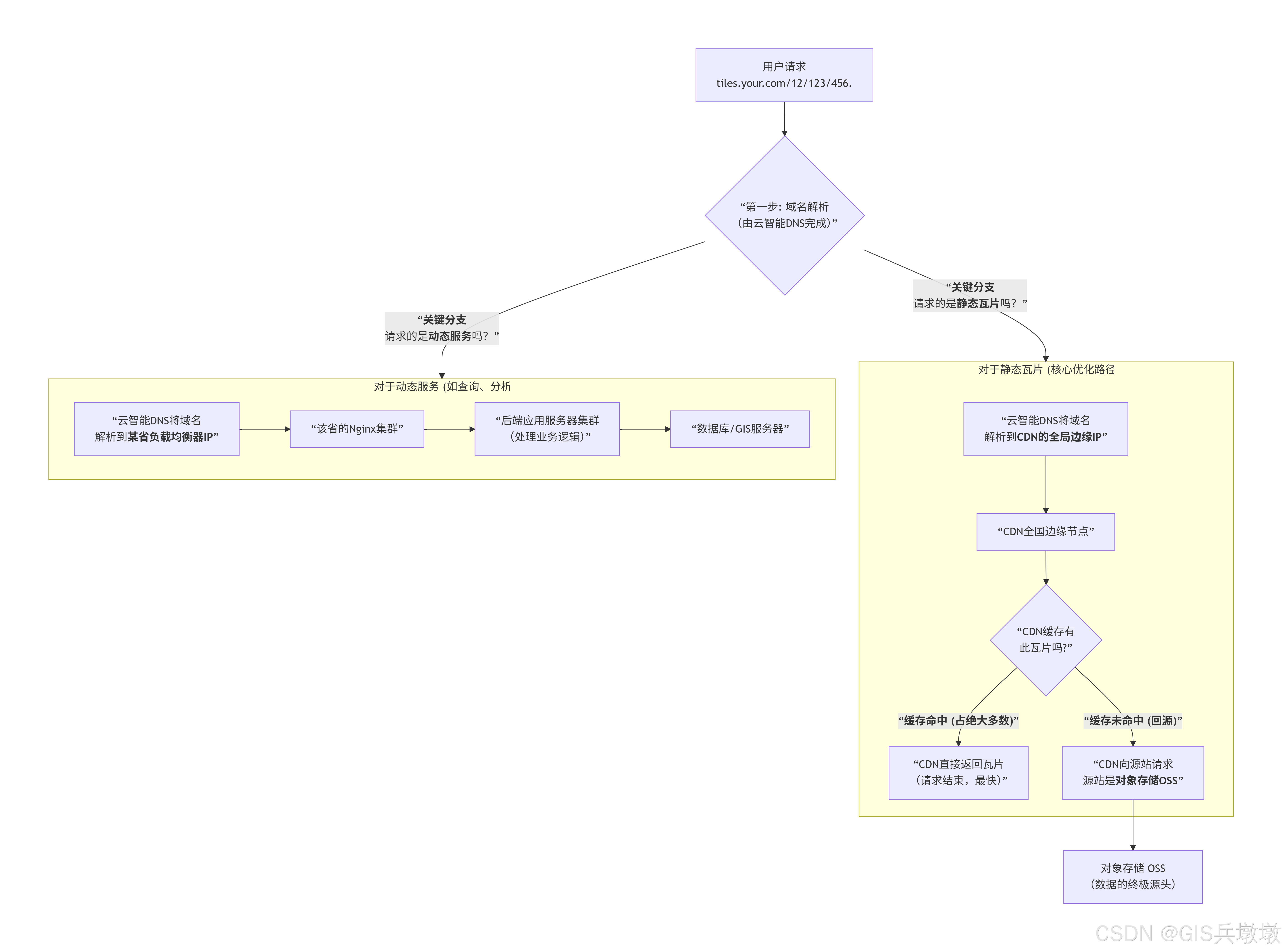
云智能DNS 是流量指挥官 ,负责把不同类型的请求引导到不同的"战场"(CDN或服务器集群),如阿里云、腾讯云的云解析(智能DNS) 功能。
-
Nginx 是动态战场的指挥官,只在处理复杂业务(动态请求)时工作。
-
对象存储 是静态数据的中央仓库。
-
CDN 是遍布全国的前线补给站,直接从仓库补货,服务了绝大部分的简单请求(静态请求),让中央指挥部(Nginx+服务器)能专注于处理关键任务。
两条独立的请求路径
-
静态瓦片路径(高性能路径):
-
域名 :
tiles.your.com(指向CDN) -
流程 :用户 → 云智能DNS (返回CDN IP) → CDN (命中则直接返回) → 对象存储 (未命中时回源)。
-
特点 :完全不经过你的Nginx和业务服务器。
-
-
动态服务路径(业务处理路径):
-
域名 :
api.your.com(指向你的服务器集群) -
流程 :用户 → 云智能DNS (返回某省Nginx IP) → Nginx → 应用服务器 → 数据库。
-
特点:处理需要逻辑计算和实时数据的请求。
-

完整请求路径
云智能DNS (返回CDN IP和某省Nginx IP) ,然后浏览器必须用这个新IP重新发起请求。

谷歌:
谷歌地图的流程在原理上与标准DNS相同,但其工程实现是全球最顶级的 ,核心差异在于 "问路"(DNS解析)这一步被极度优化和前置,快到用户几乎无感 。
谷歌与普通流程的核心差异总结
| 步骤 | 普通网站/天地图 | 谷歌地图 |
|---|---|---|
| DNS解析 | 点击后触发,可能耗时100ms+ | 点击前已完成 (预取),或使用持久化缓存 |
| 连接建立 | DNS返回IP后,进行TCP三次握手+TLS握手(200ms+) | 点击前可能已完成 (预连接),或使用 QUIC(1-RTT) |
| 网络路由 | 可能绕路,依赖本地ISP质量 | 全球Anycast,自动最优路径 |
| 用户感知 | 明显感到"地图在加载" | 几乎是瞬间出现,感觉是"本地应用" |
可以这样理解:
-
普通流程 :像临时叫出租车------先打电话给调度中心(DNS)问哪辆车在哪,等车来(建立连接),再上车出发(发送请求)。
-
谷歌流程 :像拥有私人车队和智能调度------系统早就根据你的习惯,在你家门口预先停好了一辆车(预连接),并且知道所有实时路况。你一出家门(点击链接),车已发动,走最优路线(Anycast)直接抵达。
所以,谷歌并没有改变"DNS返回IP,客户端重新请求"这个根本协议,而是通过一系列超前、并行的预处理,将这个过程所需的时间在用户发起动作之前就几乎全部消化掉了,从而创造了"瞬间加载"的极致体验。 这是其全球基础设施、前沿协议和浏览器生态话语权共同作用的结果。
此外谷歌还有其他设计。