实现:单页面应用(SPA)登录时候选择SSO时候进行登录。
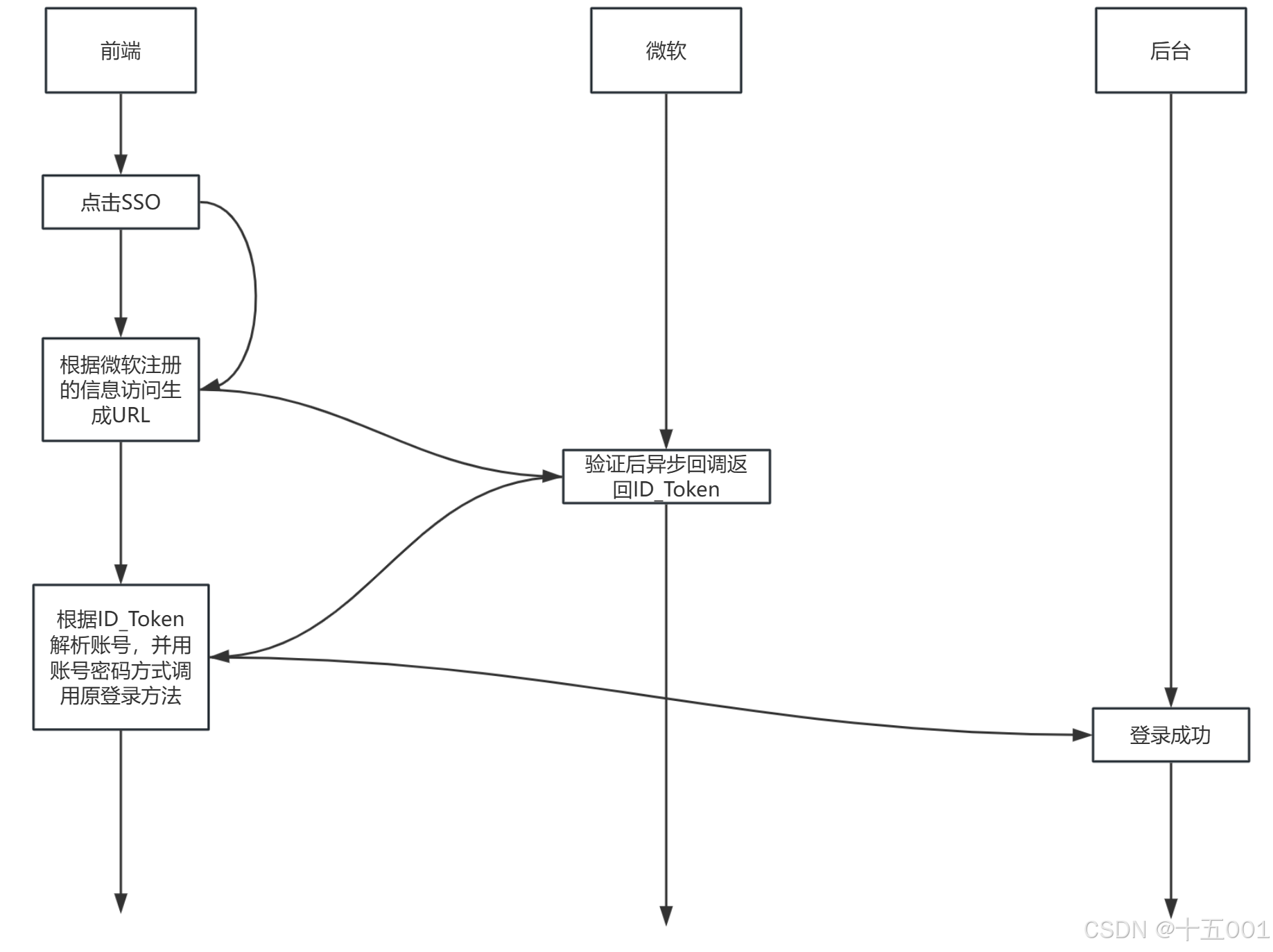
方案很多种,我选择前端登录页面选择SSO登录后到微软进行验证,异步回调后获取账号,使用账号结合默认密码调用原方法进行登录。该方案是局限了对应场景,但是实现很简单,只需要改造下若依的前端就行了。下面是流程图:

一、 前端登录页面login.vue
到登录按钮组件下新增
<!-- 新增微软SSO登录按钮 -->
<el-button type="text" icon="el-icon-outer-link" @click="msSsoLogin" style="margin-top: 10px; width: 100%;color:aliceblue;underline">微软SSO登录 </el-button>
二、 前端新增方法,我这里是调用后台获取链接,你也可直接前台拼接
javascript
// 微软SSO登录:获取授权地址并跳转
msSsoLogin() {
authorize().then(res => {
const params = new URL(res.msg).searchParams;
const obj = Object.fromEntries(params.entries());
Cookies.set('nonce',obj.nonce); // 保存该信息后面解析token时候用
window.location.href = res.msg;
});
},
这是我后台拼接的方法

拼接完内容如下:
https://login.microsoftonline.com/*****0a9/oauth2/v2.0/authorize?client_id=*****e38f&response_type=id_token&redirect_uri=https%3A%2F%2F*****.com%2FssoCheck&nonce=194d09b387d848a79fd380eda2d4ac73&scope=openid profile&response_mode=fragment&domain_hint=*****t.com
三、前端拿到URL后直接转跳,转跳到前端新增的一个vue里,这时候就到微软那的验证了,填写完账号密码或者其他验证方式,验证成功后就会回调回来,下面是回调来我若依前端处理的方法,处理完后就直接拿着账号密码进行登录到该用户的界面下了。
javascript
import Cookies from 'js-cookie'
created() {
let token = this.parseHash(this.$route.hash)
console.log('回调token:',token);
if(token.error){
this.$message.error(token.error_description);
this.$router.push({ path: '/' })
return
}else{
this.handleIdToken(token.id_token)
}
},
// 下面是method里的
async handleIdToken(idToken) {
const isValid = await this.validateIdToken(idToken);
if (!isValid) {
this.$message.error('身份令牌验证失败');
this.$router.push('/login');
return;
}
},
parseIdTokenPayload(idToken) {
try {
const payloadBase64 = idToken.split('.')[1];
const payloadJson = atob(payloadBase64.replace(/-/g, '+').replace(/_/g, '/'));
console.log('payloadJson:', JSON.parse(payloadJson));
return JSON.parse(payloadJson);
} catch (error) {
console.error('解析 id_token 失败:', error);
return null;
}
},
// 验证 id_token 方法
async validateIdToken(idToken) {
const payload = this.parseIdTokenPayload(idToken);
if (!payload) return false;
const errors = [];
const expectedIss = 'https://login.microsoftonline.com/2***cdd0a9/v2.0';
if (payload.iss !== expectedIss) errors.push('iss 不匹配');
const expectedAud = '98e6****8f';
if (payload.aud !== expectedAud) errors.push('aud 不匹配');
const now = Math.floor(Date.now() / 1000);
if (payload.exp < now) errors.push('token 已过期');
if (payload.nonce !== Cookies.get('nonce')) errors.push('nonce 不匹配');
if (errors.length > 0) {
console.error('id_token 验证失败:', errors.join('; '));
this.$message.error(`验证失败:${errors.join('; ')}`);
return false;
}
console.log('id_token 验证成功:',payload);
Cookies.set('email', payload.preferred_username)
this.$store
.dispatch('Login', {
username: payload.preferred_username.substring(0, payload.preferred_username.indexOf('@')),
password: '123456'
})
.then(() => {
this.$router
.push({ path: this.redirect || '/' })
.catch(() => {})
})
return true;
},
parseHash(hash){
const clean = hash.slice(1)
const params = new URLSearchParams(clean);
return Object.fromEntries(params.entries())
},
四、账号注销
javascript
async logout() {
this.$confirm('确定注销并退出系统吗?', '提示', {
confirmButtonText: '确定',
cancelButtonText: '取消',
type: 'warning'
}).then(() => {
this.$store.dispatch('LogOut').then(() => {
const userEmail = Cookies.get('email');
if(userEmail){
const clientId = "98e683f9***10ae38f";
const postLogoutRedirectUri = encodeURIComponent(window.location.origin + "/login");
window.location.href = `https://login.microsoftonline.com/common/oauth2/v2.0/logout?client_id=${clientId}&post_logout_redirect_uri=${postLogoutRedirectUri}&logout_hint=${encodeURIComponent(userEmail)}`;;
}else{
this.$router.push("/login");
}
})
}).catch(() => {});
}