RustPython:基于 Rust 的 Python 3 解释器深度技术解读
1. 整体介绍
1.1 概要说明
RustPython 是一个完全使用 Rust 语言编写的 Python 3 解释器,旨在与 CPython 3.13.0+ 兼容。项目托管于 GitHub,地址为 https://github.com/RustPython/RustPython。截至分析时,该项目已获得超过 16k Stars 和 1.1k Forks,显示出较高的社区关注度和参与度。其核心目标是提供一个安全、可嵌入、可交叉编译的 Python 运行时环境,而非对 CPython C API 的简单封装。
1.2 主要功能说明
RustPython 具备一个完整解释器的核心能力:
-
交互式解释器 (REPL) : 提供与 CPython 相似的
>>>交互环境。 $ cargo run --release Welcome to rustpython >>> 2+2 4 -
脚本执行 : 可直接运行
.py文件。bashcargo run --release demo_closures.py -
标准库支持 : 通过
stdlib特性集成大部分 Python 内置模块。 -
模块导入系统 : 支持
import语句及第三方包管理(通过pip)。 -
WebAssembly 支持 : 可编译为
wasm32-wasi模块,在浏览器或无服务器环境中运行。 -
嵌入式 API: 提供清晰的接口供 Rust 应用程序集成,作为脚本引擎使用。
1.3 面临问题、目标人群与应用场景
面临的核心问题:
- 安全性与内存错误:传统 CPython 解释器由 C 语言编写,存在内存安全风险(如缓冲区溢出、悬垂指针)。尤其在处理不可信代码或需要长期稳定运行的场景下,此问题尤为突出。
- 嵌入与集成成本高:将 CPython 嵌入到其他语言(尤其是系统级语言)的应用中,需要处理复杂的 C API 交互、引用计数管理和全局解释器锁(GIL),集成复杂度高。
- 新兴运行时环境的适配:在 WebAssembly、边缘计算等新兴平台上,提供一个高性能、小巧的 Python 运行时存在挑战。
- 性能优化的新途径:CPython 的优化受限于其历史和架构。使用现代系统编程语言从头实现,为探索新的 JIT 编译、并行计算等优化技术提供了实验平台。
目标人群:
- Rust 开发者:需要在 Rust 应用中安全、便捷地嵌入 Python 脚本功能的开发者。
- Web 前端/全栈开发者:希望在浏览器中直接运行 Python 逻辑,或构建基于 Python 的 WebAssembly 应用。
- 编程语言研究者与爱好者:对 Python 语言实现、解释器设计、Rust 语言应用感兴趣的人。
- 教育工作者:需要一个易于剖析、代码结构清晰的 Python 实现用于教学。
典型应用场景:
- 应用内脚本引擎:为游戏(如 pyckitup)、数据库(如 GreptimeDB)、编辑器等提供用户自定义逻辑扩展。
- 浏览器端 Python 执行:在线代码编辑器、交互式教程、科学计算演示。
- 轻量级命令行工具:需要 Python 生态库支持但希望分发为单个静态二进制文件。
- Python 兼容性测试与验证:作为 CPython 的另一个实现,用于交叉验证语言特性。
1.4 解决方法与优势
传统解决方式(CPython):
- 优势:生态成熟、绝对兼容、性能经过长期优化。
- 劣势:内存不安全、嵌入复杂、在非传统平台(如 WASM)上适配工作量大、架构历史包袱重。
RustPython 新方式的优点:
- 内存与线程安全:借助 Rust 的所有权系统和类型系统,从根源上避免了一大部分内存错误和数据竞争,提升了解释器自身的健壮性。
- 无缝嵌入 Rust 生态:作为 Rust 库,可以像使用任何其他 crate 一样被引入,API 设计更符合 Rust 开发者的习惯,降低了集成复杂度。
- 交叉编译友好:Rust 工具链对交叉编译(尤其是到 WebAssembly)的支持良好,使得"一次编写,到处运行"的 Python 体验更容易实现。
- 现代架构与实验田:没有历史包袱,可以采用更现代的编译器与虚拟机设计,便于集成实验性的 JIT、新的垃圾回收策略等。
- 发布形态灵活:可编译为静态链接的二进制文件,依赖少,分发简便。
1.5 商业价值预估
商业价值的生成逻辑基于 "降低集成与运维成本" + "开拓新场景价值"。
-
代码成本替代估算:
- 替代场景:一个团队需要在 Rust 编写的数据平台中嵌入 Python 进行用户自定义转换。
- 传统成本(CPython嵌入):需要资深C/Rust工程师处理FFI、内存管理、GIL、生命周期问题,预计3-6人月,且后续维护成本高(内存泄漏、崩溃调试)。
- RustPython成本 :引入
rustpython-vmcrate,调用InterpreterConfigAPI,预计1-2人周。维护成本转移至上游社区,且内存安全性由编译器保证。 - 成本节约 :在此类场景下,预计可节约 70%+ 的初始开发与长期维护成本。
-
覆盖问题空间效益:
- 新市场场景:WASM 中的 Python 运行时是一个新兴市场。RustPython 是目前在此领域最活跃的实现之一。
- 效益估算 :假设未来10%的 WASM 轻量级计算任务选择 Python 作为脚本语言,RustPython 有望占据其中可观份额。其价值不仅在于直接使用,更在于其作为 "基础设施" 所催生的上层应用(如浏览器IDE、边缘函数平台)。
- 风险提示:当前项目成熟度(约 0.4.0 版本)尚未达到生产就绪水平,商业应用需严格评估兼容性与稳定性风险。
总体商业价值判断 :RustPython 在 特定利基市场(Rust嵌入、WASM、安全敏感环境) 中具有明确的成本和技术优势,短期价值在于降本增效,长期价值在于定义和开拓新的 Python 应用范式。其价值与 Python 生态的兼容性完善度、性能表现直接正相关。
2. 详细功能拆解
从技术与产品结合视角,其核心功能可拆解如下:
| 功能模块 | 产品视角 | 技术视角 (核心设计) |
|---|---|---|
| 1. 解释器核心 | 提供与原版 Python 无异的代码执行体验。 | 实现完整的 Python 字节码编译与执行引擎 (rustpython-vm),包含对象模型、内置类型、帧栈管理。 |
| 2. 嵌入与扩展 | 允许 Rust 应用轻松"拥有"一个 Python 运行时。 | 提供 InterpreterConfig 等高层 API,封装 VM 初始化、模块注入、配置管理。支持 #[pymodule] 宏方便创建原生模块。 |
| 3. 包管理与生态 | 用户可以使用 pip 安装库,连接庞大 Python 生态。 |
实现 import 机制 (importlib),集成 ensurepip,并维护 rustpython-stdlib 和 rustpython-pylib 来提供标准库。 |
| 4. 跨平台交付 | 同一个 Python 代码可运行在桌面、服务器或浏览器中。 | 利用 Rust 和 Cargo 的交叉编译能力,通过特性标志(如 freeze-stdlib)控制标准库的绑定方式,生成 WASI 模块。 |
| 5. 实验性性能增强 | 为关键函数提供可选的本地代码加速。 | 集成基于 Cranelift 的 JIT 编译器 (rustpython-jit),通过 __jit__() 方法触发函数级编译。 |
3. 技术难点挖掘
实现一个兼容的 Python 解释器涉及大量复杂工程问题,RustPython 面临以下核心难点:
-
Python 动态类型系统的静态语言实现 :在 Rust 的强类型、编译期确定的环境中,高效且安全地表示和操作 Python 中运行时类型可变的
PyObject,是一大挑战。解决方案是使用PyRef<T>等智能指针和PyTraits来模拟动态分发。 -
复杂对象模型与循环引用:Python 对象模型复杂,支持动态属性、描述符、多重继承等。实现精确的引用计数(或未来可能的 GC)以处理循环引用,同时避免内存泄漏,需要精心设计。
-
全局解释器锁 (GIL) 与并发 :为保持与 CPython 扩展模块的兼容性(至少是概念上),实现 GIL 是必要的。在 Rust 中实现一个高效、正确的 GIL 机制,涉及
ParkingLot等同步原语的运用。 -
庞大标准库的移植与维护 :Python 标准库模块数量众多,功能繁杂。在保持兼容性的前提下,用 Rust 重新实现或通过
rustpython-pylib包装 CPython 的纯 Python 模块,是一项持续且繁重的工作。 -
性能优化:虽然 Rust 本身性能优异,但解释器性能还取决于字节码设计、JIT 效率、内置函数优化等。追赶经过数十年优化的 CPython 性能,是一个长期目标。
-
WASM 环境适配:在资源受限、系统调用受限的 WASM 环境中,实现文件系统访问、网络 IO 等,需要与 WASI 紧密集成,并对标准库进行适配。
4. 详细设计图
4.1 主要架构图
基于项目文档,其高层架构遵循经典解释器设计。

4.2 核心链路序列图 (REPL 执行单行代码)
4.3 核心类图 (简化)
注:此为高度简化模型,真实类关系更复杂。
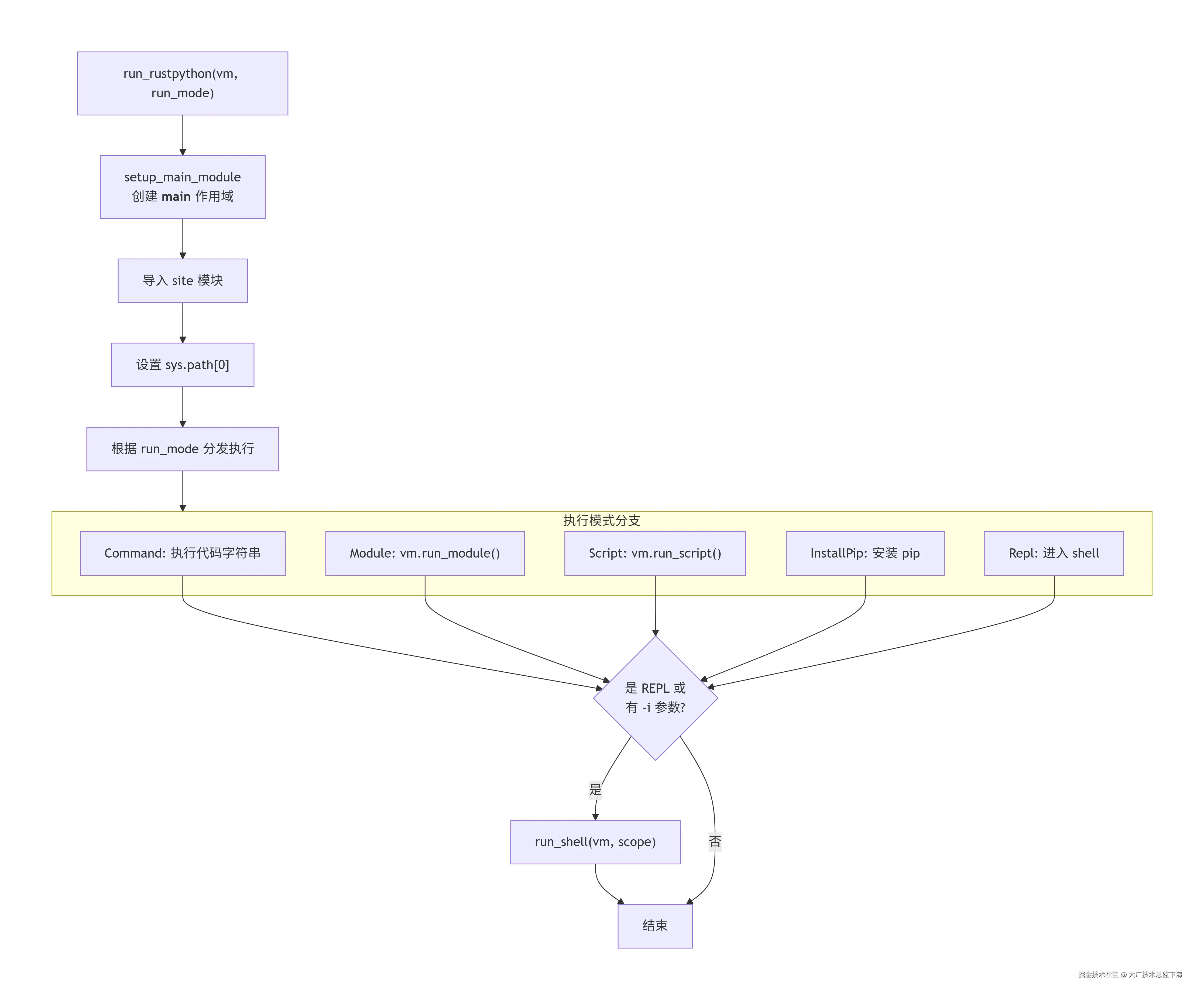
4.4 核心函数 run_rustpython 执行流程拆解图

5. 核心函数解析
5.1 主入口函数 run (src/lib.rs)
这是整个解释器 CLI 的启动入口,负责初始化环境、解析参数、配置解释器并启动执行。
rust
pub fn run(init: impl FnOnce(&mut VirtualMachine) + 'static) -> ExitCode {
// 1. 初始化日志系统
env_logger::init();
// 2. 解析命令行参数,获取运行设置(RunMode)和虚拟机配置(Settings)
let (settings, run_mode) = match parse_opts() { /* ... */ };
// 3. 构建解释器配置,允许用户通过闭包`init`进行自定义初始化(如添加原生模块)
let mut config = InterpreterConfig::new().settings(settings);
#[cfg(feature = "stdlib")]
{ config = config.init_stdlib(); } // 启用标准库特性时初始化
config = config.init_hook(Box::new(init)); // 注入用户自定义初始化逻辑
// 4. 创建解释器实例并运行
let interp = config.interpreter();
let exitcode = interp.run(move |vm| run_rustpython(vm, run_mode));
// 5. 将 Python 退出码转换为进程退出码
rustpython_vm::common::os::exit_code(exitcode)
}
代码注释:
parse_opts(): 解析-c,-m,script.py等命令行参数,决定执行模式。InterpreterConfig: 构建器模式,用于灵活配置解释器。interp.run(): 进入解释器上下文,执行给定的闭包。这是线程安全的入口点。run_rustpython: 是实际执行 Python 逻辑的核心函数。
5.2 REPL 执行核心 shell_exec (src/shell.rs)
该函数负责处理 REPL 中输入的单行或多行代码,决定是执行、继续等待输入还是报错。
rust
fn shell_exec(
vm: &VirtualMachine,
source: &str,
scope: Scope,
empty_line_given: bool, // 当前输入行是否为空
continuing_block: bool, // 是否处于块继续状态(如 if 语句后)
) -> ShellExecResult {
// 1. 尝试编译源代码(使用 `Mode::Single` 适用于交互式输入)
match vm.compile(source, compiler::Mode::Single, "<stdin>".to_owned()) {
Ok(code) => { // 编译成功
if empty_line_given || !continuing_block {
// 遇到空行或不在块继续中,执行已编译的代码
match vm.run_code_obj(code, scope) {
Ok(_val) => ShellExecResult::Ok,
Err(err) => ShellExecResult::PyErr(err),
}
} else {
// 块未结束,仅缓存代码,等待后续输入
ShellExecResult::Ok
}
}
// 2. 处理需要"续行"的编译错误
Err(CompileError::Parse(ParseError { error: ParseErrorType::Lexical(LexicalErrorType::Eof), .. })) => {
ShellExecResult::ContinueLine // 期待更多输入以完成语法结构
}
Err(CompileError::Parse(ParseError { error: ParseErrorType::Lexical(LexicalErrorType::UnclosedStringError), raw_location, .. })) => {
// 检查是否为未闭合的三引号字符串,是则续行
if /* 检查逻辑 */ { ShellExecResult::ContinueLine } else { /* ... */ }
}
// 3. 处理其他错误
Err(err) => {
// 判断是否为"坏错误"(即使在块继续中也应抛出)
let bad_error = match &err {
CompileError::Parse(ref p) => match &p.error {
ParseErrorType::Lexical(LexicalErrorType::IndentationError) => continuing_block,
ParseErrorType::OtherError(msg) => !msg.starts_with("Expected an indented block"),
_ => true,
},
_ => true,
};
if empty_line_given || bad_error {
// 抛出语法错误
ShellExecResult::PyErr(vm.new_syntax_error(&err, Some(source)))
} else {
// 错误可被后续输入修复,继续等待
ShellExecResult::ContinueBlock
}
}
}
}
技术要点:
- 续行判断 :通过捕获特定的
ParseError(如Eof、UnclosedStringError)来实现智能的 REPL 多行输入支持。 - 错误恢复:并非所有编译错误都立即抛出,对于期望缩进块等情况,允许用户继续输入来完成代码块,提升了 REPL 的友好度。
- 状态管理 :通过
continuing_block和empty_line_given两个布尔值来精确控制 REPL 的状态转换逻辑。
5.3 解释器配置器 InterpreterConfig (src/interpreter.rs)
这是嵌入 RustPython 的主要 API,采用构建器模式提供流畅的配置接口。
rust
pub struct InterpreterConfig {
settings: Option<Settings>, // 虚拟机底层设置
init_hooks: Vec<InitHook>, // 初始化钩子函数列表
}
pub type InitHook = Box<dyn FnOnce(&mut VirtualMachine)>;
impl InterpreterConfig {
pub fn interpreter(self) -> Interpreter {
let settings = self.settings.unwrap_or_default();
// 关键:创建 Interpreter,并依次执行所有初始化钩子
Interpreter::with_init(settings, |vm| {
for hook in self.init_hooks {
hook(vm); // 执行用户添加的自定义初始化逻辑
}
})
}
#[cfg(feature = "stdlib")]
pub fn init_stdlib(self) -> Self {
self.init_hook(Box::new(init_stdlib)) // 添加标准库初始化钩子
}
pub fn add_native_module(
self,
name: String,
make_module: fn(&VirtualMachine) -> PyRef<PyModule>,
) -> Self {
self.init_hook(Box::new(move |vm| {
vm.add_native_module(name, Box::new(make_module))
}))
}
}
使用示例:
rust
let interpreter = rustpython::InterpreterConfig::new()
.settings(my_settings)
.init_stdlib() // 启用标准库
.add_native_module("my_rust_module".into(), my_module::make_module)
.init_hook(Box::new(|vm| {
// 更复杂的自定义初始化
vm.add_frozen(/* ... */);
}))
.interpreter(); // 最终构建出解释器实例
设计价值 :InterpreterConfig 将复杂的解释器初始化过程模块化、顺序化,并通过闭包保存初始化逻辑,延迟到 interpreter() 调用时在正确的 VM 上下文中执行,是 RustPython 作为可嵌入库易用性的关键设计。
总结:RustPython 代表了一种用现代系统编程语言重塑动态语言运行时的技术趋势。它在内存安全、嵌入体验和跨平台部署上展现出了明确优势,尽管在生态兼容性和绝对性能上仍面临挑战。其架构清晰,代码质量较高,不仅是替代 CPython 的另一种选择,更是探索 Python 语言未来在安全关键、资源受限和高度集成场景下应用的宝贵实验平台。对于希望在 Rust 生态中引入 Python 能力,或为 WASM 环境提供 Python 支持的开发者而言,RustPython 是一个值得深入研究和尝试的方案。