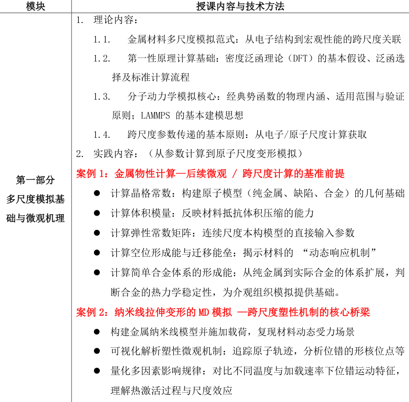
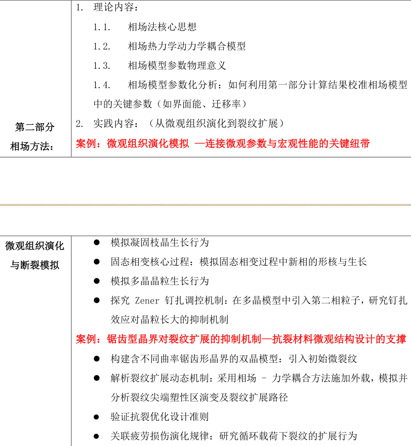
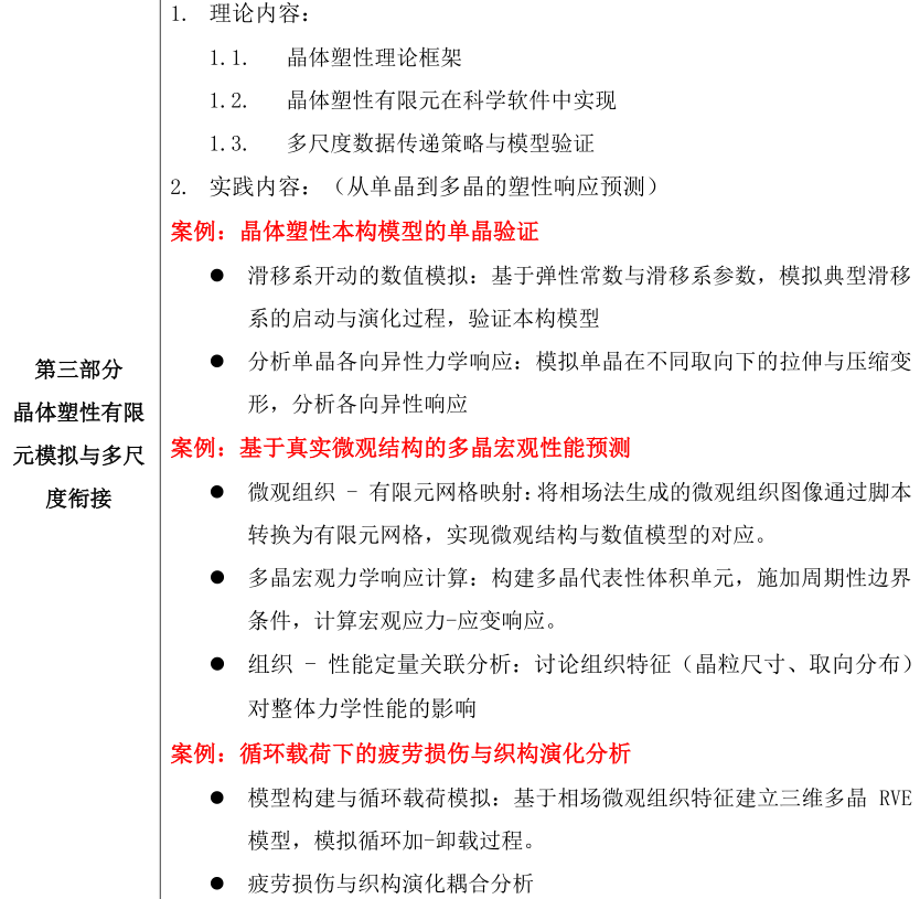
金属材料作为工业基础的核心材料,其性能优化与设计一直是材料科学、机械工程和航空航
天等领域的研究热点。传统实验方法在探索材料微观机理与宏观性能关联时,往往面临成本高、
周期长、尺度局限等挑战,难以全面揭示材料变形、相变、损伤等复杂行为的跨尺度机制。随着
计算科学的飞速发展,多尺度计算模拟技术通过整合第一性原理计算、分子动力学、相场法、晶
体塑性有限元等方法,构建了从电子/原子尺度到宏观连续尺度的集成工作流,实现了材料性能
的精准预测与理性设计。




金属材料作为工业基础的核心材料,其性能优化与设计一直是材料科学、机械工程和航空航
天等领域的研究热点。传统实验方法在探索材料微观机理与宏观性能关联时,往往面临成本高、
周期长、尺度局限等挑战,难以全面揭示材料变形、相变、损伤等复杂行为的跨尺度机制。随着
计算科学的飞速发展,多尺度计算模拟技术通过整合第一性原理计算、分子动力学、相场法、晶
体塑性有限元等方法,构建了从电子/原子尺度到宏观连续尺度的集成工作流,实现了材料性能
的精准预测与理性设计。



