文章目录
- [5. Aave跨链架构 - 多链DeFi的技术实现](#5. Aave跨链架构 - 多链DeFi的技术实现)
-
- [5.1 Aave的跨链战略与架构跨链的业务价值:](#5.1 Aave的跨链战略与架构跨链的业务价值:)
- [5.2 跨链实现技术细节](#5.2 跨链实现技术细节)
- [5.3 跨链安全与挑战](#5.3 跨链安全与挑战)
- [5.4 Gas费⽤与性能对⽐](#5.4 Gas费⽤与性能对⽐)
- [5.6 跨链未来发展](#5.6 跨链未来发展)
- [6. 平台运营与收益模式](#6. 平台运营与收益模式)
-
- [6.1 Aave的商业模式](#6.1 Aave的商业模式)
-
- [6.1.1 核⼼收⼊来源](#6.1.1 核⼼收⼊来源)
- [6.1.2 资⾦流转图](#6.1.2 资⾦流转图)
- [6.1.3 协议储备⾦⽤途](#6.1.3 协议储备⾦⽤途)
- [6.2 利率模型详解](#6.2 利率模型详解)
-
- [6.2.1 动态利率算法](#6.2.1 动态利率算法)
- [6.2.2 Golang实现利率计算器](#6.2.2 Golang实现利率计算器)
- [6.3 ⻛险管理体系](#6.3 ⻛险管理体系)
-
- [6.3.1 ⻛险参数设置](#6.3.1 ⻛险参数设置)
- [6.3.2 安全模块(Safety Module)](#6.3.2 安全模块(Safety Module))
- [7. 与其他DeFi平台对⽐](#7. 与其他DeFi平台对⽐)
-
- [7.1 主流借贷协议对⽐](#7.1 主流借贷协议对⽐)
- [7.3 核⼼差异分析](#7.3 核⼼差异分析)
- [8. Aave⾼级⾦融应⽤与杠杆策略](#8. Aave⾼级⾦融应⽤与杠杆策略)
-
- [8.1 杠杆做多策略 - 放⼤收益的双刃剑](#8.1 杠杆做多策略 - 放⼤收益的双刃剑)
-
- [8.1.1 杠杆做多的核⼼原理](#8.1.1 杠杆做多的核⼼原理)
- [8.1.2 杠杆做多完整流程图](#8.1.2 杠杆做多完整流程图)
- [8.2 做空策略 - 熊市中的获利机会](#8.2 做空策略 - 熊市中的获利机会)
-
- [8.2.1 做空策略核⼼原理](#8.2.1 做空策略核⼼原理)
- [8.2.2 做空完整流程图](#8.2.2 做空完整流程图)
5. Aave跨链架构 - 多链DeFi的技术实现
随着区块链⽣态的发展,单链DeFi应⽤已⽆法满⾜⽤户需求。Aave作为⾏业领导者,实现了强⼤的跨链架构,将其借贷服务扩展到多个区块链⽹络,包括以太坊、Polygon、Avalanche、Arbitrum、Optimism等。这不仅扩⼤了⽤户群体,还有效降低了Gas成本并提⾼了交易速度。
5.1 Aave的跨链战略与架构跨链的业务价值:
Aave的跨链战略解决了单链DeFi的三⼤痛点:
- ⾼Gas成本:以太坊主⽹的⾼昂交易费⽤限制了普通⽤户参与
- 可扩展性限制:单链TPS限制导致⾼峰期拥堵和交易延迟
- ⽤户分散:不同链上的⽤户和流动性割裂,降低了资本效率
Aave的跨链架构模式:
Aave采⽤了"独⽴部署+跨链桥"的架构模式,⽽⾮像某些应⽤那样使⽤"中⼼化桥接"或"主从部署"模式。

跨链架构的四⼤关键组件:
- 链上部署:每条链上部署独⽴的借贷池合约,拥有独⽴的流动性池
- 跨链治理:治理决策在主⽹(以太坊)进⾏,通过跨链消息传递到其他链
- 资产桥接:⽤户使⽤第三⽅跨链桥(如Polygon Bridge、Avalanche Bridge等)转移资产
- 链特定适配:为每条链优化合约参数,适应不同链的特性和⽤户需求
5.2 跨链实现技术细节
跨链资产流动机制:
⽤户在不同链上使⽤Aave主要涉及两个关键环节:资产迁移和协议交互。
- 资产迁移流程:

- 跨链治理实现:
Aave的治理仍然在以太坊主⽹进⾏,但治理决策可以跨链执⾏:

- 链特定合约设计:
每条链上的Aave部署并⾮简单复制,⽽是针对不同链特性做了专⻔适配:

5.3 跨链安全与挑战
核⼼安全挑战:
跨链操作引⼊了传统DeFi应⽤不存在的新安全⻛险:
- 桥接⻛险:跨链桥是攻击的主要⽬标,如Ronin Bridge (6.25亿美元) 和Wormhole (3.2亿美元) 的漏洞
- 消息验证:确保跨链消息的真实性和完整性
- 资产同质性:确保跨链后资产价值和属性⼀致
- 流动性分散:多链部署分散了协议流动性
- 治理延迟:跨链治理执⾏存在时间延迟
Aave的安全缓解措施:
go
// CrossChainRiskManager.sol - 跨链⻛险管理实现
contract CrossChainRiskManager is AccessControl, ICrossChainRiskManager {
// 跨链消息验证器映射
mapping(uint256 => address) public chainValidators;
// 每条链的⻛险参数
mapping(uint256 => RiskParameters) public chainRiskParams;
// 每条链的桥接状态
mapping(uint256 => BridgeStatus) public bridgeStatus;
struct RiskParameters {
uint256 maxTVL; // 链上最⼤TVL限制
uint256 bridgeLimit; // 单次桥接限额
uint256 dailyLimit; // 每⽇桥接限额
uint256 coolingPeriod; // ⼤额桥接冷却期
}
struct BridgeStatus {
bool active; // 桥接是否激活
uint256 dailyVolume; // 当⽇已桥接⾦额
uint256 lastReset; // 上次⽇限额重置时间
uint256 securityScore; // 安全评分(0-100)
}
// 设置链的⻛险参数
function setChainRiskParams(
uint256 chainId,
uint256 maxTVL,
uint256 bridgeLimit,
uint256 dailyLimit,
uint256 coolingPeriod
) external onlyRiskAdmin {
chainRiskParams[chainId] = RiskParameters({
maxTVL: maxTVL,
bridgeLimit: bridgeLimit,
dailyLimit: dailyLimit,
coolingPeriod: coolingPeriod
});
emit ChainRiskParamsUpdated(chainId, maxTVL, bridgeLimit, dailyLimit, coolingPeriod);
}
// 暂停特定链的桥接
function pauseBridge(uint256 chainId) external onlyEmergencyAdmin {
bridgeStatus[chainId].active = false;
emit BridgePaused(chainId);
}
// 验证跨链消息
function validateCrossChainMessage(
uint256 sourceChainId,
bytes32 messageHash,
bytes calldata signature
) external view returns (bool) {
address validator = chainValidators[sourceChainId];
require(validator != address(0), "Validator not set");
// ECDSA验证消息签名
address signer = ECDSA.recover(messageHash, signature);
return signer == validator;
}
// 执⾏跨链桥接前的⻛险检查
function checkBridgeRisk(
uint256 targetChainId,
address token,
uint256 amount,
address user
) external returns (bool) {
RiskParameters storage params = chainRiskParams[targetChainId];
BridgeStatus storage status = bridgeStatus[targetChainId];
// 检查桥接状态
require(status.active, "Bridge is paused");
// 重置每⽇限额(如果需要)
if (block.timestamp - status.lastReset > 1 days) {
status.dailyVolume = 0;
status.lastReset = block.timestamp;
}
// 检查限额
require(amount <= params.bridgeLimit, "Exceeds bridge limit");
require(status.dailyVolume + amount <= params.dailyLimit, "Exceeds daily limit");
// 更新状态
status.dailyVolume += amount;
// 检查是否需要冷却期
bool requiresCooling = amount > params.bridgeLimit / 2;
emit BridgeRiskChecked(targetChainId, token, amount, user, requiresCooling);
return !requiresCooling; // 如果需要冷却期,返回false
}
}
跨链资产桥接的实际操作:
以从以太坊到Polygon的资产桥接为例,下⾯是⽤户端的具体操作代码:
go
// 以太坊到Polygon桥接示例
import { ethers } from "ethers";
import { ERC20__factory, PolygonBridge__factory } from "./types";
// 合约地址和ABI
const USDC_ADDRESS = "0xA0b86991c6218b36c1d19D4a2e9Eb0cE3606eB48";
const ETH_BRIDGE_ADDRESS = "0xA0c68C638235ee32657e8f720a23ceC1bFc77C77";
async function bridgeAssetsToPolygon(
provider: ethers.providers.Web3Provider,
amount: string // ⾦额,如 "100.0" USDC
) {
// 连接到⽤户钱包
await provider.send("eth_requestAccounts", []);
const signer = provider.getSigner();
const userAddress = await signer.getAddress();
console.log("连接钱包:", userAddress);
// 获取代币合约
const usdc = ERC20__factory.connect(USDC_ADDRESS, signer);
// 获取桥接合约
const bridge = PolygonBridge__factory.connect(ETH_BRIDGE_ADDRESS, signer);
// 转换⾦额到正确的精度(USDC是6位⼩数)
const amountWei = ethers.utils.parseUnits(amount, 6);
console.log(`准备桥接 ${amount} USDC 到 Polygon...`);
// 步骤1: 检查代币授权
const allowance = await usdc.allowance(userAddress, ETH_BRIDGE_ADDRESS);
// 步骤2: 如果需要,授权桥接合约访问资产
if (allowance.lt(amountWei)) {
console.log("授权桥接合约...");
const approveTx = await usdc.approve(ETH_BRIDGE_ADDRESS, amountWei);
console.log("授权交易哈希:", approveTx.hash);
await approveTx.wait();
console.log("授权交易确认!");
}
// 步骤3: 发送桥接交易
console.log("发送桥接交易...");
// 估算Gas (桥接交易Gas通常很⾼)
const gasEstimate = await bridge.estimateGas.bridgeERC20(
USDC_ADDRESS,
userAddress,
amountWei,
{
gasLimit: 300000 // 指定更⾼的Gas限额
}
);
// 增加20%的Gas以确保交易成功
const gasLimit = gasEstimate.mul(120).div(100);
const bridgeTx = await bridge.bridgeERC20(
USDC_ADDRESS, // 代币地址
userAddress, // 接收地址(在Polygon上)
amountWei, // 桥接⾦额
{
gasLimit
}
);
console.log("桥接交易哈希:", bridgeTx.hash);
console.log("等待交易确认...(这可能需要1-3分钟)");
await bridgeTx.wait();
console.log("桥接交易在以太坊上已确认!");
console.log("资产将在约15-30分钟后到达您的Polygon钱包");
console.log(`请在Polygon链上检查 ${userAddress} 地址的余额`);
return {
transactionHash: bridgeTx.hash,
amount,
destinationAddress: userAddress,
estimatedArrivalTime: new Date(Date.now() + 20 * 60 * 1000) // 估计20分钟后
};
}
5.4 Gas费⽤与性能对⽐
Aave跨链部署的⼀个主要动机是降低⽤户的Gas成本。下表对⽐了主要链上相同操作的Gas费⽤(以美元计):

注意:以上费⽤为常规市场条件下的估计,实际费⽤会随⽹络拥堵程度和Gas价格波动。以太坊主⽹在⾼峰期可能⽐表中估计⾼3-5倍。
跨链桥接成本:
跨链资产转移也有相应成本,这是⽤户需要考虑的额外因素:

性能对⽐:
不同链的性能差异也是⽤户选择的重要因素:

5.5 跨链最佳实践与常⻅问题
最佳实践:
- 流动性管理:
针对不同链的APY差异优化资⾦配置
使⽤快速桥接服务(如Hop, Connext等)在紧急情况下快速转移资产
在主⽹保留⼀定⽐例的资产以应对Layer2⻛险 - ⻛险分散:
不要将全部资产放在单⼀L2解决⽅案上
密切关注跨链桥的安全报告和审计情况
对⼤额资产使⽤分批转移策略 - 技术实施:
go
// 跨链健康因⼦监控示例
function monitorCrossChainHealth(address user) {
const chains = ['ethereum', 'polygon', 'avalanche', 'arbitrum', 'optimism'];
const userPositions = {};
// 并⾏查询所有链上的⽤户头⼨
await Promise.all(chains.map(async (chain) => {
const provider = getProviderForChain(chain);
const lendingPool = new ethers.Contract(
LENDING_POOL_ADDRESSES[chain],
LendingPoolABI,
provider
);
try {
const userData = await lendingPool.getUserAccountData(user);
userPositions[chain] = {
totalCollateralETH: userData.totalCollateralETH,
totalDebtETH: userData.totalDebtETH,
healthFactor: userData.healthFactor,
};
} catch (error) {
console.error(`Failed to get ${chain} position:`, error);
}
}));
// 分析跨链⻛险
const riskAnalysis = analyzeCrossChainRisk(userPositions);
// 如果发现⾼⻛险,发送警报
if (riskAnalysis.highRiskDetected) {
sendRiskAlert(user, riskAnalysis);
}
return {
positions: userPositions,
analysis: riskAnalysis
};
}
常⻅问题及解决⽅案:
- 桥接资⾦未到账
-
问题:⽤户从以太坊桥接到Polygon的资产在30分钟后仍未显示
-
解决⽅案:
-
确认以太坊交易已确认(⾄少30个区块)
-
在Polygon区块浏览器中使⽤接收地址检查交易
-
使⽤桥接服务的状态查询API检查转账状态
-
联系官⽅⽀持,提供交易哈希
- 跨链治理延迟
-
问题:在以太坊主⽹上通过的治理提案未在Arbitrum上及时⽣效
-
解决⽅案:
-
了解L2⽹络的消息传递时间(Arbitrum约需7天)
-
查询跨链执⾏器合约的待执⾏队列
-
检查提案是否已经在治理⽹站上标记为"跨链执⾏中"
- Gas费⽤估算不准
-
问题:跨链桥接的实际Gas费⽤远⾼于估算
-
解决⽅案:
go
// 更准确的Gas估算
async function estimateBridgeGas(token, amount, destination) {
// 基本Gas估算
const baseEstimate = await bridge.estimateGas.bridgeERC20(
token, userAddress, amount
);
// 获取当前⽹络拥堵情况
const feeData = await provider.getFeeData();
const networkCongestion = feeData.maxFeePerGas.gt(
ethers.utils.parseUnits("100", "gwei")
) ? "high" : "normal";
// 根据⽹络拥堵和⽬标链调整Gas
let multiplier = 1.2; // 默认增加20%
if (networkCongestion === "high") {
multiplier = 1.5; // ⾼拥堵时增加50%
}
// 某些链需要更⾼的Gas
if (destination === "avalanche") {
multiplier += 0.1;
}
return baseEstimate.mul(Math.floor(multiplier * 100)).div(100);
}
5.6 跨链未来发展
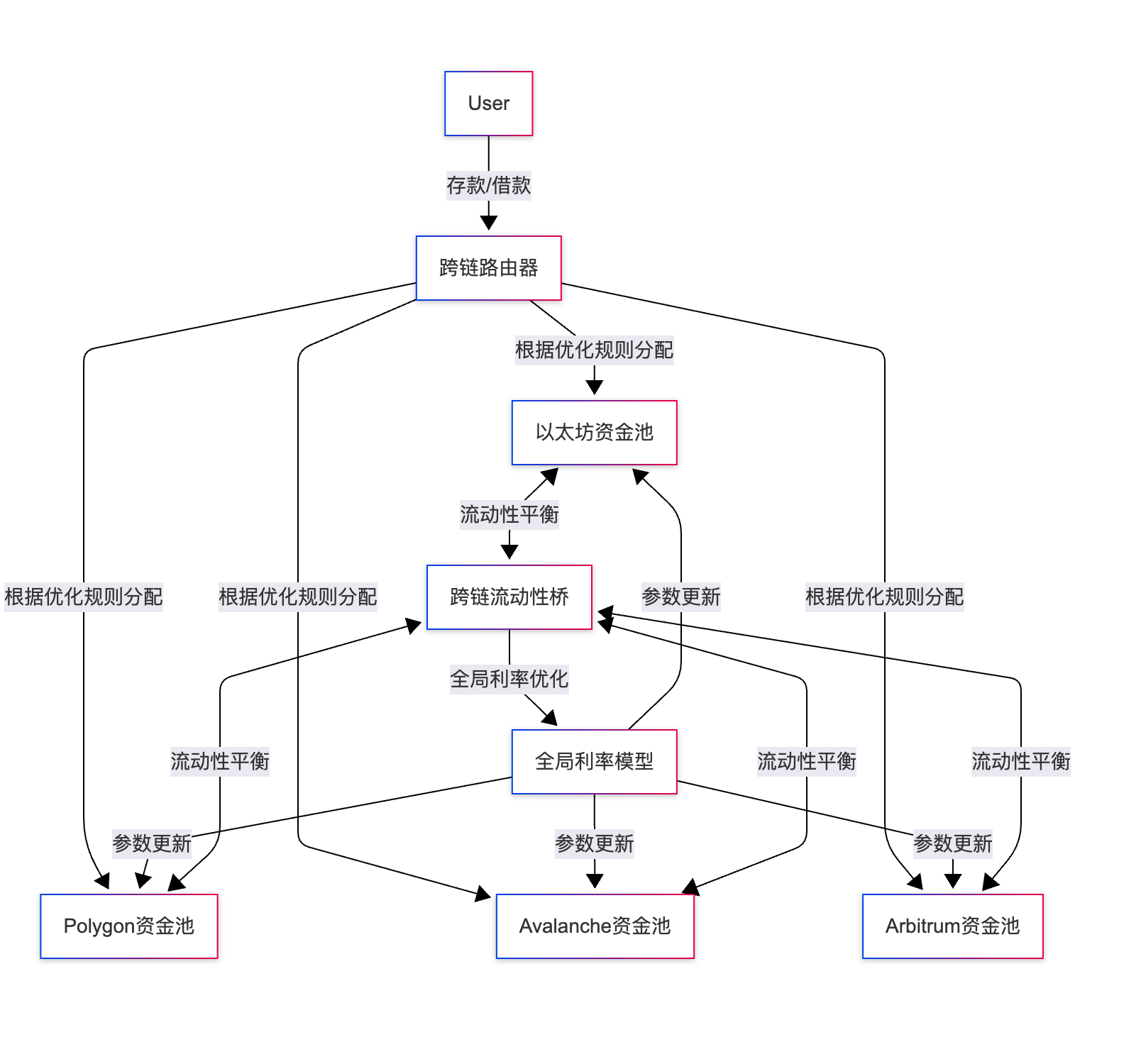
Aave的跨链战略持续演进,未来发展⽅向包括:
- 跨链流动性池:实现不同链上流动性池的互通,提⾼资本效率
- 原⼦跨链操作:⽀持单⼀交易中完成跨链存款、借款等复合操作
- Layer 3解决⽅案:集成专⽤应⽤链以获得更好的性能和定制性
- 统⼀⻛险管理框架:全局⻛险参数与链特定⻛险参数的智能平衡
跨链流动性池示意图:

6. 平台运营与收益模式
6.1 Aave的商业模式
Aave作为去中⼼化借贷协议,其商业模式基于协议收费和⽣态增值。
6.1.1 核⼼收⼊来源
- 借款利息分成(Reserve Factor)
Aave从每笔借款利息中抽取⼀定⽐例作为协议收⼊,存⼊⽣态储备⾦(Ecosystem Reserve)。
示例:USDC储备池
- 总存款:$1亿
- 总借款:$7000万(利⽤率70%)
- 借款利率:5% APR
- 年度利息收⼊:7000万 \* 5% = 350万
- Reserve Factor:10%
- 协议收⼊:350万 \* 10% = 35万/年
- 存款⼈收益:350万 \* 90% = 315万/年
- 存款⼈APY:315万 / 1亿 = 3.15%
不同资产的Reserve Factor配置:

- 闪电贷⼿续费(Flash Loan Premium)
每笔闪电贷收取0.09%⼿续费,全部归⼊协议储备⾦。
闪电贷收⼊计算:
- ⽇均闪电贷量:$5亿
- ⼿续费率:0.09%
- ⽇收⼊:5亿 \* 0.09% = 45万
- 年化收⼊:45万 \* 365 = 1.64亿 实际案例(2024年数据):
- 单⽇最⾼闪电贷量:$12亿(2024年3⽉)
- 单笔最⼤闪电贷:$2.5亿 USDC
- 累计闪电贷量:$500亿+
- 累计⼿续费收⼊:$4500万+
- 清算罚⾦分成(Liquidation Fee)
协议从每笔清算中抽取清算罚⾦的⼀部分(通常2-3%)。 清算收⼊计算:
- 假设ETH清算罚⾦:5%
- 协议分成⽐例:2%(即清算罚⾦的40%)
- 单笔清算⾦额:$100万
- 清算者获得:100万 \* 5% = 5万
- 协议收⼊:100万 \* 2% = 2万
- 被清算⽤户损失:$7万 年度估算:
- 年度清算量:$20亿(熊市)
- 协议收⼊:20亿 \* 2% = 4000万
6.1.2 资⾦流转图

6.1.3 协议储备⾦⽤途
- 安全保障(Safety Module)
储备⾦的30%⽤于质押池,作为协议的保险基⾦
如果发⽣坏账或⿊客攻击,可以动⽤质押池资⾦赔付⽤户
AAVE代币持有者可以质押获得收益,同时承担赔付⻛险 - ⽣态建设(Ecosystem Development)
资助开发团队
资助审计费⽤(每年$200万+)
营销和推⼴
社区激励 - 流动性挖矿激励(Liquidity Mining)
向存款⼈和借款⼈发放AAVE代币奖励
吸引新⽤户和资⾦ - 治理提案执⾏
由AAVE持有者投票决定资⾦使⽤
6.2 利率模型详解
6.2.1 动态利率算法
Aave采⽤利⽤率驱动的动态利率模型,利率随资⾦池利⽤率变化⽽⾃动调整。
核⼼公式:
利⽤率 U = 总借款量 / 总存款量
存款利率 = 借款利率 * 利⽤率 * (1 - Reserve Factor)
借款利率分段计算:
- 当 U <= Uoptimal 时(正常区间):
借款利率 = R0 + (U / Uoptimal) * Rslope1- 当 U > Uoptimal 时(⾼利⽤率区间):
借款利率 = R0 + Rslope1 + ((U - Uoptimal) / (1 - Uoptimal)) * Rslope2
其中:
- R0:基础利率(Base Rate)
- Rslope1:正常斜率
- Rslope2:⾼利⽤率斜率(陡峭)
- Uoptimal:最优利⽤率(通常80-90%)
利率曲线可视化:

USDC利率参数示例:
go
{
"optimalUtilizationRate": "0.9", // 90%
"baseVariableBorrowRate": "0", // 0%
"variableRateSlope1": "0.04", // 4%
"variableRateSlope2": "0.6", // 60%
"stableRateSlope1": "0.005", // 0.5%
"stableRateSlope2": "0.6" // 60%
}
实际计算示例:
场景1:利⽤率50%
- U = 0.5
- Uoptimal = 0.9
- 借款利率 = 0 + (0.5 / 0.9) * 0.04 = 2.22%
- 存款利率 = 2.22% * 0.5 * 0.9 = 1.0%
场景2:利⽤率85%
- U = 0.85
- 借款利率 = 0 + (0.85 / 0.9) * 0.04 = 3.78%
- 存款利率 = 3.78% * 0.85 * 0.9 = 2.89%
场景3:利⽤率95%(超过最优)
- U = 0.95
- 借款利率 = 0 + 0.04 + ((0.95 - 0.9) / 0.1) * 0.6 = 0.04 + 0.5 * 0.6 = 0.34 = 34%
- 存款利率 = 34% * 0.95 * 0.9 = 29.07%
场景4:利⽤率99%(接近枯竭)
- U = 0.99
- 借款利率 = 0 + 0.04 + ((0.99 - 0.9) / 0.1) * 0.6 = 0.04 + 0.9 * 0.6 = 0.58 = 58%
- 存款利率 = 58% * 0.99 * 0.9 = 51.7%
利率机制的经济学原理:
- 平衡供需:⾼利⽤率时提⾼借款利率,抑制借款需求,同时吸引更多存款
- 保护流动性:避免资⾦池被完全借空,确保存款⼈可以随时取款
- 激励最优利⽤率:在Uoptimal附近,存款⼈和借款⼈都获得合理收益
- 惩罚极端情况:当利⽤率接近100%时,借款成本暴涨,强制降低需求
6.2.2 Golang实现利率计算器
go
// internal/service/interest_rate_calculator.go
package service
import (
"fmt"
"math/big"
)
const (
RAY = 1e27
SECONDS_PER_YEAR = 31536000
)
type InterestRateStrategy struct {
optimalUtilizationRate *big.Int // 如90% = 9e26
baseVariableBorrowRate *big.Int
variableRateSlope1 *big.Int
variableRateSlope2 *big.Int
stableRateSlope1 *big.Int
stableRateSlope2 *big.Int
}
type RateCalculationResult struct {
LiquidityRate *big.Int // 存款利率
StableBorrowRate *big.Int // 稳定借款利率
VariableBorrowRate *big.Int // 浮动借款利率
UtilizationRate *big.Float // 利⽤率
}
// 计算利率
func (s *InterestRateStrategy) CalculateInterestRates(
availableLiquidity *big.Int, // 可⽤流动性
totalStableDebt *big.Int, // 稳定利率债务
totalVariableDebt *big.Int, // 浮动利率债务
reserveFactor *big.Int, // 储备⾦⽐例
) *RateCalculationResult {
// 1. 计算总债务
totalDebt := new(big.Int).Add(totalStableDebt, totalVariableDebt)
// 2. 计算利⽤率
// utilizationRate = totalDebt / (availableLiquidity + totalDebt)
totalLiquidity := new(big.Int).Add(availableLiquidity, totalDebt)
var utilizationRate *big.Int
if totalLiquidity.Cmp(big.NewInt(0)) == 0 {
utilizationRate = big.NewInt(0)
} else {
utilizationRate = new(big.Int).Mul(totalDebt, big.NewInt(RAY))
utilizationRate.Div(utilizationRate, totalLiquidity)
}
// 3. 计算借款利率
var variableBorrowRate *big.Int
var stableBorrowRate *big.Int
if utilizationRate.Cmp(s.optimalUtilizationRate) <= 0 {
// 利⽤率 <= 最优利⽤率
// rate = baseRate + (utilizationRate / optimalRate) * slope1
ratio := new(big.Int).Mul(utilizationRate, big.NewInt(RAY))
ratio.Div(ratio, s.optimalUtilizationRate)
variableBorrowRate = new(big.Int).Mul(ratio, s.variableRateSlope1)
variableBorrowRate.Div(variableBorrowRate, big.NewInt(RAY))
variableBorrowRate.Add(variableBorrowRate, s.baseVariableBorrowRate)
stableBorrowRate = new(big.Int).Mul(ratio, s.stableRateSlope1)
stableBorrowRate.Div(stableBorrowRate, big.NewInt(RAY))
stableBorrowRate.Add(stableBorrowRate, s.baseVariableBorrowRate)
} else {
// 利⽤率 > 最优利⽤率
// rate = baseRate + slope1 + ((utilizationRate - optimalRate) / (1 -
optimalRate)) * slope2
excessUtilization := new(big.Int).Sub(utilizationRate, s.optimalUtilizationRate)
maxExcess := new(big.Int).Sub(big.NewInt(RAY), s.optimalUtilizationRate)
excessRatio := new(big.Int).Mul(excessUtilization, big.NewInt(RAY))
excessRatio.Div(excessRatio, maxExcess)
variableBorrowRate = new(big.Int).Mul(excessRatio, s.variableRateSlope2)
variableBorrowRate.Div(variableBorrowRate, big.NewInt(RAY))
variableBorrowRate.Add(variableBorrowRate, s.baseVariableBorrowRate)
variableBorrowRate.Add(variableBorrowRate, s.variableRateSlope1)
stableBorrowRate = new(big.Int).Mul(excessRatio, s.stableRateSlope2)
stableBorrowRate.Div(stableBorrowRate, big.NewInt(RAY))
stableBorrowRate.Add(stableBorrowRate, s.baseVariableBorrowRate)
stableBorrowRate.Add(stableBorrowRate, s.stableRateSlope1)
}
// 4. 计算存款利率
// liquidityRate = variableBorrowRate * utilizationRate * (1 - reserveFactor)
liquidityRate := new(big.Int).Mul(variableBorrowRate, utilizationRate)
liquidityRate.Div(liquidityRate, big.NewInt(RAY))
// 应⽤储备⾦因⼦
oneMinusReserveFactor := new(big.Int).Sub(big.NewInt(10000), reserveFactor)
liquidityRate.Mul(liquidityRate, oneMinusReserveFactor)
liquidityRate.Div(liquidityRate, big.NewInt(10000))
// 转换利⽤率为浮点数(便于展示)
utilizationRateFloat := new(big.Float).SetInt(utilizationRate)
utilizationRateFloat.Quo(utilizationRateFloat, new(big.Float).SetInt64(RAY))
return &RateCalculationResult{
LiquidityRate: liquidityRate,
StableBorrowRate: stableBorrowRate,
VariableBorrowRate: variableBorrowRate,
UtilizationRate: utilizationRateFloat,
}
}
// 将RAY精度的利率转换为百分⽐字符串
func FormatRate(rate *big.Int) string {
rateFloat := new(big.Float).SetInt(rate)
rateFloat.Quo(rateFloat, new(big.Float).SetInt64(RAY))
rateFloat.Mul(rateFloat, big.NewFloat(100))
return rateFloat.Text('f', 2) + "%"
}
// 使⽤示例
func main() {
// USDC利率策略
strategy := &InterestRateStrategy{
optimalUtilizationRate: big.NewInt(int64(0.9 * RAY)), // 90%
baseVariableBorrowRate: big.NewInt(0), // 0%
variableRateSlope1: big.NewInt(int64(0.04 * RAY)), // 4%
variableRateSlope2: big.NewInt(int64(0.6 * RAY)), // 60%
stableRateSlope1: big.NewInt(int64(0.005 * RAY)), // 0.5%
stableRateSlope2: big.NewInt(int64(0.6 * RAY)), // 60%
}
// 场景1:正常利⽤率(85%)
result := strategy.CalculateInterestRates(
big.NewInt(15_000_000 * 1e6), // 可⽤流动性:1500万 USDC
big.NewInt(0), // 稳定债务:0
big.NewInt(85_000_000 * 1e6), // 浮动债务:8500万 USDC
big.NewInt(1000), // 储备⾦因⼦:10%
)
fmt.Printf("利⽤率: %.2f%%\n", result.UtilizationRate.Float64() * 100)
fmt.Printf("存款APY: %s\n", FormatRate(result.LiquidityRate))
fmt.Printf("借款APY: %s\n", FormatRate(result.VariableBorrowRate))
// 输出:
// 利⽤率: 85.00%
// 存款APY: 2.89%
// 借款APY: 3.78%
}
6.3 ⻛险管理体系
6.3.1 ⻛险参数设置
Aave通过严格的⻛险参数控制系统性⻛险:

参数设置原则:
- 流动性⾼的资产参数宽松(如ETH、WBTC)
- 稳定币参数最宽松(LTV可达85-90%)
- ⼭寨币参数严格(LTV通常<70%)
- 新资产初期保守,逐步放宽
6.3.2 安全模块(Safety Module)
Aave V2引⼊了安全模块,作为协议的"保险池":
运作机制:
- AAVE持有者质押代币到安全模块
- 质押者获得质押奖励(来⾃协议收⼊)
- 如果发⽣坏账或⿊客攻击,可以削减(slash)质押的AAVE来赔付⽤户
- 质押者获得收益的同时承担⻛险
数据:
- 安全模块总质押量:~$4亿(2024年)
- 年化收益率:~7%
- 历史上从未触发过削减
7. 与其他DeFi平台对⽐
7.1 主流借贷协议对⽐

7.2 Aave的核⼼优势
- 创新能⼒强
⾸创闪电贷
⾸创aToken计息代币
⾸创信⽤委托(Credit Delegation)
⾸创稳定利率借款 - 多链⽣态完善
⽀持15+区块链:
Ethereum
Polygon
Avalanche
Arbitrum
Optimism
Fantom
Harmony
Base
Gnosis Chain
Metis
BNB Chain
Scroll
... 更多 - 安全性最⾼
通过8+家顶级审计机构审计
$4亿安全模块作为保险
历史上零重⼤安全事故
实时监控和快速响应团队 - 流动性最深
TVL⾏业第⼀
⽀持资产种类最多
借贷滑点最低 - ⽤户体验最好
官⽅DApp界⾯现代化
⽀持多种钱包
实时健康因⼦监控
丰富的数据展示
7.3 核⼼差异分析
Aave vs Compound:
- Aave功能更丰富(稳定利率、闪电贷)
- Compound更简洁,Gas成本更低
- Aave多链⽣态更强
Aave vs MakerDAO:
- Aave是流动性池模型,MakerDAO是CDP模型
- Aave⽀持多种资产,MakerDAO主要是ETH
- MakerDAO的DAI是去中⼼化稳定币,有独特价值
Aave vs Euler:
- Euler⽆许可上币,⻛险更⾼但资产更多
- Aave⻛控更严格,安全性更好
- Euler的MEV保护清算机制更先进
8. Aave⾼级⾦融应⽤与杠杆策略
Aave不仅是⼀个简单的存借款平台,更是⼀个强⼤的⾦融⼯具,⽀持各种复杂的交易策略。专业交易者利⽤Aave的借贷功能,可以实现杠杆做多、做空、循环借贷、闪电贷套利等⾼级操作。本章将详细介绍这些实战策略的原理、实现⽅法和⻛险管理。
注意:本章节只是介绍基本流程,不构成任务投资建议
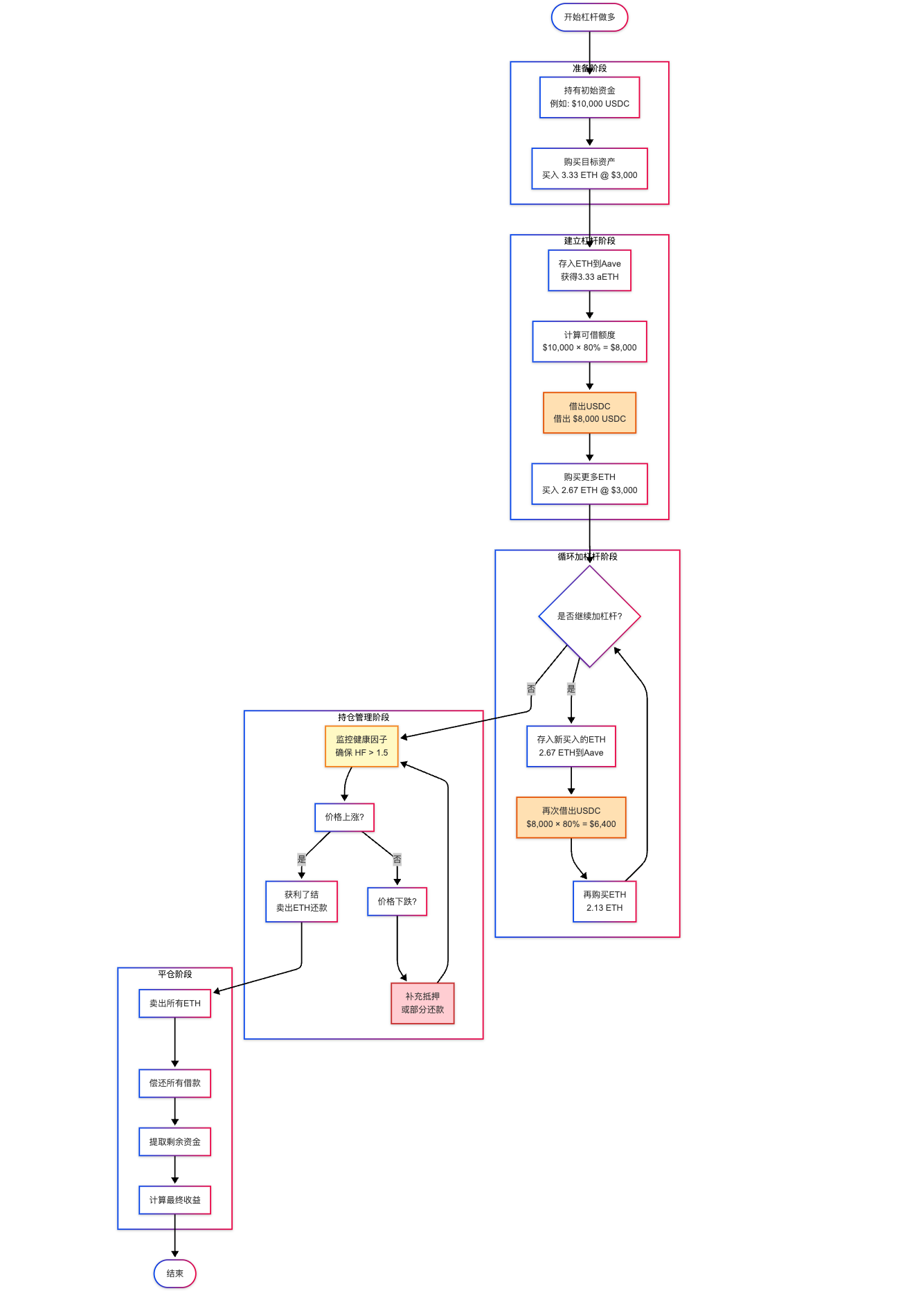
8.1 杠杆做多策略 - 放⼤收益的双刃剑
杠杆做多是加密货币交易中最常⻅的策略之⼀,通过借⼊资⾦增加仓位,放⼤潜在收益(同时也放⼤⻛险)。在Aave上实现杠杆做多⽐中⼼化交易所更加灵活和透明。
8.1.1 杠杆做多的核⼼原理
基本逻辑:
⽤⾃有资⾦作为抵押,借⼊稳定币,再⽤稳定币买⼊更多⽬标资产,从⽽增加持仓量,实现杠杆效果。
收益放⼤机制:
- ⽆杠杆:投⼊10,000买⼊ETH,ETH涨20%,收益=2,000(20%)
- 3倍杠杆:投⼊10,000抵押,借20,000买⼊更多ETH,持有$30,000的ETH仓位
- ETH涨20%,总资产=$36,000
- 扣除债务20,000,剩余=16,000
- 净收益=$6,000(60%收益率)
⻛险警示:
- 同样,如果ETH下跌20%,⽆杠杆损失20%,⽽3倍杠杆损失60%
- 价格⼤幅下跌可能触发清算,损失5%清算罚⾦
8.1.2 杠杆做多完整流程图

8.2 做空策略 - 熊市中的获利机会
做空是在预期资产价格下跌时的获利策略。在Aave上实现做空需要结合借贷和DEX交易,是⼀个相对复杂但⾮常实
⽤的⾼级操作。
8.2.1 做空策略核⼼原理
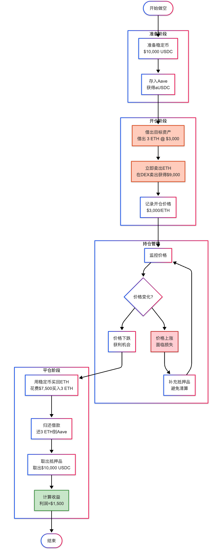
基本逻辑:
- 存⼊稳定币(如USDC)作为抵押
- 借出⽬标资产(如ETH)
- ⽴即卖出借来的资产换成稳定币
- 等待价格下跌
- ⽤更少的稳定币买回资产
- 归还借款,保留差价利润
收益机制:
- 假设:抵押10,000 USDC,借出并卖出3 ETH @ 3,000,获得$9,000
- ETH下跌到$2,500
- ⽤$7,500买回3 ETH
- 归还3 ETH,保留$1,500利润
- 收益率:15%
8.2.2 做空完整流程图
