AIOps 平台业务流程与规则规范(企业级)

1. 文档说明
1.1 文档目的
本文档规范 AIOps 平台的核心业务流程、模块交互规则、数据流转逻辑及运维保障要求,为平台开发、测试、运维及迭代提供统一依据,确保系统按企业级标准实现自动化、智能化运维闭环。
1.2 适用范围
适用于 AIOps 平台全生命周期管理,覆盖开发人员、测试人员、运维人员及相关业务对接人员。
1.3 术语定义
| 术语 | 定义 |
|---|---|
| AIOps | 基于人工智能的运维自动化平台,实现指标采集、异常检测、自动处置全流程智能化 |
| traceId | 全链路追踪标识,贯穿指标采集、异常检测、处置及回滚全流程,用于问题定位 |
| 采集规则 | 定义指标采集的服务范围、频率、数据源及格式要求的配置规则 |
| 自动处置 | 平台针对检测到的异常,按预设策略自动执行的修复操作(如扩容、重启、配置调整) |
| 验证模式 | 仅检测异常不执行实际处置操作的模式,用于功能验证及策略调优 |
2. 项目概述
AIOps 平台是面向企业级运维场景的智能化平台,核心目标是通过 AI 技术实现运维流程自动化,降低人工干预成本,提升故障处置效率。平台核心能力覆盖指标采集、异常检测、自动处置、配置备份及回滚操作,采用模块化架构设计,支持与真实监控系统、日志系统、服务管理平台无缝集成。
当前平台支持模拟数据演示,实际部署时可快速对接 Prometheus(监控)、ELK(日志)、K8s(服务管理)等企业级基础设施。
3. 系统架构设计
3.1 整体架构图
数据存储层
数据模拟层
公共支撑层
核心业务层
API网关层
前端层
aiops-frontVue 前端应用
aiops-apiRESTful 接口服务
aiops-core核心业务逻辑
aiops-modelAI 模型服务
aiops-common公共工具/常量
BackupService配置备份服务
RollbackService回滚服务
aiops-prometheus-mock监控数据模拟
LogCollectService日志数据模拟
MySQL业务数据存储
文件系统配置备份存储
3.2 核心模块详解
| 模块名称 | 核心职责 | 关键组件 | 依赖模块 | 可扩展点 |
|---|---|---|---|---|
| aiops-front | 提供可视化交互界面,支持流程监控、规则配置、异常处置 | Vue 组件、路由配置、Axios 请求封装 | aiops-api | 支持自定义仪表盘、个性化告警配置 |
| aiops-api | 统一接口入口,处理 HTTP 请求,实现权限控制与参数校验 | Controller 类、全局异常处理器、ResultDTO 响应封装 | aiops-core、aiops-common | 支持接口版本控制、接入 API 网关实现限流熔断 |
| aiops-core | 核心业务逻辑实现,含指标采集、异常检测、自动处置核心流程 | MetricCollectService、AnomalyDetectService、AutoDisposeService | aiops-model、aiops-common、数据存储层 | 支持自定义采集规则、处置策略插件化扩展 |
| aiops-model | 提供异常检测 AI 能力,支持指标趋势分析、异常根因定位 | AnomalyDetectAIService、模型训练接口 | aiops-core、数据存储层 | 支持接入多算法模型(如 LSTM、孤立森林),支持模型版本管理 |
| aiops-common | 提供共享资源,统一规范系统常量、工具类、数据模型 | AnomalyConstant、ResultDTO、日志工具、加密工具 | 所有模块 | 支持自定义常量扩展、工具类插件化 |
| aiops-prometheus-mock | 生成模拟监控指标数据,支持调试与演示场景 | PrometheusMockService、模拟数据生成器 | aiops-core | 支持自定义模拟数据模板、对接真实 Prometheus 数据源 |
| BackupService | 高风险操作前配置备份,支持备份管理与恢复 | 备份生成器、多存储适配器(内存/文件/数据库) | 数据存储层、aiops-common | 支持备份策略自定义、异地备份扩展 |
| RollbackService | 执行处置操作回滚,恢复服务原始状态 | 回滚策略处理器、备份读取器 | BackupService、aiops-core | 支持自定义回滚规则、增量回滚扩展 |
3.3 模块交互规范
模块间通过接口调用实现交互,遵循以下规范:
-
接口调用采用 RESTful 风格,统一使用 JSON 数据格式
-
核心流程通过 traceId 实现全链路追踪,确保问题可追溯
-
跨模块调用需处理异常降级,避免单点故障影响整体流程
-
共享数据通过 aiops-common 模块定义的 DTO 传输,禁止直接传输数据库实体
3.3.1 核心交互链路
- 回滚链路 3. 异常处置链路 2. 异常检测链路 1. 指标采集链路 采集完成后触发
检测到异常后触发
处置失败/次生问题时触发
定时触发
MetricCollectService
获取模拟/真实数据
数据清洗存储至MySQL
触发检测
查询MySQL指标/日志数据
AnomalyDetectService
AI辅助判定
存储检测结果至MySQL
触发处置
获取MySQL异常信息
AutoDisposeService
高风险操作备份
BackupService多介质存储
执行处置操作
记录结果至MySQL
API触发回滚
RollbackService
BackupService读取备份
执行回滚操作
记录回滚结果至MySQL
4. 核心业务流程规范
所有核心流程遵循「触发-处理-校验-存储-反馈」闭环原则,确保流程可追溯、可监控、可回滚。
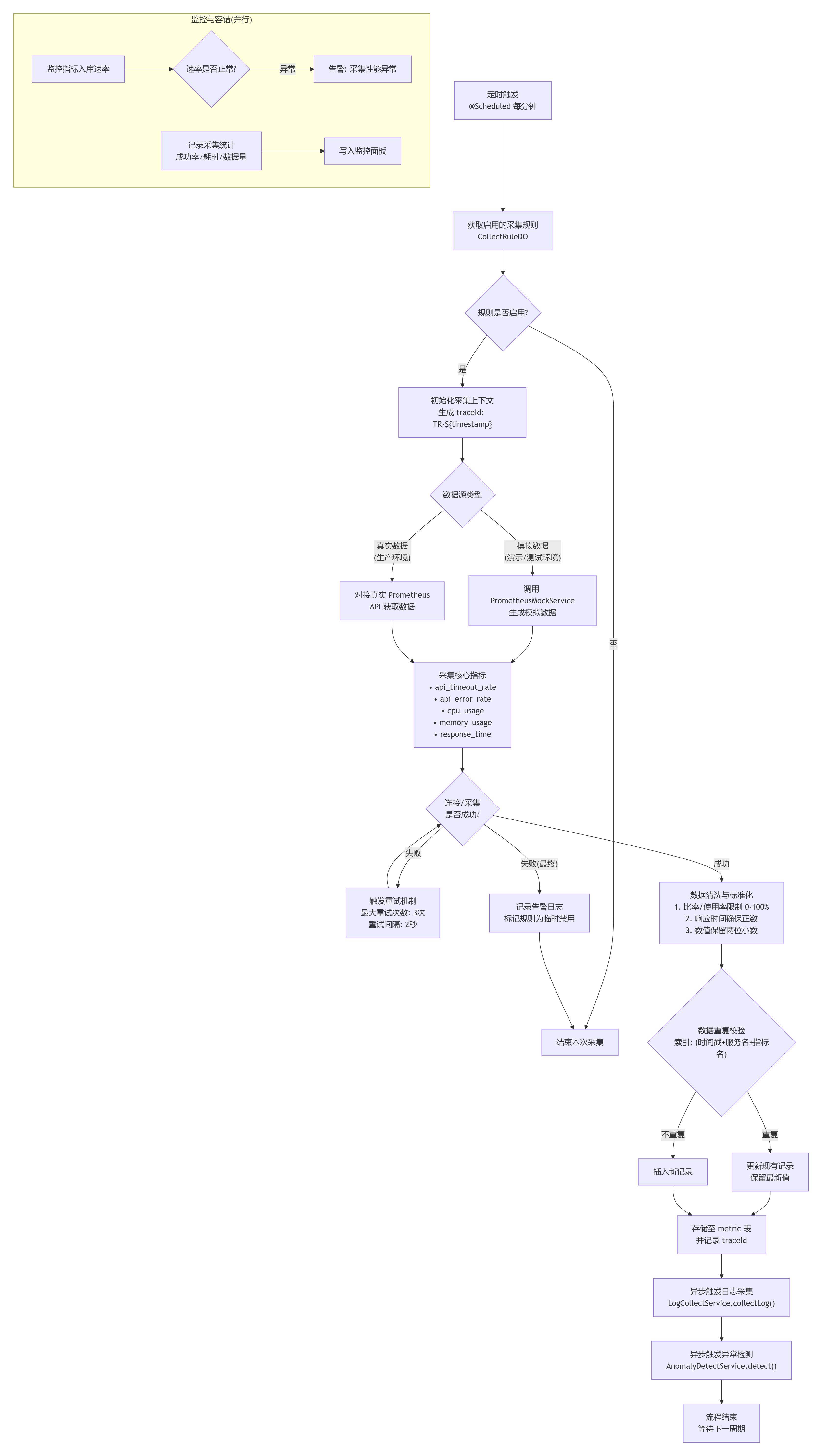
4.1 指标采集流程
4.1.1 流程概述
定时采集目标服务的核心运维指标,完成数据清洗与标准化后存储,为异常检测提供数据支撑。
4.1.2 流程图

4.1.3 核心规则
-
采集频率:默认每分钟 1 次,支持通过 collect_rule 表配置个性化频率(最小粒度 10 秒)
-
指标范围:严格限制比率类指标 0-100%,数值类指标为正数,超出范围的数据标记为无效并丢弃
-
容错机制:采集失败时触发重试(最多 3 次,间隔 2 秒),重试失败记录告警日志并跳过当前采集周期
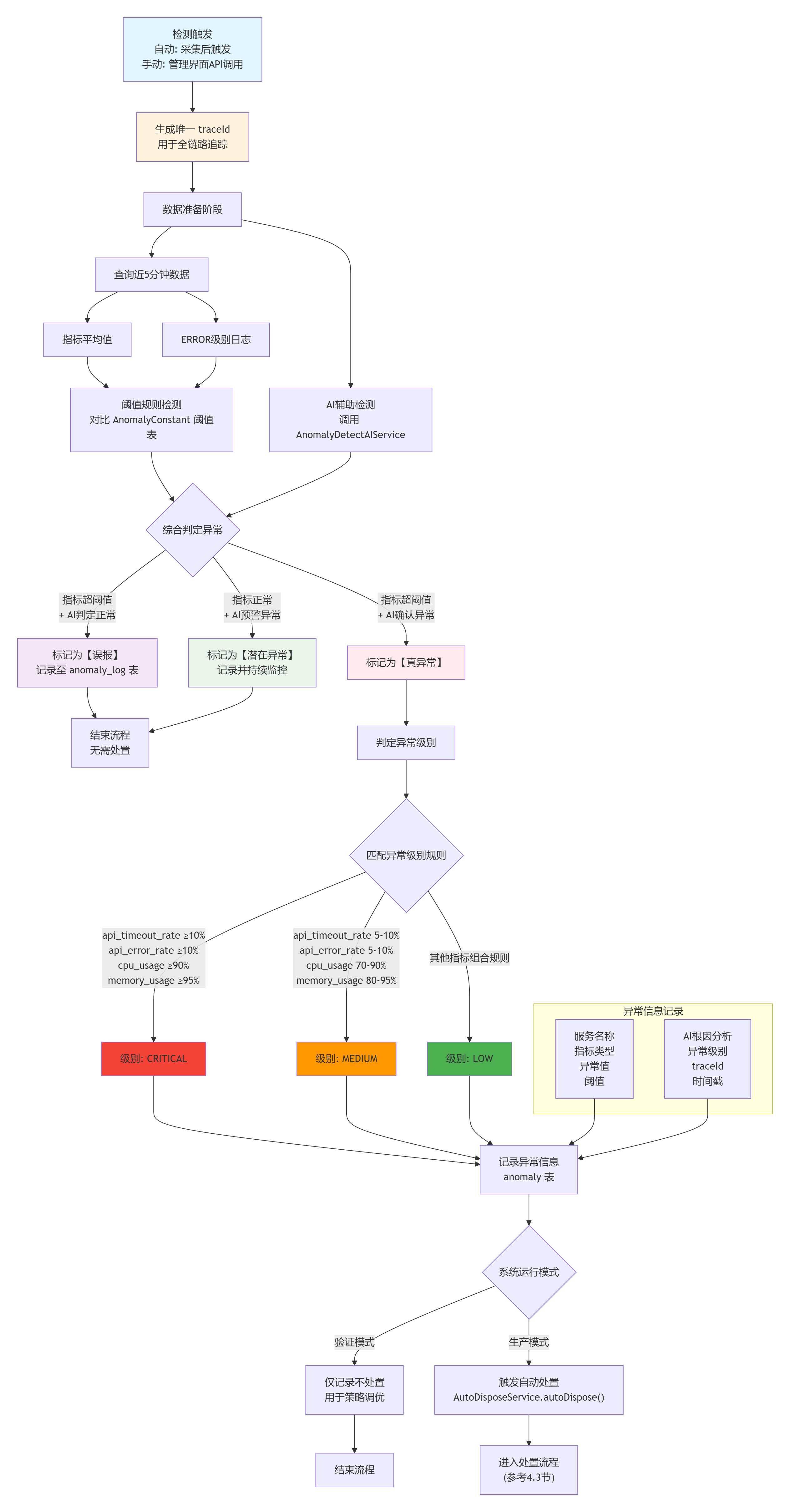
4.2 异常检测流程
4.2.1 流程概述
基于采集的指标数据与日志信息,结合阈值规则与 AI 模型实现异常判定,输出异常级别与根因分析。
4.2.2 流程图

4.2.3 核心规则
| 指标名称 | 阈值 | 异常级别映射 |
|---|---|---|
| api_timeout_rate | ≥5% | ≥5% 且 <10%:MEDIUM;≥10%:HIGH |
| api_error_rate | ≥5% | ≥5% 且 <10%:MEDIUM;≥10%:HIGH |
| cpu_usage | ≥70% | ≥70% 且 <90%:MEDIUM;≥90%:CRITICAL |
| memory_usage | ≥80% | ≥80% 且 <95%:MEDIUM;≥95%:CRITICAL |
| response_time | ≥500ms | ≥500ms 且 <1000ms:LOW;≥1000ms:MEDIUM |
| 补充规则:多指标同时异常时,取最高级别作为最终异常级别;AI 模型判定权重高于阈值规则(占比 60%)。 |
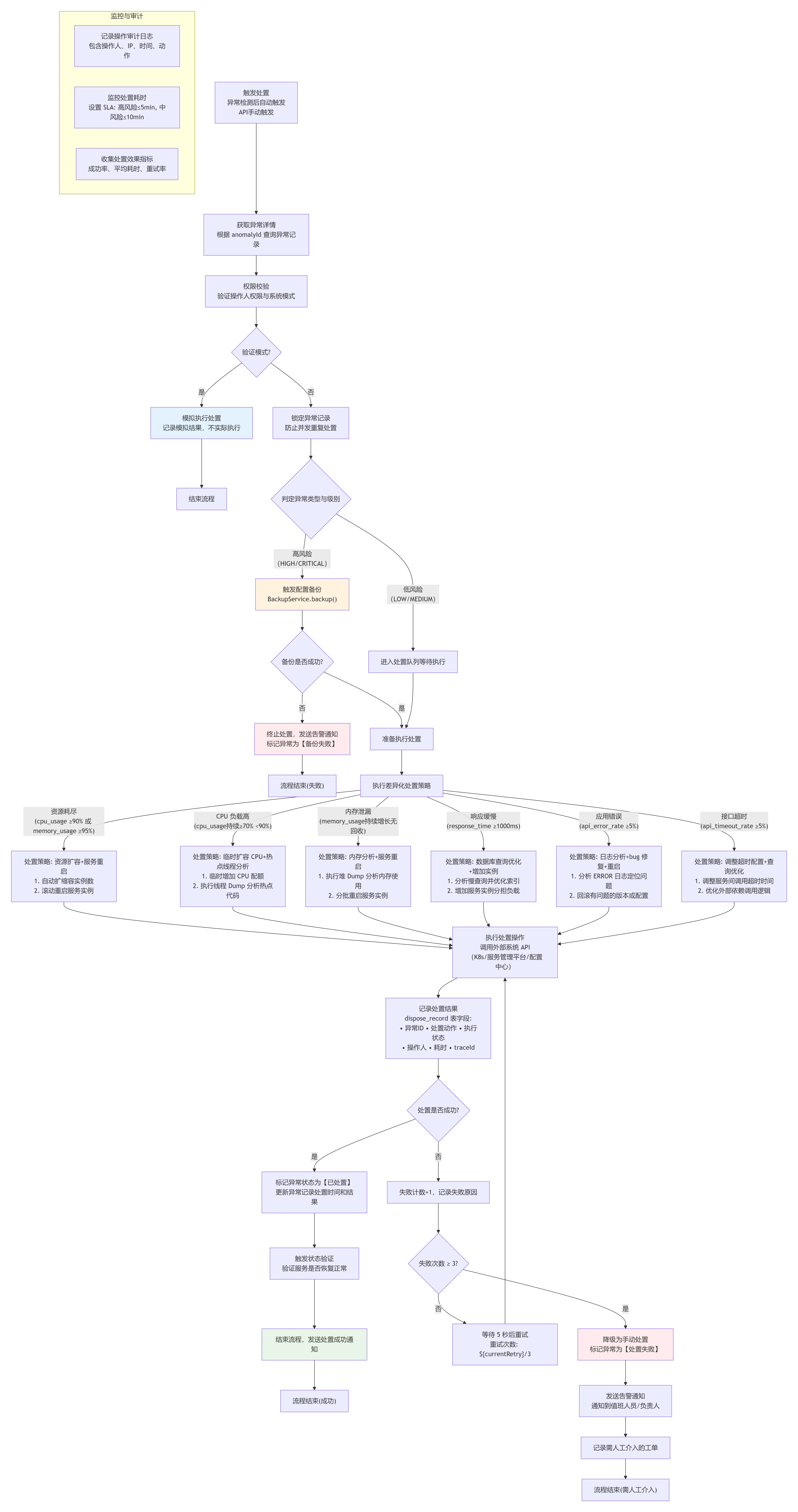
4.3 异常处置流程
4.3.1 流程概述
根据异常级别与类型执行差异化处置策略,高风险操作前自动备份配置,确保处置过程可回滚。
4.3.2 流程图

4.3.3 核心规则
-
处置优先级:CRITICAL 级异常立即处置(0 延迟),HIGH 级 10 秒内处置,MEDIUM/LOW 级按队列顺序处置
-
备份要求:高风险处置操作必须先备份,备份失败则终止处置并告警
-
重试机制:自动处置失败最多重试 3 次,每次间隔 5 秒,重试失败降级为手动模式
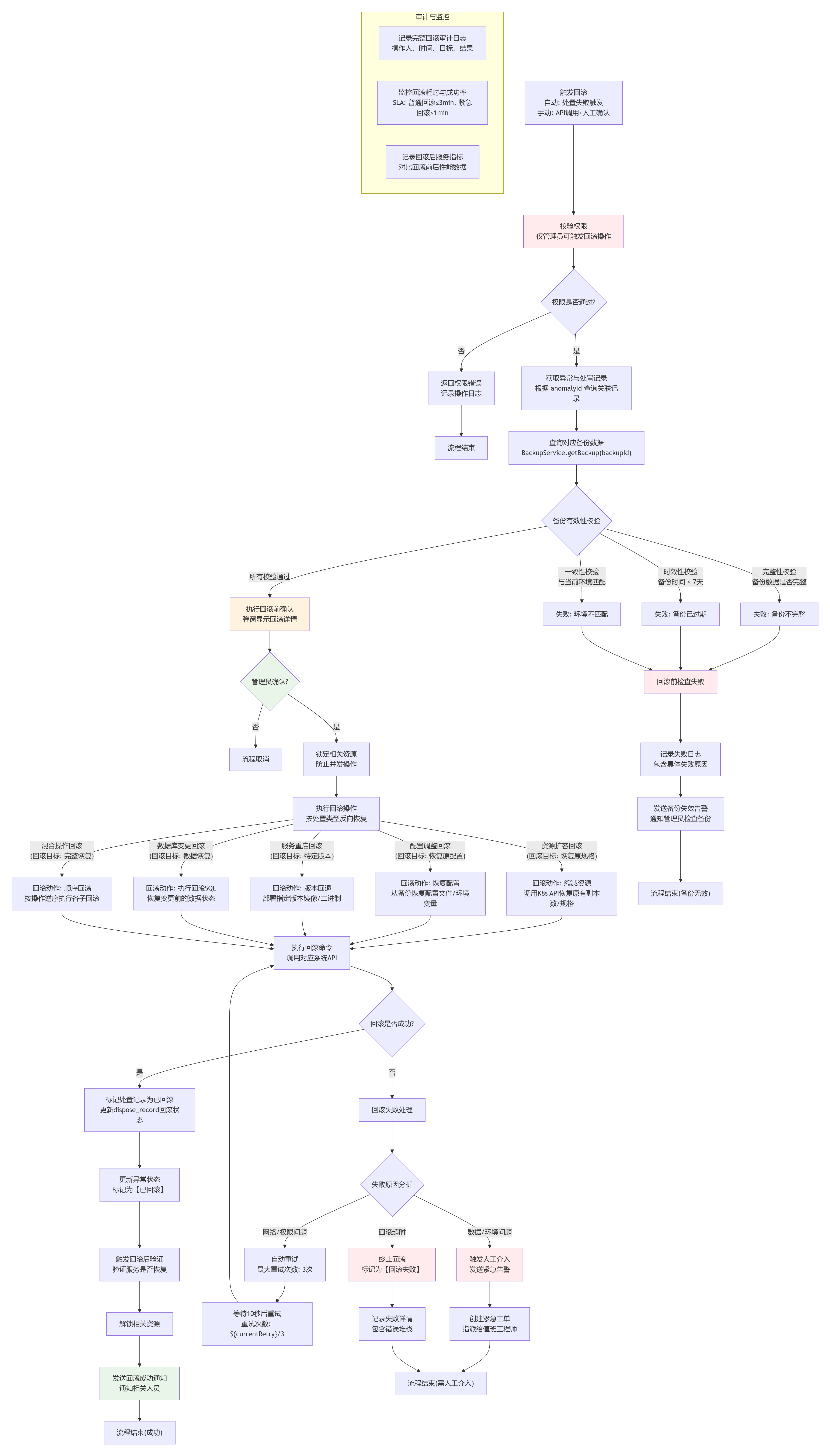
4.4 回滚操作流程
4.4.1 流程概述
针对处置失败或处置后出现次生问题的场景,通过备份数据执行回滚操作,恢复服务原始配置与状态。
4.4.2 流程图

4.4.3 核心规则
-
回滚权限:仅系统管理员可触发回滚操作,触发前需二次确认
-
备份有效性:回滚前校验备份数据完整性与时效性(备份时间≤7 天),无效则拒绝回滚
-
结果同步:回滚成功后同步更新异常记录状态为「已回滚」,失败则标记为「回滚失败」并触发人工告警
4.5 配置备份流程
4.5.1 流程概述
在执行高风险处置操作前自动触发配置备份,支持多存储介质备份与自动清理,保障回滚数据可用性。
4.5.2 流程图

4.5.3 核心规则
-
备份时机:仅高风险处置操作(如资源扩容、核心配置修改)触发自动备份,低风险操作可选择性备份
-
存储规范:备份文件命名严格遵循预设格式,文件系统存储需按服务名分类归档
-
清理机制:系统每日凌晨自动清理过期(超 7 天)备份数据,避免存储冗余
5. 数据存储设计
5.1 核心数据表结构
5.1.1 collect_rule(采集规则表)
| 字段名 | 字段类型 | 是否主键 | 默认值 | 备注 |
|---|---|---|---|---|
| id | BIGINT | 是 | - | 自增主键 |
| service_name | VARCHAR(64) | 否 | - | 服务名称,唯一 |
| prometheus_url | VARCHAR(255) | 否 | - | Prometheus 数据源地址 |
| log_path | VARCHAR(255) | 否 | - | 日志文件路径 |
| collect_interval | INT | 否 | 60 | 采集间隔(秒) |
| enabled | TINYINT | 否 | 1 | 是否启用(1-启用,0-禁用) |
| create_time | DATETIME | 否 | CURRENT_TIMESTAMP | 创建时间 |
5.1.2 metric(指标数据表)
| 字段名 | 字段类型 | 是否主键 | 默认值 | 备注 |
|---|---|---|---|---|
| id | BIGINT | 是 | - | 自增主键 |
| service_name | VARCHAR(64) | 否 | - | 服务名称 |
| metric_name | VARCHAR(64) | 否 | - | 指标名称(如 cpu_usage) |
| metric_value | DECIMAL(10,2) | 否 | - | 指标值 |
| timestamp | BIGINT | 否 | - | 时间戳(毫秒) |
5.1.3 其他核心表
包括 anomaly(异常记录表)、log(日志表)、backup(备份表)、dispose_record(处置记录表),结构规范与上述表一致,核心字段均包含 service_name、timestamp、traceId 等用于全链路追踪与关联分析的字段。
5.2 数据存储优化
-
索引设计:metric 表建立 (service_name, metric_name, timestamp) 联合索引,提升查询效率;anomaly 表建立 (traceId, service_name) 索引
-
数据归档:指标数据按天归档,超过 30 天的历史数据迁移至归档库,提升查询性能
-
备份存储:核心备份数据采用「数据库+文件系统」双存储,确保数据安全性
6. 关键技术与最佳实践
6.1 定时任务优化
采用 Spring Scheduled 实现定时任务,结合线程池优化并发执行:
-
核心线程池配置:核心线程数 5,最大线程数 10,队列容量 100,避免任务堆积
-
任务隔离:不同类型任务(指标采集、日志采集、模拟数据生成)分配独立线程池,避免相互影响
-
任务监控:通过 Spring Boot Actuator 监控定时任务执行状态,失败时触发告警
6.2 全链路追踪实践
基于 traceId 实现全链路追踪,覆盖从指标采集到回滚的完整流程:
所有参与者 RollbackService BackupService AutoDisposeService AnomalyDetectService MetricCollectService 所有参与者 RollbackService BackupService AutoDisposeService AnomalyDetectService MetricCollectService 所有日志、数据库记录均关联 traceId,支持全流程追溯 生成 traceId 调用检测接口(携带 traceId) 调用处置接口(携带 traceId) 调用备份接口(携带 traceId) 调用回滚接口(携带 traceId)
6.3 异常处理最佳实践
-
全局异常处理:通过 @RestControllerAdvice 实现全局异常捕获,统一返回 ResultDTO 格式响应
-
异常分级:按严重程度分为系统异常、业务异常、外部依赖异常,分别执行不同的处理策略
-
日志规范:异常日志需包含 traceId、异常类型、堆栈信息、发生时间,便于问题定位
6.4 可扩展性设计
-
插件化架构:核心流程(如异常检测算法、处置策略)支持插件化扩展,通过 SPI 机制加载自定义实现
-
配置驱动:关键参数(如采集频率、阈值、备份保留时间)均支持配置化,无需修改代码即可调整
-
接口标准化:模块间交互接口采用标准化设计,支持替换底层实现(如将模拟数据替换为真实数据源)
7. 运维保障规范
7.1 监控告警
-
系统监控:监控平台核心模块运行状态、CPU/内存/磁盘使用率,超出阈值触发告警
-
流程监控:监控定时任务执行成功率、异常检测准确率、处置成功率,低于 95% 触发告警
-
告警渠道:支持邮件、短信、企业微信多渠道告警,按异常级别区分告警优先级
7.2 版本迭代
-
迭代策略:采用小步快跑模式,每次迭代聚焦 1-2 个核心功能,避免大规模变更
-
灰度发布:新版本上线前先在测试环境验证,再通过灰度发布逐步覆盖生产环境
-
回滚机制:版本发布失败时,支持快速回滚至历史稳定版本,确保系统可用性
7.3 安全保障
-
权限控制:实现基于角色的权限管理(RBAC),不同角色分配不同操作权限
-
数据安全:敏感配置数据加密存储,传输过程采用 HTTPS 加密
-
接口安全:API 接口支持令牌验证、签名验证,防止非法调用
8. 总结与展望
8.1 总结
本规范明确了 AIOps 平台的企业级设计标准,通过模块化架构、闭环业务流程、标准化交互规则,实现了运维流程的自动化、智能化与可扩展化。平台当前基于模拟数据实现完整流程演示,后续可通过对接真实基础设施,快速落地企业级运维场景。
8.2 展望
-
扩展 AI 能力:引入根因自动定位、运维知识图谱,提升异常处置智能化水平
-
对接更多生态:支持对接云原生环境(K8s、Docker)、容器化部署,扩大平台适用范围
-
可视化增强:优化前端交互体验,支持自定义仪表盘、流程可视化拖拽配置