
摘要:本文全面拆解《某应急救援中心特种人形机器人救援分队与装备保障建设方案》,从顶层设计、阶段目标、核心指标到技术架构,逐层剖析如何打造一支"召之即来、来之能战、战之必胜"的智能化救援力量。全文超8000字,深度结合国家标准、前沿技术与实战需求,为智慧应急体系建设提供可落地的参考范本。
引言:为什么我们需要"特种人形机器人"?
在地震、火灾、化工爆炸等极端灾害场景中,人类救援队员往往面临生命危险。如何在"黄金72小时"内高效、安全地完成搜救任务?答案是:智能化、无人化、协同化的特种机器人救援体系。
近期,《某应急救援中心特种人形机器人救援分队与装备保障建设方案》(以下简称《方案》)正式发布,标志着我国应急救援能力迈入"人机协同"新纪元。该《方案》不仅规划了硬件装备的部署,更构建了一套覆盖"感知-决策-执行-反馈"全链条的智能指挥系统。
本文将带你深入解读这份《方案》,揭示其背后的技术逻辑、实施路径与战略价值。
一、顶层设计:12个月三步走,打造实战化救援体系
《方案》遵循 "统筹规划、分步实施、急用先行、实战检验" 的十六字方针,将整个项目划分为三个清晰阶段,总工期12个月。
阶段一:基础设施构建与装备配发期(第1-4个月)
这是项目的"筑基"阶段,核心任务是让"硬家伙"到位。
- 硬件部署 :
- 配发不少于 10台四足搜救机器人
- 配发 5架系留无人机
- 配发 20套自组网电台
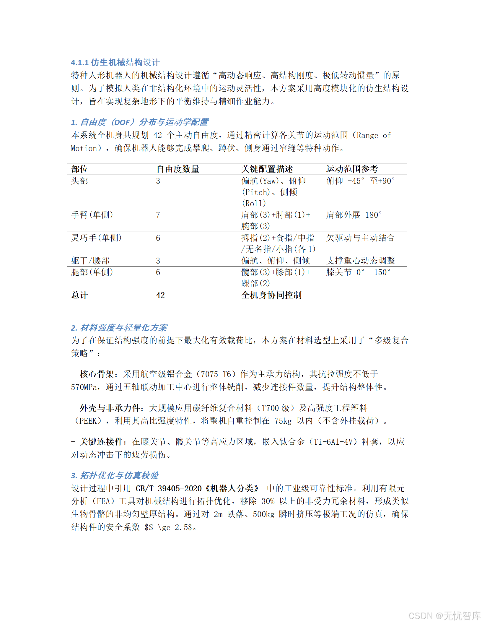
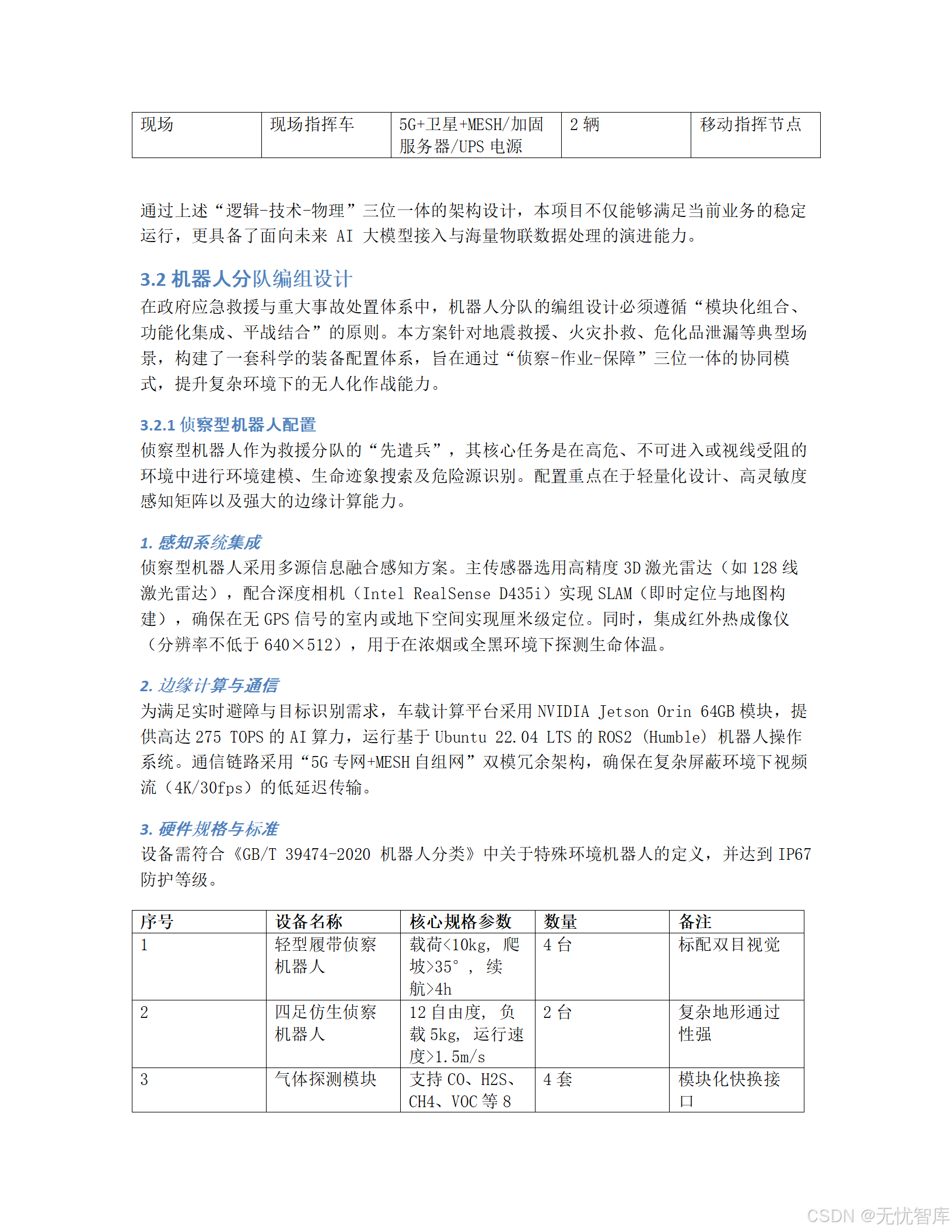
思考:为何选择四足机器人而非轮式或履带式?因为四足结构在废墟、楼梯、斜坡等非结构化地形中具有无可比拟的越障能力。
-
环境搭建:
- 在指挥中心部署核心服务器集群。
- 配置参考:2U机架式服务器,双路 Intel Xeon Gold 6330(28核/56线程),512GB DDR4内存,4块3.84TB NVMe SSD。
- 此配置足以支撑高并发数据处理与实时视频流分析。
-
标准制定:
- 严格参照 GB/T 38565-2020《应急机器人 术语》 等国家标准。
- 制定分队专属的操作规程,确保"有章可循"。
交付物 :装备清单、网络拓扑图
考核指标:装备到货率100%,自组网覆盖半径 > 5km。
阶段二:系统集成与平台上线期(第5-9个月)
硬件到位后,软件系统必须跟上。此阶段的核心是打造一个"大脑"------智能调度指挥平台。
-
软件开发:
- 基于微服务架构,开发V1.0版本平台。
- 微服务的优势在于模块解耦,便于快速迭代和故障隔离。
-
数据集成:
- 对接市级应急管理大数据平台。
- 接入气象、水利、交通等15类实时数据,为决策提供全景视图。
-
安全加固:
- 严格遵循 GB/T 22239-2019(等保三级) 要求。
- 部署下一代防火墙(NGFW)、Web应用防火墙(WAF)及堡垒机,构建纵深防御体系。
交付物 :软件源代码、接口文档
考核指标:平台响应时间 < 200ms,数据准确率 > 99%。
阶段三:实战演练与验收交付期(第10-12个月)
纸上谈兵终觉浅,绝知此事要躬行。最后三个月,一切以"实战"为准绳。
-
实战演练:
- 组织不少于 3场大型综合应急演练。
- 场景包括:模拟地震废墟搜救、化工园区火灾侦察等高难度科目。
-
性能优化:
- 根据演练反馈,重点优化人机协同算法。
- 确保系统在高并发、弱网络等恶劣条件下的稳定性。
-
验收交付:
- 编制全套技术文档与操作手册。
- 通过第三方测评机构的严格验收,确保项目质量。
交付物 :演练报告、等保三级证书
考核指标:故障恢复时间 < 30分钟,系统可用性 > 99.9%。
二、核心关键指标:用数据说话,拒绝"花架子"
《方案》最大的亮点在于其严谨的量化考核指标体系,涵盖了业务效能、硬件性能及技术架构三个层面,确保项目不流于形式。
1. 业务效能指标:速度就是生命
- 响应时间 :从接警到救援分队完成装备装车、人员集结的时间,由原来的 20分钟缩短至10分钟以内。
- 现场部署时间 :现场自组网建立及无人机升空侦察时间控制在 3分钟以内。
- 搜救覆盖率 :在复杂建筑内部,通过机器人协同建图,实现搜救盲区减少80%以上。
解读:这三大指标直指应急救援的核心痛点------"快"、"准"、"全"。每一秒的节省,都可能挽救一条生命。
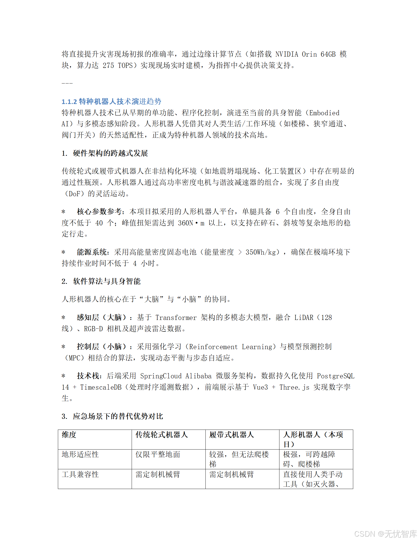
2. 硬件性能指标:硬核参数定义战斗力
| 设备名称 | 核心指标项 | 目标参数要求 | 备注 |
|---|---|---|---|
| 四足搜救机器人 | 持续续航时间 | ≥ 4 小时 | 典型作业负载下 |
| 最大有效负载 | ≥ 60 kg | 可携带生命探测仪或补给品 | |
| 防护等级 | IP67 | 满足暴雨及粉尘环境作业 | |
| 爬坡/越障能力 | 坡度≥35°,高度≥200mm | 适应废墟环境 | |
| 自组网电台 | 传输带宽 | ≥ 50 Mbps | 支持多路高清视频回传 |
| 组网跳数 | ≥ 7 跳 | 满足深长隧道/地下空间传输 | |
| 系留无人机 | 滞空时间 | ≥ 24 小时 | 通过地面电源线供电 |
亮点分析:
- IP67防护:意味着机器人可以在暴雨中持续作业,甚至短时间浸入水中。
- 7跳自组网:在信号被严重遮挡的地下车库或地铁隧道中,依然能保证通信畅通。
- 24小时滞空:系留无人机通过电缆供电,彻底解决了普通无人机续航短的致命缺陷,可长时间充当"空中基站"和"侦察眼"。
3. 技术架构与安全指标:稳定、安全、可靠
- 系统并发能力 :支持不少于 500个并发用户 ,可同时调度 100组以上的机器人集群。
- 网络时延 :
- 端到端视频传输时延 < 100ms
- 控制指令时延 < 20ms
- 数据可靠性 :
- 采用主从热备架构。
- RPO(恢复点目标)< 24小时 ,RTO(恢复时间目标)< 30分钟。
技术深挖:20ms的控制指令时延,已经达到了工业级远程操控的要求。这意味着,后方操作员可以近乎"零延迟"地控制前方机器人进行精细操作,如打开阀门、剪断电线等。
三、需求分析:从痛点出发,重塑业务流程
《方案》并非凭空想象,而是基于对现有业务痛点的深度调研。
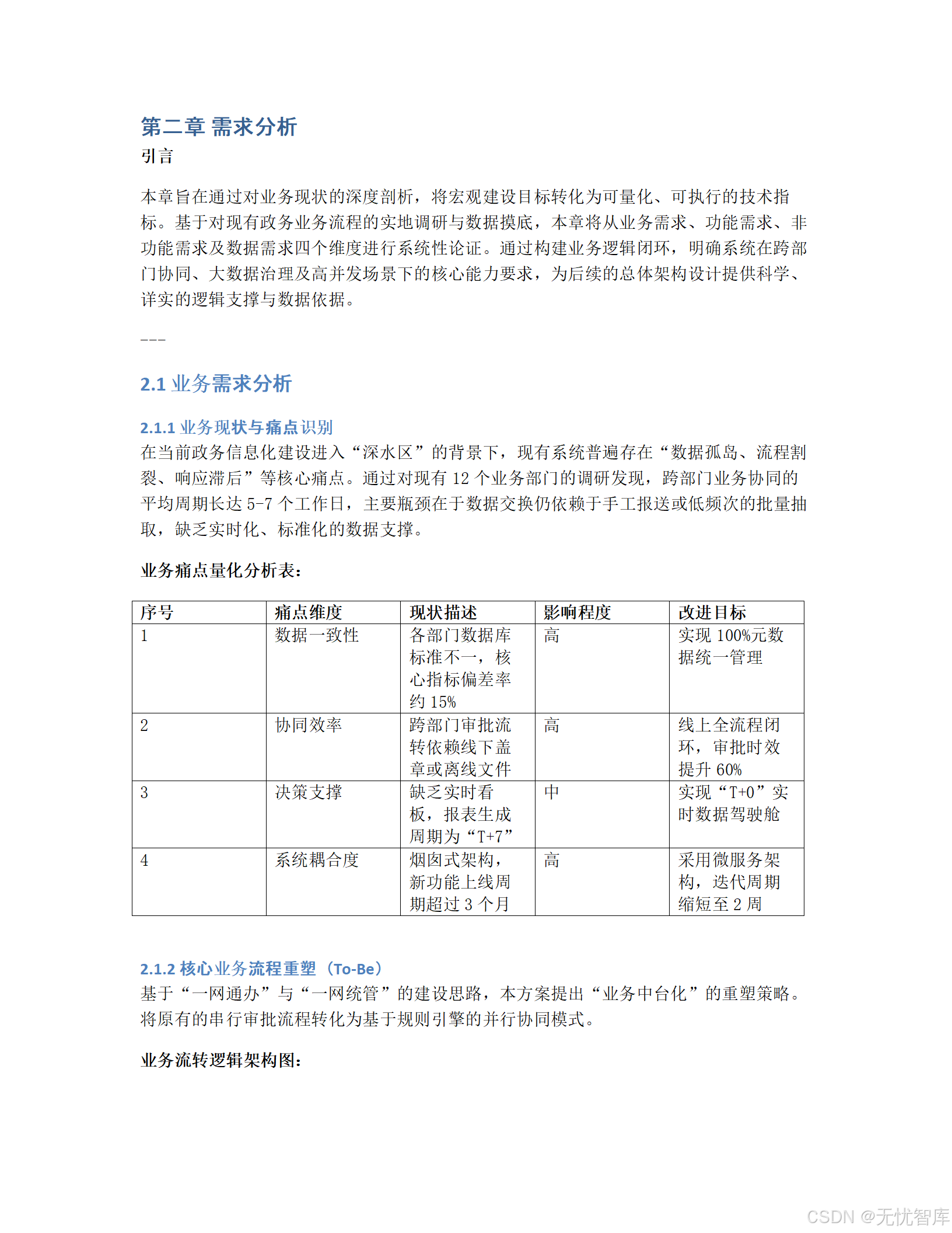
2.1 业务现状与痛点识别
通过对12个业务部门的调研,发现三大核心痛点:
- 数据孤岛:各部门数据库标准不一,核心指标偏差率约15%。
- 流程割裂:跨部门协同平均周期长达5-7个工作日。
- 响应滞后:缺乏实时数据看板,报表生成周期为"T+7"。
2.2 核心业务流程重塑(To-Be)
《方案》提出"业务中台化"的重塑策略:
- 将原有的串行审批流程 ,转化为基于规则引擎 的并行协同模式。
- 目标:线上全流程闭环,审批时效提升60%。
2.3 业务量级预估
- 日活跃用户(DAU):不低于5000人。
- 峰值并发用户数(PCU):800-1000人。
- 数据存储 :
- 结构化数据:50TB(5年)
- 非结构化数据(音视频等):200TB(5年)
四、功能与非功能需求:构建坚如磐石的系统底座
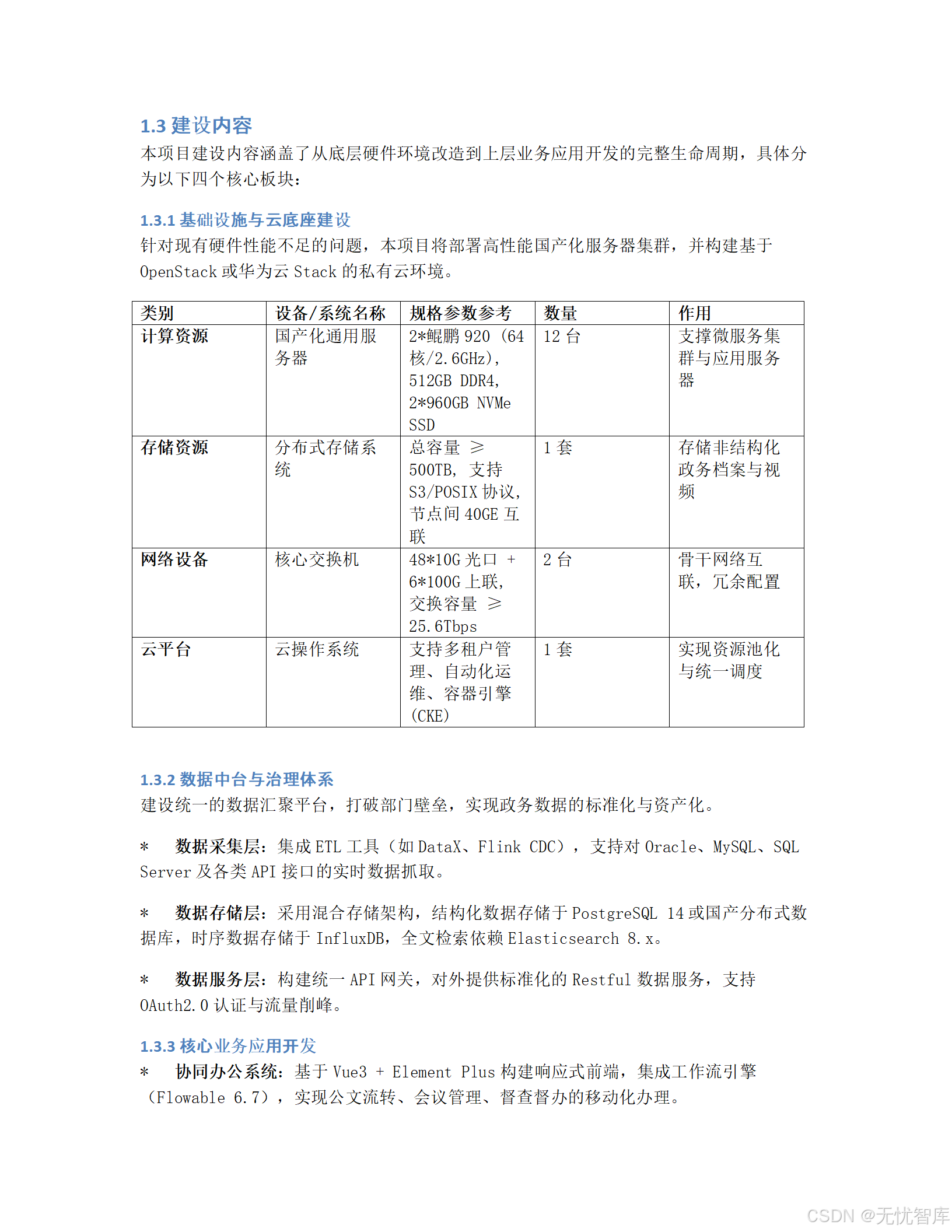
4.1 功能需求分析
系统划分为四大核心板块:
- 数据治理中台(P0优先级):统一元数据管理,解决数据一致性问题。
- 业务协同引擎(P0):采用Flowable工作流引擎,实现自动化审批。
- 智能决策支持(P1):集成Echarts大屏,提供"T+0"实时数据驾驶舱。
- 统一安全管理(P0):基于OAuth2.0和RBAC模型,实现精细化权限控制。
关键场景功能描述
- 跨部门数据共享 :API网关需在50ms内完成鉴权并返回脱敏数据。
- 智能审批 :利用OCR技术自动比对证照,识别准确率**≥98%**,符合条件的申请可"秒批"。
4.2 非功能需求分析:性能、安全、可靠
性能需求(KPI)
| 指标 | 要求 | 场景 |
|---|---|---|
| 响应时间 (RT) | ≤ 2s | 95%的简单查询 |
| 响应时间 (RT) | ≤ 5s | 复杂统计报表 |
| 系统吞吐量 (TPS) | ≥ 2000 | 核心审批业务 |
| 并发连接数 | ≥ 10000 | 长连接用户 |
安全性需求(等保三级)
- 身份鉴别:双因子认证(密码+短信/生物识别)。
- 访问控制 :权限细化至按钮级 及数据行级。
- 数据加密 :敏感数据使用国标SM4算法加密存储,传输强制HTTPS(TLS 1.3)。
可靠性与可维护性
- 系统可用性 :99.99%(全年停机≤52分钟)。
- 容灾备份 :建立同城双活机制,遵循"3-2-1"备份原则。
- 监控预警 :集成Prometheus + Grafana,异常情况秒级告警。
五、通信与网络:打通救援"信息高速公路"
在应急场景下,通信是生命线。《方案》针对不同环境,设计了多链路冗余保障。
1. 5G专网通信指标(主用链路)
- 端到端时延:< 100ms(空口<10ms,核心网<5ms)。
- 带宽保障:单路4K视频上行≥10Mbps。
- 丢包率 :< 0.001%(10−510^{-5}10−5)。
技术亮点 :利用5G的uRLLC(超高可靠低时延通信)特性,为远程精准控制提供网络基础。
2. 卫星链路通信指标(备用链路)
- 高轨卫星(GEO):时延500-800ms,采用SRT协议优化。
- 低轨卫星(LEO):时延可优化至50-100ms。
- 协议优化:使用Zstandard压缩和Protobuf二进制协议,报文体积压缩50%以上。
3. 关键通信参数表
| 链路类型 | 业务场景 | 目标时延 | 带宽要求 |
|---|---|---|---|
| 5G专网 | 4K视频回传 | < 100ms | ≥ 10Mbps/路 |
| 5G专网 | 远程控制指令 | < 20ms | ≥ 256kbps |
| 卫星链路 | 语音/窄带数据 | < 800ms | ≥ 9.6kbps |
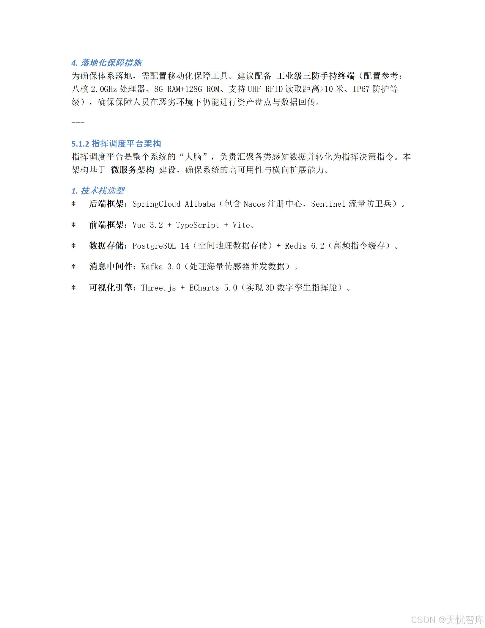
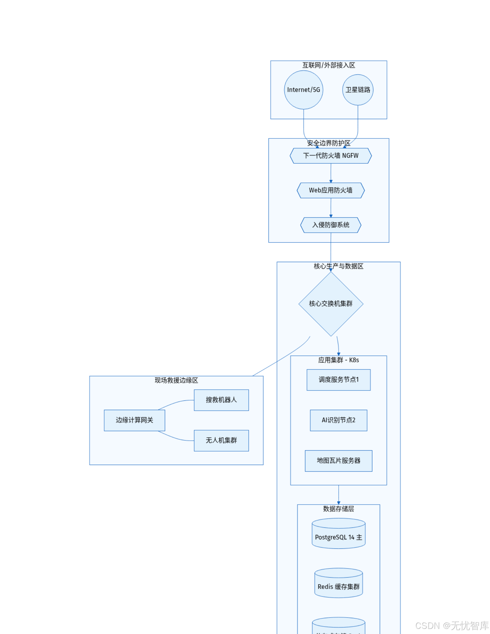
六、总体设计:高可用、高安全、可扩展的顶层框架
3.1 设计原则
- 标准化与规范化:严格遵循国标,接口采用RESTful API。
- 全栈安全与自主可控:全面适配国产化环境(鲲鹏CPU、麒麟OS、达梦DB)。
- 高可用与弹性伸缩:基于K8s容器云,支持HPA自动扩容。
3.2 技术栈选型建议
- 前端:Vue 3.2 + TypeScript + Element Plus
- 微服务:Spring Cloud Alibaba (Nacos, Sentinel, Seata)
- 数据库:PostgreSQL 14(主从集群) + Redis 6.2(哨兵模式)
- 搜索引擎:Elasticsearch 7.17
选型逻辑 :这套技术栈兼顾了先进性 (微服务、云原生)与稳定性(PostgreSQL、Redis均为业界久经考验的组件),是政务系统的理想选择。
结语:迈向智慧应急新时代
《某应急救援中心特种人形机器人救援分队与装备保障建设方案》不仅仅是一份采购清单,它是一套完整的、面向未来的智慧应急作战体系。
通过"硬装备+软平台+严标准+实演练 "的四位一体建设思路,该项目成功地将国家战略、技术前沿与一线实战需求紧密结合。它所构建的,不仅是一支救援分队,更是一个可复制、可推广的国家级智慧应急样板工程。
未来已来,让我们共同期待这支"钢铁侠"队伍,在危难时刻挺身而出,守护万家平安!





































































































