01 前言
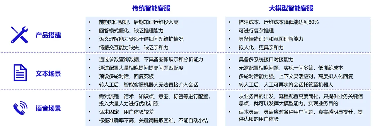
从行业趋势来看,由大模型驱动的智能客服系统,正在对传统客服工具进行深度变革。
- 在线客服的工作有着较高的重复性,降本增效一直是客服工具提供给商家的最重要价值之一。
- 基于大模型的智能客服,产品能力和用户体验得到提升,同时搭建和运维成本大幅下降。
- AI Agent的应用使智能客服产品的成本更低,效率更高。

有赞是一家提供电商SaaS服务的平台,商家对于客服系统存在较大需求。在大模型刚刚兴起之时,我们便开始关注该领域。自25年年初起,我们在这一领域投入了大量精力。本次将从研发视角出发,与大家一同回顾这一从0到1的历程。主要聚焦于AI客服系统从0到1实践的核心要点,剖析落地的关键步骤,以及过程中的一些思考。
02 智能体开发平台和工程化代码
AI客服系统的首个版本,是孵化于有赞内部的一场"黑客马拉松",为了赶工期,在决策选择智能体化开发平台还是工程化代码之间,我们选择了前者。有赞内部独立部署了智能体开发平台-Dify,Dify 在迭代效率和工具集成上具有显著优势,帮助我们迅速完成了 PMF(产品市场契合度)验证。
然而,随着业务量的增长,我们发现Dify这类智能体开发平台在生产环境面临以下挑战:
- 性能瓶颈:观测到简单的 Python 代码节点,执行耗时有时高达 40ms至100ms。
- 检索实时性:知识检索组件性能太差,在客服这种对实时性要求极高的场景下基本无法接受。
- 运维规范 :在发布流程管理和版本管理等方面,目前尚未建立起一套完整的规范。
因此,我们推荐的落地方案是:
- 验证期:利用Dify快速搭建MVP,验证商业模式和用户需求,此时速度是第一优先级。
- 成长期:采用Dify+工程化混合架构,将核心的、高并发的和复杂的流程放在自研的工程化系统里,非核心流程保留在平台中。我们早期就把核心的知识召回检索放到自研系统中。
- 成熟期:当性能、可定制程度、稳定性等方面,完全无法满足需求时,走完全工程化的道路。利用工具(如 Spring AI Alibaba Studio)支持将 Dify 上设计好的应用逻辑,直接导出为标准的 Spring AI 工程代码。
03 模型的选择
模型是AI客服的大脑,选一个合适的模型至关重要。在此过程中,我们积累的经验主要包括以下几点:
- 选对模型非常关键,花好几天去优化Prompt,可能换一个模型就能直接解决问题。
- 评估模型的能力很重要。刚开始,我们主要靠人工来验证,后来慢慢开始使用 langfuse 评测工具。
- 越到后期越不想轻易更换模型,因为效果评估和提示词调整都需要成本,且结果的好坏存在极大不确定性。
- 模型输出的内容越少,响应速度就越快,成本也越低。尽量减少模型返回的数据,如果能用常量,就别用 json。
3.1 选择过程
不同场景对模型选择的侧重点不同,基于AI客服的业务场景,我们模型选择的迭代历程如下: 
04 Workflow和Agent选型
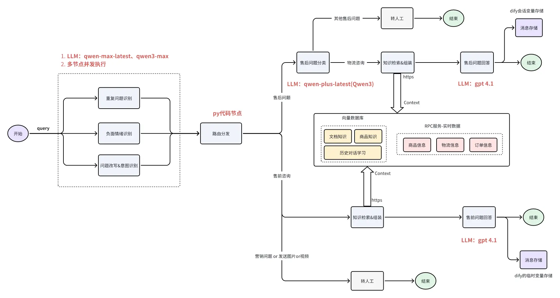
项目初期,除了要决定使用Dify还是工程化代码,开发模式也需要在Workflow和Agent中做出选择。我们认为Agent是具有高度自主性的智能体,结果的确定性、性能等都不占优势,所以我们选了比较保守的做法。先按照Workflow的方式,搭建稳定的流程,来追求确定的、能控制的结果。现在再看,当初选工作流程这种方式应该没错。从工作流程入手,逐步引入并解决每一个遇到的问题,同时兼顾效果、成本和可控制程度。
05 工作流设计与迭代
5.1、支持售前问题咨询
在早期版本中,我们用当下效果较好且熟悉的模型,把几乎所有事情都交给这个模型去做,不考虑单个节点的复杂拆解,比如意图识别节点,它还负责问题改写、重复问题和负面情绪识别,然后快速完成 1.0 版本并上线。

5.2、降低成本
1.0版本上线后,紧接着需要提高AI承接率并降低成本。在降低成本方面,除压缩提示词、知识分块和召回策略优化外,我们还将意图识别所用的GPT-4.1切换为Qwen模型,并对意图识别节点进行了拆分。此外,使用Qwen模型后,我们发现Dify的记忆机制对其较为敏感,导致幻觉现象加剧。因此,自行维护一个全局变量作为历史对话信息,并将该信息拼到重复问题、负面情绪和问题改写与意图识别节点的System提示词中。

5.3、提升AI承接率
为提升AI承接率,一方面补充知识来源并提高知识质量,另一方面开始承接售后问题咨询。此时面临的首要决策是,售前和售后采用共用流程还是分开处理。基于业务特性分析,售前与售后问题的回复风格存在显著差异(售前主动,售后严谨),且所需知识也有所不同,同时考虑到单节点复杂度以及调整提示词所带来的影响,因此选择了分开处理。

5.4、过程总结
我们采用的是意图识别和分发策略,这是一种较为保守的做法,宁可让AI不回答问题,也不能让它答错。这样一来,AI承接率到了一定阶段就会遇到瓶颈。如果我们想有所提升,就得拓展场景。
同时,我们当前的流程也并非完美。如意图识别节点的职责并不单一,问题改写与意图识别仍共用一个节点。此外,还有一个售后问题分类节点,其功能与意图识别能力存在部分重叠。不过,工作流的设计应是一个渐进式的演进过程。随着业务的发展和复杂度的提升,流程也将逐步优化,例如:
- 拆分意图识别和问题改写节点,进一步降低单节点的复杂度。
- 深入优化意图识别节点,如完善业务规则、增加意图澄清和闲聊意图等功能。
06 上下文工程
有效的上下文管理对于AI系统至关重要,信息过载会导致AI出现失忆、重复或胡言乱语的情况,即使模型支持大窗口也不应随意填充信息。在AI客服的迭代过程中,我们在上下文优化方面迈出了第一步,开始做一系列尝试与验证。主要聚焦于信息获取、筛选提纯以及信息组装方面。
6.1、信息获取
信息的获取不仅是数量的堆叠,更是维度的扩展。我们构建了从静态到动态、从文本到视觉的全方位信息获取。
- 多模态知识提取:借助多模态能力,提前对商品信息进行提取切片并入库。
- 实时动态注入:区分静态知识与实时信息,动态信息不预存,对话时通过接口实时检索注入上下文。
- 历史对话回溯:从历史高频问答中提取QA对并进行分类,以此补充文档中缺失的"隐性知识"。
6.2、筛选提纯
随着信息源增多,全量加载信息会导致模型由于扰而产生"幻觉"。我们通过一套路由和过滤机制,确保上下文的"信噪比"。
- 基于入口场景定向检索
- 商品详情页入口:定向检索该商品的相关信息,而非全店通用知识。
- 售前/售后路由:根据意图分类,售前侧重引导性、商品参数知识;售后侧重严谨性、订单与物流政策知识。
- 语义相关性过滤
- 提升知识质量:依据当前问题与知识片段的相关性,过滤无关信息。
- 引入权重加权计算:如商品知识在首页 / 详情页咨询的权重不同,采纳与否以相似度 × 权重的最终值为准。
6.3、信息组装
早期,我们把知识片段拼接成文本字符串,将其作为上下文信息提供给模型。随着业务持续迭代,我们发现即便对信息进行了筛选和提纯,依旧无法完全规避知识重叠、冲突以及信息过载的情况,进而导致线上出现Badcase反馈。因此,我们尝试采用结构化的方式组装信息,同时结合提示词来定义知识的优先级,以减少模型产生幻觉的情况。
在该阶段,我们的上下文结构大致如下,我们发现采用这种方式能够显著控制模型,减少幻觉问题的出现。
XML
<知识库>
<商品信息>
<商品名称>知识片段x</商品名称>
<商品详情>知识片段x</商品详情>
</商品信息>
<物流政策信息>
知识片段x
</物流政策信息>
<xxxx>知识片段x</xxxx>
</知识库>
07 知识工程
7.1、商品知识
商品知识主要包括两部分:预学商品信息 和实时商品信息查询。这主要是为了让用户进线咨询商品相关信息时,模型能依据这些知识给出正确回答。
预学商品信息
预学习商品信息主要包含商品主图、商品规格以及商品详情。在图片信息提取方面,未采用传统的 OCR 方案,而是借助模型的多模态能力进行提取。该方式的优势在于能够处理结构化信息,就像具备常识的"图片解读者",还可过滤冗余信息与图片中的无效内容。
然而,使用模型提取知识也存在一些缺点。例如,商品详情存在错误或包含误导性信息,模型的回答可能会出错。如下图,商品规格中并无紫色的车,但商品详情的图片里却有,这致使模型回答错误。
对于这个问题,我们后面采用知识优先级的方法,来降低模型输出错误的情况。
实时商品信息查询
商品详情的相关静态信息将预先写入向量数据库。不过,商品状态、库存以及预售商品的物流等动态信息,均采用实时查询方式获取,并会在特定流程中将这些信息拼接到上下文中。
7.2、历史对话知识
为了补充知识,我们还从历史对话里学习,筛选高频的问答,以此提高AI承接率。不过,历史对话学习我们持续推进了很久,直到后期才有点进展。回顾整个过程,主要原因如下:
- 刚开始用工程化代码对接 AIGC 服务,效果没达到预期,调试起来还很麻烦。
- 历史对话信息数量庞大,难以确定有效知识的提取方法,且提取后还需进行去重处理。
- 难以对知识质量进行判断,无法辨别对错,并且此过程的效率极为低下。
后期,我们看到了一些效果,主要的实现路径有:
- 我们把工程化代码对接AIGC 服务切到了 Dify,这样便于调试和迭代,而且产品也能更好地融合进去。
- 将历史对话数据按照咨询维度提供给模型进行分析,随后利用现有的RAG能力对重复问题进行去重,同时对提取的QA对进行分类。
- 历史对话知识,会进行单独召回,且提高分数和精准匹配,以此来减少线上Badcase产生。
7.3 文档知识
文档知识主要由商家在后台上传。技术上,通过优化文本切片的字符数(chunk_size)和重叠字符数(chunk_overlap),以在"上下文完整性 "与"信息密度"之间的寻找动态平衡。其中,chunk_size 决定了信息承载量,chunk_overlap 则用于缓解边界断裂问题、保持语义连贯。经过多次测试与调整,目前我们设定的 chunk_size 为 600,chunk_overlap 为 100。
08 评测和反馈优化
8.1、为什么要评测
Agent的开发测试与传统软件开发存在根本性差异。传统软件测试通常针对固定目标,流程标准化且结果可复现。而Agent的评测,则需应对其自身的不确定性、开放性与场景多样性等核心挑战。因此,AI项目中如模型更换、提示词调整或功能迭代时,我们是无法完全沿用传统的测试方法与标准。
8.2、评测怎么落地
我们认为一个有效的评测体系应涵盖几个关键要素:评测对象、评测数据集、评估指标,以及反馈优化机制。随后,对这些关键要素进行逐步细化,并推动其落地实施。
-
评测对象 可从以下角度切入:
- 业务场景:覆盖不同入口进入咨询的路径,例如商品详情页、首页等。
- 流程覆盖:包括端到端的全流程评测,以及单节点能力评估,如意图识别准确性。
- 知识评测:不同业务场景对知识的需求各异,可对文档知识、商品知识等知识的质量进行评估。
-
评估指标
AI客服,确立评估指标是评测过程中最具挑战的一环。由于行业特性、商户需求与商品类目的差异,单纯依赖人工判断回复正确性难以全面覆盖。因此,我们还会依据历史对话数据,运用评估器来判断内容的相似度,以进行综合评估。 
- 评测数据集
项目上线前,我们从历史对话中提取内容,并人工构造一部分,形成一小批测试集。项目上线后,我们会依据线上实际流量情况,筛选出Goodcase和Badcase,并将其作为数据集保存。 
- 反馈优化
除了在单次评测后进行效果优化,我们还会对线上流量进行实时监控巡检,构建"问题识别 -> 根因分析 -> 优化迭代 "的数据闭环,达成从Badcase到模型迭代的良性循环。 
8.3、过程总结
AI评测至关重要,其本身是也是一个持续优化的过程。同时,还需要多个角色协同合作。基于实践下来,我们觉得产品和研发要做好把控好整个流程,重点关注指标和效果反馈。测试人员应将精力投入到评测的基础建设以及用例集方面,尽可能提升"评测 -> 优化 -> 再评测"这一循环的效率。
09 协作与项目管理
经过一段时间的体验,深切地感受到AI项目和传统软件研发有很大不同,主要表现在
- Prompt、Contenxt和业务逻辑高度耦合,导致职责边界表得模糊。
- 协作不再是"交付接口",而是"共同迭代 Prompt + 逻辑 + 数据"。
- Agent/Workflow 架构的灵活性带来责任分散 ,同时智能体开发平台(如Dify)的兴起加速了产品MVP的验证过程。
- 大家对新事物的了解程度不一样,都是边干边学,而且项目结果有很大的不确定性。
我们尝试去做的
- 建立 AI 原生协作流程:比如 Prompt 评审机制、评估指标对齐、产研协作。
- 文档化决策:比如记录选择 Workflow 而非 Agent 的原因、增加特定流程的考量因素等,即注重过程记录。
10 总结与展望
从最初"黑客马拉松"式的灵感碰撞,到如今步入稳定运行、持续进化的新阶段,有赞AI客服的从0到1,不仅是一次技术栈的升级,更是一场研发模式与思维方式的深度变革。
未来,我们将重点聚焦在以下方向:
- 从"单一职责"到"智能协同":持续迭代进化工作流,探索并引入更具自主性的智能体(Agent)能力,以应对更复杂的交互场景。
- 深挖多维知识潜力:将投入更多资源优化历史对话的自动化清洗、问答(QA)转化以及商品学习等,从而使沉淀的海量数据切实成为AI进化的驱动力。
- 构建更敏捷的AI原生协作体系:通过建立 Prompt 评审机制和评估指标对齐,打破产研边界,实现提示词、逻辑与数据的共同迭代 。
AI 浪潮下,智能客服的演进没有终点。我们将继续秉持"宁可不答,不能答错"的严谨态度,不断拓宽AI的应用边界,为商家提供更高效、更具温度的智能服务体验。