一、项目背景
作为一家覆盖短视频、直播、电商等多领域的平台,快手业务场景复杂且产品迭代迅速。过去,各业务线基于快速响应需求,逐渐形成了多套独立的前端组件库,这一模式在支撑早期业务增长的同时,也逐渐积累出以下三大核心问题:
-
体验碎片化:不同 BU 的产品在交互细节、视觉风格上存在差异,影响了"快手"品牌在用户感知中的整体性和一致性。
-
研发效率瓶颈:Vue 与 React 技术栈长期并存,导致组件无法跨技术栈复用,相似功能需重复开发;同时,跨团队协作也因技术栈差异而产生额外的学习与沟通成本。
-
维护成本高:分散的组件库带来重复的维护投入,且技术债务随着版本分化而日益沉重。
面对上述挑战,我们需要的不是对单一旧体系的修补,而是一套能够从根源上统一标准、打破技术栈壁垒、并支撑业务灵活定制的现代化设计工程体系。

二、为什么是 KwaiDesign:直面业务现实的差异化设计
立项之初,我们对直接引入的业界优秀设计方案进行了深入评估。这些方案虽在通用场景下表现优秀,却难以完全适配快手独特的业务与技术生态。因此,我们决定从真实场景出发,构建一套完全贴合快手需求、并能伴随业务共同演进的设计与研发体系------KwaiDesign 由此诞生。
2.1 核心差异:为何不能直接使用现有方案?
行业主流设计系统大多诞生于工具型或标准化内容产品,其设计范式与快手所面临的多元、高互动、强定制的业务场景存在较大差异,具体来说:

2.2 KwaiDesign 的四大差异化能力
基于以上差异,我们构建了 KwaiDesign 的核心能力矩阵,这些能力共同构成了我们区别于外部方案的护城河:
能力一:双栈一致性引擎
这并非两套独立的实现。我们通过共享的 Design Token 层、统一的 TypeScript 类型定义中心(@kwai-design/web-schemes)、以及抹平框架差异的适配器模式 ,确保了 Vue 和 React 组件在 API、行为、视觉表现上完全一致。开发者仅需学习一次,即可在两个技术栈中高效开发。
能力二:企业级主题与设计工程化
我们借鉴先进实践,将设计系统本身工程化。在实现全量 Token 的可配置的基础上,构建了具备主题版本管理、灰度发布、多主题并存能力的可视化平台。设计团队可以可借此独立完成主题的创作、测试与分发,真正实现了"设计与研发解耦,但通过标准无缝协作"。
能力三:AI 增强的质量与效率保障体系
为应对双栈开发带来的质量保障挑战,我们针对性引入了 AI 能力:
-
在测试侧:基于 Playwright 和 AI 图像识别,构建了智能可视化回归测试,能自动对比双栈组件渲染差异,精准定位非预期变更,将视觉 BUG 拦截在上线前。
-
在配置侧:通过 DSL 协议和 AI 辅助,将主题配置从繁琐的手工编码变为高效的智能生成与质检,使定制化工作的效率提升超过 80%。
能力四:以迁移成本为核心的设计思想
我们从一开始就将"如何让业务方用起来"作为最高优先级。通过完整的兼容层方案、自动化代码转换工具以及清晰的分阶段迁移指南,将技术升级的阻力降到最低,确保整个统一进程平滑、可控。
三、实现路径:KwaiDesign 的系统性构建四步法
KwaiDesign 的建设是一项环环相扣的系统工程,我们遵循"基础统一 -> 体验一致 -> 平滑迁移 -> 灵活定制"的路径,攻克了双栈统一这一核心挑战。
第一步:奠定基石 --- 构建跨技术栈的统一架构
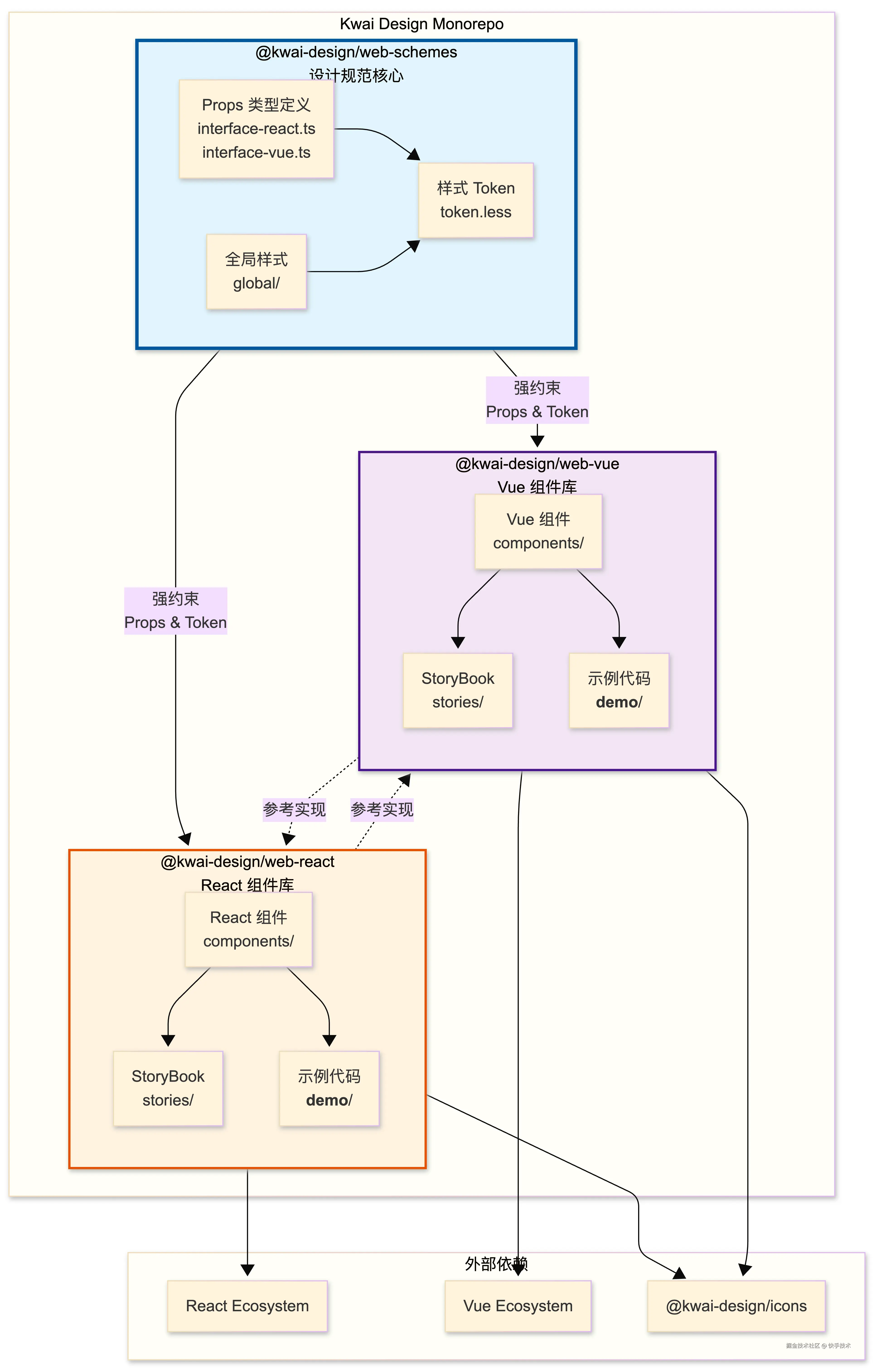
为了从根源上确保 Vue 与 React 技术栈在视觉与 API 基础上达成一致。为此,我们首先建立了统一设计变量(Design Tokens)层 ,将颜色、间距、字体等所有视觉变量统一定义,供 @kwai-design/web-vue 和 @kwai-design/web-react 共同引用,从而在源头上保障了视觉一致性。同时,我们创建了独立的 TypeScript 定义包 @kwai-design/web-schemes,作为双技术栈组件 API 的统一入口,并通过工具链实现强制对齐,彻底杜绝了 API 层面的分叉。历时三个月,我们最终攻克了双技术栈底层样式与类型系统隔离的难题,成功构建出 API 同源、视觉同构的 React 与 Vue 组件库基础框架。

工程组织概览

单组件双技术栈栈 Token、Props 对齐约束示范
第二步:精益对齐 --- 实现开发者体验的无缝一致
让使用不同技术栈的开发者获得近乎一致的编码体验,并将学习成本降至最低,我们制定了双栈对齐四原则,确保 Props 命名完全统一、共享 TypeScript 类型定义、实现交互逻辑与状态管理的表现相同,以及保障视觉输出无差异。同时,我们通过适配层设计,攻克了框架原生的三大核心差异:
-
双向绑定:在 Vue 中兼容 React 的 value/onChange 模式,在 React 中实现类 v-model 的简易 API
-
插槽机制:统一为灵活的 children 与 props 渲染模式
-
事件处理:统一采用 onXxx 的命名规范
最终,开发者得以无需关注底层框架差异,在不同技术栈的项目间切换时无需改变思维模式,从而极大提升了跨团队的协作效率。
第三步:平滑过渡 --- 提供完备的存量业务迁移方案
为了最大限度降低业务线迁移成本与风险,让技术升级"无痛"发生。首先,我们通过提供兼容层(Bridge)方案------发布 @kwai-design/mui-compatible 等适配包,使得存量项目仅需替换引入路径即可无缝替换旧组件,支持新旧混用,且无需修改业务代码。
perl
# 安装适配层npm install
@kwai-design/mui-compatible
# 或
npm install @kwai-design/kwai-ui-compatible
# 在代码中使用适配层,无需修改业务代码
import { Button } from '@kwai-design/mui-compatible';//
内部自动映射到 @kwai-design/web-react 或 @kwai-design/web-vue
其次,我们打造了自动化迁移工具链,包括能够自动扫描、识别并批量替换旧组件引用的代码转换工具,以及用于静态分析潜在兼容问题并生成详细报告的迁移检查工具。最后,我们设计了清晰的分阶段迁移策略:从使用兼容层实现"无痛接入",到利用工具逐步替换为原生 KwaiDesign 组件的"渐进升级",最终进入移除兼容层、完成彻底升级的"优化清理"阶段。这一系列举措将技术选型升级从高风险、高成本的"推翻重来",转化为可规划、可控制、可回滚的渐进式现代化进程,充分尊重并保护了各业务线的历史投入与发布节奏。
第四步:赋能业务 --- 打造企业级主题定制与质量保障体系
赋予业务方品牌定制自主权,并通过工程化手段保障双栈交付质量,具体实现路径包括两大举措:一方面构建可视化主题配置平台 ,既实现覆盖所有设计变量的全量 Token 可配置,支持业务方自主定义品牌主题,又提供可视化配置、实时预览、版本管理、多主题继承等企业级平台化运营能力,打通设计与研发的协作闭环;另一方面创新 AI 增强的质量与效率体系,通过集成 Playwright 与 AI 图像识别技术实现智能视觉回归测试,对 Vue/React 双版本组件进行自动化截图对比与智能分析,结合人工走查确保双栈表现绝对一致,同时依托 DSL 协议与 AI 能力实现 AI 辅助主题配置,将主题配置从手工编码转变为智能生成与自动化质检,使定制效率提升 85% 以上,并确保零配置错误。
最终 KwaiDesign 不仅是一套组件,更是一个包含标准化物料、可视化工具链、智能质量引擎的完整解决方案,为快手的多元化业务提供了从 "统一" 到 "定制"、从 "开发" 到 "质效" 的全方位支持。

总结而言,KwaiDesign 的实现路径清晰地回答了四个关键问题:如何统一?如何对齐?如何迁移?如何保障? 这套方法论确保了项目既能攻克核心技术难题,又能真正落地到业务场景中,实现其提效与统一的终极目标。
四、未来展望
KwaiDesign 的发布,初步构建了统一协作的基础框架,目前已实现:
-
技术栈融合:通过双栈一致的原生实现,让 Vue 与 React 团队能基于同一套设计语言高效协作。
-
协作流程优化:依托 Design Token 与主题配置平台,让设计与开发围绕统一的标准进行对话,降低还原成本。
-
研发效率提升:提供高质量的基础组件、完备的迁移工具链,将开发者从重复劳动和兼容性困扰中解放出来。
**这并非终点,而是一个坚实且可持续演进的起点。**同时,KwaiDesign 不是一个一蹴而就的封闭项目,而是一个将伴随业务共同成长的开放体系。未来,我们将通过持续的迭代来完善这一基础设施。
-
扩展场景支持:与各业务线协同,丰富组件能力,更好支持直播、电商等特色交互场景。
-
深化工具能力:优化迁移工具体验,完善主题平台、图标库等配套工具,提升全链路研发效率。
-
增强组件功能:逐步推出 ProTable、ProForm 等高级业务组件,提升复杂场景开发效率;持续完善质量保障机制。
我们相信,有效的标准体系在于持续的统一与演进。KwaiDesign 致力于成为支撑快手业务创新的基础模块,通过可复用、可扩展的组件与工具,为包括低代码平台在内的未来研发模式提供高质量支持。