
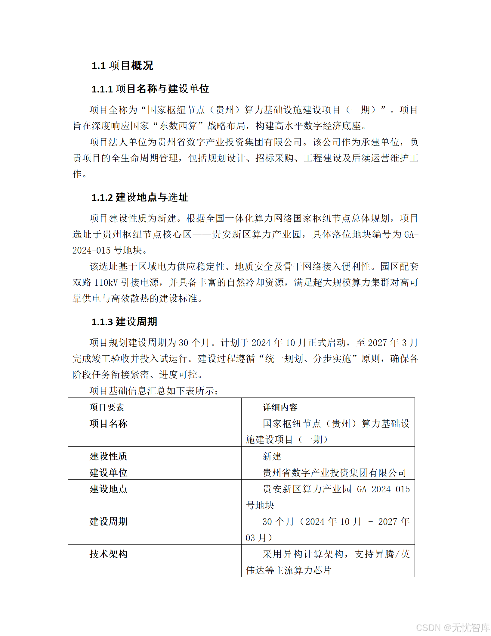
摘要:本文深度剖析《国家级算力枢纽节点(东数西算)跨区域调度网络与绿色节能数据中心建设》项目可行性研究报告,从国家战略、技术架构、市场痛点到经济效益,全方位解读这一"数字新基建"标杆工程。我们将深入探讨其如何通过"地狱级"可视化、"液冷+AI"能效优化、SRv6算力网络等前沿技术,破解"东部算力贵且缺,西部算力闲且远"的结构性矛盾,打造一个高密度、高能效、低时延的现代化算力底座,并为读者揭示其背后巨大的产业价值与投资逻辑。

引言:算力,新时代的"国之重器"
在数字经济时代,算力已不再是简单的计算能力,而是继水、电、煤、气之后的第五大公共基础设施,是衡量国家综合竞争力的核心指标,更是驱动新质生产力发展的"国之重器"。随着人工智能大模型(AIGC)、智慧城市、工业互联网等前沿技术的爆发,社会对算力的需求呈现出指数级增长,且从"通用计算"全面转向"智能计算"和"边缘计算"。
然而,我国算力资源面临着严峻的结构性失衡:东部地区经济发达,算力需求旺盛,但受限于土地、电力及碳排放指标,大规模数据中心扩建空间极度萎缩;而西部地区拥有丰富的可再生能源、广阔的土地资源和适宜的气候条件,却因缺乏高效的调度机制和网络带宽限制,导致算力资源利用率长期处于低位。
正是在这样的背景下,国家"东数西算"工程应运而生。它如同一条横贯东西的"算力高速公路",旨在将东部密集的数据处理需求有序引导至西部资源富集地区,实现全国范围内算力资源的优化配置。本文所分析的《国家级算力枢纽节点(贵州)算力基础设施建设项目(一期)》,正是这一宏大国家战略在地方层面的具体落地与生动实践。它不仅是一个单纯的数据中心建设项目,更是一场融合了国家战略、尖端技术、绿色低碳与商业模式创新的系统性工程。
接下来,我们将从项目建设背景与必要性、核心建设内容与规模、关键技术方案、市场需求与业务场景、环境影响与节能评价、投资估算与经济效益六大维度,为您揭开这个"数字新基建"项目的神秘面纱。
一、为什么建?------ 深度剖析项目建设的战略必然性
1.1 国家战略驱动:从"数字中国"到"东数西算"的顶层设计
本项目的建设,首先是响应国家最高层面的战略部署。党的二十大报告明确提出要"加快建设数字中国",而"东数西算"工程则是打通数字基础设施大动脉、夯实数字中国建设基础的关键一步。
- 政策密集引导:自2021年以来,国家发改委、中央网信办等四部门联合印发《全国一体化大数据 Center协同创新体系算力枢纽实施方案》,正式布局8个国家算力枢纽节点和10个国家数据中心集群。后续又出台了《算力基础设施高质量发展行动计划》、《关于加快构建全国一体化算力网的实施意见》等一系列配套文件,为本项目提供了坚实的政策依据。
- 硬性指标约束:国家对新建大型数据中心提出了严苛的能效要求,PUE(电能利用效率)值必须控制在1.3以下,在国家枢纽节点甚至要求低于1.25。这不仅是技术挑战,更是政治任务。本项目设计PUE≤1.15的目标,正是对国家战略的积极响应和超越。
1.2 破解供需矛盾:"东数西算"下的资源错配难题
本项目直指当前算力市场的核心痛点------资源错配。
| 评估维度 | 东部核心城市(示例) | 西部枢纽节点(示例) | 矛盾点分析 |
|---|---|---|---|
| 算力需求量 | 极高( >100 EFLOPS) | 较低( <20 EFLOPS) | 需求与资源地理位置倒挂 |
| 平均电价 | 0.6 - 0.9 元/kWh | 0.3 - 0.4 元/kWh | 成本差异导致竞争力失衡 |
| PUE平均值 | 1.4 - 1.6 | 1.1 - 1.25 | 节能潜力未被充分挖掘 |
| 网络时延(至终端用户) | < 5ms | 20ms - 50ms | 物理距离限制了实时业务西迁 |
| 土地供应能力 | 极度受限 | 充足 | 规模化扩张受阻 |
本项目通过在贵州贵安新区建设高标准算力节点,就是要扮演"资源搬运工"和"效率提升器"的角色:
- 承接非实时业务:将东部对时延要求不高的温冷数据存储、历史档案数字化、影视离线渲染、大规模科学计算及大模型预训练等业务,有序迁移至西部。
- 支撑AI大模型训练:利用西部优质的绿电资源和低成本优势,为东部日益增长的AI大模型训练需求提供强大的算力支撑。
- 构建算力高速通道:通过超高速算力调度网络,确保跨域时延控制在20ms以内,真正实现"算力如水电,随取随用"。
1.3 现有设施瓶颈:非建不可的现实压力
除了宏观战略和供需矛盾,现有信息化基础设施的局限性也构成了项目建设的迫切需求。
- 设备老化与能效瓶颈:许多现有机房运行时间已超过8年,服务器配置落后,PUE值长期徘徊在1.6以上,不符合国家节能减排政策。
- 网络带宽与时延限制:现有网络出口带宽不足,缺乏与国家算力枢纽节点的直连链路,严重影响了对时延敏感型业务的支持。
- 安全防护体系薄弱:现有安全架构多基于传统防火墙,缺乏针对零信任架构和数据全生命周期加密的深度防护,难以应对日益复杂的网络安全威胁。
因此,本项目的建设是技术升级、战略重塑和解决现实瓶颈的三位一体,具有极强的政治、经济和社会价值。
二、建什么?------ 核心建设内容与规模详解
本项目并非一个传统的IDC机房,而是一个集高密度算力、绿色节能、智能调度、沉浸式可视化于一体的现代化算力综合体。其核心建设内容包括三大板块:
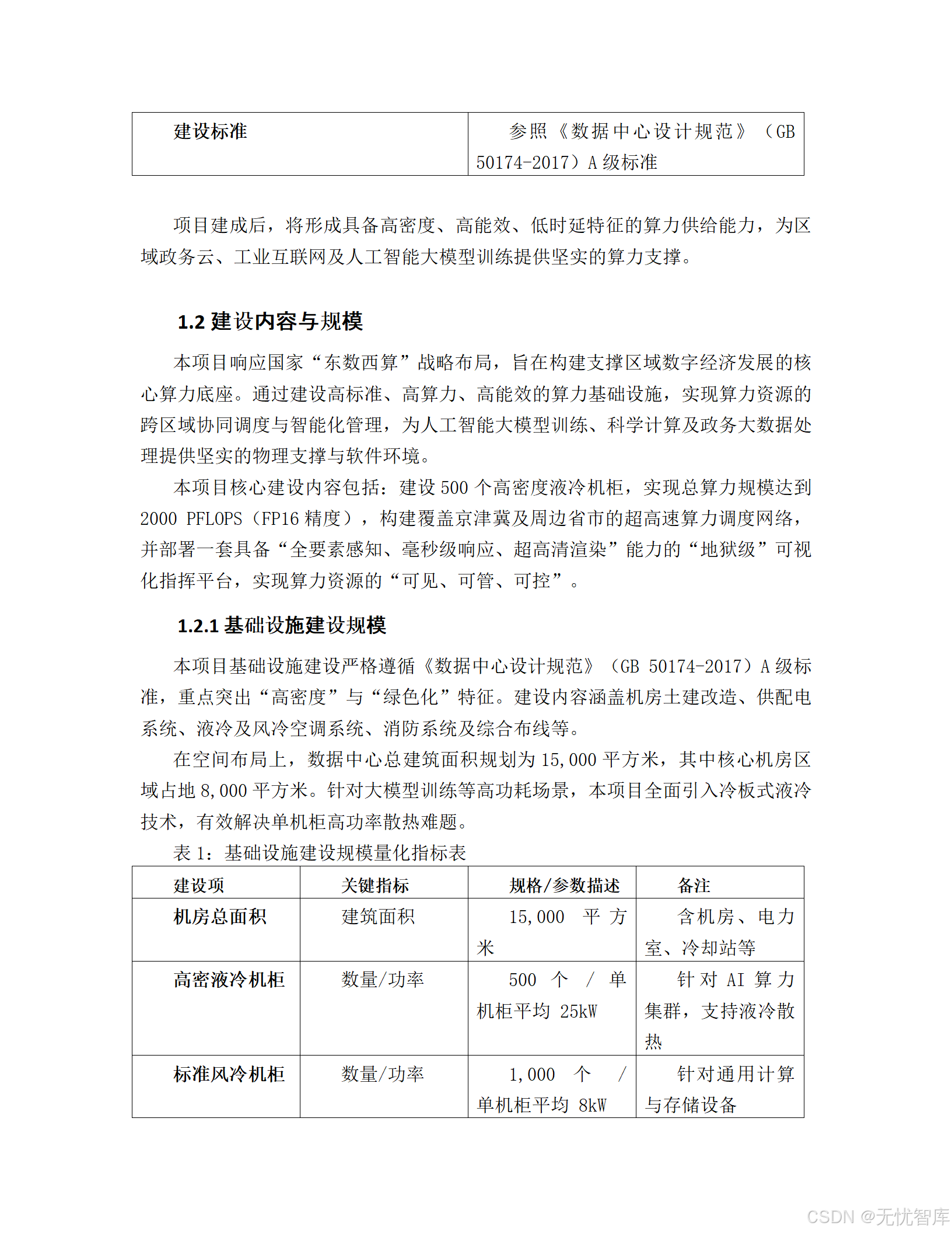
2.1 基础设施建设:打造高密度、绿色化的物理基座
项目选址于贵州贵安新区算力产业园,严格遵循《数据中心设计规范》(GB 50174-2017)A级标准,总建筑面积达15,000平方米。
- 机柜部署 :
- 500个高密度液冷机柜:单机柜平均功率高达25kW,专门用于承载AI算力集群等高功耗场景。
- 1,000个标准风冷机柜:用于通用计算与存储设备。
- 算力规模 :总算力规模达到2000 PFLOPS (FP16),采用国产高性能算力芯片集群,为大模型训练提供澎湃动力。
- 能效指标 :设计年均PUE值≤1.15,这在行业内属于顶尖水平。
- 供电可靠性 :配置2N冗余的高压直流(HVDC)与交流双路冗余系统,确保核心算力集群在电力波动情况下实现零切换运行。
2.2 算力调度网络:构建跨区域的"算力高速公路"
为解决算力资源分布不均、跨区域传输时延高等问题,项目构建了一套纵向贯通、横向互联的超高速算力调度网络。
- 网络技术 :采用基于SRv6(基于IPv6的分段路由)技术的骨干网,实现业务路径的精细化控制与快速自愈。
- 接入规模:首期计划接入12个算力节点,包括国家超级计算中心、第三方云服务商及大型企业私有云,实现异构算力资源的统一接入与逻辑池化。
- 带宽能力 :构建双程不低于10Tbps 的骨干网总带宽,核心链路采用400G/800G超高速光传输技术。
- 时延目标 :
- 同城时延小于1ms
- 区域内(如京津冀范围内)端到端时延小于5ms
- 跨省市长途调度时延严格控制在20ms以内
2.3 平台系统建设:三位一体的智能中枢
平台系统是本项目的核心大脑,通过"一平台、一系统、一大屏"的架构,实现算力资源的统一运营与精准调度。
- 算力调度平台 :
- 技术栈:基于云原生架构,后端采用Go/Python,前端基于React。核心依赖Kubernetes (K8s) 集群管理和KubeEdge边缘计算框架。
- 核心功能:支持万级并发任务调度,通过智能算法优化,资源利用率提升30%以上,支持算力任务的断点续训与动态迁移。
- 能耗管理系统 :
- 技术栈:基于数字孪生技术,采用InfluxDB时序数据库、MQTT物联网协议和AI能效优化算法。
- 核心功能:通过数万个传感器实时采集数据,实现实时能效监测、PUE自动核算、热点预警及冷量按需分配,系统可根据IT负载变化自动调节冷却泵频率与风机转速。
- "地狱级"可视化指挥平台 :
- 渲染引擎:采用**Unreal Engine 5 **(UE5) 进行全场景高保真建模,支持像素级光影追踪与物理特性模拟,实现数据中心环境的1:1数字孪生还原。
- 数据融合:集成GIS地理信息系统、BIM建筑信息模型与实时业务流数据,实现从宏观城市算力布局到微观机柜内部芯片温度的"一屏尽览"。
- 交互功能:支持多点触控、语音交互与VR远程巡检,具备重大故障自动定位与应急预案一键启动功能。
三、怎么建?------ 关键技术方案深度解读
本项目的技术方案代表了当前数据中心领域的最高水平,其核心在于绿色节能、跨域调度和极致可视化三大技术支柱。
3.1 绿色节能数据中心设计:从"耗能终端"向"能源枢纽"转型
为了实现PUE≤1.15的极限目标,项目采用了多项前沿节能技术的深度融合。
- 液冷技术 :针对高密度算力服务器,采用"冷板式液冷为主,浸没式液冷为辅"的技术路线。液冷系统可将机房制冷能耗降低70%以上,并支持单机柜功率密度提升至50kW。
- 余热回收:液冷系统产生的55℃高温回水是优质的低品位热源。项目通过集成热泵系统,将废热转化为65℃-75℃的高品质热水,用于园区供暖、农业温室联动和生活热水供应,预计能源综合利用率(ER)提升22%。
- AI能效优化 :部署基于强化学习(DDPG)的AI能效优化系统。该系统每10秒采集一次500余个关键测点数据,每5分钟自动下发最优控制策略,预计在硬件基础上再降低10%-15%的整体能耗。
3.2 跨区域算力调度网络设计:让算力流动起来
本项目构建的算力网络(CFN)是实现"东数西算"的底层基石。
- SRv6技术:作为核心协议,SRv6简化了网络协议栈,将传统的MPLS VPN架构转化为基于IPv6地址的统一转发平面。通过SRv6 Policy,可以实现算力服务的显式路径规划,根据链路实时状态动态编排最优转发路径。
- 应用感知网络切片(APN6):在IPv6报文中携带应用标识,网络边缘节点识别业务类型后,自动映射至预定义的逻辑切片。例如,为跨区域调度指令流分配基于FlexE的硬隔离切片,提供物理级的带宽保证。
- 统一算力调度平台 :基于Kubernetes多集群联邦(KubeFed)技术,管理分布在各区域的成员集群。调度引擎采用多维评价模型,综合考虑"算力成本、网络时延、能源效率(PUE)、数据合规性",实现跨地域、跨集群的资源最优分配。
- 算力交易与结算 :为解决跨主体信任问题,系统设计了基于Hyperledger Fabric联盟链的算力交易模块。通过智能合约实现算力资源的自动化挂牌、撮合与结算,并采用国密SM2/SM3/SM4算法确保交易安全与审计追溯。
3.3 "地狱级"可视化指挥中心设计:看得见、管得住、调得动
"地狱级"可视化并非噱头,而是应对超大规模算力集群运维复杂性的必然要求。
- 双引擎驱动:底层基于**Unreal Engine 5 **(UE5) 构建高精度数字孪生底座,前端基于WebGL实现轻量化Web访问。利用UE5的Nanite和Lumen技术,可实现从宏观城市视角到微型芯片层级的无缝缩放。
- 亿级数据处理:通过GPU Instance(实例化渲染)技术,将亿级数据点的计算负载迁移至GPU,确保在实时渲染10^8数量级数据点时,帧率稳定在60fps以上。
- 复杂图表设计 :
- 算力流向桑基图:用动态粒子流模拟"东数西算"的实时过程,直观观测算力流动的实时负载和拥塞情况。
- 能耗热力场:实现精确到机柜U位的3D热力场复刻,实时查看每个机柜的进出风口温差,自动识别"热点"区域。
- 多维平行坐标系:在同一维度空间内展示任务排队数、算力负载、实时电价波动、碳排放强度四者的关联关系,辅助调度员寻找帕累托最优解。
- 沉浸式交互:引入XR(扩展现实)技术,支持运维人员通过HoloLens 2或Apple Vision Pro进行虚拟巡检,并通过手势交互完成算力资源的跨区域划拨。
四、为谁建?------ 市场需求分析与典型业务场景
本项目的成功,离不开对市场需求的精准把握和对业务场景的深刻理解。
4.1 三大核心算力业务需求
不同行业、不同场景对算力的需求差异巨大,本项目针对性地进行了设计。
- 智算训练业务 (AI Training):
- 客户:AI实验室、互联网巨头。
- 需求:高强度、长周期、强协作。要求高带宽互联(400G+ IB/RoCE v2)、算力碎片化重组能力、长周期稳定性。
- 解决方案:配置NVIDIA H800/A800或国产高性能算力卡,支持NVLink 4.0,并配备TB/s级别的并行文件系统。
- 渲染与离线处理 (Rendering):
- 客户:影视公司、科研院所。
- 需求:潮汐效应明显、时延不敏感、成本极度敏感。
- 解决方案:提供强大的任务调度引擎,支持将大型作业拆分为数万个子任务,并利用竞价实例、闲时算力进行"抢占式调度"。
- 实时算力调度 (Real-time):
- 客户:自动驾驶、智能工厂。
- 需求:毫秒级时延响应(<5ms)、边缘协同。
- 解决方案:算力下沉至边缘侧,通过"云-边-端"三级联动。边缘节点负责实时决策,中心云负责模型更新和全局策略下发。
4.2 跨区域调度流程:端到端的业务闭环
整个调度流程遵循"输入-处理-输出"的逻辑架构:
- 输入层(任务请求):通过北向标准API接收业务方的算力需求。
- 处理层(调度决策):调度引擎实时检索统一资源目录(URD),利用多因子加权算法(成本、时延、碳足迹)进行算力与任务的精准撮合。
- 输出层(资源分配):通过南向接口驱动底层平台,执行计算实例拉起、跨域网络隧道打通及远程存储挂载。
4.3 "地狱级"监控的必要性
当管理规模突破万级节点时,传统的监控方式已无法满足需求。"地狱级"监控的核心在于多维数据融合 与极高颗粒度钻取。
- 6级无缝缩放钻取:从"全国节点地图"(L1)到"芯片温度视图"(L6),要求各层级间切换延迟低于500ms。这种能力对于故障的最终定位和应急响应至关重要,完全符合等保2.0三级的安全合规要求。
五、有何影响?------ 环境影响、节能评价与碳减排效益
作为国家级枢纽节点,本项目在环境影响和节能降耗方面设定了极高的标准。
5.1 节能措施与PUE测算
- PUE目标值:1.15(优于国家要求的1.25)。
- 能耗组成预测 :
- IT设备能耗:80.0%
- 制冷系统能耗:14.0%
- 供配电系统损耗:5.0%
- 照明及其他:1.0%
5.2 碳减排量评估
- 计算基准:以行业平均PUE 1.5为基准,区域电网平均碳排放因子为0.5703 tCO2/MWh。
- 减排效益 :假设IT设备年耗电量为1,000万kWh,本项目每年可节约电量250万kWh,年碳减排量达1,425.75吨CO2。
- 对比分析 :与传统数据中心相比,本项目每年可减少碳排放约3,996.69吨CO2e,相当于种植约22万棵成年树木。
5.3 减排路径与未来规划
- 绿电应用:计划在屋顶布置光伏板,年发电量可达60万度,并建立长效绿电采购机制,初期实现30%以上的绿电占比。
- 碳抵消:针对无法消除的排放,将通过购买CCER或参与林业碳汇项目进行抵消,向"零碳数据中心"迈进。
六、值不值?------ 投资估算、资金筹措与经济效益分析
本项目总投资估算为5,000万元,资金来源多元,经济效益显著。
6.1 投资构成
| 费用科目 | 估算金额(万元) | 占比 | 备注 |
|---|---|---|---|
| 一、工程建设费 | 4,250.00 | 85.0% | |
| 1. 硬件设备购置费 | 1,500.00 | 30.0% | 服务器、存储、网络及安全设备 |
| 2. 软件购置费 | 750.00 | 15.0% | 操作系统、数据库、中间件 |
| 3. 系统开发与集成费 | 2,000.00 | 40.0% | 业务平台开发、接口集成 |
| 二、工程建设其他费 | 500.00 | 10.0% | 咨询、设计、监理、测评 |
| 三、基本预备费 | 250.00 | 5.0% | |
| 总计 | 5,000.00 | 100.0% |
6.2 资金筹措方案
- 超长期特别国债:30%,即1,500万元。
- 地方政府专项债:50%,即2,500万元。
- 企业自筹资金:20%,即1,000万元。
6.3 核心经济指标
| 经济指标 | 目标值 | 备注 |
|---|---|---|
| **内部收益率 **(IRR) | 12.8% | 税后财务内部收益率 |
| **总投资收益率 **(ROI) | 15.2% | 运营稳定期平均值 |
| 静态投资回收期 | 5.8年 | 含1年建设期 |
| 动态投资回收期 | 6.5年 | 折现率8% |
这些指标表明,项目不仅具备较强的获利能力和抗风险能力,而且能够较快实现资金回笼,经济上具有高度可行性。
结语:布局未来十年数字竞争力的"先手棋"
《国家级算力枢纽节点(贵州)算力基础设施建设项目(一期)》绝不仅仅是一个简单的工程项目。它是国家战略意志的体现、尖端技术的集大成者、绿色发展理念的践行者以及商业模式创新的试验田。
通过构建高密度、高能效、低时延的算力底座,该项目将有效缓解东部地区的能源压力,带动西部地区的数字产业化进程,最终实现全国范围内算力资源的高效、绿色、均衡供给。它所采用的"液冷+AI"能效优化、SRv6算力网络、"地狱级"可视化等技术,不仅为自身树立了行业标杆,也为全国乃至全球的数据中心建设提供了宝贵的经验。
对于投资者、从业者和政策制定者而言,深入理解这样一个标杆项目,就是把握住了未来十年数字经济发展的脉搏。它不仅是解决当前供需矛盾的"及时雨",更是布局未来数字竞争力的"先手棋"。










