
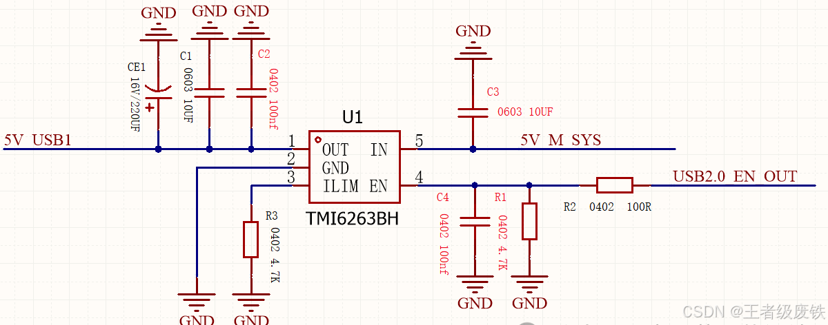
这个电路是基于 TMI6263BH 芯片的 USB 电源路径管理方案,主要实现 5V 电源的开关控制、限流保护和噪声滤波功能。
1. 核心芯片:TMI6263BH
TMI6263BH 是一款专为 USB 接口设计的集成式电源开关芯片,内置功率 MOSFET 和限流保护功能,可提供最高 2.4A 的持续输出电流。
• 引脚功能
引脚 名称 功能
1 OUT 电源输出端,连接系统负载
2 GND 芯片地
3 ILIM 限流设置引脚,通过外接电阻设定最大输出电流
4 EN 使能引脚,高电平有效,控制电源开关的通断
5 IN 电源输入端,连接 USB 5V 输入
2. 电路工作流程
(1)电源输入与滤波
-
5V 电源从 5V_USB1 输入,经过 CE1(16V/220μF)、C1(10μF)、C2(100nF)组成的输入滤波网络,抑制电源纹波和噪声,为芯片提供干净的输入电压。
-
这些电容还能在负载突变时提供瞬时电流,保证供电稳定性。
(2)使能控制
-
USB2.0 EN OUT 是外部控制信号(如来自主 MCU 的 GPIO),通过 R2(100Ω)接到芯片的 EN 引脚。
-
当 USB2.0 EN OUT 为高电平时,芯片内部的功率 MOSFET 导通,电源从 IN 引脚流向 OUT 引脚,为 5V_M_SYS 供电。
-
当 USB2.0 EN OUT 为低电平时,功率 MOSFET 关断,输出电源被切断。
-
R1(4.7kΩ)和 C4(100nF)组成 RC 滤波网络,用于滤除使能信号上的噪声,防止误触发。
(3)限流保护
-
R3(4.7kΩ)是限流设置电阻,连接在 ILIM 引脚和地之间。
-
芯片内部通过检测 ILIM 引脚的电压来设置最大输出电流,公式为:

- 当负载电流超过设定阈值时,芯片会自动限制输出电流,进入恒流模式,防止设备或线缆过热损坏。
(4)输出滤波
-
C3(10μF)是输出滤波电容,进一步降低输出电压纹波,提升负载动态响应。
-
输出电源 5V_M_SYS 为系统其他模块提供稳定的 5V 供电。
3. 关键元器件作用
元件 作用
CE1/C1/C2 输入滤波电容,抑制电源纹波和噪声
R3 限流设置电阻,设定最大输出电流
R1/C4 使能信号滤波,防止误触发
C3 输出滤波电容,降低输出纹波
R2 使能信号限流电阻,保护控制引脚
4. 保护功能
-
过流保护:当负载电流超过设定阈值时,芯片自动限制输出电流。
-
热关断:当芯片温度过高时,自动关断输出,防止损坏。
-
欠压锁定:当输入电压低于阈值时,芯片进入休眠模式,避免低压工作。