文章概要
在AI辅助编程领域,Obra/superpowers库与Fission-AI/OpenSpec库代表了两种截然不同的技术路径。前者致力于构建可复用的AI编程技能库,后者则倡导以规范(Spec)为核心的驱动开发模式。本文将深入对比两者在核心理念、工作流程及适用场景上的核心差异,探讨它们如何分别解决AI开发中的效率与一致性难题,并分析在项目演进中应如何取舍。

前几天在咖啡店,我无意中听到邻桌两位程序员在激烈争论。一位坚持说:"AI编程助手最大的价值就是帮我快速写出新代码,我需要的是更多'技能'。"另一位则反驳:"不对,AI最该解决的是代码一致性,我们团队现在最缺的是'规范'。"这让我立刻想到了最近在GitHub上观察到的两个项目:Obra的superpowers 技能库和Fission-AI的OpenSpec规范驱动框架。它们恰好代表了这两种截然不同的思路。

我打开superpowers的仓库,第一印象是它像一个为AI助手精心打造的"瑞士军刀"工具箱。它的核心理念非常直接:将常见的、复杂的编程任务封装成一个个可复用的"技能"(Skill) 。这就像给AI安装了一个插件商店,当需要实现一个"用户登录"功能时,我不再需要费力地描述数据库字段、JWT令牌生成和密码加密逻辑,而是直接调用一个预定义的 implementUserAuth 技能。这个技能里已经封装了最佳实践、安全考量和我偏好的代码结构。它的本质是知识的封装与复用,极大地降低了AI生成代码的随机性和不稳定性。
我深入思考后发现,superpowers的深层价值在于 "赋能个体" 。它假设开发者是使用AI的主力,目标是最大化单兵作战效率。开发者可以根据自己的技术栈(比如Vue、Gin、SpringBoot)和常用场景,组合和定制技能库。这种模式特别适合快速原型开发、个人项目或者技术探索 ,因为它的灵活度极高,能快速响应多变的、创造性的需求。效率的提升是指数级的,因为我调教好的技能,可以一劳永逸地解决一类问题。

然而,这种高度自由也是一把双刃剑。当我把视角从个人切换到团队时,问题就浮现了:如果团队里每个人都有一套自己组合的"技能包",或者对同一个技能的理解有细微差别,那么生成的代码风格、架构选择可能会千差万别。superpowers解决了"会不会做"的问题,但没有强约束"怎么做才一致"。在需要高度协作和长期维护的项目中,这可能成为新的混乱源头。更关键的是,技能库的质量完全依赖创建者的水平,如果技能设计得不好,AI只会"完美地"重复错误。
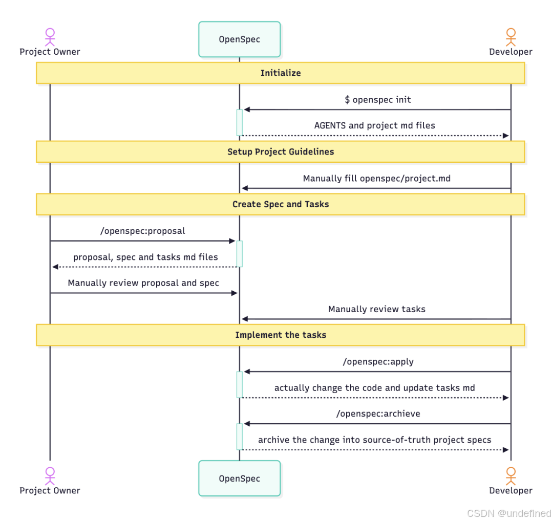
而OpenSpec走的是另一条路。它的出发点不是给AI更多"武器",而是给AI设定清晰的"交战规则"。规范驱动开发(Spec-driven Development) 是它的核心。我试用OpenSpec时,印象最深的是它的第一步:起草提案(Proposal) 。当我想添加一个"自定义专注时长"功能时,它没有立即写代码,而是反问我五个关键问题:时长范围是多少?UI放在哪里?如何影响统计?......它强迫我在动手之前,先把需求想清楚、写明白。

这个流程的精髓在于,开发者首先需要编写一份机器可读的"规范"(Spec),这份规范会详细定义API接口、数据结构、业务逻辑约束。然后,AI编码助手的角色,就从一个自由发挥的"创作者",转变为一个严格的"执行者"。它的任务是根据这份不可撼动的规范,去生成或补全代码。代码不再是创作的起点,而是满足规范后的必然产出。
这让我意识到,OpenSpec瞄准的痛点是团队协作与项目治理 。它通过将"规范"前置并中心化,强制保证了代码的一致性。无论是新加入的成员,还是不同的AI模型,只要遵循同一份Spec,产出的代码在接口、数据流和关键逻辑上就是可预期的。这对于大型遗留系统重构、严格遵循行业标准或受监管的项目来说,价值巨大。它把知识沉淀在了规范里,而非分散在个人的提示词中,彻底解决了AI编程中最棘手的"上下文丢失"和"需求漂移"问题。
但它的代价是前期成本和灵活性。编写一份详尽、准确的Spec本身就需要不菲的精力,对于快速变化的需求或探索性项目,这可能成为一种负担。它更像为AI编程套上了缰绳,保证了方向,但也可能限制了某些"灵光一现"的可能性。
所以,这场核心理念之争,本质上是 "个体效率优先"与"团队一致性优先" 的路线选择。Superpowers相信"授人以渔",给AI工具让它自由发挥;OpenSpec相信"流程治百病",用刚性框架限制AI的行动范围。没有绝对的对错,只有适合与否。

工作流与集成深度:轻量扩展与流程嵌入
我最近在为一个中型项目引入AI辅助编程时,遇到了一个典型困境:AI助手生成的代码片段,语法上挑不出毛病,但风格各异,有的遵循了团队的命名规范,有的却自创了一套逻辑。这让我意识到,一个AI编程工具的真正价值,不仅在于它能写出多少行代码,更在于它如何"嵌入"到现有的开发流程中,并确保输出的"一致性"。Superpowers和OpenSpec,正是在这个"如何嵌入"的问题上,给出了两种哲学迥异的答案。
Superpowers的集成模式:作为AI助手的扩展能力集
使用Superpowers的感觉,就像给我的AI助手安装了一个"技能增强包"。它的集成模式是轻量且非侵入式的。我无需改变项目结构或工作习惯,只需在启动AI代理(如Claude Code)时,加载Superpowers的指令集。这相当于给AI植入了一套预设的"最佳实践"模板和领域知识。

当我需要完成一个具体任务时,比如生成一个React组件或编写一个Go API,我可以直接调用对应的技能。整个工作流依然是我熟悉的、自由的对话模式,但AI的"工具箱"更丰富了,回答更结构化。它的核心是"赋能",旨在提升单次交互的效率和质量,让我在探索性开发或解决零散问题时,能快速获得一个高质量的代码起点。
然而,这种便利性也带来了明显的局限。我注意到,Superpowers的"技能"是孤立的,它无法系统性解决跨多个对话会话的"上下文丢失"问题。如果一项复杂任务需要来回讨论十几次,AI很可能在后续对话中偏离最初的核心约束或架构约定。它优化了AI的"单次战斗力",但没有为复杂的、多步骤的协作提供一个可追踪的"路线图"。项目的整体一致性,依然高度依赖我个人的提示技巧和事后的手动审查。
我意识到,Superpowers像是一位技艺高超的"外援",随叫随到,精准解决局部问题,但无法接管项目的整体治理。

OpenSpec的规范驱动工作流:从Spec到代码的自动化与知识留存
OpenSpec则选择了一条截然不同的、更具颠覆性的路径:它试图重塑整个开发流程,将"规范"本身变成驱动AI工作的"源代码"。
它的工作流是强制性的、结构化的。根据资料,其核心是一个四步循环:1. 起草提案 -> 2. 审查对齐 -> 3. 实现任务 -> 4. 归档更新。关键在于,在写第一行代码之前,我必须先和AI把"要做什么"写成一份明确的规范文档(Spec)。这份Spec会详细定义需求、接口、边界条件,甚至UI细节。只有等我批准了这份"合同",AI才会开始执行编码任务。
这种深度嵌入带来了根本性的改变:
* 知识系统化留存 :所有设计决策和验收标准,都以Markdown文件形式固化在项目的 openspec/ 目录下,成为代码库的一部分,永不丢失。
* 自动化验证与追溯 :AI的每次编码都基于这份明确的Spec,减少了"幻觉"和偏离。功能完成后,通过归档命令,变更的"规范增量"会自动合并到主文档,实现了知识与代码的同步演进。
* 流程纪律 :它强制建立了"先规划、后执行"的工程纪律,将AI从一个"聪明的打字员"转变为一个受控的、可审计的工程伙伴。
当然,这种深度的代价是显著的认知负荷和启动成本。对于快速原型或个人小项目,这套流程可能显得过于沉重。但正如资料中用户评论所言,它能"框定产品变更的边界"。对于需要长期维护、有严格架构规范或强调团队协作的大型项目,OpenSpec通过流程嵌入,解决的不仅是"效率"问题,更是"可控性"与"可追溯性"的治理难题。
适用场景与选择指南:探索创新与项目治理
我最近在同时推进两个项目:一个是全新的个人兴趣项目,想法天马行空;另一个是接手维护一个已有三年历史的团队协作系统。在尝试用AI辅助开发时,我遇到了一个鲜明的对比。为个人项目快速生成一个登录页面,我渴望AI能像变魔术一样"给我变出来";而为老系统添加一个看似简单的"导出报表"功能,我却反复叮嘱AI:"千万别动旁边的计费模块,那里逻辑很脆弱 "。这让我顿悟,Superpowers和OpenSpec之争,本质上是"探索的自由"与"治理的秩序"之间的路线选择,它们分别对应了软件生命周期中两个截然不同的核心诉求。
何时选择Superpowers:快速原型、个人项目及探索性开发
当我处于"从0到1"的创造阶段,Superpowers就像我的专属"灵感加速器"。它的价值在于极致的灵活性和对个体创造力的放大。

-
快速原型与概念验证
:想法转瞬即逝,验证要快。我不需要先写几十页的PRD和设计文档,而是可以直接对AI说:"用Next.js 14和shadcn/ui,快速搭一个带有暗黑模式切换的仪表盘框架。"Superpowers中预设的、针对现代前端技术栈的最佳实践技能,能让我在几分钟内得到一个可交互的雏形,把精力完全聚焦在核心创意上。
-
个人项目与独立学习
:在个人项目中,我是唯一的决策者和执行者,上下文全在脑中。Superpowers的"即插即用"特性完美匹配这种节奏。我可以把它当作一个超级智能的代码片段库和实时导师,在实现一个具体功能(比如"用Drizzle ORM连接数据库")时,直接调用相关技能,在动手实践中完成学习,过程流畅无阻。
-
技术栈探索与实验
:评估一个新的状态管理库或全栈框架?Superpowers能提供针对性的"脚手架"技能。我可以快速生成符合该技术哲学的标准项目结构,进行对比测试,整个过程轻量、聚焦,没有流程负担。
然而,这种自由伴随着风险。资料中一位用户的评论点出了要害:"我的Cursor丢失的不是叙事线索,而是规则本身。" 当任务复杂度上升,缺乏"规则"约束的AI,其生成代码的随机性和不一致性会成为隐患。Superpowers赋能了"执行",但并未解决"为何这样执行"以及"如何保证每次都正确执行"的治理问题。
何时选择OpenSpec:大型遗留系统、严格规范的团队及长期项目治理

当我面对那个有三年历史的庞杂系统时,OpenSpec的价值就从"可选"变成了"必需"。我意识到,在复杂协作和长期演进中,代码的一致性、可维护性和决策的可追溯性,其价值远高于单次编码的速度。
-
大型遗留系统(Brownfield Project)的迭代
:这是OpenSpec的绝对主场。正如资料中的实战案例所示,为一个现有应用添加"自定义时长"功能。OpenSpec强制要求先撰写
proposal.md阐明业务价值,再定义spec.md明确技术接口和约束。这相当于在动手术前,先做全面的影像检查和手术方案规划,确保新功能不会破坏原有精密的、充满历史债务的代码生态。 -
需要严格规范与审计的团队协作
:多人协作的最大成本是上下文丢失和误解。OpenSpec通过将团队共识固化为机器可读的规范文件,创建了"单一事实来源"。AI生成代码、新人编写代码、老人审查代码,都基于同一份Spec。这从根本上杜绝了风格之争和隐性知识,让协作从"人盯人"升级为"规范驱动"。
-
长期项目的可持续治理
:OpenSpec最深刻的贡献是知识留存与可追溯性 。
changes/目录归档了每一次功能迭代的完整决策链路(提案、任务、规范)。项目不再是一堆神秘的Git提交,而是一部结构清晰的演进史。半年后回溯"这个API为什么设计成这样?",答案就在那里。这对于应对人员流动、进行架构复盘和满足合规要求,具有战略意义。
当然,这种秩序并非没有代价。资料中透露的体验"这种结合非常难以接受 "和"像拿着电锯的疯子试图用在所有地方"的比喻,尖锐地指出了OpenSpec模式的高认知负荷和流程重量。对于小型、短期的项目,它可能显得杀鸡用牛刀。
写到这里,我的选择框架变得异常清晰:用Superpowers在"创新平原"上快速开拓和试错;用OpenSpec在"复杂城池"中建立秩序、保障传承。 最高效的现代开发者,或许是能在这两种模式间自如切换的"双语者"。你的下一个任务,是开拓平原,还是治理城池?