在 Python 的面向对象编程中,当涉及多重继承时,属性和方法的查找顺序变得尤为关键。Python 采用的"C3 线性化算法"正是为解决这一复杂问题而设计的。本文将深入解析 C3 算法的原理与实现,并通过具体示例演示其工作机制
一、MRO 的重要性
MRO(Method Resolution Order,方法解析顺序)决定了当调用对象的方法或访问属性时,Python 解释器的查找顺序。在单继承中,这一顺序简单明了:从当前类开始,沿着继承链向上查找,直至找到目标或到达基类。
python
class A: pass
class B(A): pass
print(B.mro()) # [B, A, object]
然而,当涉及多重继承时,情况变得复杂。比如以下代码中的继承结构:
swift
class X: passclass Y: passclass Z: pass
class A(X, Y): passclass B(Y, Z): passclass C(A, B): pass
为了直观理解这个继承关系,我们将其可视化:

这个继承关系呈现出广义上属于"菱形"继承问题的一种变体,其中 Y 作为 A 和 B 的共同父类。这种情况下,需要一套明确的规则来确定方法的查找顺序,避免二义性和冲突。
二、C3 线性化算法详解
Python 设计 MRO 时遵循三个基本原则:
(1)本地优先原则
子类中声明的继承顺序必须得到尊重。
(2)单调性原则
子类的 MRO 必须保持父类 MRO 的相对顺序,不允许"倒序破坏"。
(3)一致性原则
若继承结构存在逻辑冲突,Python 宁可抛出异常,也不会生成不确定的 MRO。
C3 线性化(C3 Linearization)正是为了同时满足这三点而诞生的,是一种将类的继承结构"线性展开"的算法,其结果就是一个有序列表,也就是我们看到的 MRO。
比如,对一个类 C,其 MRO 的计算公式为:
cs
MRO(C) = [C] + merge( MRO(P1), # 第一个直接父类的 MRO MRO(P2), # 第二个直接父类的 MRO ..., [P1, P2, ...] # 直接父类列表)
其中:
• [C]:结果列表的起点,表示当前类自身
• MRO(P1), MRO(P2), ...:每个直接父类的完整 MRO 列表,按父类在继承列表中的顺序提供
• [P1, P2, ...]:直接父类的有序列表(与类定义中 class C(P1, P2, ...) 的顺序一致)
• merge():核心合并函数,负责将这些序列融合成一个有序列表
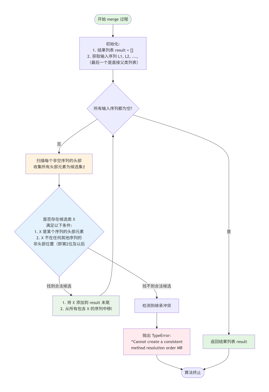
C3 的"聪明之处",几乎全部体现在 merge 函数中。其规则可以总结为:
1、从所有序列的头部选择一个候选类
2、该候选类不能出现在任何其他序列的非头部位置
3、若满足条件,则将其加入结果,并从所有序列中移除该类
4、重复上述步骤,直到所有序列为空
5、若找不到合法候选类,说明继承关系冲突,直接抛出异常
流程示意图如下:

以计算上述代码中 C(A, B) 的 MRO 为例:
cs
输入序列:序列1: [A, X, Y, object] # MRO(A)序列2: [B, Y, Z, object] # MRO(B) 序列3: [A, B] # 直接父类列表
执行过程跟踪:

最终结果:
cs
[C, A, X, B, Y, Z, object]
C3 算法的一个重要特性是能够检测并拒绝存在逻辑矛盾的继承结构。考虑以下冲突示例:
swift
class X: passclass Y: passclass Z: pass
class A(Y, Z): pass # 顺序:Y, Zclass B(Z, Y): pass # 顺序:Z, Y ← 与 A 的顺序相反!
class C(A, B): pass # 这里会产生冲突
分析:
cs
MRO(A) = [A] + merge([Y, object], [Z, object], [Y, Z]) = [A, Y, Z, object]
MRO(B) = [B] + merge([Z, object], [Y, object], [Z, Y]) = [B, Z, Y, object]
MRO(C) = [C] + merge([A, Y, Z, object], [B, Z, Y, object], [A, B])
类 C 的 MRO 计算过程:
css
输入序列:1. [A, Y, Z, object]2. [B, Z, Y, object]3. [A, B]
第1轮:取出 A 序列更新为 [Y, Z, object],[B, Z, Y, object],[B]第2轮:取出 B 序列更新为 [Y, Z, object],[Z, Y, object],[]第3轮: 现在查看头部: - 序列1头部:Y - 序列2头部:Z
检查 Y: - Y 在序列1头部 - Y 出现在序列2的非头部位置(第2位)→ 不合法
检查 Z: - Z 在序列2头部 - Z 出现在序列1的非头部位置(第2位)→ 不合法
没有合法候选! → 冲突!
抛出异常(示例):
sql
TypeError: Cannot create a consistent method resolutionorder (MRO) for bases Y,
三、super() 函数与 MRO
理解 MRO 对于正确使用 super() 函数至关重要。super() 并非简单地调用父类方法,而是按照 MRO 顺序调用下一个类的方法。
python
class X: def method(self): print("X.method") super().method() # 会尝试调用 MRO 中的下一个类的方法,若不存在则抛出 AttributeError
class Y: def method(self): print("Y.method") super().method()
class Z: def method(self): print("Z.method")
class A(X, Y): def method(self): print("A.method") super().method()
class B(Y, Z): def method(self): print("B.method") super().method()
class C(A, B): def method(self): print("C.method") super().method()
c = C()c.method()
输出顺序为:
css
C.methodA.methodX.methodB.methodY.method
调用顺序完全遵循 MRO:C → A → X → B → Y → Z → object。
因此,super() 并不是"调用父类",而是调用 MRO 中的下一个类。
这也是为什么在多继承中,super() 必须所有类"协作式调用",才能形成完整调用链。
四、工程实践中的意义
在实际项目中,遵循以下最佳实践可以避免 MRO 相关的复杂问题。
(1)优先使用组合而非继承
除非有明确的"is-a"关系,否则优先考虑组合设计。
(2)使用 Mixin 类
Mixin 类应设计为单一职责,通过多重继承提供特定功能。
(3)避免复杂的菱形继承
简化继承结构,提高代码可读性和可维护性。
(4)明确理解继承顺序
在定义多重继承时,仔细考虑类在继承列表中的顺序。
📘 小结
MRO 决定了 Python 在多重继承体系中属性与方法的解析顺序。Python 通过 C3 线性化算法,将复杂的继承图转换为一条满足本地优先、单调性与一致性的线性序列,从而消除二义性并保证行为可预测。super() 并非简单的"父类调用",而是严格沿 MRO 向后协作执行。理解 C3 与 MRO,是正确设计多继承结构与编写可组合代码的基础。

"点赞有美意,赞赏是鼓励"