
摘要:在数字经济与文化强国战略交汇的今天,传统文旅产业正面临前所未有的挑战与机遇。本文基于一份详尽的《某市"十五五"文化旅游元宇宙沉浸式体验中心建设项目》方案,深入剖析了该市如何通过深度融合数字孪生、扩展现实(XR)、人工智能(AI)及区块链技术,构建一个虚实共生、跨时空交互的文旅新生态。我们将系统性地拆解其顶层设计、痛点诊断、技术架构、核心场景与安全体系,为读者呈现一幅未来文旅产业的全景蓝图。

引言:文旅产业的"元宇宙"革命,是噱头还是必然?
当Z世代成为消费主力,他们不再满足于"到此一游"的打卡式旅游,而是渴望深度参与、情感共鸣和社交分享的沉浸式体验。然而,反观当下,许多拥有深厚文化底蕴的城市却深陷困境:博物馆里,文物被冰冷的玻璃展柜隔绝;古迹旁,游客只能对着残垣断壁凭空想象;文创商店,产品同质化严重,缺乏吸引力。
这背后,是传统文旅模式与新时代消费需求之间的巨大鸿沟。如何跨越这条鸿沟?答案或许就藏在"元宇宙"这三个字里。但元宇宙绝非简单的VR/AR堆砌,它是一场深刻的生产力与生产关系的重构。今天,我们就以某市这份极具前瞻性的建设方案为蓝本,带您深入这场静悄悄的文旅革命。
第一章:破局之道------顶层设计与战略愿景
1.1 建设背景:三重驱动下的时代答卷
该项目的立项并非偶然,而是对国家战略、行业趋势和地方痛点的精准回应。
- 政策驱动:项目深度契合《关于推进实施国家文化数字化战略的意见》和《"十四五"文化和旅游发展规划》,是落实"数字中国"战略的关键行动。
- 行业趋势:全球文旅行业正经历从"观光型"向"沉浸体验型"的范式转移。数据显示,引入元宇宙技术的景区,游客平均停留时长提升35%,二次消费率提升22%。
- 地方痛点:本市虽有丰富文化资源,但面临展示手段单一、互动性差、变现渠道匮乏、运营管理粗放等瓶颈,亟需通过数字化手段激活存量资产。
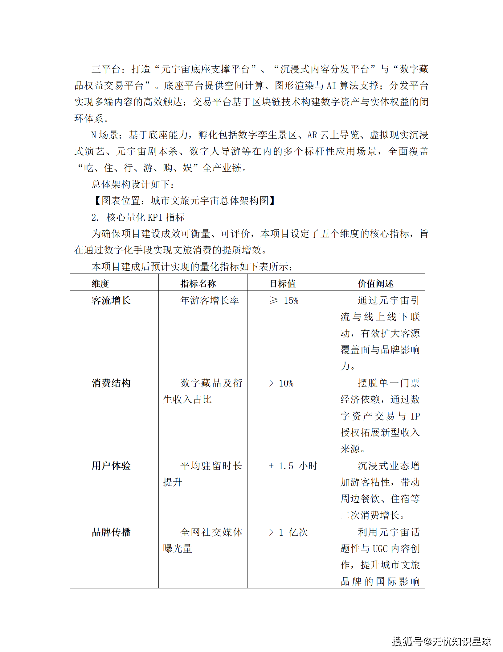
1.2 建设目标:"一中心、三平台、N场景"的宏伟蓝图
项目的总体目标是构建一套支撑城市文旅长效发展的数字底座 ,形成"一中心、三平台、N场景"的发展格局。
- 一中心 :城市文旅元宇宙运营指挥中心。作为全域文旅的"智慧大脑",集成数字孪生、实时渲染与态势感知技术,实现资源调度、流量监测、应急指挥的一体化管理。
- 三平台 :元宇宙底座支撑平台 :提供空间计算、图形渲染与AI算法支撑。沉浸式内容分发平台 :实现多端内容的高效触达。数字藏品权益交易平台:基于区块链技术,构建数字资产与实体权益的闭环体系。
- N场景:孵化包括数字孪生景区、AR云上导览、虚拟现实沉浸式演艺、元宇宙剧本杀、数字人导游等在内的多个标杆性应用场景,覆盖"吃、住、行、游、购、娱"全产业链。
1.3 核心价值:不止于体验,更赋能产业
本项目的实施,将产生远超游客体验本身的战略价值:
- 提升行政效能:打破"数据烟囱"与"信息孤岛",实现跨部门协同治理。
- 赋能科学决策:通过大数据分析舱,为政府制定产业政策提供科学依据。
- 普惠民生服务:为游客创造超越现实、连接古今的全新文旅体验。
- 提振文旅消费:通过数字衍生品、沉浸式演艺等新业态,摆脱单一门票经济依赖。
第二章:直面痛点------现状分析与核心矛盾
2.1 现状综述:辉煌背后的"阿喀琉斯之踵"
本市拥有深厚的历史文化底蕴,但在数字化转型进程中,四大核心痛点尤为突出:
- 文物展示手段单一,文化内涵挖掘不足:多数博物馆仍采用"图文展板+玻璃展柜"的传统模式,珍贵文物无法近距离接触,其背后的历史故事难以传达。
- 游客互动性差,缺乏参与感与沉浸感:游览流程缺乏参与环节,游客处于被动接受状态,导致旺季拥挤、淡季闲置。
- 文创产品同质化严重,数字化变现渠道匮乏:文创产品多为书签、明信片等传统品类,缺乏科技含量,且缺乏基于区块链的数字藏品等新型变现手段。
- 运营管理颗粒度粗,数据支撑决策能力弱:景区管理高度依赖人工经验,缺乏对游客画像、游览路径、消费偏好的精准数据采集,导致资源配置滞后。
2.2 数字化解决方案:对症下药,精准施策
针对上述痛点,方案提出了清晰的数字化解决方案,并设定了可量化的预期提升指标:

这些指标清晰地勾勒出数字化转型带来的直接效益,为项目的可行性提供了有力支撑。
第三章:架构基石------"云-边-端"协同的技术底座
3.1 总体设计思路:分层解耦,构建稳健技术底座
方案采用"基础设施层、数据资源层、平台服务层(PaaS)的分层解耦逻辑架构,确保系统的高可用性、高扩展性和安全性。
- 基础设施层:基于私有云/公有云,利用Kubernetes(K8s)集群实现容器编排,为上层应用提供标准化的运行环境。
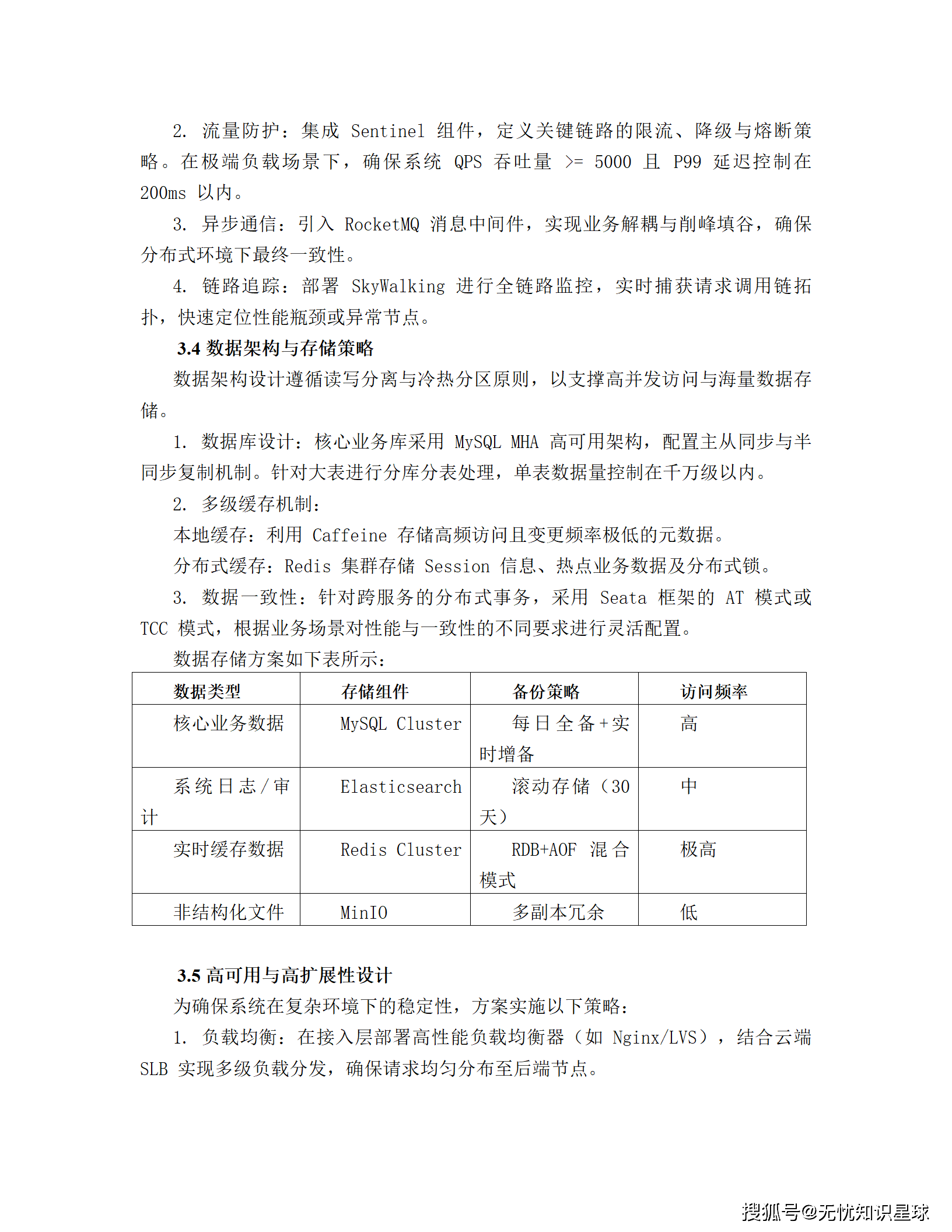
- 数据资源层:采用异构存储方案,MySQL存储结构化业务数据,MongoDB/HBase存储半结构化数据,Redis集群提供高性能缓存。
- 平台服务层(PaaS):作为系统核心引擎,集成微服务治理、消息中间件、工作流引擎及大数据处理组件。
- 业务应用层(SaaS):直接面向终端用户,涵盖业务逻辑处理、数据可视化分析及第三方系统集成。
3.2 技术架构选型:云原生与高性能渲染的完美结合
- 后端技术栈 :采用 Spring Cloud Alibaba 微服务架构,利用Nacos实现服务注册与配置,Sentinel进行流量防护,RocketMQ实现异步解耦,Seata解决分布式事务问题。
- 前端技术栈 :基于 Vue 3.0 + TypeScript 开发,确保良好的用户体验和代码可维护性。
- 三维引擎 :采用 Unreal Engine 5 实现影视级实时渲染,利用其Nanite虚拟几何体与Lumen全局光照技术,支撑大规模、高精度场景的动态光影表现。
- 部署架构 :全量业务组件采用 Docker容器化 封装,并部署于 Kubernetes (K8s) 集群中,实现自动化调度、弹性伸缩和全方位监控。
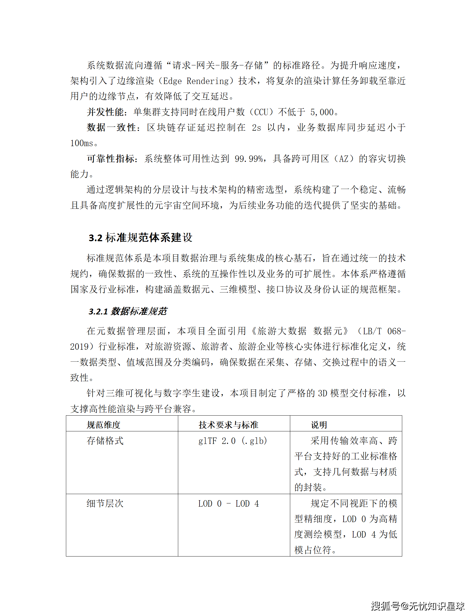
3.3 标准规范体系:合规与互操作的保障
方案严格遵循一系列国家标准与行业规范,确保项目的合规性与系统互操作性:
- 网络安全:GB/T 22239-2019(等保三级)
- 数字化标准:GB/T 37668-2019(虚拟现实应用要求)
- 智慧文旅:LB/T 071-2018(智慧旅游景区建设指南)
- 数据交换:GB/T 36073-2018(数据管理能力成熟度评价模型)
第四章:感知与呈现------元宇宙空间与数字孪生底座
4.1 城市级文旅数字孪生建模:毫米级精度的物理映射
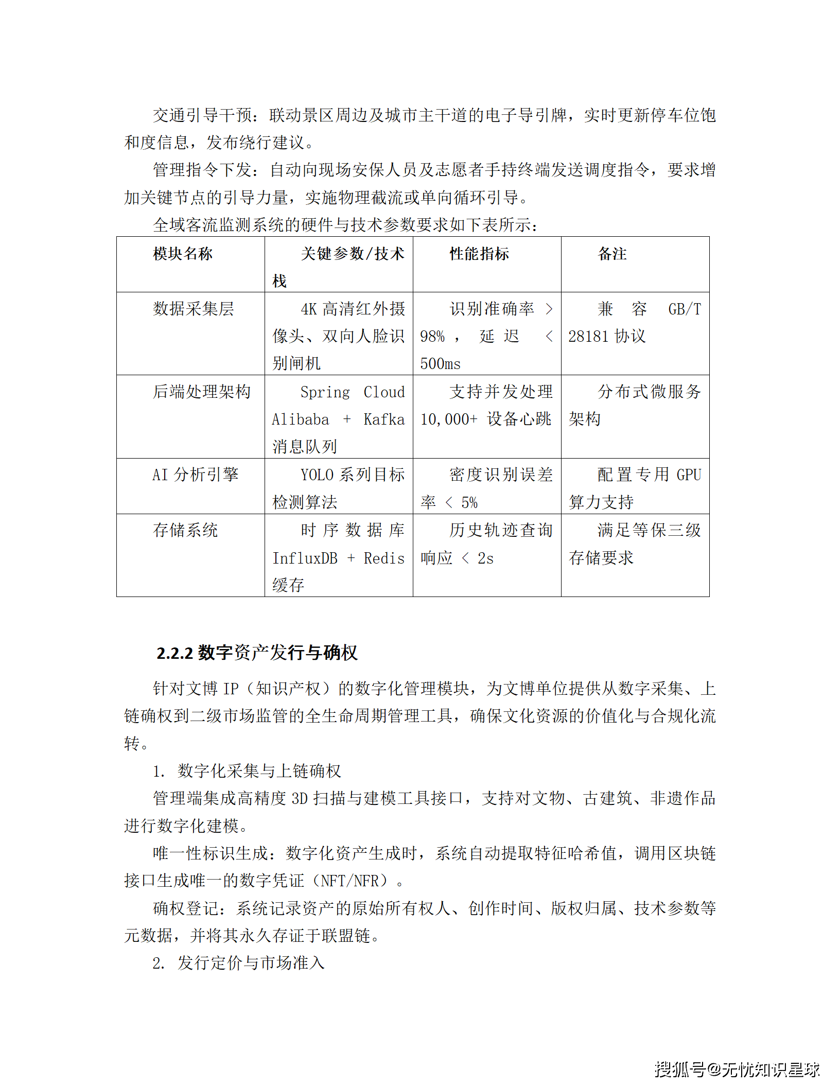
数字孪生底座是整个元宇宙空间的逻辑起点。项目采用"空地一体、多源融合"的采集策略,构建毫米级精度的时空数据基础。
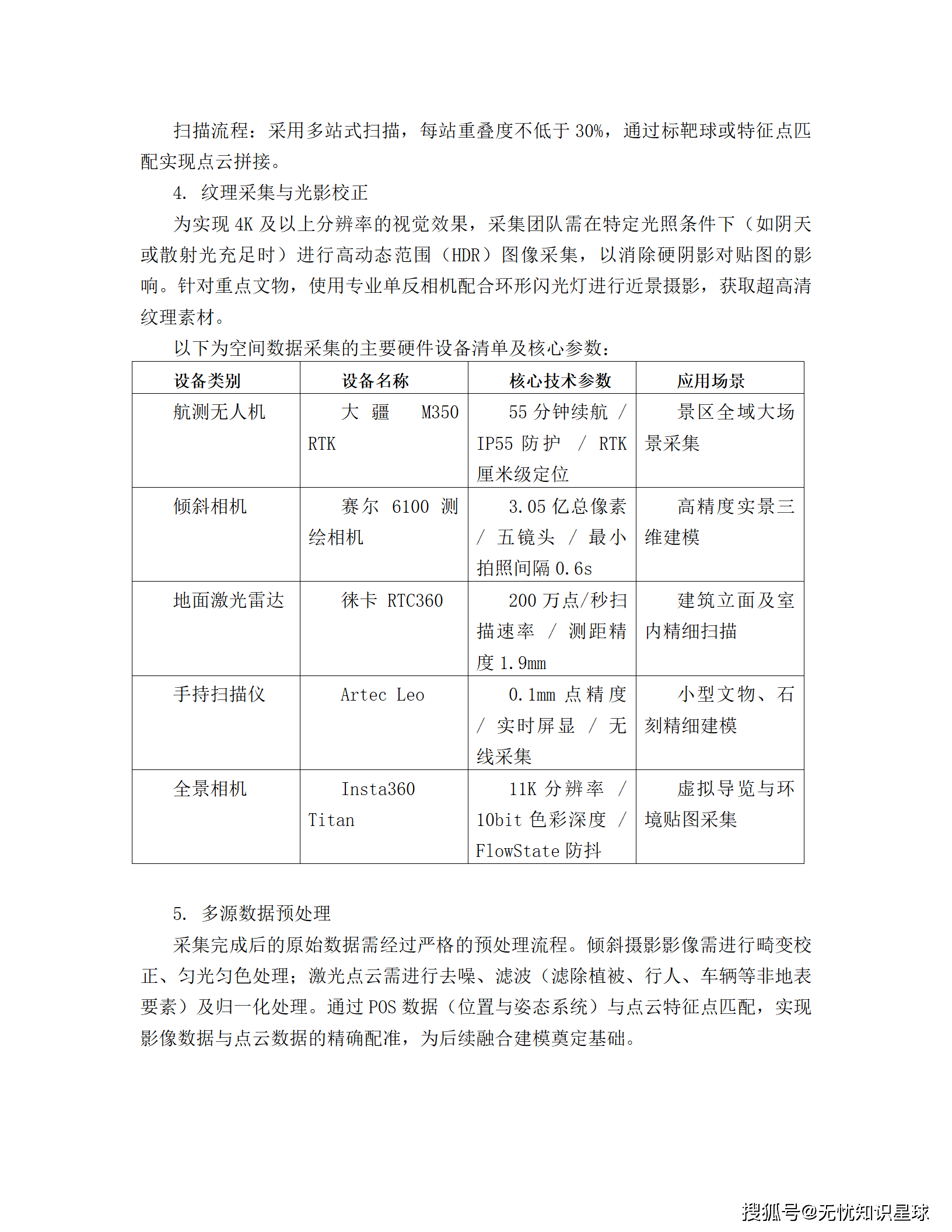
- 空间数据采集 :空中 :采用具备RTK功能的工业级无人机进行倾斜摄影,地面分辨率(GSD)控制在1.5cm以内。地面:引入地面激光雷达(TLS)和手持式扫描仪,对无人机拍摄盲区及高精度古建筑结构进行毫米级扫描。
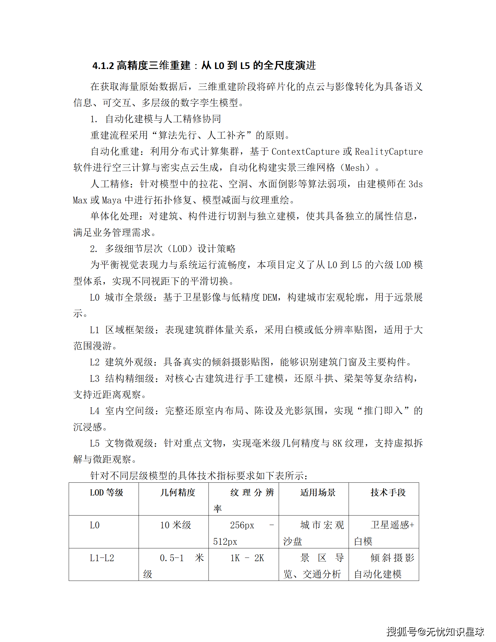
- 高精度三维重建:定义了从L0(城市全景级)到L5(文物微观级)的六级LOD模型体系,实现不同视距下的平滑切换。针对重点文物,实现毫米级几何精度与8K纹理,支持虚拟拆解与微距观察。
- 语义化建模:利用深度学习算法对模型进行自动分割,并挂接唯一的身份编码(ID),与后台文旅资源数据库关联,实现"所见即所得"的信息检索。
4.2 元宇宙渲染与交互引擎:突破终端性能瓶颈
为解决高保真画质与终端性能限制的矛盾,方案构建了强大的云渲染平台 与虚拟数字人系统。
- 云渲染平台 :算力集群 :部署异构GPU算力池,NVIDIA A10用于高密度并发渲染,NVIDIA A40用于极致画质渲染。实时渲染 :深度集成UE5,利用Nanite和Lumen技术,支撑数亿面片级别的实时渲染。低延迟推流:采用WebRTC协议,通过H.265/AV1硬件编码,将端到端延迟严格控制在50ms以内。
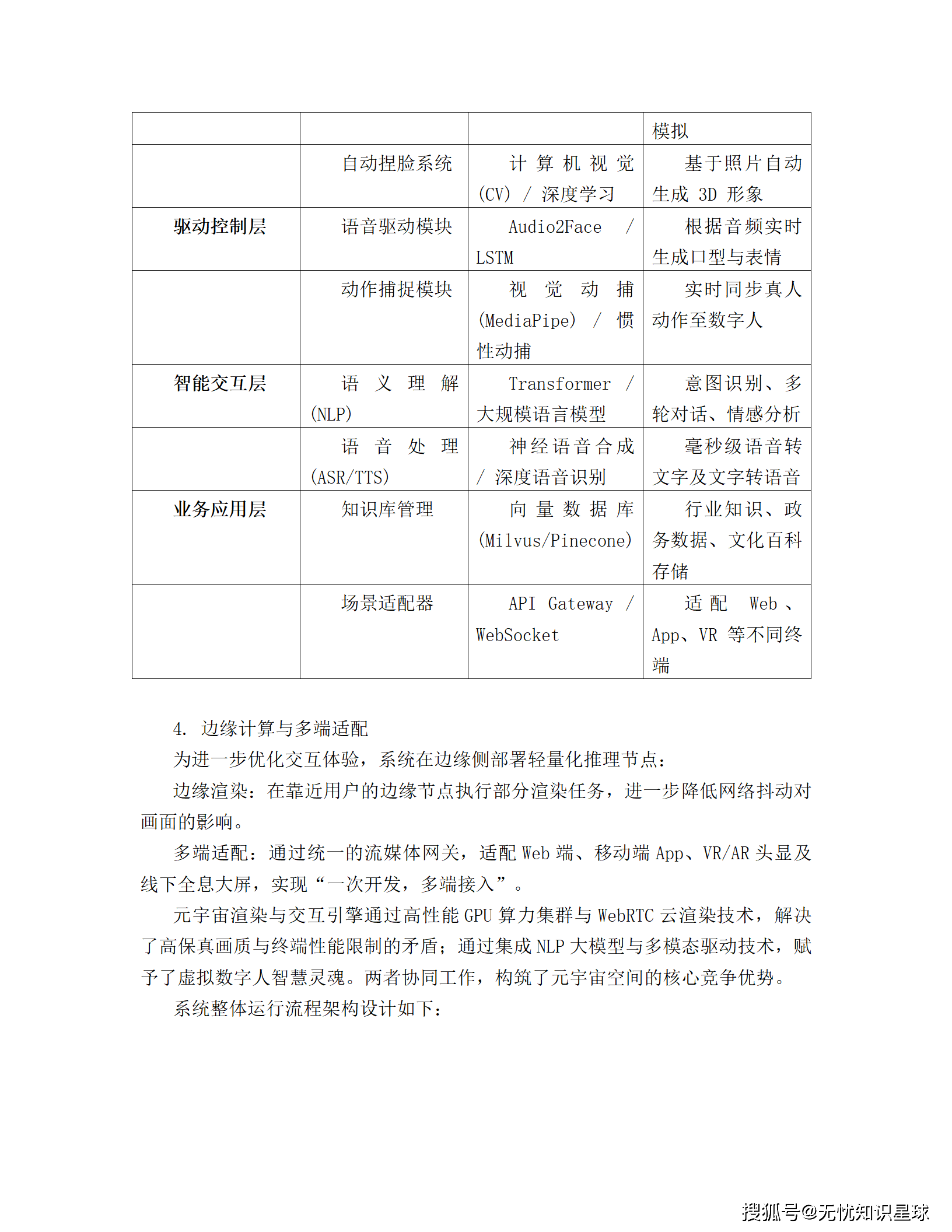
- 虚拟数字人系统 :高保真建模 :利用3D扫描与解剖学建模技术,对历史人物进行毫米级还原。多模态驱动 :集成ASR(语音识别)、TTS(语音合成)、视觉感知和动作捕捉技术,赋予数字人"听、说、看、动"的实时能力。智能大脑:集成大规模语言模型(LLM),通过RAG(检索增强生成)技术挂载专业知识库,确保回答的准确性与权威性。
第五章:价值落地------沉浸式体验应用系统设计
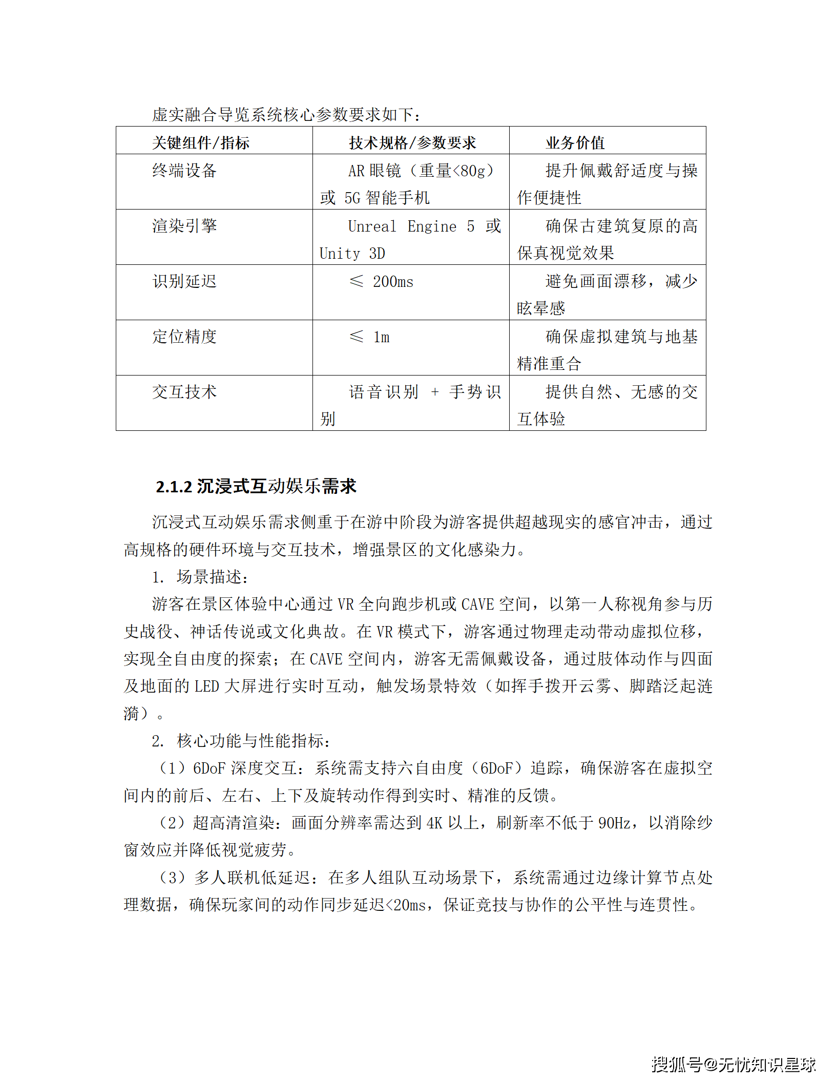
5.1 XR沉浸式游览系统:构建虚实共生的叙事空间
- MR混合现实全息剧场:通过"远景全息+近景MR"的组合,为游客提供超越现实的叙事体验。例如,在"古战场"场景中,游客佩戴MR眼镜,可与高精度的数字孪生角色进行实时交互,同时物理空间的灯光、气味、触觉反馈同步触发,实现多感官协同。
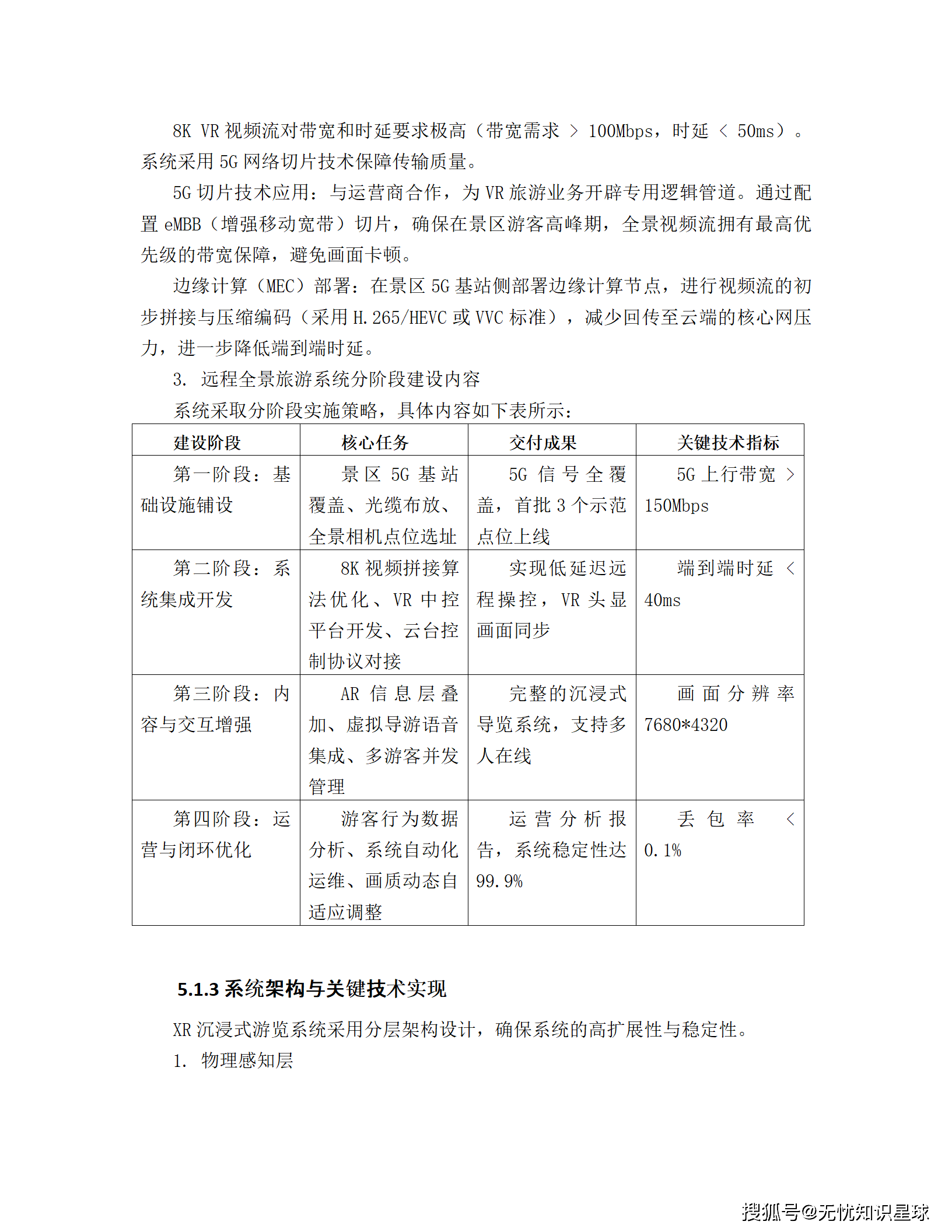
- 5G+VR远程全景旅游:在景区核心观景点部署8K VR全景相机,游客在体验中心可通过VR头显实时操控远端云台,实现跨时空的即时游览。系统采用5G网络切片技术,确保视频流的高带宽与低时延。
5.2 智慧文旅服务应用:全流程、个性化的游览体验
- AI智能伴游助手:基于LBS+AR技术,当游客进入特定景点时,手机自动弹出AR讲解入口。扫描古迹残垣,屏幕上实时叠加复原后的3D建筑模型。系统还内置"数字寻宝"任务,引导游客前往非核心景区,有效缓解拥堵。
- 景区智慧导览小程序:集成高精度手绘地图和AR实景导航。针对复杂地形,系统提供"视觉引导"模式,在真实路面上叠加虚拟箭头。内置动态路径规划算法,可实时接入客流数据,为游客推荐避堵路线。
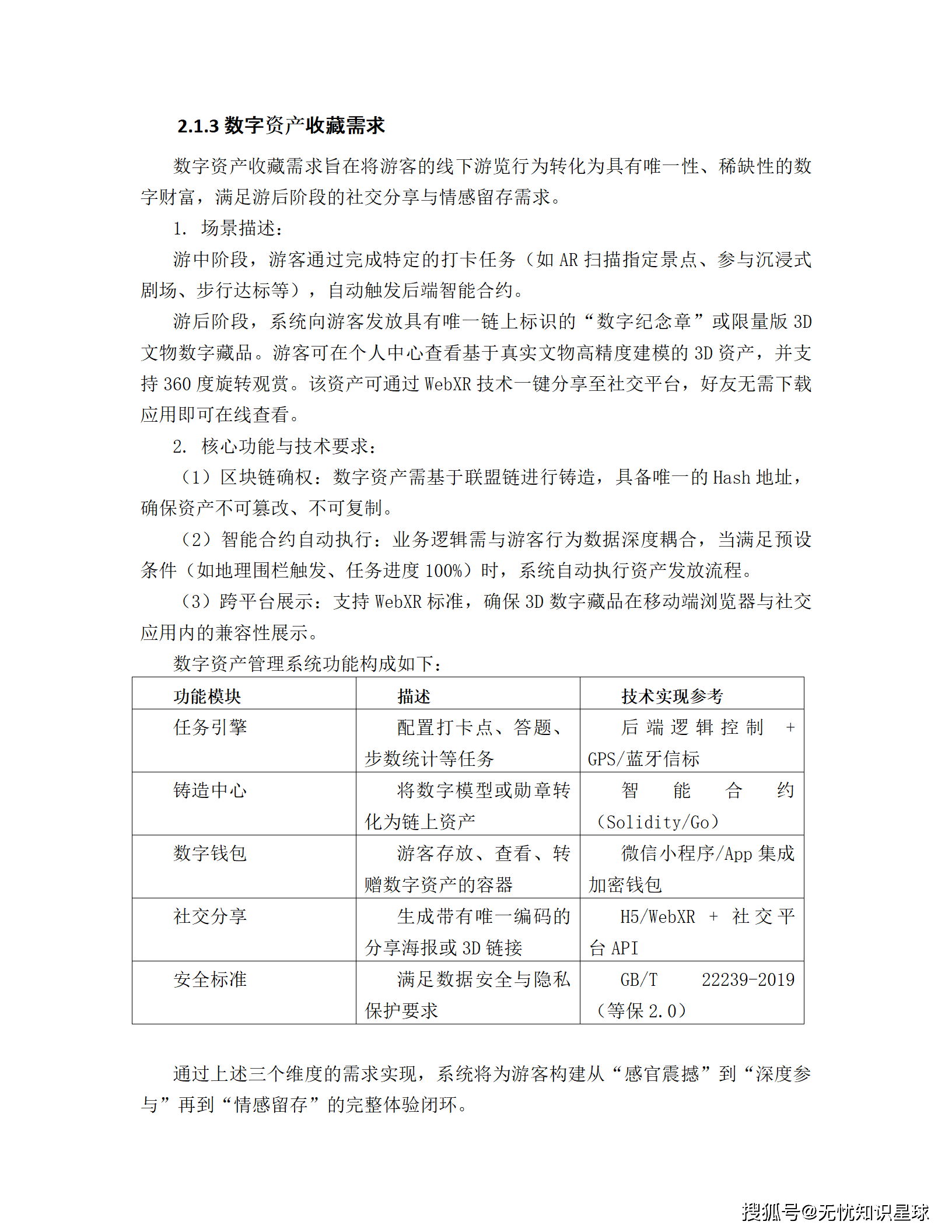
第六章:商业闭环------数字藏品与权益交易平台
6.1 平台战略定位:从"资源驱动"向"资产驱动"转型
数字藏品平台不仅是数字艺术品的展示窗口,更是文旅权益(NFR)。通过智能合约将数字藏品与线下权益深度绑定,重塑游客与景区的互动关系。
- 稀缺准入权:如景区VIP通道、特定时段入园名额。
- 实物兑换权:持有特定藏品可兑换文创实物或非遗手工作品。
- 身份标识权:作为数字村民或荣誉游客的身份凭证,享受长期消费折扣。
6.2 区块链基础设施:自主可控,安全合规
- 联盟链选型 :选定国产自主可控的长安链(ChainMaker)作为核心引擎,支持国密算法,满足等保三级合规要求。
- 节点部署:部署不少于4个核心共识节点,分布在政务云的不同可用区,确保高可用性与去中心化信任。
- 智能合约管理:采用并优化ERC-721/1155标准,建立严苛的合约准入机制,包括代码审计、形式化验证和代理合约升级。
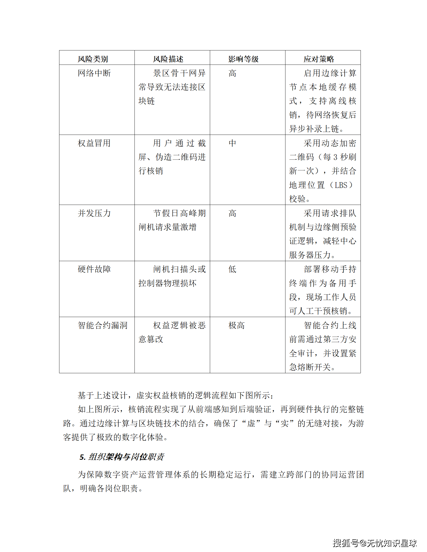
6.3 虚实权益核销:实现"线上引流、线下消费"的闭环
游客在持有特定数字藏品后,到达景区闸机处,通过小程序展示动态核销码。后台实时查询区块链账本,确认资格后,自动开启闸机,并向区块链发起一笔核销存证交易,彻底杜绝权益冒用。这一流程将线上流量精准引流至线下,显著提升入园率与二次消费率。
第七章 & 第八章:安全与保障------筑牢发展底线
7.1 数据架构与资源共享:打破"信息孤岛"
方案构建了覆盖人口、法人、空间地理及宏观经济等核心主题库的数据仓库,并通过市级政务数据共享交换平台,与公安、交通、气象等部门建立标准化对接,为精准治理提供数据支撑。
8.1 安全体系:一个中心,三重防护
安全体系建设严格遵循等保2.0三级标准,采用"一个中心,三重防护"的核心理念。
- 安全通信网络:全站启用HTTPS加密传输,敏感数据采用国密算法加密。
- 安全区域边界:部署下一代防火墙(NGFW)、入侵防御系统(IPS)和Web应用防火墙(WAF),形成多层过滤机制。
- 安全计算环境:实施基于角色的访问控制(RBAC),对敏感数据进行加密存储,并严格遵守《个人信息保护法》。
- 安全管理中心:集中收集并分析各类设备日志,利用大数据分析技术,实现安全态势的实时感知与预警。
第九章 & 第十章:行稳致远------实施与效益
9.1 分期建设规划:12个月三步走
- 第一阶段(T+1~3月):详细设计与采购。完成需求深化、硬件招投标与到货验收。
- 第二阶段(T+4~9月):开发与部署。完成数字孪生建模、系统开发、区块链部署与硬件联调。
- 第三阶段(T+10~12月):试运行与验收。进行压力测试、安全攻防演练,并完成专家验收。
10.1 效益分析:量化指标,彰显价值
项目建成后,将实现一系列可量化的效益指标:

结语:虚实共生,开启文旅新纪元
这份《某市"十五五"文化旅游元宇宙沉浸式体验中心建设项目》方案,不仅是一份技术文档,更是一份面向未来的文旅宣言。它清晰地描绘了如何通过前沿技术,将沉睡的文化资源转化为可感知、可互动、可共鸣的鲜活体验。
从高精度的数字孪生底座,到毫秒级响应的云渲染引擎;从智慧贴心的AI伴游助手,到打通线上线下权益的数字藏品平台,每一个环节都紧扣"以游客为中心"的核心理念。
这不仅仅是一次技术升级,更是一场深刻的产业变革。它将推动文旅产业从"门票经济"向"体验经济"和"IP经济"转型,为城市注入新的文化活力与经济增长点。未来已来,让我们共同期待一个虚实共生、连接古今的文旅新世界!















































































