一、JVM 基础认知
1. JVM 的定位
JVM 是 Java 代码与操作系统之间的中间层,屏蔽了不同操作系统的差异,实现 "一次编写,多次执行"。其核心是基于 Class 文件规范,任何语言(Java、Scala、Kotlin 等)只要能编译生成符合规范的 Class 文件,均可在 JVM 上运行。
主流 JVM 实现:Oracle HotSpot(JDK8 默认),其他包括 JRockit、GraalVM 等。
2. Java 文件执行流程

二、类加载机制(JDK8)
1. 类加载核心流程

2. 双亲委派机制
- 核心逻辑:子类加载器加载类时,先委托父类加载器查找,父类无法加载时才自行加载("向上委托查找,向下委托加载")。
- 类加载器体系(JDK8):

- 核心作用:沙箱保护,防止自定义类覆盖 JDK 核心类(如
java.lang.String)。 - 打破双亲委派场景:Tomcat 需要加载多个 web 应用的独立类(不同应用同名类需隔离)。
3. 沙箱保护机制
- 核心代码:
ClassLoader.preDefineClass方法禁止加载以java.开头的类,直接抛出SecurityException,避免核心类被篡改。
4. 类与对象的关系
- 类信息存储:JDK8 中类的元数据(版本、注解、方法结构等)存储在元空间(MetaSpace),而非堆内存;JDK8 之前存储在永久代(PermGen)。
- 元空间特性:
- 逻辑上属于堆,物理上独立,可通过
-XX:MetaspaceSize(初始大小)和-XX:MaxMetaspaceSize(最大大小)配置。 - 支持 GC,但回收效率低,仅自定义类加载器加载的类可能被回收。
- 逻辑上属于堆,物理上独立,可通过
- 对象与类的关联:堆中每个对象头部包含
classpoint(类指针),指向元空间中的对应类信息,通过getClass()方法可获取。
三、JVM 内存模型(JDK8)
1. 内存区域划分

- 核心参数:
- 堆大小:
-Xms(初始堆大小)、-Xmx(最大堆大小),生产环境建议设为相同值,避免内存扩展开销。 - 年轻代与老年代比例:默认 1:2;Eden 与 Survivor 比例:默认 8:1:1(通过
-XX:SurvivorRatio调整)。
- 堆大小:
2. 栈帧结构
每个方法执行时创建一个栈帧,包含:
- 局部变量表:存储方法参数和局部变量,以 Slot 为最小单位(1 个 Slot 可存基本类型 / 对象引用)。
- 操作数栈:存储计算过程中的中间结果,配合字节码指令执行。
- 动态链接:指向运行时常量池的方法引用,支持方法动态调用。
- 返回地址:记录方法调用者的指令地址。
四、执行引擎
1. 执行方式分类
| 执行方式 | 原理 | 优缺点 |
|---|---|---|
| 解释执行 | 逐行翻译字节码为机器指令,即时执行 | 启动快,执行慢 |
| 编译执行(JIT) | 提前将热点代码编译为机器指令存入 CodeCache | 启动慢,执行快 |
| 混合执行(默认) | 先解释执行,热点代码触发 JIT 编译 | 平衡启动速度和执行效率 |
| AOT 编译(GraalVM) | 直接将 Java 代码编译为机器指令(无 JVM 依赖) | 执行快,跨平台性差 |
2. JIT 编译器(HotSpot)
- C1 编译器(客户端编译器):简单优化,编译快,适用于桌面应用。
- C2 编译器(服务端编译器):激进优化,编译慢但执行效率高,适用于服务器应用(JDK8 默认)。
- 分层编译:结合 C1 和 C2 优势,分 5 个层次动态调整编译策略,平衡启动速度和执行效率。
3. 静态执行与动态执行
- 静态执行:编译期确定执行方法(如静态方法、私有方法)。
- 动态执行:运行时确定执行方法(如重载方法、接口方法),依赖
invokedynamic指令支持。
五、垃圾回收(GC)
1. GC 核心目标
自动回收堆内存中不再被引用的对象,避免内存泄漏,保障程序稳定运行。
2. 分代收集模型(JDK8 默认)
- 核心假设:80% 的对象 "朝生夕死",少数对象长期存活。
- 回收流程:

- 关键概念:
- YoungGC(MinorGC):回收年轻代,触发频繁,回收速度快。
- OldGC(MajorGC):回收老年代,触发频率低,回收速度慢。
- FullGC:回收整个堆 + 元空间,性能开销大,应尽量避免。
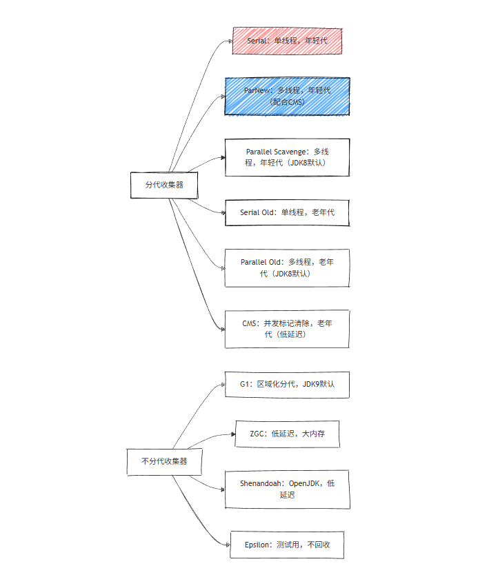
3. 垃圾回收器分类(JDK8 及以后)

4. GC 参数配置与日志分析
(1)核心 GC 参数
| 参数类型 | 常用参数 | 说明 |
|---|---|---|
| 堆配置 | -Xms2G -Xmx2G |
初始 / 最大堆大小均为 2G |
| 年轻代配置 | -XX:SurvivorRatio=8 |
Eden:S0:S1=8:1:1 |
| 日志打印 | -XX:+PrintGCDetails -Xloggc:gc.log |
打印详细 GC 日志到文件 |
| 回收器指定 | -XX:+UseParallelGC |
使用 Parallel Scavenge(JDK8 默认) |
-XX:+UseConcMarkSweepGC |
使用 CMS 回收器 |
(2)GC 日志分析工具
- 在线工具:GCeasy(支持日志上传,自动分析问题并给出优化建议)。
- 关键指标:GC 触发频率、GC 停顿时间、内存回收效率、FullGC 次数(过多时需优化)等等。