1、VLAN技术
1.1、VLAN基础
- 虚拟局域网 (Virtual Local Area Netwok, VLAN)
- 根据管理功能、组织机构或应用类型对交换局域网进行分段而形成的逻辑网络。
- 交换机最多支持4094个VLAN,其中默认管理VLAN是VLAN1,不能创建,也不能删除。
- 不同VLAN间通信需要经过三层设备,常见的三层设备有路由器、三层交换机、防火墙等。
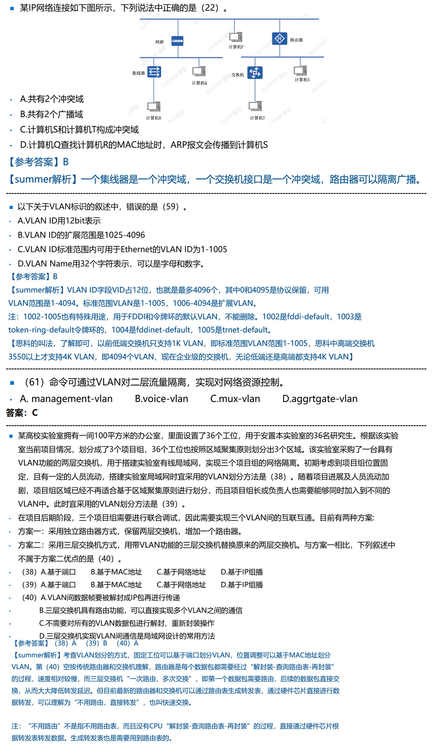
- 中继器和集线器都是一个冲突域,交换机的一个接口为一个冲突域,一个VLAN为一个广播域。
1.1.1、冲突域
- 冲突域是指连接在同一共享介质上的所有节点的集合,冲突域内所有节点竞争同一带宽,一个节点发出的报文(无论是单播、组播、广播),其余节点都可以收到。

1.1.2、广播域
- 广播报文所能到达的整个访问范围称为二层广播域,简称广播域,同一广播域内的主机都能收到广播报文。

1.1.3、VLAN划分
- 静态划分VLAN:基于交换机端口。
- 动态划分VLAN:基于MAC地址、基于策略、基于网络层协议、基于网络层地址。

1.1.4、VLAN划分配置
(1)静态划分VLAN。手动把交换机的某些接口加入到某个VLAN,配置如下:

(2)动态划分VLAN。根据MAC地址、网络层地址、网络层协议、IP广播域或管理策略划分。
1)基于MAC地址进行VLAN划分配置:

2)基于策略进行VLAN划分配置:

1.2、VLAN作用
- 控制网络流量。一个VLAN内部的通信(包括广播通信)不会转发到其他VLAN中去,从而有助于控制广播风暴,减小冲突域,提高网络带宽的利用率。
- 提高网络的安全性。可以通过配置VLAN之间的路由来提供广播过滤、安全和流量控制等功能。不同VLAN之间的通信受到限制,提高了企业网络的安全性。
- 灵活的网络管理。VLAN机制使得工作组可以突破地理位置的限制而根据管理功能来划分。如果根据MAC地址划分VLAN,用户可以在任何地方接入交换网络,实现移动办公。
2.2.1、802.1Q 标签
- 802.1Q标签字段(VLAN实现机制基于此字段),重点掌握PRI和VID。
- PRI(3位):Priority表示优先级,提供0~7共8个优先级,当有多个帧等待发送时,按优先级顺序发送数据帧。
- VID(12位):即VLAN标识符,最多可以表示212=4096个VLAN,其中VID 0用于识别优先级,VID4095保留未用,所以最多可配置4094个VLAN。默认管理VLAN是1,不能删除。
- 交换机添加和删除VLAN标签的过程由专用硬件自动实现,处理速度很快,不会引入太大的延迟。
- 从用户角度看,数据源产生标准的以太帧,目标接收的也是标准的以太帧,VLAN标记对用户是透明的。

2.2.2、交换机端口类型
- Access接口:只能传送单个VLAN数据,一般用于连接PC/摄像头等终端。
- Trunk接口:能传送多个VLAN数据,一般用于交换机之间互联。
- Hybrid接口:混合接口,包含access和trunk属性。
- QinQ:双层标签,一般用于运营商城域网。

1.3、VLAN技术扩展
- (1) QinQ:也Stacked VLAN或Double VLAN,该标准出自IEEE 802.1ad,它将用户私网VLAN Tag封装在公网VLAN Tag中,使报文带着两层VLAN Tag穿越运营商的骨干网络。通过两层VLAN标签,可以解决VLAN ID不足的问题,同时实现用户隔离。比如运营商网络中,需要给每个家庭用户分配一个VLAN,但可用VLAN ID只有4094个,那么QinQ双层VLAN标签可以很好解决这个问题。
- (2)虚拟扩展局域网VxLAN(Virtual eXtensible Local Area Network)主要应用于数据中心,满足多租户隔离和虚拟机迁移需求。VxLAN在传统VLAN技术的基础上主要进行了如下2项改进:
- 1)扩展虚拟网络数量:传统VLAN有12bit表示VLAN ID,可用VLAN ID是4094个。VxLAN用24bit表示VNI(VxLAN NetworkIdentifier,虚拟网络标识符),可表示1600万个虚拟网络,满足数据中心海量租户隔离的需求。
- 2)通过定义UDP封装,实现大二层网络,满足数据中心虚拟机迁移需求。
- (3)SuperVLAN:也叫VLAN聚合(aggrtgate-vlan),可以节省IP地址,同时满足业务隔离的需求。传统网络中一个VLAN对应一个子网,由于每个子网都有网络地址、广播地址,还需要分配Vlanif网关地址,存在较大地址浪费。SuperVLAN技术可以实现不同VLAN共享同一段IP地址,同时又能保证各个VLAN的隔离。
1.3.1、Super-VLAN
- VLAN 10为Super-VLAN, VLAN2 ~ VLAN4/E为Super-VLAN 10的Sub-VLAN。Sub-VLAN2、Sub-VLAN3和Sub-VLAN4共用一个子网10.1.1.0/24,这样,该网络中就只有一个子网号10.1.1.0,一个子网缺省网关地址10.1.1.1和一个子网定向广播地址10.1.1.255,共3个IP地址不能被主机使用,其余都可以被主机使用。而且,各Sub-VLAN间的界线也不再是从前的子网界线了,它们可以根据其各自主机的需求数目在Super-VLAN对应子网内灵活的划分地址范围,比如Sub-VLAN2实际需要10个,就给它分配10.1.1.2~10.1.1.11的地址段。

1.3.2、MUX-VLAN技术要点
- MUX-VLAN(MultiplexVLAN)提供了一种通过VLAN进行网络资源控制的机制。
- 通过MUX-VLAN提供的二层流量隔离的机制可以实现企业内部员工之间互相通信,而企业外来访客之间的互访是隔离的。可以实现业务隔离,还能节省VLAN资源。
- MUX-VLAN技术将VLAN分为:主VLAN和辅助VLAN(组VLAN、隔离VLAN)
- (1)组VLAN内的端口,可以互通
- (2)隔离VLAN内的端口,不可以互通
- (3)任何辅助VLAN之间,不可以互通
- (4)任何辅助VLAN,都可以和主VLAN口互通
- (5)每个主VLAN,最多只有1个隔离VLAN
- (6)在配置MUX-VLAN时候,必须将成员端口启用MUX-VLAN功能
1.3.3、MUX-VLAN典型案例

需求:
(1)PC1不能和PC2互通。
(2)PC3可以和PC4互通。
(3)所有PC都要和Server互通。
(4)PC1-2和PC3-4不能互通。
配置:VLAN 100为主网关,VLAN 200为隔离VLAN,VLAN 300为组VLAN。
主要配置:

2、VLAN技术练习题

3、城域以太网和以太环网
3.1、城域网以太网技术
- (1)E-LAN技术是802.1Q的双层标记,打了两层VLAN标签,这种技术被定义为IEEE 802.1ad,也称为QinQ技术。QinQ实际是把用户VLAN嵌套在运营商城域以太网VLAN中传送。
- (2)IEEE 802.1ah,也称为PBB,也叫MAC-IN-MAC技术。

- QinQ分为基本QinQ和灵活QinQ。
- 基本QinQ:如果收到的是带有VLAN Tag的报文,该报文就成为带双Tag的报文。如果收到的是不带VLAN Tag的报文,为该报文打上本端口缺省的VLAN Tag。
- 灵活QinQ:为具有不同内层VLAN ID的报文添加不同的外层VLAN Tag。根据报文内层VLAN的802.1Q优先级标记外层VLAN的802.1Q优先级和添加不同的外层VLAN Tag。通过灵活QinQ技术,既能隔离运营商网络和用户网络,又能够提供丰富的业务特性和更加灵活的组网能力。

3.2、以太环网技术应用
- 传统网络中解决二层环路问题的技术是生成树协议)(Spanning Tree Protocol,STP),但STP收敛时间较长,不适合用于骨干线路保护,因此针对骨干线路保护,专门定义了以太环网保护技术,比如RPR (Resilient Packet Ring,单性分环) 、 ERPS (Ethernet Ring Protection Switching,太环网保护)和RRPP(Rapid Ring Protection Protocol快速环网保护协议)等。
(1)公安平安城市视频监控环网。
- 环形组网优点:
- 1)实现线路冗余;2)快速切换(50ms);3)节省光纤
(2)校园网骨干环网。
- 学校部分核心业务(如网络教学、网络考试、视频会议等)对网络传输的实时性要求较高。一旦网络断路,对这些核心业务产生较大的负面影响。RRPP环网保护技术不仅提升网络可靠性,而且是做到50ms的快速保护,对校园网业务可用性起到了充分保障作用。
4、城域以太网和以太环网练习题


