
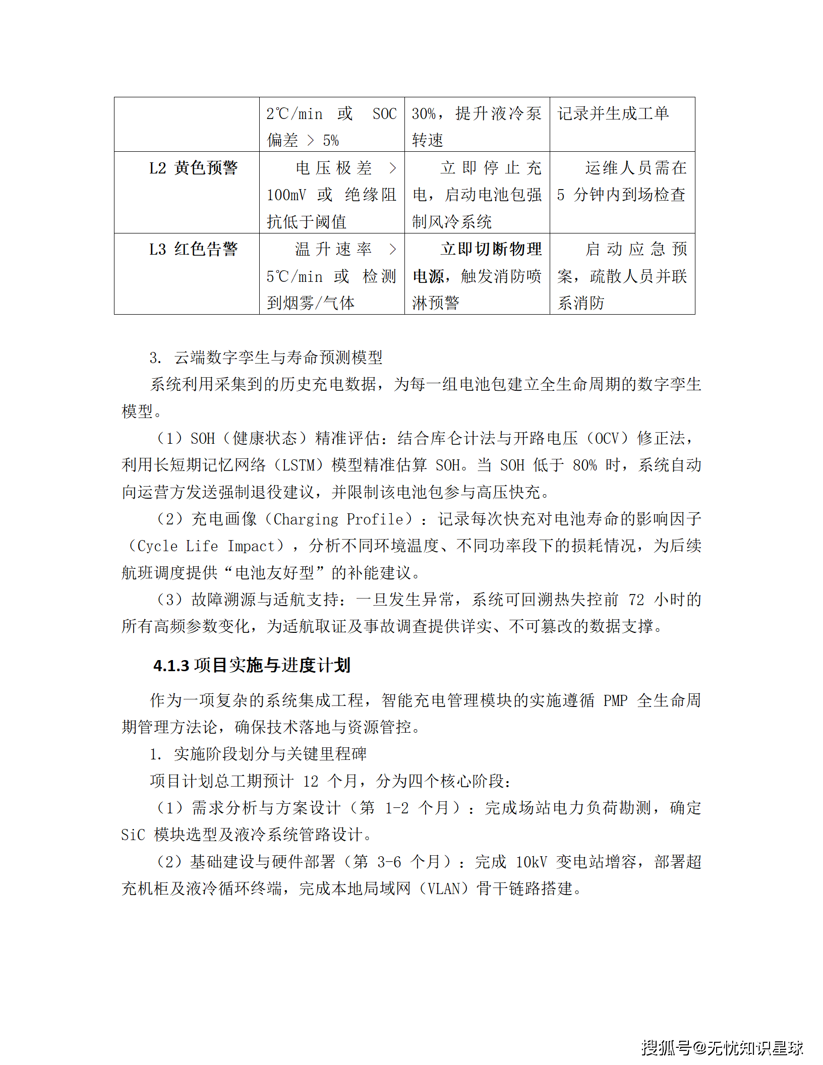
在"低空经济"被写入国家战略、万亿级市场蓝图徐徐展开的今天,城市空中交通(Urban Air Mobility, UAM)正从科幻走向现实。作为这场交通革命的核心物理节点------垂直起降场(Vertiport),其智能化水平直接决定了eVTOL(电动垂直起降飞行器)能否实现安全、高效、高频次的常态化商业运营。然而,传统的通用机场模式早已无法适配这一新型航空器的数字化、无人化运行需求。
《城市空中交通(UAM)垂直起降场(Vertiport)智能化配套设施建设方案》应运而生。这不仅是一份技术指南,更是一套为未来城市三维立体交通网络量身定制的底层操作系统。它系统性地回答了在eVTOL商业化前夕,我们该如何构建一个集智能能源补给、数字化MRO维保、无感化乘客服务、全域态势感知与智能调度指挥于一体的现代化基础设施。
本文将深度拆解这份极具前瞻性的方案,带您全景式领略未来"天空港"的智能化图景,并揭示其背后所蕴含的技术逻辑与产业价值。

一、时代召唤:为何要重构垂直起降场?
任何颠覆性创新的背后,都是对旧有模式痛点的精准打击。该方案开篇即深刻剖析了当前低空经济发展所面临的结构性瓶颈,并指出了传统起降点在适配eVTOL时的三大核心短板。
1.1 行业趋势:从"示范飞行"到"常态化运营"
随着eVTOL技术日趋成熟,行业已跨越技术验证阶段,正式步入商业化准入与规模化应用的前夜。这意味着未来的UAM运营不再是零星的点对点"示范飞行",而是网格化的、高频次的"常态化运营"。在这种转变下,极高的飞行频次与极短的地面周转时间将成为常态。传统的"塔台人工调度+地面人工引导"模式,在面对每小时数十架次的起降需求时,将面临巨大的安全风险与效率瓶颈。
因此,智能化Vertiport不再仅仅是飞行器的停靠点,而是低空智联网的核心节点。它必须具备实时气象感知、高精度自动对准引导、数字化资产管理以及与城市低空空域管理系统(UTM)的深度协同能力。
1.2 现状痛点:三大结构性短板
方案以一张对比鲜明的表格,清晰地揭示了传统起降点与未来智能化Vertiport在核心指标上的巨大鸿沟:
表格

这些短板直指eVTOL商业化落地的核心障碍:能源补给效率低、维保记录断裂、客运流程繁琐。本方案正是为解决这些痛点而生。
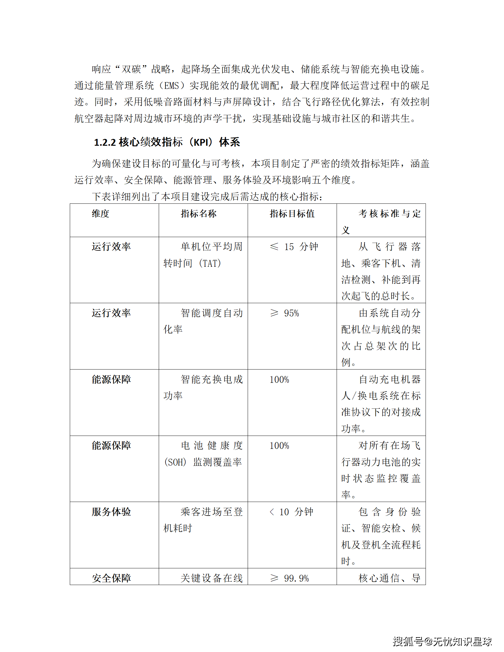
1.3 建设目标:打造"安全、高效、绿色"的标准化UAM枢纽
方案确立了清晰的总体目标:打造一个可复制、可推广的UAM垂直起降场示范标杆。具体而言,体现在三个维度:
- 极致安全:基于数字孪生技术,实现对空域环境、起降跑道、飞行器状态的实时感知与主动预警。
- 卓越高效:通过智能调度算法与IoT网络,压缩飞行器过站(Turnaround)时间至≤15分钟,乘客登机耗时<10分钟。
- 绿色低碳:集成光伏发电、储能系统与智能充换电设施,践行"双碳"战略。
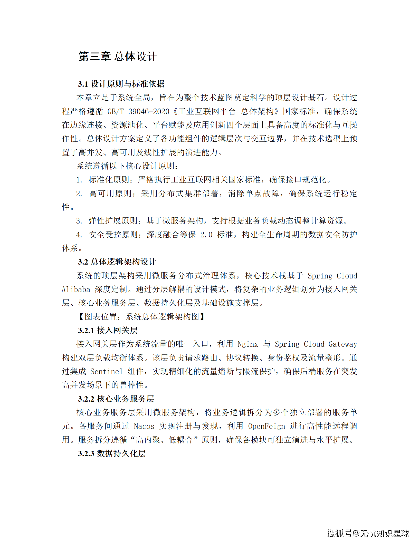
二、顶层设计:构建"云-边-端"三位一体的协同架构
明确了"为什么做"和"做什么",接下来就是"怎么做"。方案的第三章提出了一个极具前瞻性的"云-边-端"协同架构,为整个智能化体系奠定了坚实的技术基石。
2.1 "云-边-端"协同:算力下沉,保障安全
- 云端(城市中心云):作为全局大脑,负责长期数据归档、模型训练、跨区域资源调度和全局航线规划。它拥有强大的计算能力(如256核/1TB RAM),但不直接参与毫秒级的实时控制。
- 边缘(MEC边缘节点):部署在起降场本地,是系统的"神经中枢"。它负责实时避障检测、本地起降引导、协议转换等高实时性任务。即使在与中心云断网的情况下,也能依靠本地缓存的飞行计划和算法,完成已入场飞行器的安全降落引导,确保极端情况下的运行安全。
- 终端(5G-A终端/PDA):包括eVTOL机载设备、地勤人员手持终端、乘客移动设备等,是数据的源头和指令的执行者。
这种架构完美平衡了全局调度的宏观视野 与本地执行的毫秒级响应,是保障UAM安全高效运行的关键。
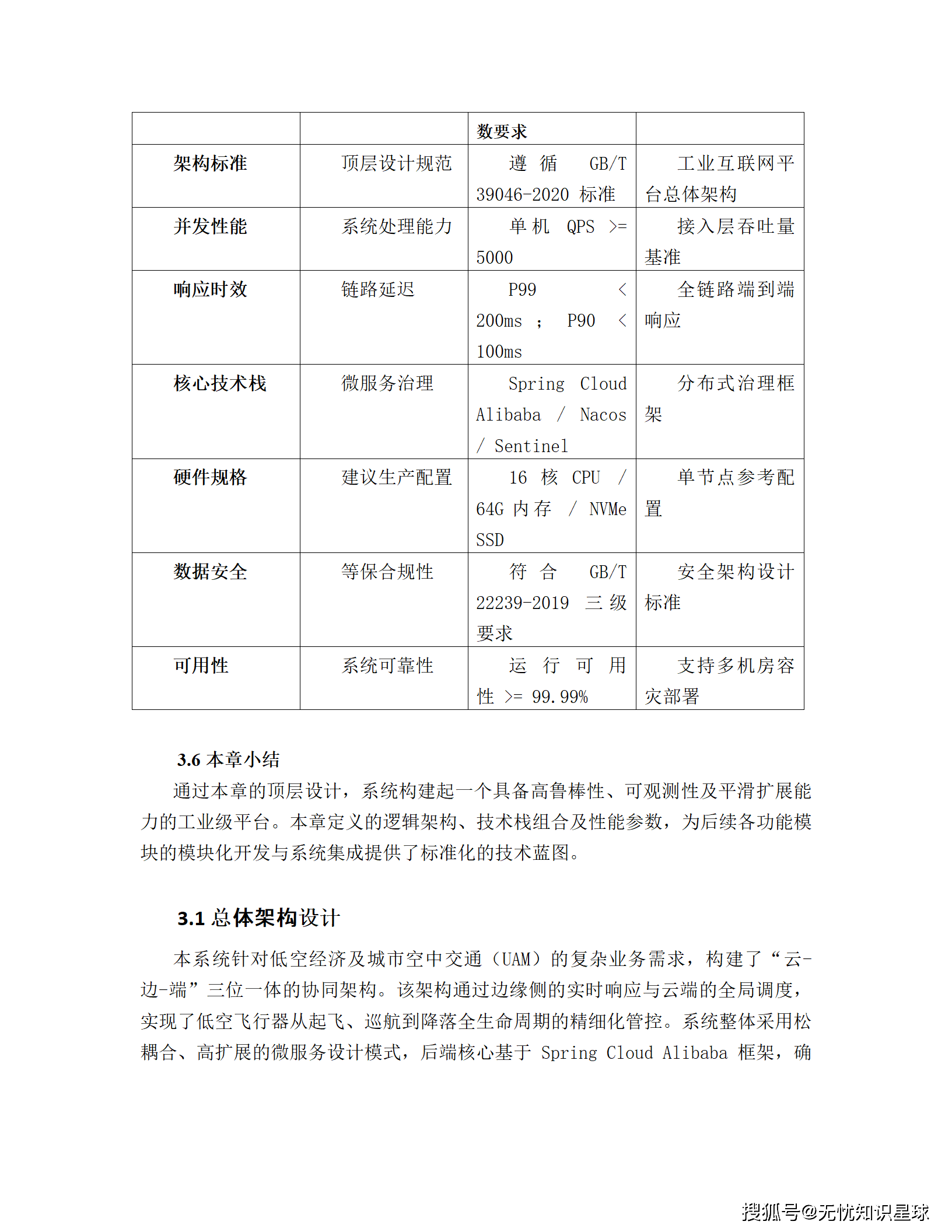
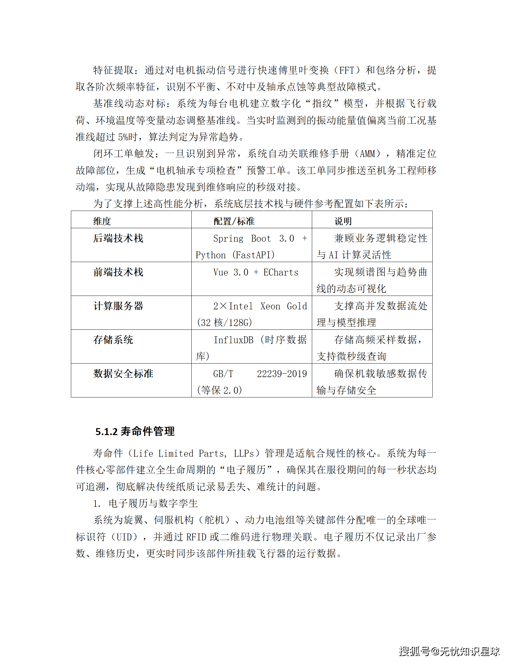
2.2 核心技术栈:工业级平台的坚实底座
方案在技术选型上展现了极高的专业性和前瞻性:
- 微服务治理:采用Spring Cloud Alibaba框架,确保系统在支撑大规模并发接入时的高可用性与弹性扩展能力。
- 数据处理:利用Apache Doris进行实时指标存储,Flink进行流式计算,支撑实时纠偏与冲突预警。
- AI算法中台:集成YOLOv8用于异物检测,LSTM进行轨迹预测,强化学习优化泊位分配。
- 数字孪生引擎:基于Unreal Engine 5构建高精度三维底座,实现物理世界与数字空间的同步映射。
这套技术组合拳,共同构成了一个工业级、高鲁棒性的数字化平台。
三、四大核心系统:智能化Vertiport的支柱
如果说架构是骨架,那么四大核心业务系统就是血肉,它们共同赋予了Vertiport生命力。
3.1 智能能源补给系统:破解续航焦虑的终极方案
能源补给是eVTOL商业化的命脉。方案设计了一套"兆瓦级液冷快充(MCS)+全自动机械臂换电(BSS)"的双模互补体系。
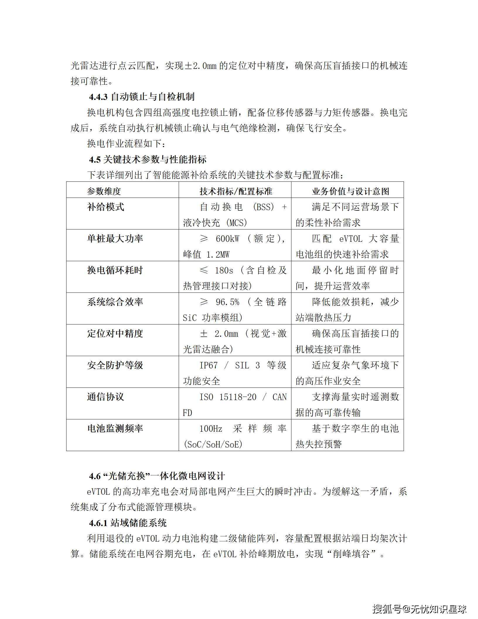
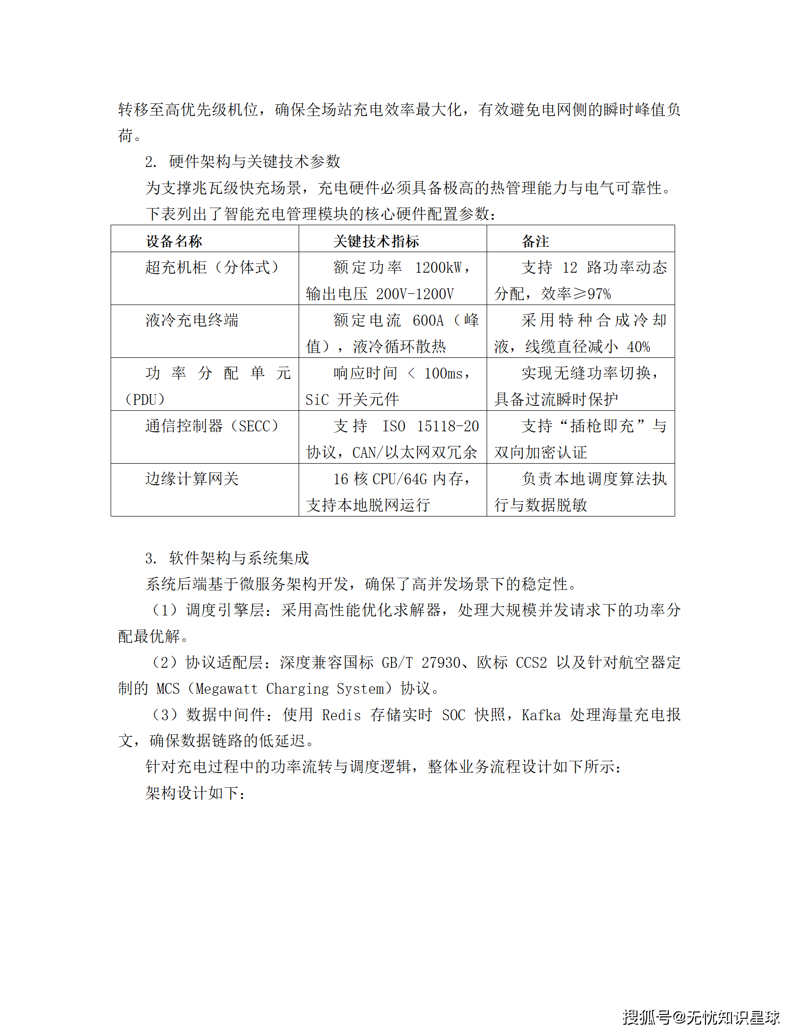
- 兆瓦级液冷快充(MCS):单枪额定功率600kW,峰值可达1.2MW。通过浸没式液冷技术,在4C以上高倍率充电时,将电池电芯温差控制在±3℃以内,有效抑制锂枝晶生长,保障安全。
- 全自动机械臂换电(BSS):采用"视觉+激光雷达"融合定位,实现±2.0mm的对中精度。六自由度机械臂可在180秒内完成全流程作业,真正实现"秒级"周转。
- "光储充换"一体化微电网:为缓解高功率充电对局部电网的巨大冲击,系统集成了分布式储能和屋顶光伏,并支持V2G(车网互动)技术,实现削峰填谷,提升能源韧性。
这套系统彻底解决了eVTOL的能源周转瓶颈,是高频次商业运营的基石。
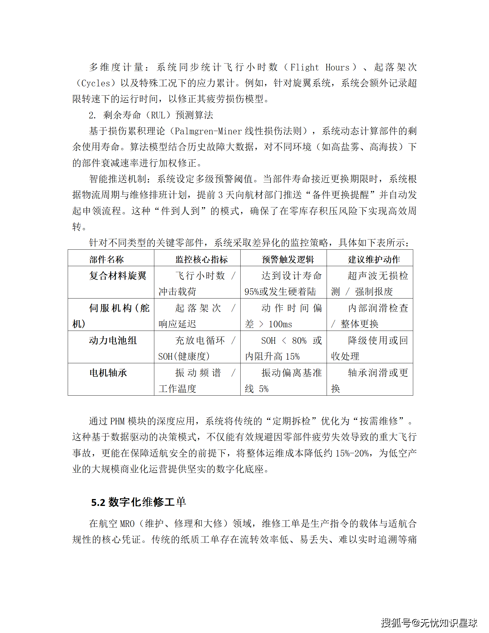
3.2 MRO适航维修管理系统:从"定时维修"到"预测性维护"
eVTOL的高集成度和高频次运行,要求维保模式必须从传统的"事后维修"或"定时维修"转向"预测性维护(PdM)"。
- 健康与使用监测系统(HUMS):实时监控电机振动、电池内阻、结构应变等关键指标,采样频率高达100Hz。
- AI故障预测模型:利用孤立森林(Isolation Forest)算法识别早期故障,基于LSTM模型预测电池剩余寿命,将维修窗口从"模糊的经验判断"变为"精准的数据驱动"。
- 区块链存证:所有维修记录、电子签名哈希值均上链(Hyperledger Fabric),确保数据不可篡改,为民航监管提供实时在线审计能力,极大提升了适航审定效率。
这套系统不仅能显著提升机队的可调度率,更能将整体运维成本降低15%-20%。
3.3 数字化乘客服务系统:重塑"随到随飞"的出行体验
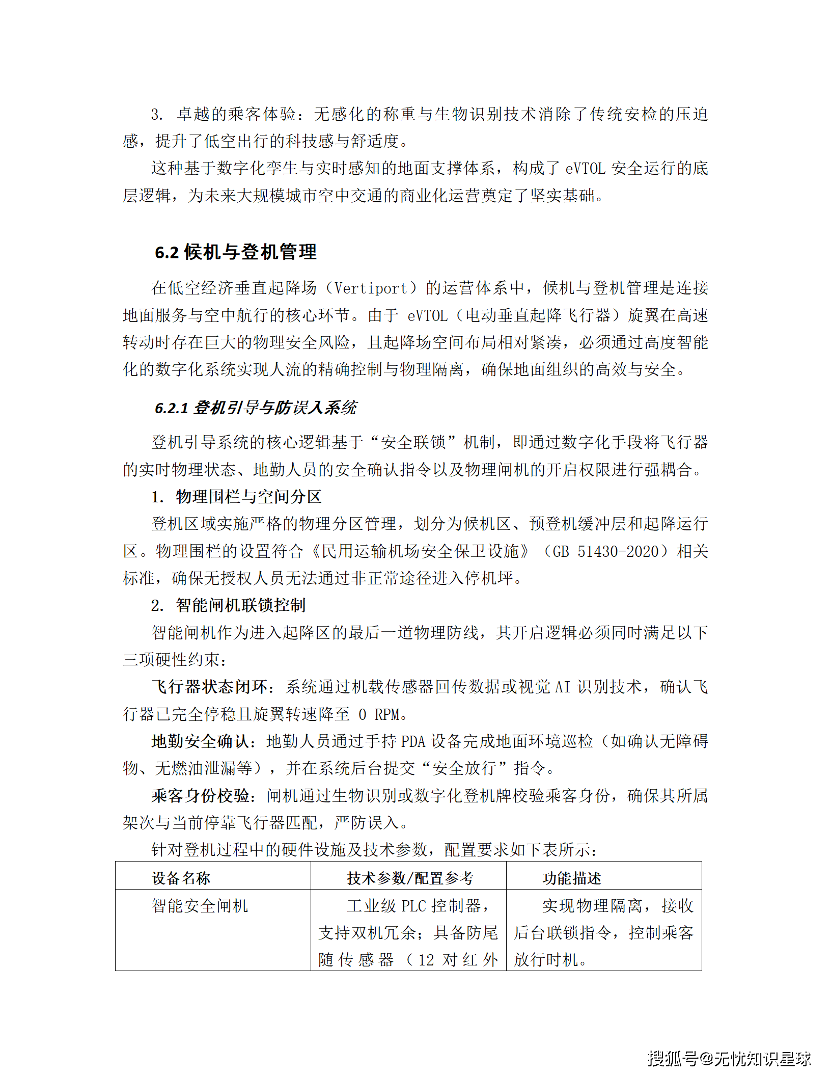
UAM的核心竞争力之一在于其极致的时间优势。方案通过流程再造,彻底消除传统民航的"排队焦虑"。
- 生物识别一证通关:采用"人脸识别+掌静脉识别"双因子融合算法,误识率低于0.00001%,实现从购票到登机的无感化通行。
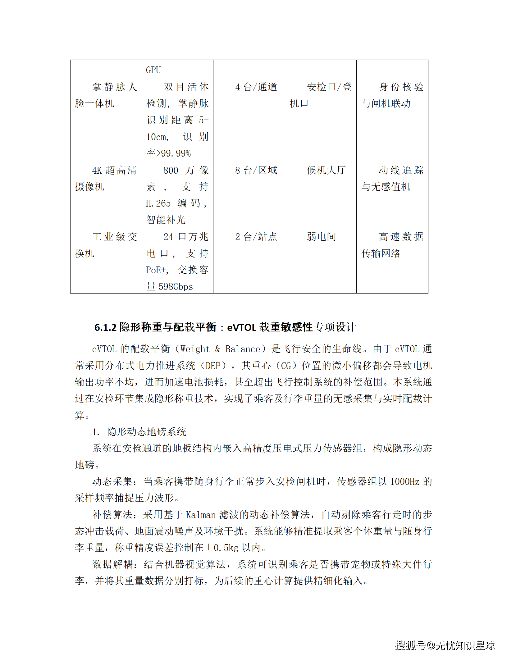
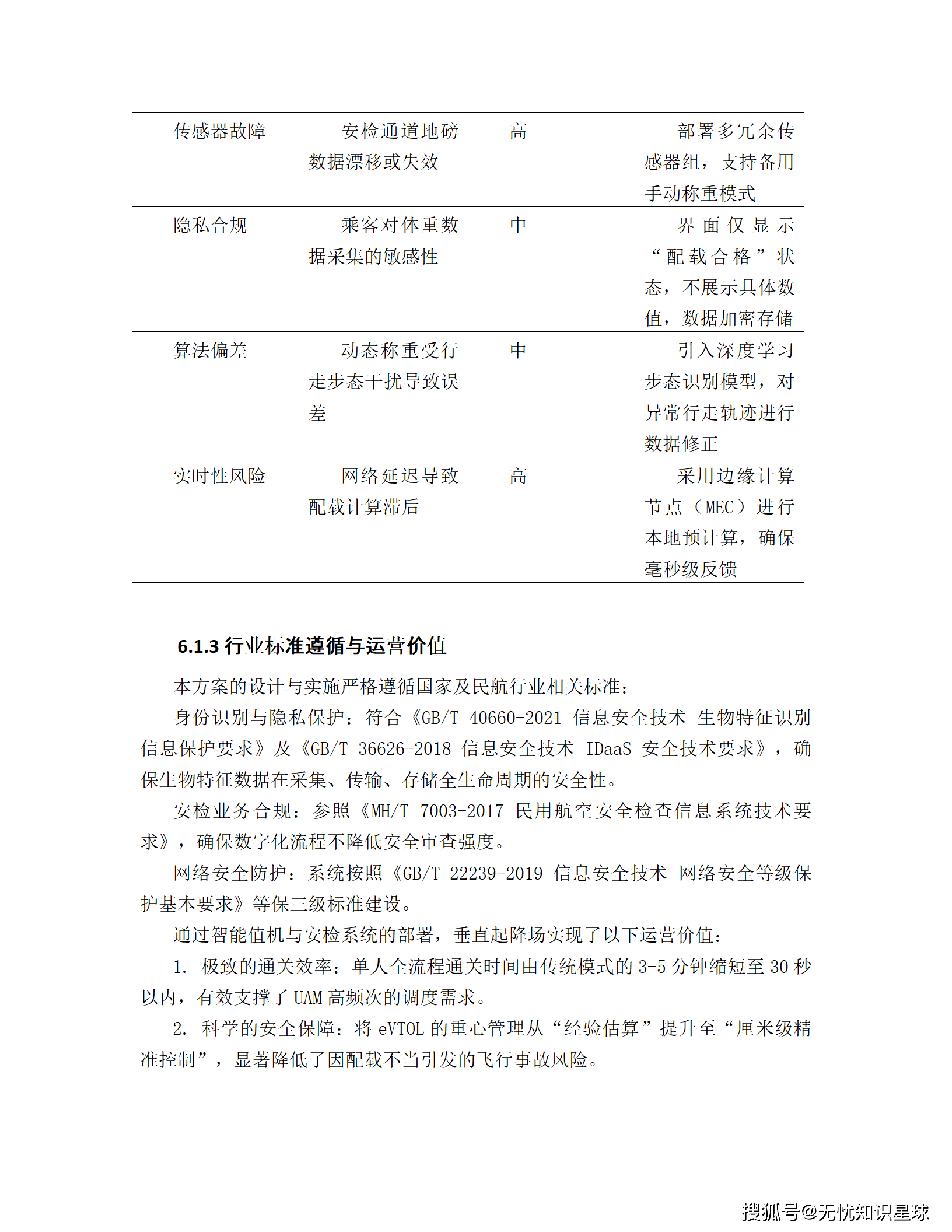
- 隐形称重与配载平衡:在安检通道地板内嵌高精度压力传感器,乘客正常步入即可完成重量采集,精度±0.5kg。系统实时计算整机重心,并与飞行控制系统联动,确保飞行安全。
- MaaS无缝衔接:通过出行即服务(MaaS)系统,实现起降场与城市公共交通的无缝衔接,确保乘客从抵达入口到进入座舱的全流程耗时<10分钟。
这种革命性的服务体验,是UAM吸引高端商务客群的关键。
3.4 起降场指挥与态势感知系统:低空运行的"大脑"与"视神经"
这是保障整个起降场安全、有序、高效运行的核心。
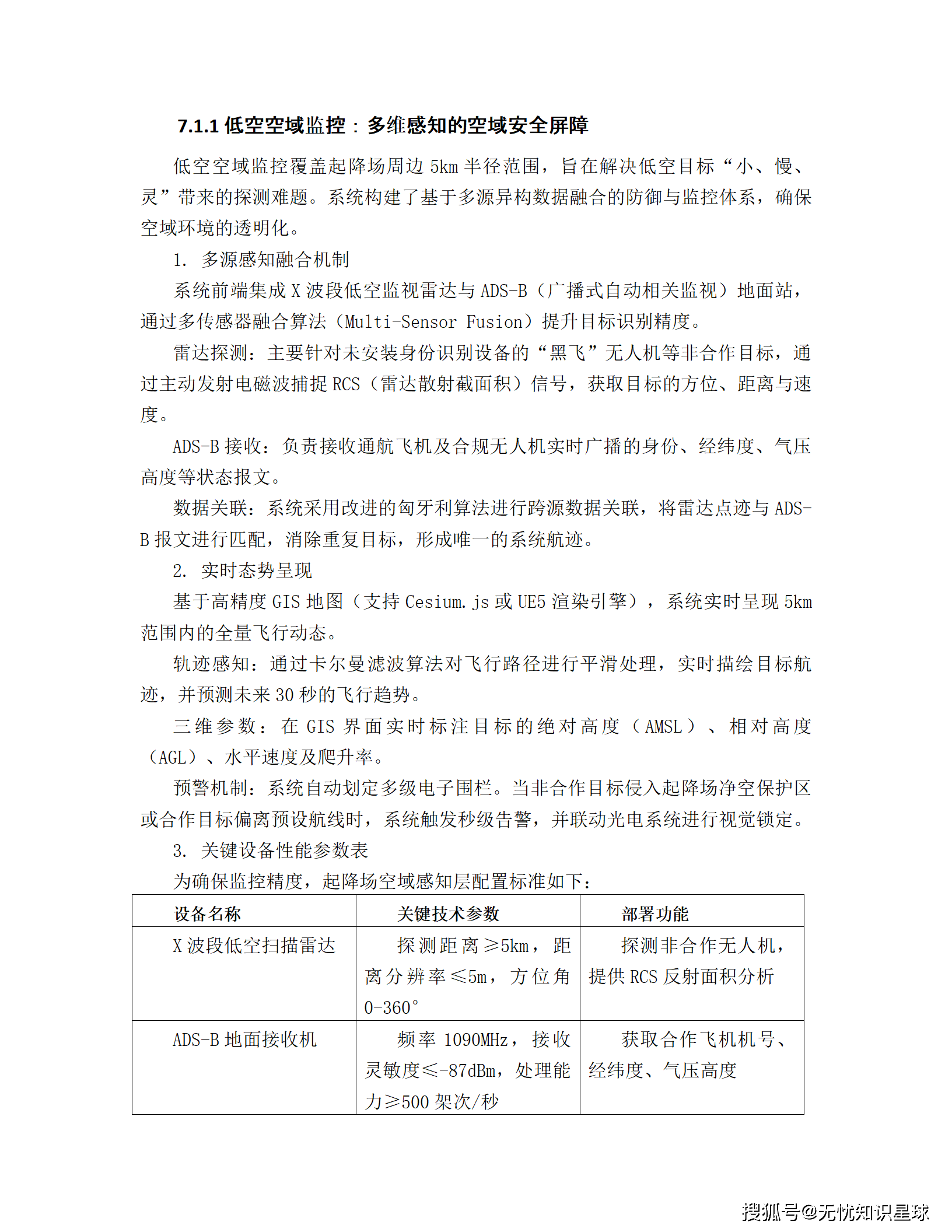
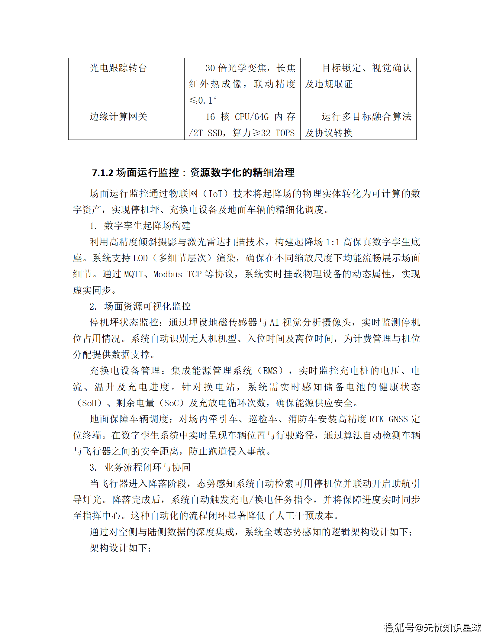
- 全域态势感知:通过X波段雷达、ADS-B、光电转台等多源感知设备,构建起降场周边5km范围内的空地一体数字孪生体,实现对合作与非合作目标的全覆盖、无死角监控。
- 智能调度指挥:基于多准则优化(MCO)算法,综合考虑飞行器剩余电量(SOC)、实时气象、任务优先级等因素,动态分配起降位和充电资源。在应急情况下,可一键启动预案,自动清空空域、引导备降、联动救援。
- 进离场排序(AMAN/DMAN):针对eVTOL垂直起降特性,系统能预演未来15分钟内的空中轨迹,提前消除潜在冲突,实现从"空间间隔"向"时间间隔"的精细化调度。
这套系统是UAM从"有人驾驶"迈向"全自主智慧运行"的关键一步。
四、安全与标准:合规可信的运行基石
在航空领域,安全是绝对的生命线。方案第八章用整整一章的篇幅,详细阐述了其纵深防御的安全体系和对行业标准的严格遵循。
4.1 网络安全:等保三级下的纵深防御
系统严格遵循GB/T 22239-2019等保三级标准,构建了"一个中心、三重防护"的体系。从边界防护(工业级防火墙、WAF)、数据加密(国密SM4算法)、到安全审计(堡垒机、日志留存180天),层层设防。特别是对飞行遥测、乘客隐私等核心数据,实施全生命周期的加密与备份,确保RPO(恢复点目标)<10秒,RTO(恢复时间目标)<15分钟。
4.2 基础设施标准:规则即代码
方案创造性地提出将《垂直起降场运行手册》等静态规章转化为系统内置的规则引擎。起降间隔、气象阈值、载荷限制等关键指标被参数化处理,系统在飞行计划申请阶段就能自动校验,不满足条件者直接拦截。这从根本上消除了人为误读和合规滞后的风险,实现了从"人治"到"数治"的转变。
五、效益展望:开启万亿级低空经济新蓝海
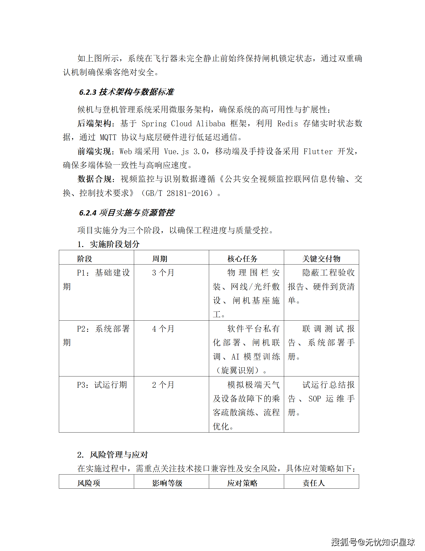
方案的最后一部分,对项目的实施路径、投资估算及风险效益进行了全面评估。
- 经济效益:项目财务内部收益率(FIRR)预计达到18.5%,动态投资回收期为2.4年。通过提供MRO、能源补给、空域管理等增值服务,可形成稳定的现金流。
- 社会效益:将高频、小件物流由地面转向低空,可有效缓解城市交通拥堵;作为低空经济的先导实践,将吸引上下游产业链集聚,形成强大的产业集群效应。
- 战略价值 :本项目不仅是单个基础设施的建设,更是为未来城市低空交通网络提供了一套可量化、可复制、可推广的建设标准,对于抢占全球低空经济发展先机具有重大战略意义。
结语
《城市空中交通(UAM)垂直起降场(Vertiport)智能化配套设施建设方案》以其宏大的视野、严谨的逻辑和深厚的技术底蕴,为我们描绘了一幅未来城市三维立体交通的宏伟蓝图。它不仅仅是在建设一个物理站点,更是在构建一个融合了数字孪生、人工智能、物联网、区块链等前沿技术的复杂巨系统。















































































