
摘要 :在数据被正式确立为继土地、劳动力、资本、技术之后的第五大生产要素的时代背景下,如何激活海量公共数据的价值,破解"不敢共享、不愿共享、不会共享"的制度性难题,成为城市数字化转型的核心命题。某市"十五五"公共数据授权运营平台与数据要素交易系统建设方案,正是对这一时代命题的系统性回答。本文将深度拆解该方案,从其 宏观背景、核心痛点、顶层设计、技术架构、安全体系到量化目标,全方位揭示某市如何通过构建"一平台、一系统、一体系"的数据要素流通基础设施底座,实现从"数据资源"向"数据资产"乃至"数据资本"的跨越式转变,为全国数据要素市场化改革提供可复制、可推广的"某市样板"。

引言:数据要素化------城市高质量发展的新引擎
当前,我们正身处一个由数据驱动的新质生产力时代。2022年12月,《中共中央 国务院关于构建数据基础制度更好发挥数据要素作用的意见》("数据二十条")的发布,标志着我国数据要素市场化改革进入深水区。2024年初,《"数据要素×"三年行动计划(2024---2026年)》的出台,更是明确要求发挥数据要素的乘数效应,赋能经济社会发展。
然而,理想丰满,现实骨感。尽管各级政府在政务信息化建设上投入巨大,但公共数据在市场化流通环节仍存在明显的结构性短板。大量高价值数据如电力消耗、交通流量、医疗脱敏数据等,依然散落在各委办局的"数据烟囱"中,形成了典型的"散、乱、弱"局面。这不仅造成了巨大的资源浪费,更严重制约了数字经济的发展和城市治理能力的现代化。
在此背景下,某市前瞻性地启动了"十五五"公共数据授权运营平台与数据要素交易系统建设项目。该项目不仅是技术架构的升级,更是对城市数据治理范式的重构。它旨在通过一套集制度保障、技术支撑、应用场景于一体的综合性解决方案,打通数据供给侧与需求侧的壁垒,真正将沉睡的公共数据资源转化为驱动城市高质量发展的核心资产。
那么,这份雄心勃勃的建设方案究竟描绘了一幅怎样的蓝图?其背后又蕴藏着哪些创新的制度设计与前沿的技术逻辑?让我们一同深入探索。
第一章 项目概述:直面痛点,擘画数据要素市场化改革新蓝图
1.1 宏观背景与政策演进:国家战略下的必然选择
本项目的诞生,是深刻把握国家战略导向与地方发展需求的必然结果。
- 国家战略层面:"数据二十条"确立了数据产权、流通交易、收益分配、安全治理"四位一体"的制度框架,并明确提出要推进公共数据授权运营。这为项目提供了根本遵循。
- 地方规划层面:项目建设深度对标某市"十五五"数字经济发展规划,全面响应"数据要素价值化、产业数字化转型、数字治理现代化"的战略部署。
- 前瞻趋势层面:国家政策导向已从单纯的"数据汇聚"转向"资产化运营"与"价值化驱动"。本项目在设计阶段就充分预判了"十五五"期间关于公共数据资源确权登记、资产评估及入表试点的政策趋势,旨在率先探索数据资产化路径。
1.2 微观落地必要性:破解"四不"难题的系统方案
通过对某市现状的深度调研,项目精准识别出四大核心痛点:
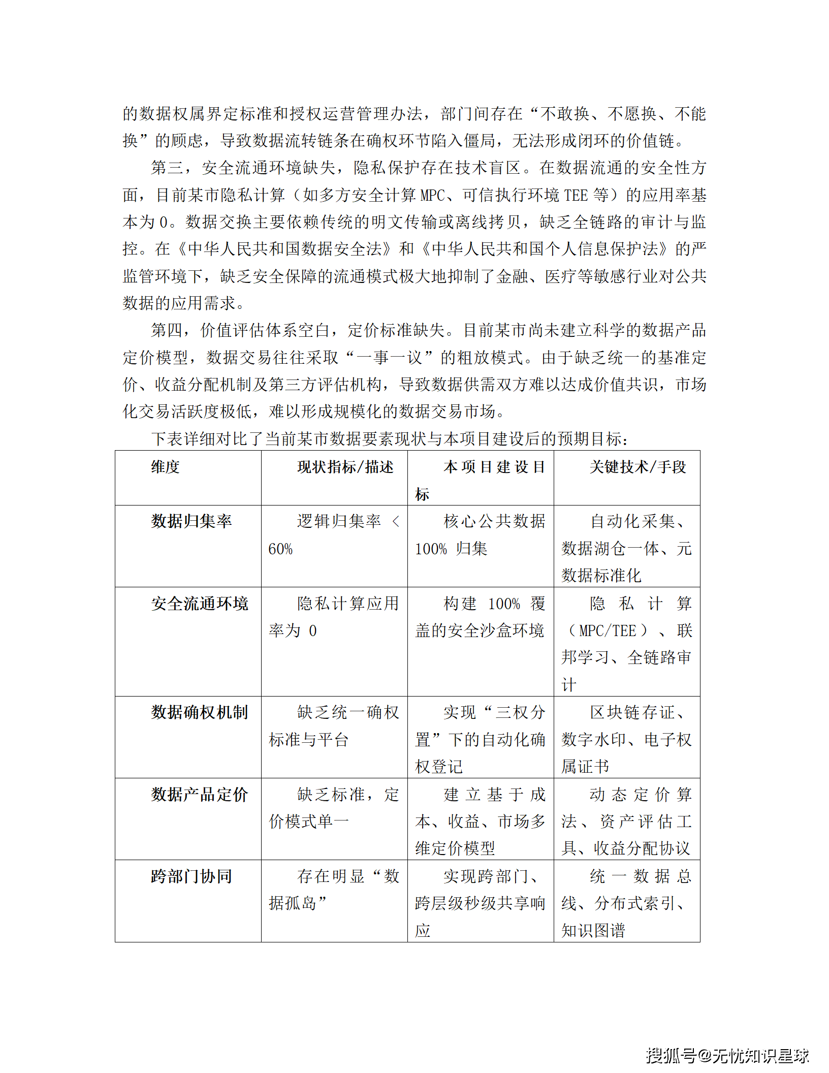
- 资源归集深度不足:公共数据逻辑归集率不足60%,大量高价值行业数据未有效汇聚。
- "数据孤岛"现象严重:跨部门数据共享停留在物理搬运或简单API调用,缺乏基于业务逻辑的深度融合,且确权机制缺失,导致"不敢换、不愿换、不能换"。
- 安全流通环境缺失:隐私计算等关键技术应用率为0,数据交换主要依赖明文传输或离线拷贝,难以满足《数据安全法》和《个人信息保护法》的严监管要求。
- 价值评估体系空白:缺乏科学的数据产品定价模型,交易多采取"一事一议"的粗放模式,市场化交易活跃度极低。
针对这些痛点,本项目提出了以"原始数据不出域、数据可用不可见"为核心原则的系统性解决方案,引入隐私计算、区块链及大数据治理等先进技术手段,确保数据在合规前提下实现价值流转。
第二章 建设目标与原则:SMART原则下的高标准定位
2.1 总体建设目标:"一平台、一系统、一体系"
项目构建了清晰的顶层设计,即打造"三个一"的核心基础设施底座:
- 打造"一平台":公共数据授权运营平台功能定位 :实现公共数据的"汇、管、用"一体化。技术核心 :基于云原生架构,采用微服务框架,建立安全受控的"数据沙箱"环境。安全基石:通过引入隐私计算(MPC、FL、TEE)技术,确保数据"可用不可见、可控可计量"。
- 构建"一系统":数据要素交易系统功能定位 :覆盖数据登记、上架、撮合、签约、结算、交付及评价的全生命周期。信任机制 :应用区块链技术建立数据确权与溯源机制,确保交易全过程留痕、抗篡改。价值发现:深度集成数据估值模型,辅助市场主体科学定价。
- 完善"一体系":安全监管与标准规范体系安全底线 :严格遵循等保三级标准,部署态势感知、数据脱敏、加密存储及全审计系统。制度保障:制定数据分类分级、数据质量评估、数据资产定价等标准规范,明确各方权责边界。
2.2 核心绩效指标(KPI):量化驱动的成效承诺
为确保目标可衡量、可考核,项目设定了"十五五"末期的具体KPI:
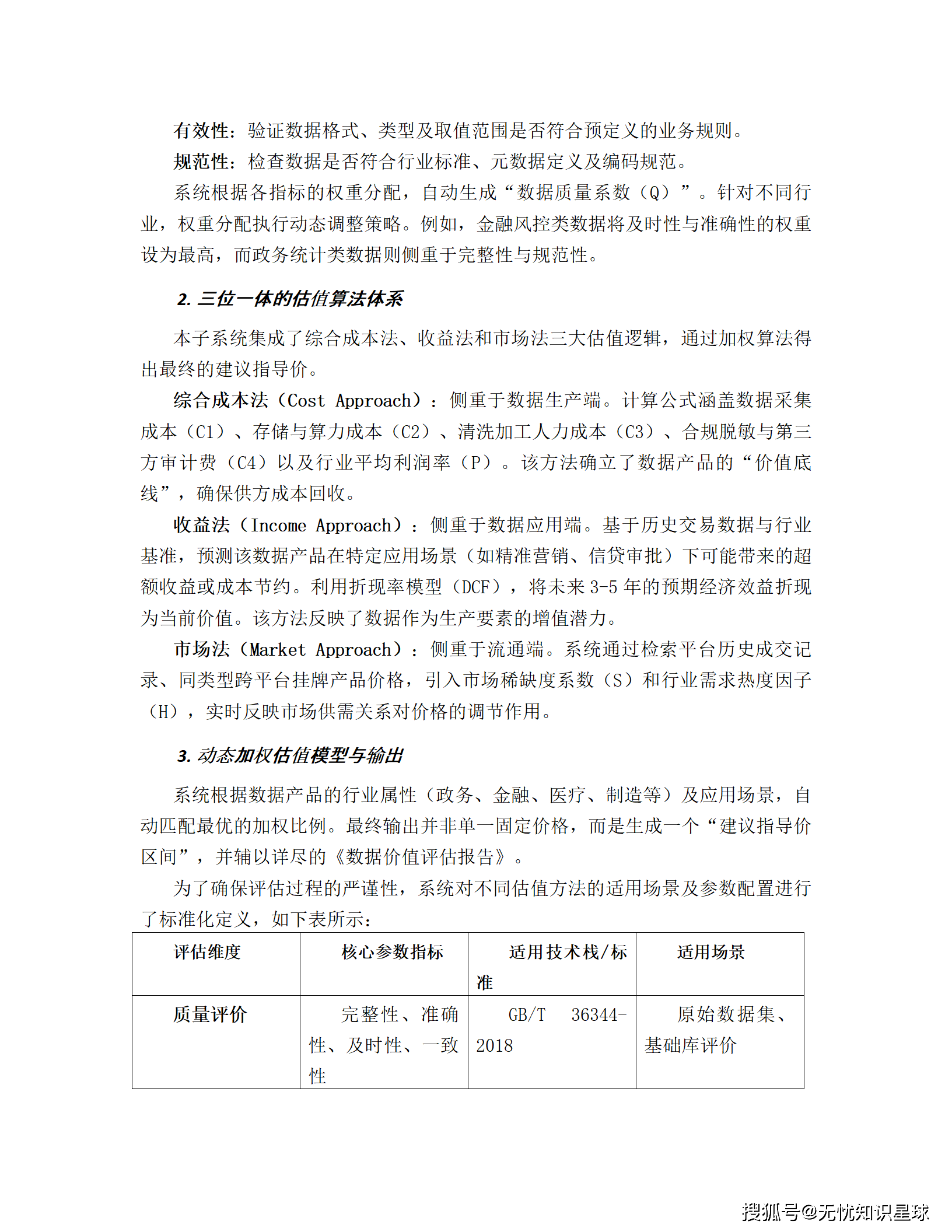
表格

这些硬核指标,彰显了某市打造全国领先数据要素基础设施的决心与信心。
2.3 建设原则:政策引领、技术支撑、机制保障
项目实施过程中,将严格执行以下核心原则:
- 政府引导,市场运作:政府负责顶层设计与规则制定,市场负责效率提升与活力激发。
- 安全可控,合规先行:安全是底线,系统设计严格执行等保三级标准,核心软硬件实现信创适配。
- 原始数据不出域,数据可用不可见:技术架构由"物理汇聚"转向"逻辑汇聚",通过隐私计算节点实现安全计算。
- 价值驱动,应用为王:以解决业务痛点、提升政务服务能力和赋能产业发展为出发点,优先建设高价值应用场景。
第三章 业务需求与角色分析:构建多方共赢的生态闭环
3.1 三大核心业务主体及其诉求
一个健康的生态系统,离不开清晰的角色分工与利益平衡。本方案深度剖析了生态圈内三大核心角色:
- 数据供给方(数源单位) :如各委办局。核心诉求 :在保障数据安全与公共利益的前提下,实现数据有序流出,并对数据流向进行全生命周期监控。功能预期:自动化归集治理、分类分级标识、流向监控与全过程审计。
- 授权运营主体 :通常为地方政府授权的国资运营公司。核心诉求 :具备强大的加工清洗、产品开发、价值评估及市场推广能力。功能预期:低代码开发环境、安全沙箱、价值评估与市场运营工具。
- 数据消费方 :如银行、保险公司、互联网企业。核心诉求 :通过合规渠道获取高质量数据产品,以支撑业务创新与风险控制。功能预期:统一数据超市门户、便捷检索、合规申请、高性能API响应。
这种"水源-水厂-终端用户"的角色分工,有效解决了政府部门"不敢开、不愿开"和市场主体"拿不到、不会用"的双向痛点。
3.2 两大核心业务流程:从授权到交易的全链路闭环
方案详细梳理了两大核心业务流程,确保数据价值流转的顺畅与合规。
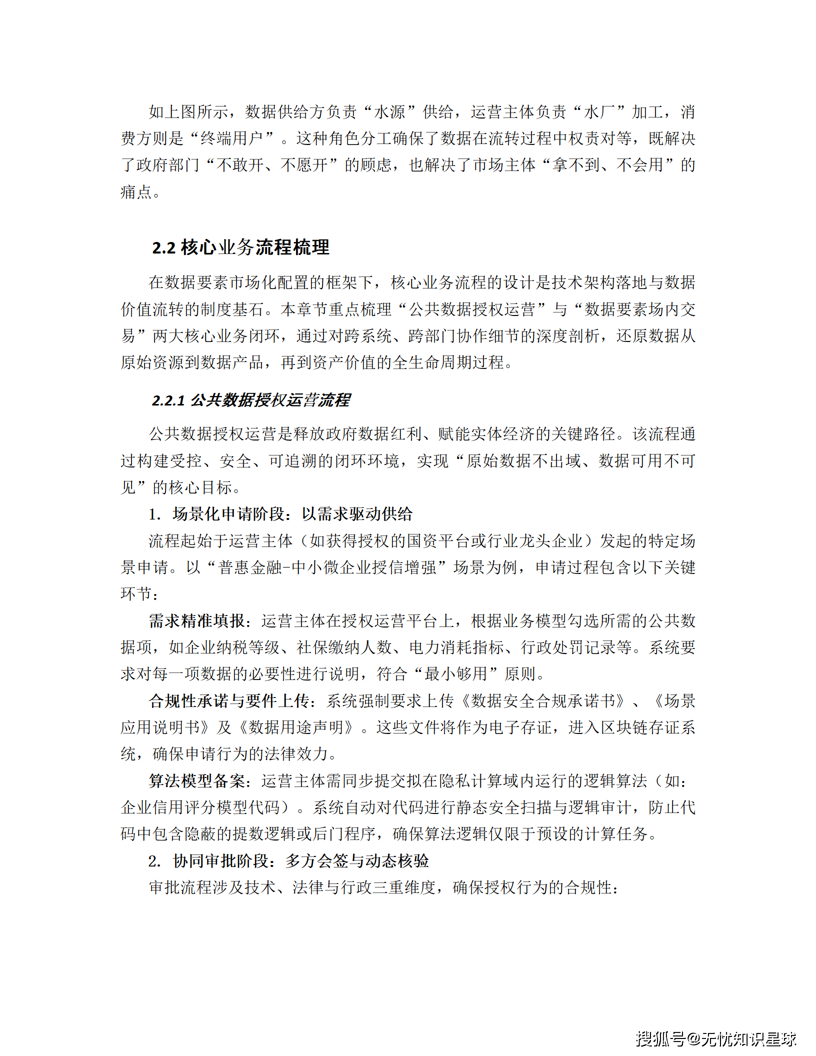
- 公共数据授权运营流程 :场景化申请 :运营主体发起特定场景申请,勾选所需数据项,并提交算法模型备案。协同审批 :数源单位初审 + 数据主管部门终审,确保授权行为合规。加工处理 :在隐私计算沙箱内,原始数据加密入域,进行受控加工,仅输出计算结果。登记与凭证生成:生成包含唯一哈希值的《数据资产凭证》,上链存证,完成资产化。
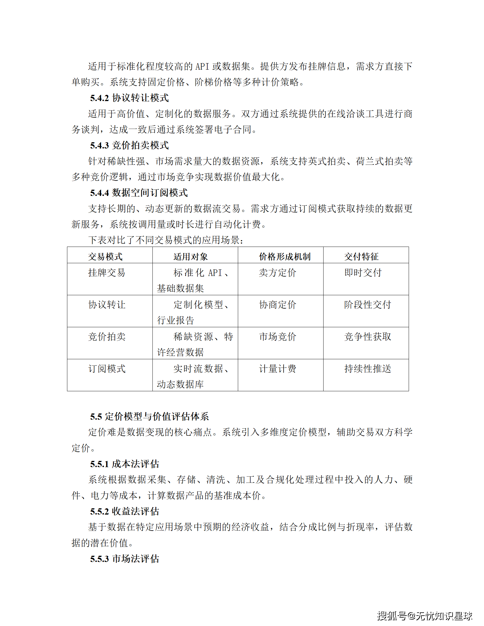
- 数据要素场内交易流程 :产品挂牌 :数据商提交产品,经过标准化描述、第三方合规评估和多维定价。智能撮合 :平台利用AI算法精准匹配供需双方。签约与合约 :自动生成并签署具有法律效力的电子合同和智能合约。交付与监控 :通过API网关进行受控交付,全链路监控流量与质量。结算与清算:自动化账单生成,银企直连清算,实现"交易-支付-开票"一体化。
第四章 总体技术架构设计:云原生、微服务与前沿技术的融合
4.1 "双轮驱动"的逻辑架构
系统逻辑架构采用纵向分层、横向解耦的设计思想,共分为五层:
- 基础设施层(IaaS):依托政务云,提供弹性计算、存储及网络资源,并部署分布式区块链节点网络。
- 数据资源层(DaaS):管理从原始数据库、基础数据库到产品数据库的全生命周期数据。
- 应用支撑层(PaaS) :提供核心公共组件,包括隐私计算平台、身份认证中心、消息与缓存中间件。
- 业务应用层(SaaS) :分为运营平台 与交易系统两大核心模块,实现"双轮驱动"。
- 展示层:面向不同参与主体提供PC端、Web端和移动端的多端交互界面。
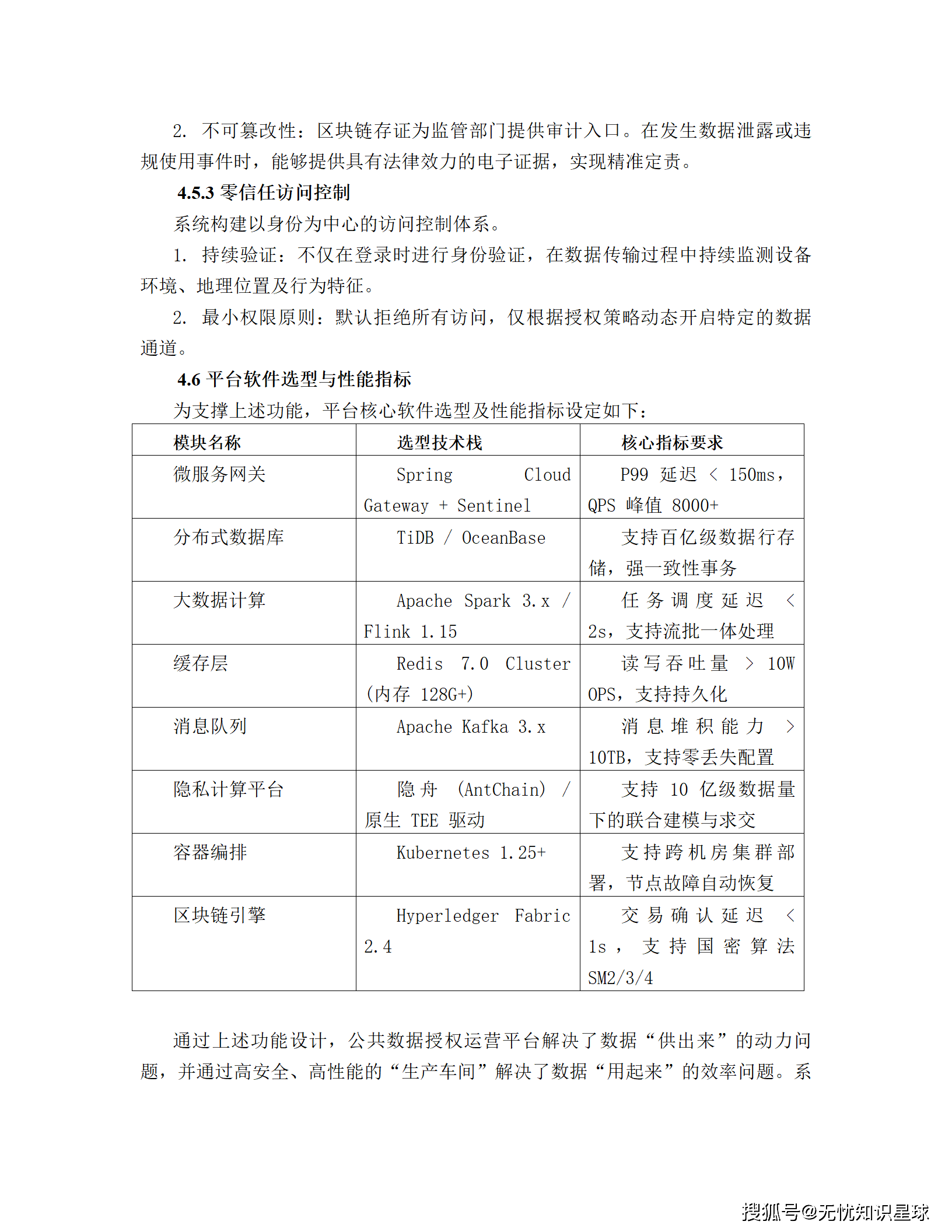
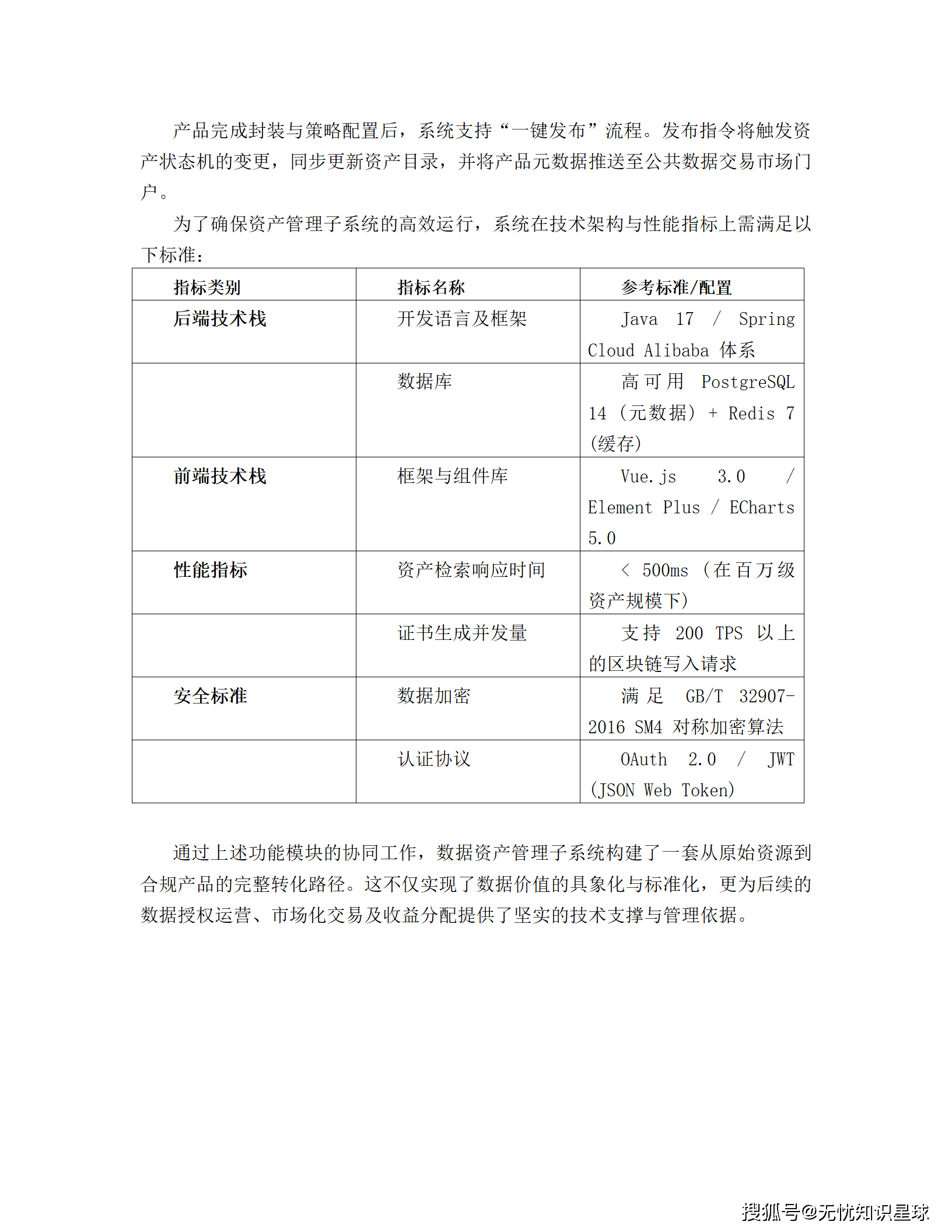
4.2 主流稳定、自主可控的技术栈选型
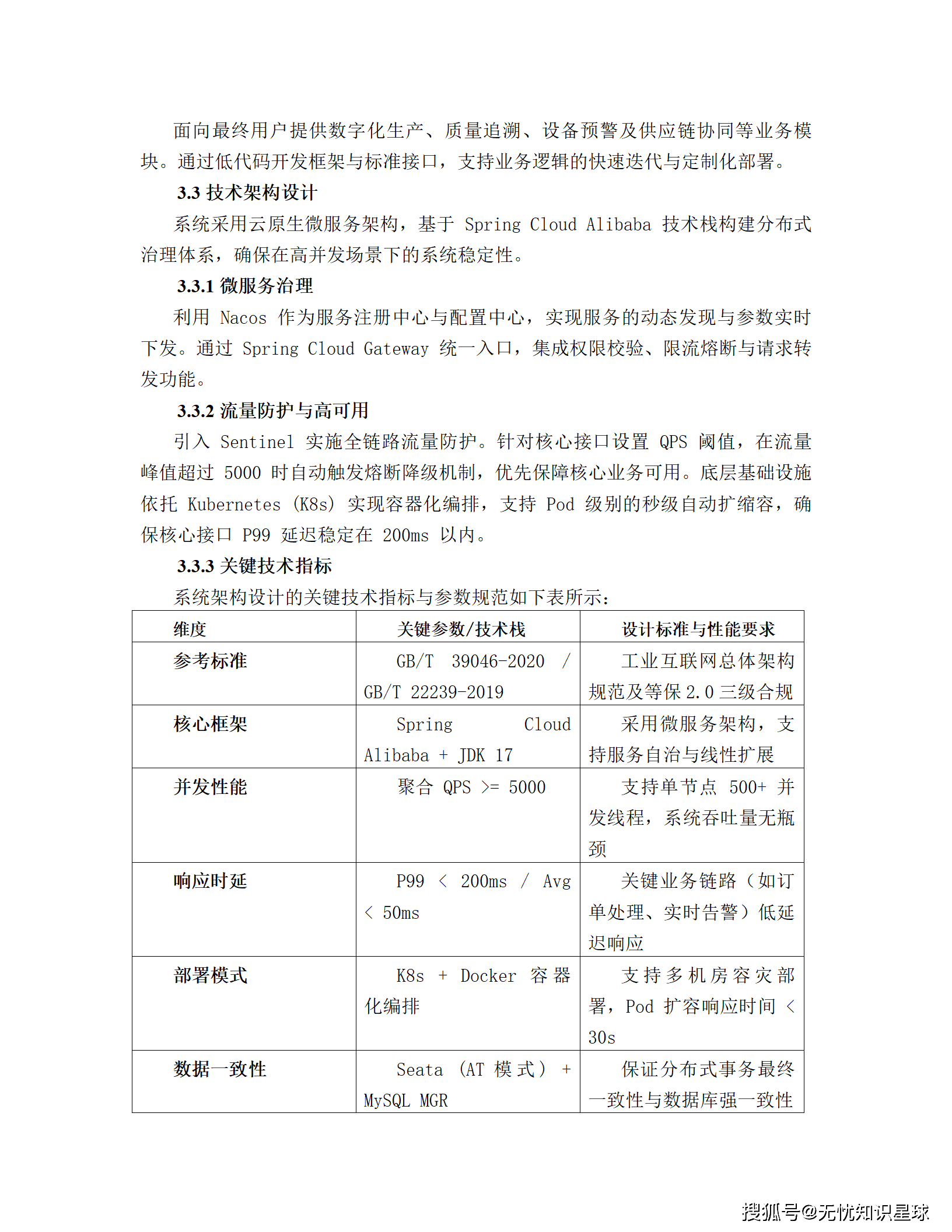
在技术栈选择上,方案坚持"主流稳定、自主可控、高性能并发"的原则:
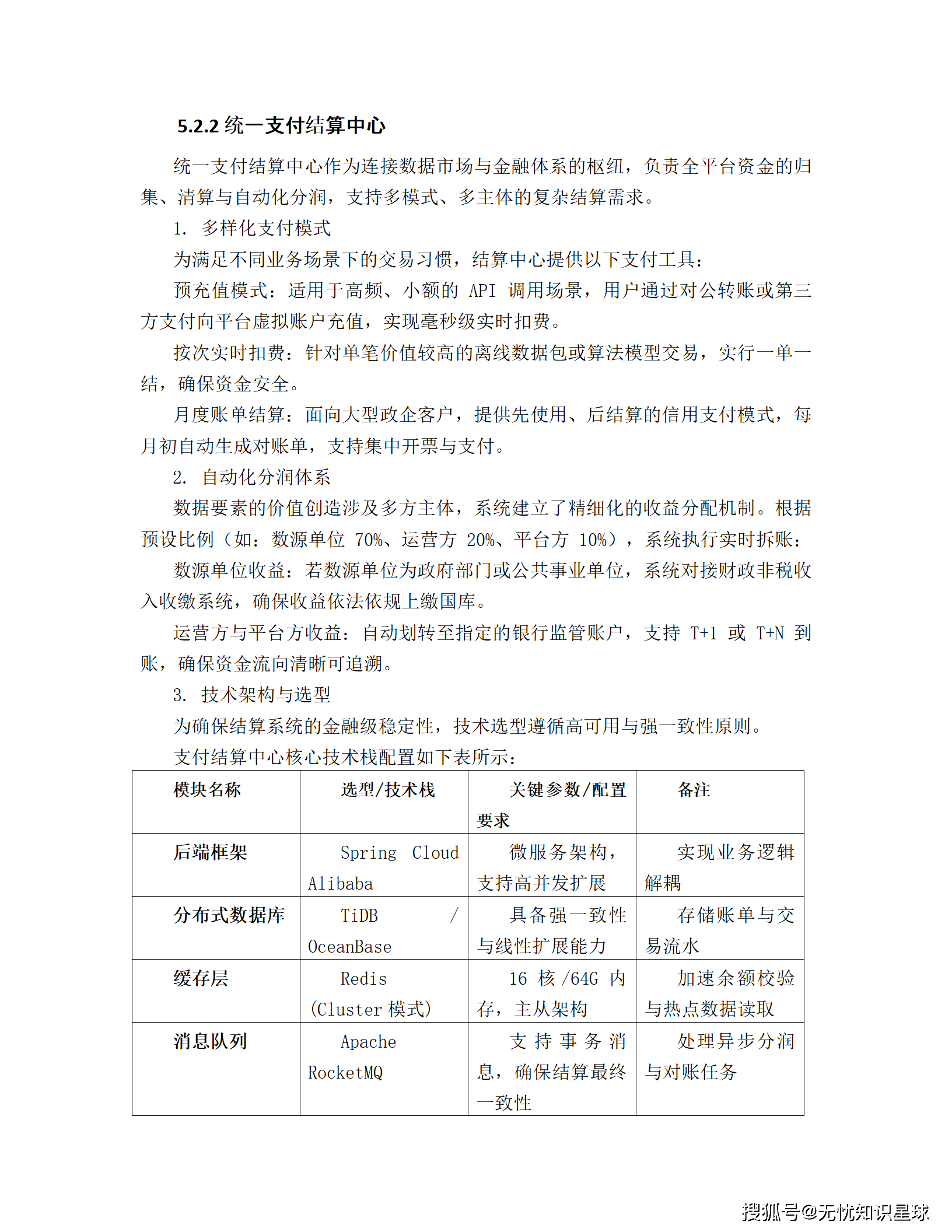
- 微服务框架:Spring Cloud Alibaba
- 网关层:Spring Cloud Gateway (QPS >= 5000)
- 数据库 (OLTP):MySQL 8.0 / TiDB (强一致性)
- 分析型库 (OLAP):ClickHouse (亿级数据秒级查询)
- 区块链:长安链 (ChainMaker) (自主可控,支持国密算法)
- 隐私计算:MPC + TEE 混合方案
- 容器化:Kubernetes (K8s)
4.3 高性能与高可靠性的硬件保障
为支撑上述宏伟目标,方案对硬件配置提出了严苛要求:
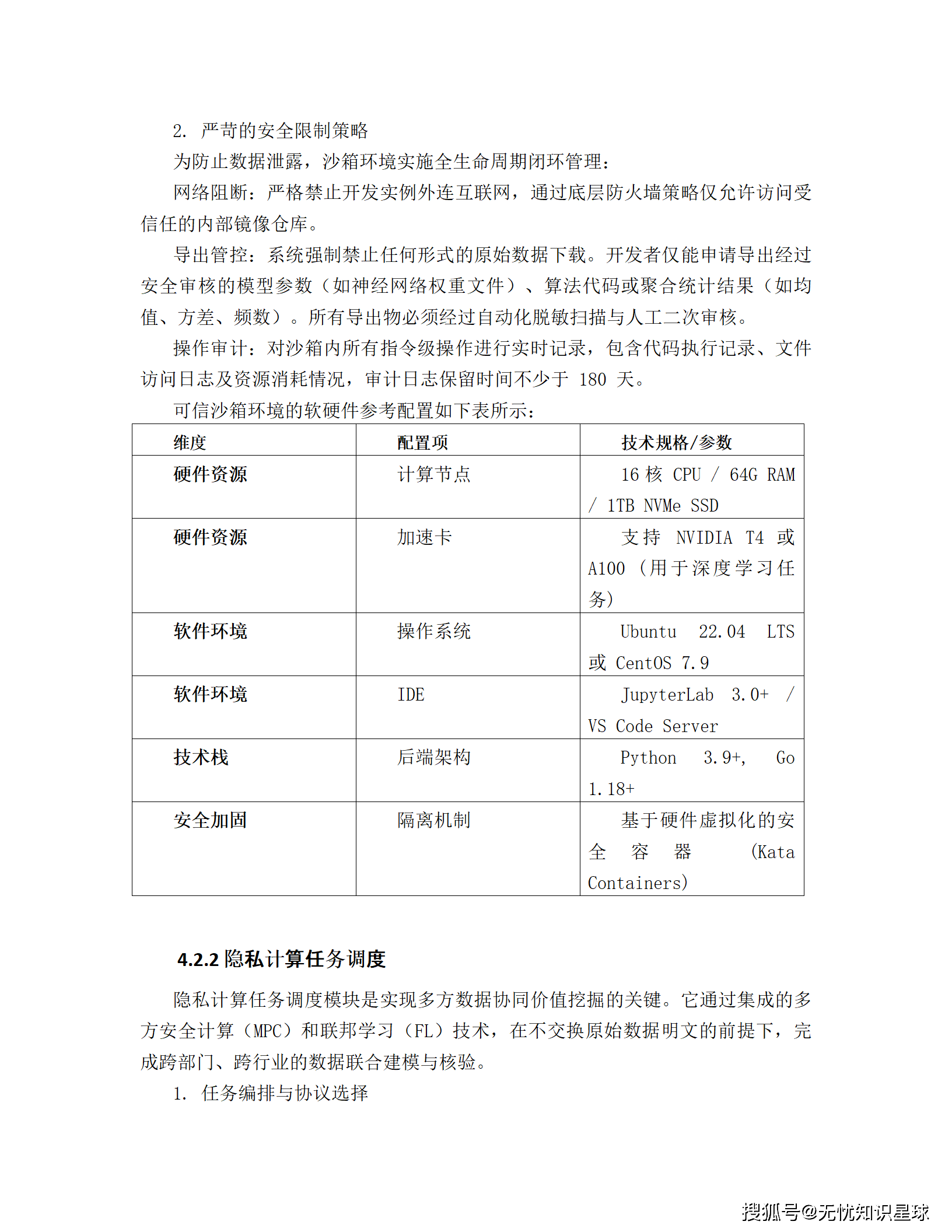
- 生产环境核心节点:不低于64核CPU、256G内存、NVMe SSD分布式存储服务器集群。
- 隐私计算节点:16核/64G/1T SSD/支持TEE的安全算力节点。
- 网络带宽:10Gbps以上冗余带宽。
第五章 安全与合规体系:构筑坚不可摧的信任基石
安全与合规是数据要素流通的生命线。方案构建了覆盖物理、网络、应用、数据四个维度的纵深防御体系。
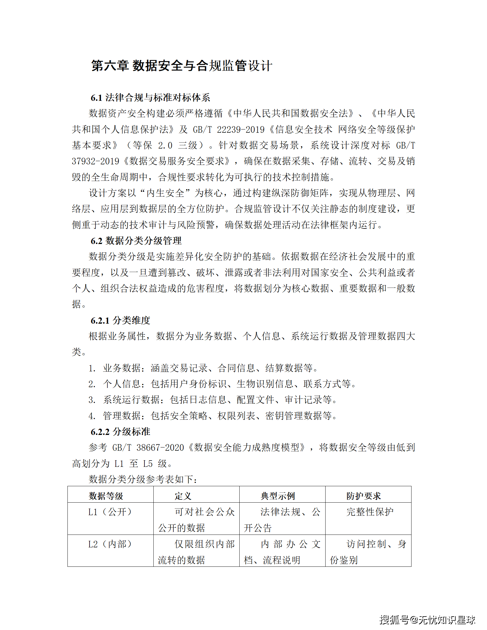
5.1 数据分类分级与动态脱敏
- 四级分类:依据危害程度,将数据划分为L1(公开级)、L2(内部级)、L3(敏感级)、L4(极敏感级)。
- 动态脱敏:根据访问者权限,实时对敏感字段(如身份证号、手机号)应用遮盖、置换等脱敏算法。
5.2 隐私计算与"原始数据不出域"
- 技术组合:综合运用多方安全计算(MPC)、联邦学习(FL)、可信执行环境(TEE)等技术。
- 核心价值:确保原始敏感数据在全生命周期内不发生物理位移,仅流转计算结果或加密中间参数,从物理层面杜绝数据泄露风险。
5.3 区块链存证与全链路审计
- 存证内容:将关键操作日志(登录、查询、导出、授权)实时同步至区块链节点。
- 不可篡改:为监管部门提供具有法律效力的电子证据,实现精准定责。
5.4 零信任访问控制
- 持续验证:不仅在登录时验证身份,在数据传输过程中也持续监测设备环境、地理位置及行为特征。
- 最小权限:默认拒绝所有访问,仅根据授权策略动态开启特定的数据通道。
第六章 标准规范与价值评估:奠定市场化的制度基础
6.1 数据产品元数据标准
所有拟上架的数据产品必须遵循"一物一码、无码不上架"的原则。方案定义了包含产品名称、编码、描述、适用场景、数据来源、计费模式、更新频率、SLA承诺、敏感等级等在内的15项核心元数据字段,确保产品全生命周期可追溯、可评价。
6.2 多维价值评估模型
为解决"定价难"问题,方案引入了三位一体的估值算法体系:
- 成本法:计算数据采集、存储、清洗、加工及合规化处理的总成本,确立"价值底线"。
- 收益法:基于数据在特定应用场景中预期的经济收益,评估其增值潜力。
- 市场法:参考同类数据产品的历史成交均价,反映市场供需关系。
- 质量系数修正:引入数据质量评分作为修正因子,确保"质价相符"。
结语:从"某市样板"到"全国典范"
某市"十五五"公共数据授权运营平台与数据要素交易系统建设方案,是一份极具前瞻性和实操性的顶层设计蓝图。它不仅仅是一个技术项目,更是一场深刻的制度创新和治理变革。
通过构建"一平台、一系统、一体系"的基础设施底座,某市有望在全国率先实现公共数据资源的规模化、规范化、市场化运营。这不仅能有效破解当前数据要素流通中的核心痛点,更能为金融、制造、商贸、交通等12个关键领域注入强大的数据动能,培育出繁荣的数据要素市场生态。
可以预见,在不久的将来,某市将成为全国数据要素市场化配置改革的标杆和典范,其探索出的"制度+技术"双轮驱动模式,将为其他城市乃至国家层面的数据基础制度建设提供宝贵的"某市经验"。在这个数据定义未来的新时代,谁率先构建起高效、安全、可信的数据要素流通体系,谁就将掌握引领高质量发展的核心密码。















































































