
摘要 :在"双碳"战略与新型电力系统建设背景下,虚拟电厂(VPP)正从概念验证走向规模化商用。本文基于某市"十五五"源网荷储一体化平台建设方案,深度拆解千万级终端接入的 云-边-端协同架构 、 毫秒级实时控制技术 、 电力市场交易辅助决策算法等核心技术栈,为能源数字化转型提供可落地的技术参考。

一、背景与挑战:为什么需要虚拟电厂?
1.1 能源转型的"痛点图谱"
随着分布式光伏、储能、充电桩的爆发式增长,传统电网面临**"三高"挑战**:

核心矛盾:海量分布式资源(DER)处于"散养"状态,无法实现与大电网的友好互动。
1.2 政策与技术双轮驱动
政策层面:国家能源局将"源网荷储一体化"纳入"十五五"规划预研重点,《电力现货市场基本规则》明确虚拟电厂可作为独立市场主体参与交易。
技术层面:5G切片(<20ms时延)、边缘计算、区块链、AI预测算法的成熟,使**毫秒级响应(<200ms)**的虚拟电厂建设成为可能。
二、总体架构设计:构建城市级"能源大脑"
2.1 架构设计理念
平台遵循**"数字化感知、智能化决策、柔性化调度"核心理念,采用云-边-端协同**的分层架构:
┌─────────────────────────────────────────────────────────────┐
│ 应用层(SaaS) │
│ 资源聚合 │ 功率预测 │ 市场交易 │ 协同调度 │ 结算管理 │
├─────────────────────────────────────────────────────────────┤
│ 平台层(PaaS) │
│ Spring Cloud微服务 │ Nacos │ Sentinel │ RocketMQ │ Redis │
├─────────────────────────────────────────────────────────────┤
│ 边缘层(Edge) │
│ Docker/K3s容器 │ 协议解析引擎 │ 本地自治 │ 断点续传 │
├─────────────────────────────────────────────────────────────┤
│ 感知层(Device) │
│ 光伏逆变器 │ BMS/PCS │ 充电桩 │ 楼宇空调 │ 工业负荷 │
└─────────────────────────────────────────────────────────────┘
2.2 关键技术选型与考量
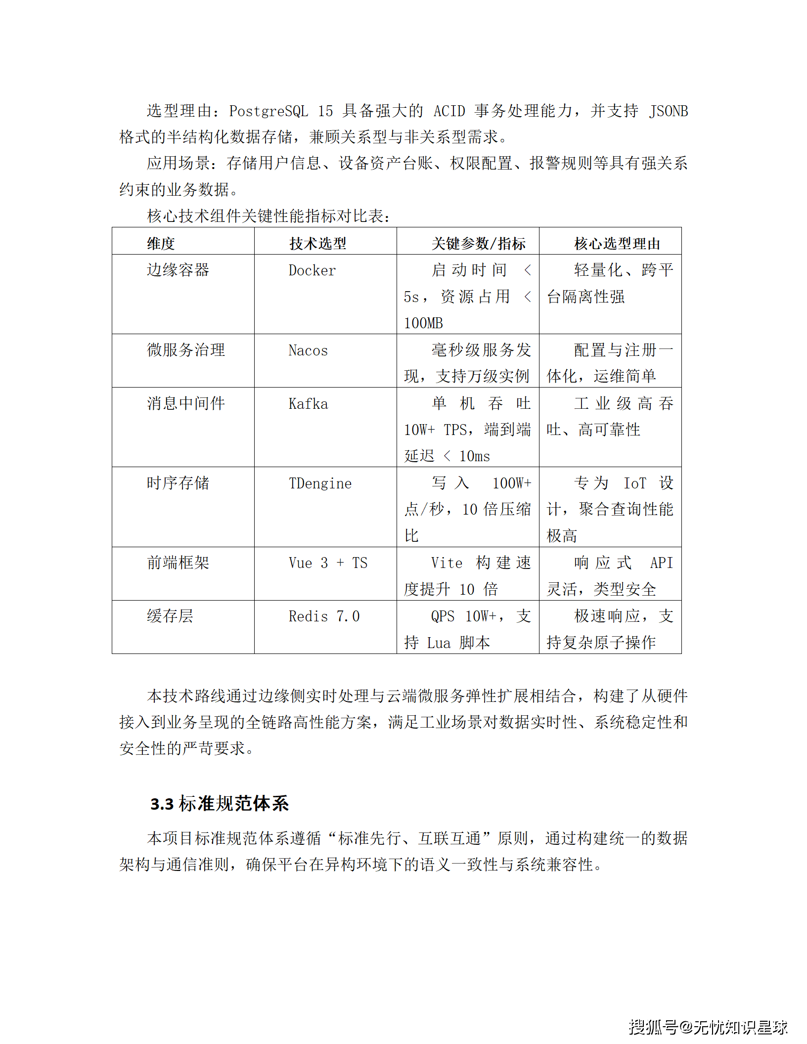
2.2.1 后端:Spring Cloud Alibaba微服务生态
选型理由:
- Nacos:实现百万级设备的服务发现与配置动态刷新
- Sentinel:QPS限流≥5000,防止突发数据洪峰导致系统雪崩
- Seata:分布式事务处理,确保交易结算数据的一致性
性能指标:
- 支持并发连接数 ≥ 1,000,000
- 核心业务P99延迟 < 150ms
- 系统可用性 ≥ 99.99%
2.2.2 前端:Vue 3 + TypeScript + WebGL
- TypeScript:强类型约束降低大型项目维护成本
- WebSocket:秒级实时告警推送与动态看板更新
- GIS可视化:集成高德/百度地图API,实现百万级设备的时空分布渲染
2.2.3 数据存储:异构混合架构

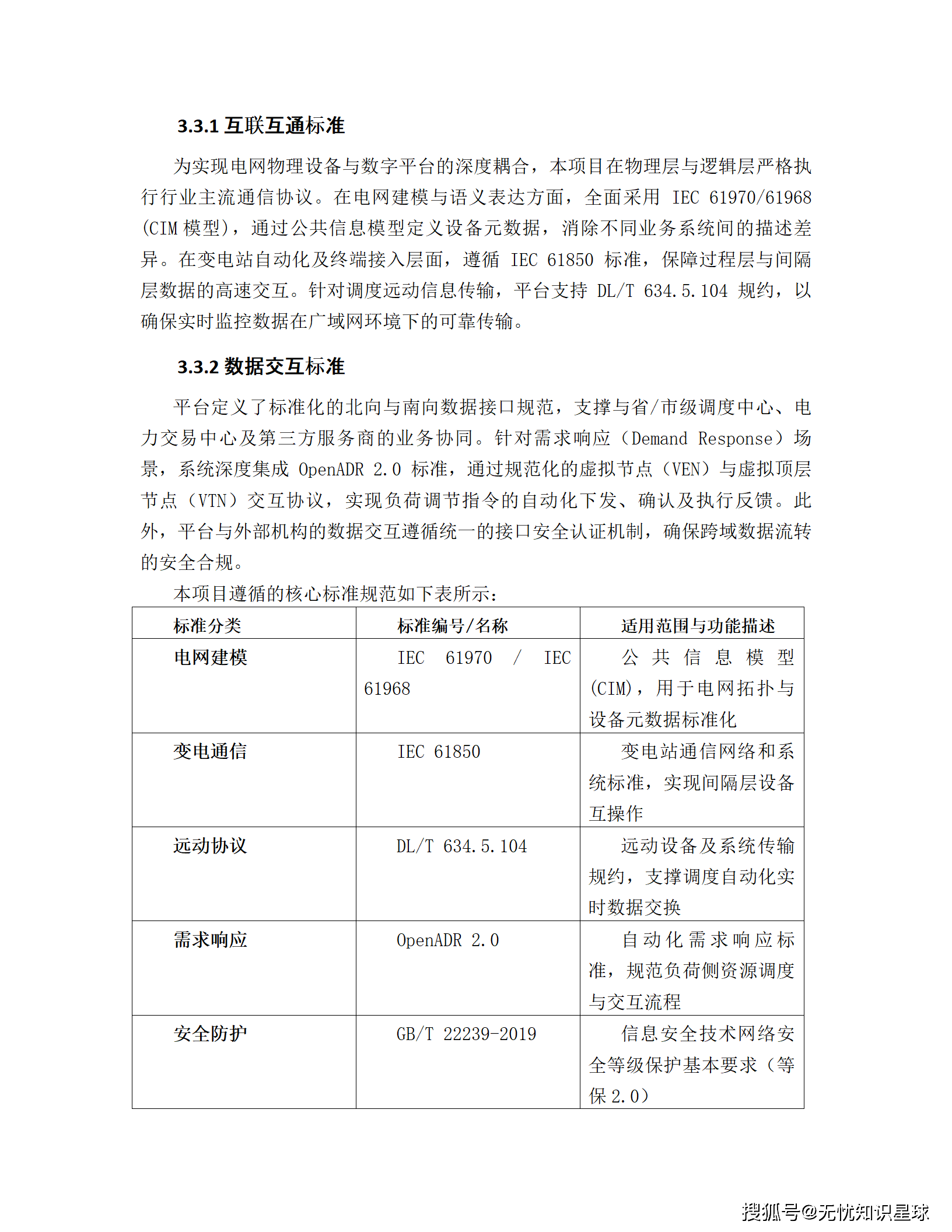
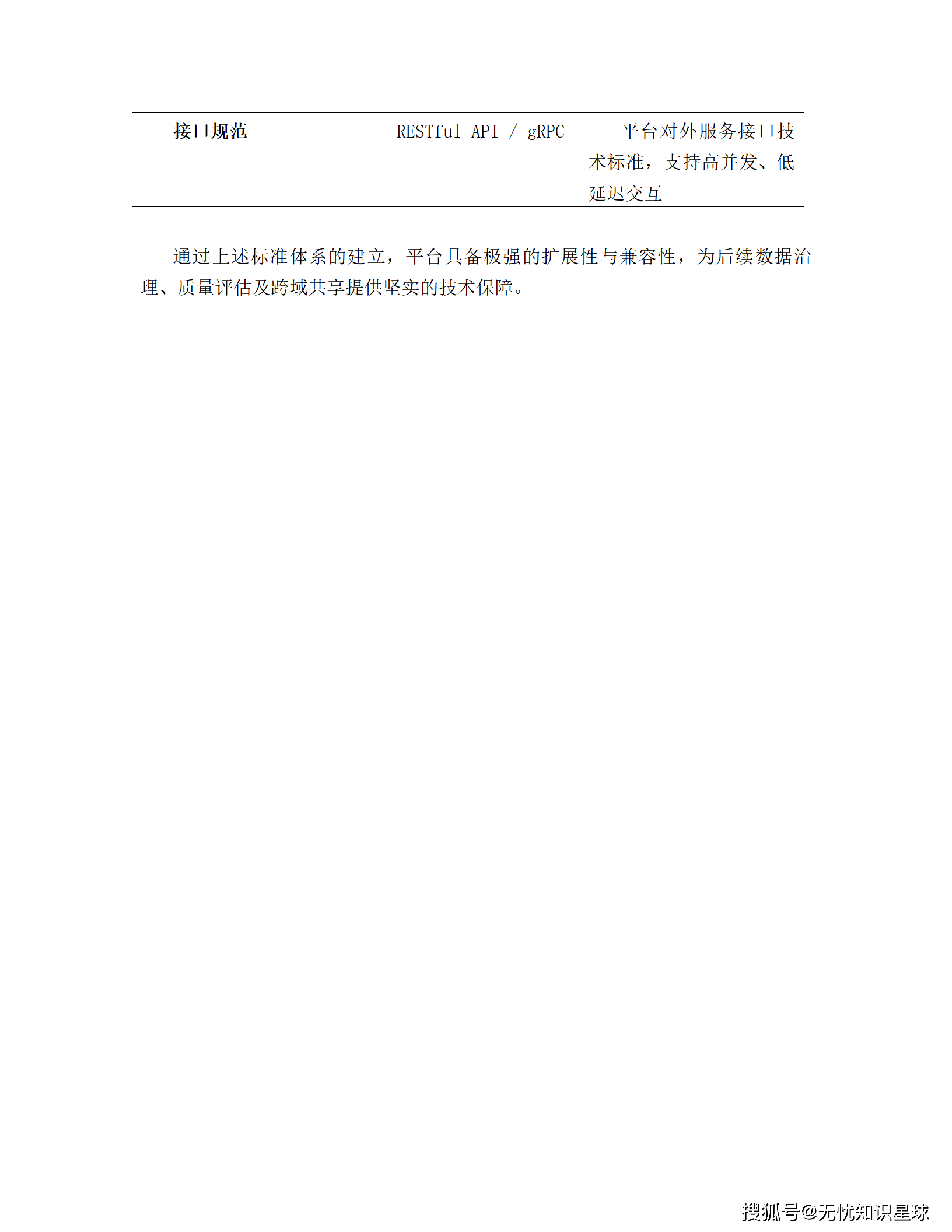
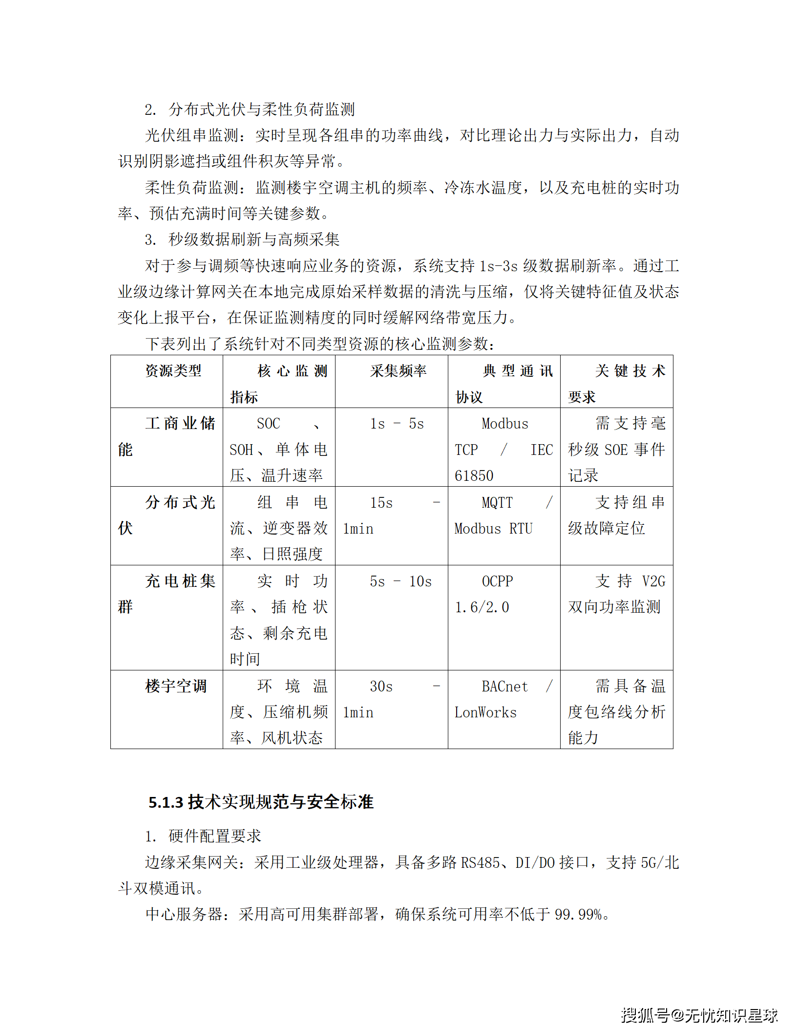
三、智能感知与边缘物联:破解异构接入难题
3.1 边缘网关:工业级"神经末梢"
边缘网关是连接物理世界与数字孪生的关键枢纽,需满足等保三级 与工业级可靠性双重要求。
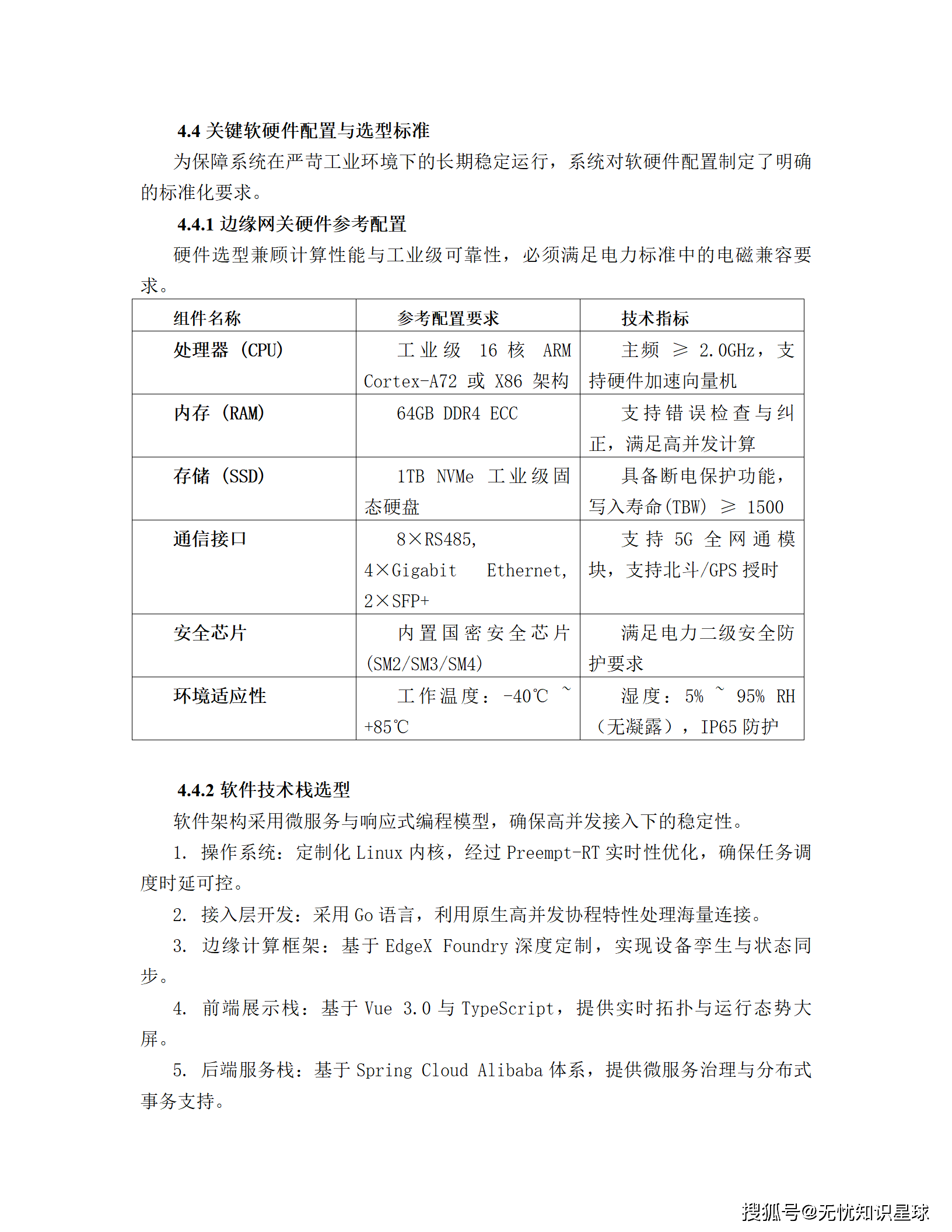
3.1.1 硬件规格(工业级设计)
处理器: 四核 ARM Cortex-A55 @1.8GHz 或 X86架构
内存: 2GB DDR4 ECC(支持错误纠正)
存储: 16GB eMMC + MicroSD扩展(支持断点续传)
通信:
-
上行: 5G SA/NSA + 千兆以太网(双链路冗余)
-
下行: 4×RS485(隔离2500V) + 2×CAN + LoRa
安全芯片: 国密SM2/SM3/SM4硬件加密
环境适应: -40℃~+85℃,IP65防护,EMC Level 4
3.1.2 多协议解析引擎(300+协议支持)
边缘网关内置可插拔协议驱动库,解决工业现场"协议碎片化"痛点:

技术亮点 :基于eBPF的轻量级协议解析框架,在内核态完成报文捕获,降低CPU开销30%以上。
3.2 边缘智能:离线自治与云边协同
3.2.1 本地自治机制
当网络中断时,边缘网关进入**"孤岛运行模式"**:
- 频率保护:监测电网频率<49.5Hz时,自动切除次要负载(响应时间<20ms)
- 电压治理:基于本地电压波动,自动调节逆变器无功补偿量
- 策略缓存:内置SQLite存储30天历史数据,网络恢复后自动补传
3.2.2 容器化部署(Docker/K3s)
边缘侧微服务部署示例
k3s kubectl apply -f - <<EOF
apiVersion: apps/v1
kind: Deployment
metadata:
name: edge-control-service
spec:
replicas: 1
selector:
matchLabels:
app: edge-control
template:
spec:
containers:
- name: control-agent
image: vpp/edge-control:v1.2
resources:
limits:
memory: "512Mi"
cpu: "1000m"
securityContext:
privileged: true # 访问硬件接口
EOF
3.3 物联管理平台(IoT DMP)核心能力
百万级并发接入架构:
- 基于Netty异步非阻塞IO,单机支持10-20万长连接
- 分布式MQTT集群(EMQX)+ Redis全局路由表
- 设备身份鉴别:一机一密(HMAC-SHA256)+ X.509双向TLS证书
数据清洗流水线(Flink实时计算):
- 异常点剔除:3σ准则+中值滤波,剔除电磁干扰噪声
- 死区压缩:变化率<0.1%的数据不上传,节省70%带宽
- 语义映射:将Modbus寄存器地址映射为CIM标准属性(如ActivePower)
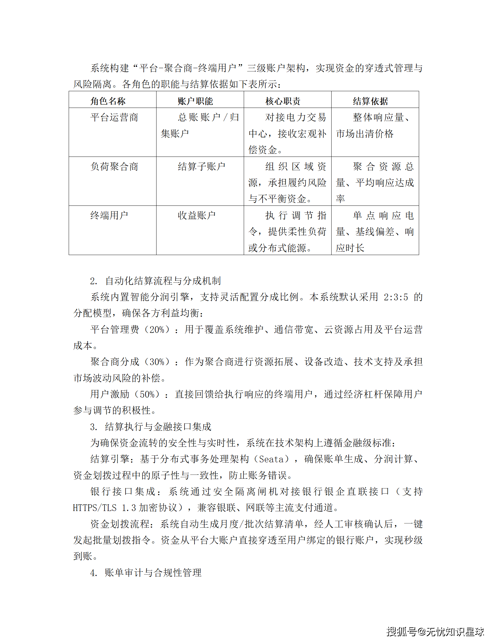
四、核心业务功能:从资源聚合到价值变现
4.1 资源聚合与监测:全域可视
4.1.1 资源全息画像
系统对各类资源建立数字孪生模型:
{
"resourceId": "ESS_001",
"type": "工商业储能",
"staticAttr": {
"ratedPower": "1000kW",
"capacity": "2000kWh",
"location": {"lat": 31.2304, "lng": 121.4737}
},
"dynamicAttr": {
"soc": 65.5,
"soh": 98.2,
"availableUp": 800,
"availableDown": 1000,
"responseLatency": "200ms"
},
"constraints": {
"socMin": 10,
"socMax": 90,
"maxCyclesPerDay": 2
}
}
4.1.2 全景GIS看板
- 热力图渲染:基于WebGL实现10万级设备的实时位置聚合
- 多级钻取:从市级总览→区县分布→场站详情→单体设备(电芯级监控)
- 碳排实时计算:根据清洁能源消纳量,实时折算CO₂减排量(约0.581kg/kWh)
4.2 功率预测与协同优化:AI驱动的精准决策
4.2.1 多维度功率预测体系
采用LSTM+Transformer混合架构:

特征工程:
- 气象数据:GHI(全球水平辐照度)、DNI(直接辐射)、云量、温度
- 社会数据:节假日特征、生产计划、电价信号、PMV热舒适度指标
4.2.2 调节潜力动态评估
虚拟储能建模:
- 温控负荷:基于热力学等效电路(ETC)模型,计算建筑热惯性,评估可平移负荷(如空调上调2℃可削减20%功率,持续30分钟无感)
- 电动汽车:基于用户出行概率分布,预测V2G反向送电潜力
可调节容量-成本曲线:
系统实时扫描所有在线资源,生成阶梯式供给曲线:
横轴:可调节容量(kW)
纵轴:边际成本(元/kWh)
约束:SOC限制、设备寿命损耗、用户舒适度
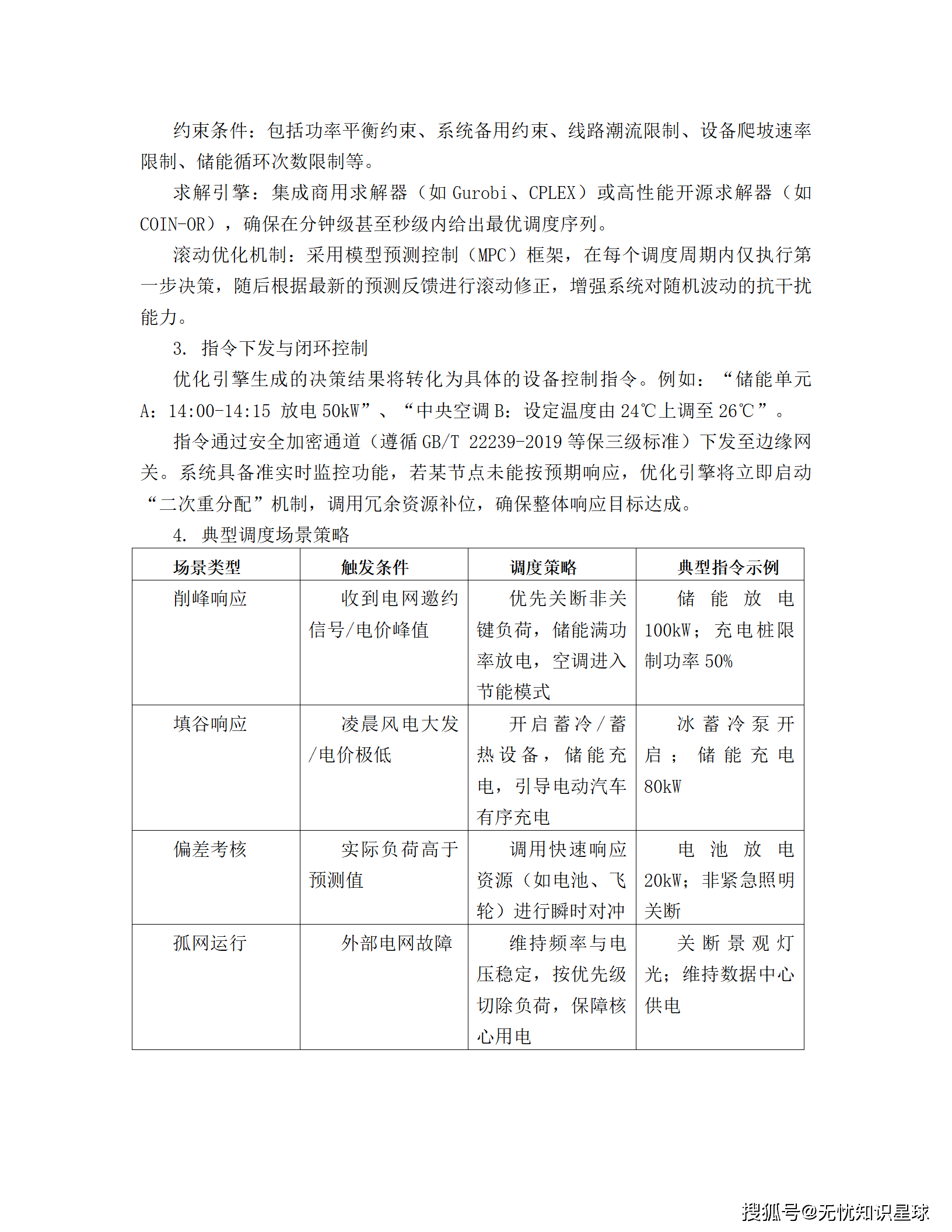
4.2.3 多目标协同优化调度(MILP算法)
优化目标函数:
混合整数线性规划模型
minimize:
α * (电网偏差成本) + β * (设备损耗成本) - γ * (市场收益)
subject to:
功率平衡约束: ΣP_gen + ΣP_storage + ΣP_curtail = P_load + P_grid
SOC约束: SOC_min ≤ SOC(t) ≤ SOC_max
爬坡约束: |P(t) - P(t-1)| ≤ Ramp_rate
线路潮流: |Flow_ij| ≤ Line_capacity
求解器选型:
- 商用:Gurobi、CPLEX(大规模问题求解速度<1分钟)
- 开源:COIN-OR(适合中小规模场景)
滚动优化机制(MPC):
每个15分钟周期仅执行第一步决策,根据最新预测反馈进行滚动修正,增强抗干扰能力。
4.3 市场交易辅助决策:从被动响应到主动盈利
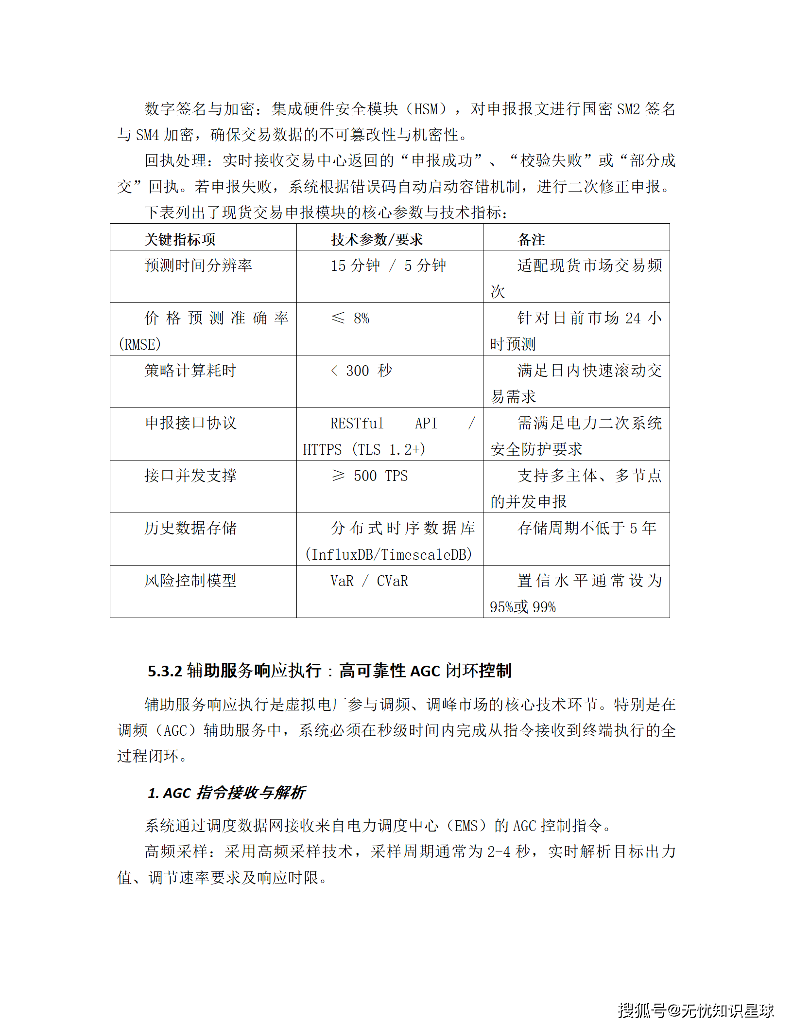
4.3.1 现货市场智能申报
节点电价(LMP)预测:
- 集成电网阻塞信息、历史出清价格、气象数据
- 采用Stacking Ensemble多模型融合,RMSE<8%
最优竞价策略:
- ** scenario模拟**:蒙特卡洛模拟生成万种电价场景,评估不同报价策略的期望收益
- 风险对冲:引入CVaR(条件风险价值)约束,平衡高收益与偏差考核风险
- 一键申报:通过RESTful API对接省交易中心,支持96点(每15分钟)量价曲线自动报送
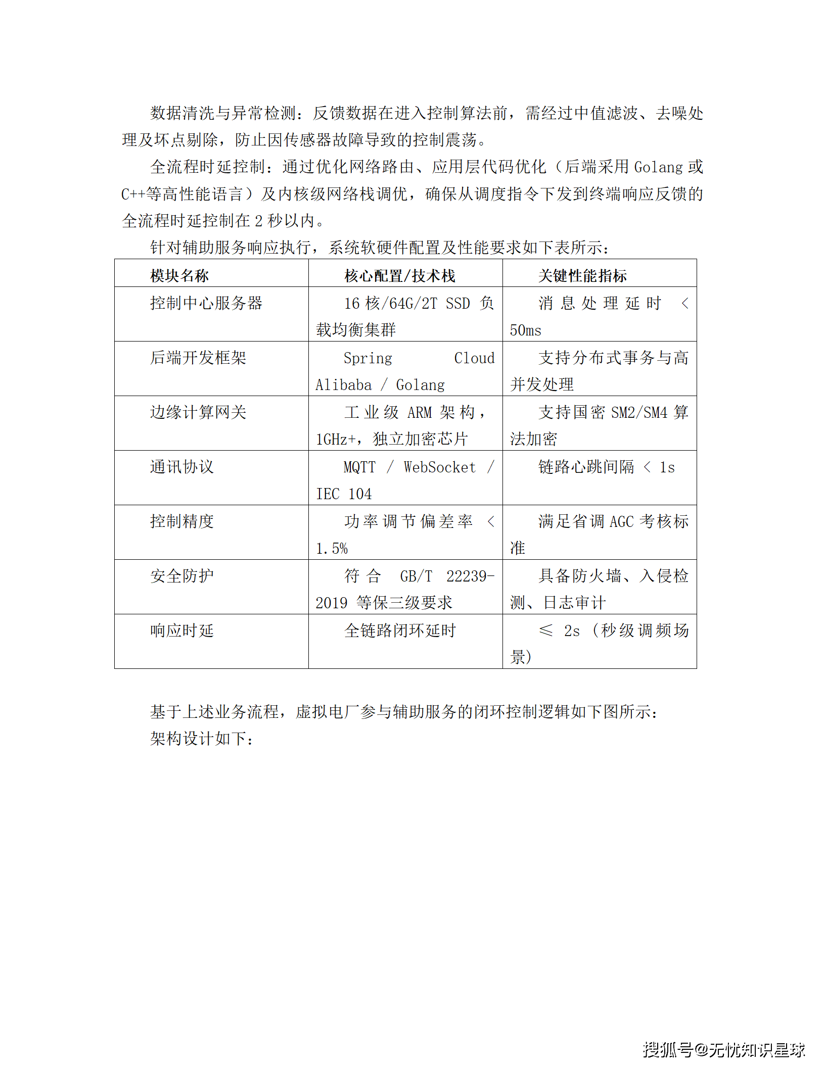
4.3.2 辅助服务(AGC)闭环控制
调频性能指标(K值)优化:
- K1(调节速率):优先调用储能资源(响应时间<200ms)
- K2(调节精度):实时对比目标曲线与实测曲线,偏差>1.5%时自动补偿
- K3(响应时间):云-边-端全链路时延控制在2秒以内
控制指令分解:
// 指令分解示例:总指令100MW上调
if (指令类型 == "秒级调频") {
分配权重:储能(0.6) > fast_response_load(0.3) > 柴油机组(0.1);
} else if (指令类型 == "分钟级调峰") {
分配权重:工业负荷(0.5) > 空调负荷(0.3) > 储能(0.2);
}
4.4 结算与绩效评估:区块链存证确保可信
4.4.1 基线负荷计算(Baseline)
采用**"5-in-10"加权算法**:
- 选取响应日前10个工作日中去除最大最小后的5天均值
- 引入温度修正因子(基于机器学习动态调整)
响应效果核算:
有效响应量 = ∫(基线功率 - 实际功率)dt - 自然波动剔除量
偏差率δ = |目标值 - 实测平均值| / 目标值 × 100%
4.4.2 多级分润机制

区块链存证:
- 关键数据(响应曲线、结算凭证)上链存储,确保不可篡改
- 智能合约自动执行收益分配,T+1日到账
五、数据架构与安全防护:等保三级的纵深防御
5.1 数据全生命周期管理
冷热数据分离策略:
- 热数据(近6个月):NVMe SSD存储,支持毫秒级查询
- 温数据(6个月-2年):SAS硬盘存储,用于趋势分析
- 冷数据(>2年):对象存储+纠删码,成本降低60%
数据流架构:
感知层(Modbus/IEC104)
↓ 加密传输(TLS 1.3/SM4)
边缘层(清洗/压缩)
↓ MQTT/Kafka
平台层(时序库存储)
↓ ETL/Flink计算
应用层(业务API)
↓ 脱敏处理
展示层(可视化/报表)
5.2 网络安全:符合电力二次系统防护规定
5.2.1 安全分区
遵循**"安全分区、网络专用、横向隔离、纵向认证"**原则:

5.2.2 密码技术应用
- SM2:非对称加密,用于数字证书双向认证(替代RSA,更安全)
- SM3:哈希算法,用于固件完整性校验
- SM4:对称加密,用于生产数据传输(效率优于AES-256)
5.2.3 容灾备份
- RTO(恢复时间目标):< 4小时
- RPO(恢复点目标):< 15分钟
- 策略:本地热备(主从复制)+ 异地冷备(每日全量+每小时增量)
六、实施路径与效益分析
6.1 实施里程碑(12个月周期)

关键里程碑:
- M7:首批10MW资源接入(验证接入能力)
- M9:省调AGC接口联调(验证控制能力)
- M11:首次现货交易结算(验证商业模式闭环)
6.2 投资估算(CAPEX+OPEX)
6.2.1 建设投资(171万元)

6.2.2 年度运营成本(62万元/年)
- 云资源租赁:12万(IaaS/PaaS)
- 通信流量:4万(5000终端4G/NB-IoT)
- 运维人力:36万(2名专职工程师)
- 市场推广:10万(培训、宣贯)
6.3 效益分析
6.3.1 经济效益

财务指标:
- 动态投资回收期:6.5-8年
- 内部收益率(IRR):≥8.2%
- 年减少CO₂排放:约7,000吨(按年吞吐1200万kWh测算)
6.3.2 社会效益
- 电网安全:提供毫秒级响应资源,平抑新能源波动,延缓电网投资1.5亿元
- 新能源消纳:提升清洁能源消纳率至95%,降低弃光率
- 产业带动:带动储能、PCS、BMS、EMS等产业链发展,创造本地运维岗位
七、风险分析与对策:构建韧性系统
7.1 政策与市场风险

灵活策略配置引擎:
- 基于规则引擎(Drools)实现业务逻辑与代码解耦
- 业务人员通过图形化界面调整充放电策略、报价曲线
- 策略更新周期从"周级"缩短至"小时级"
7.2 技术与安全风险
7.2.1 设备控制失灵风险
对策 :云边双重保护+人工熔断
- 边缘自治:本地逻辑优先,云端中断时维持安全运行
- 指令校验:边缘侧二次校验,剔除超限指令
- 物理熔断:监控中心配置E-STOP急停按钮,毫秒级脱网
7.2.2 网络安全攻击
对策 :纵深防御体系
- 边界:电力专用网闸物理隔离
- 传输:国密SM4加密+VPN隧道
- 应用:WAF防SQL注入+XSS,RASP运行时防护
- 审计:全流量日志留存180天,AI异常检测
7.3 运维风险
应急预案体系:
- 网络中断:30秒内切换至备用BGP线路,双机热备(VRRP)
- 数据库崩溃:10秒内主从切换,异地备份恢复(RPO<1h)
- 交易异常:风控熔断机制,单笔波动>10%自动暂停账户
演练机制:每半年一次"红蓝对抗"演练,无预告故障模拟,持续优化应急预案。
八、总结与展望:虚拟电厂的演进路径
8.1 技术价值总结
本平台通过**"云-边-端"协同架构**解决了三个行业级难题:
- 接入难题:多协议适配引擎(300+协议)+ 边缘计算,实现异构设备的即插即用
- 控制难题:毫秒级边缘自治+云端优化,满足电网AGC秒级响应要求
- 盈利难题:AI预测+优化算法,将碎片化资源打包为可交易电力资产
8.2 未来演进方向
短期(1-2年):
- 5G uRLLC:利用5G超可靠低时延通信(<10ms),实现更广域的实时控制
- 数字孪生:构建场站级高精度数字孪生,支持故障预演与策略仿真
中期(3-5年):
- 联邦学习:在保护数据隐私前提下,多虚拟电厂协同优化,共享预测模型
- 碳交易融合:将VPP调度与碳市场联动,实现电-碳联合优化
长期(5年以上):
- 自治微网:基于区块链的P2P电力交易,虚拟电厂进化为分布式自治组织(DAO)
- AI原生:端到端强化学习控制,实现"无人值守"的完全自动化调度
8.3 给技术从业者的建议
- 架构设计 :能源IT系统必须考虑时延敏感性 与安全合规性,不能简单照搬互联网架构
- 协议理解:深入理解IEC 61850、Modbus、OCPP等工业协议,这是能源数字化的基础
- 业务融合:技术人需要理解电力市场规则(现货、辅助服务、需求响应),才能做出有价值的算法
结语:虚拟电厂不仅是技术的革新,更是能源生产关系的重构。从"源随荷动"到"源网荷储互动",我们正在见证一个更清洁、更高效、更智能的电力时代的到来。某市"十五五"平台的建设实践,为行业提供了可复制的技术范式,期待更多开发者加入能源数字化转型的浪潮,共同构建新型电力系统的技术底座。















































































