Banana Slides 深度解析:PPT 生成引擎与逆向工程机制
在生成式 AI 领域,文本生成图片的质量已达到极高水平,但生成的图片往往是扁平的位图 (Bitmap),无法进行二次编辑。对于 PPT 这种对结构化和可编辑性要求极高的场景,单纯的文生图方案存在明显的局限性。
Banana Slides 通过一套独特的"逆向工程"流程,实现了从位图到可编辑 PPTX 文件的转换。本文将深入解析其核心实现:图像图层解构 (Layer Deconstruction) 与可编辑性重建 (Editability Reconstruction)。
1. 核心架构与入口设计
PPT 生成引擎的架构设计遵循 "Render - Deconstruct - Reconstruct" 的范式。入口位于 ExportService,而核心的图像处理逻辑封装在 ImageEditabilityService 中。
1.1 入口类与关键组件
ExportService 是面向业务的导出入口,它协调 ImageEditabilityService 对每一张生成的幻灯片图片进行处理,并将处理后的结构化数据组装为最终的 PPTX 文件。
python
# backend/services/export_service.py
class ExportService:
@staticmethod
def create_pptx_from_images(image_paths):
"""
PPT 导出主逻辑。
核心在于调用 EditabilityService 将扁平图片转换为可编辑对象。
"""
prs = Presentation()
# ... 初始化 PPT 对象
# 调用核心服务进行图像逆向处理
editable_image = editability_service.make_image_editable(img_path)
# 基于逆向分析得到的结构化数据,重建 PPT 页面
slide = prs.slides.add_slide(blank_layout)
_reconstruct_slide(slide, editable_image)
该架构的核心价值在于:系统不直接依赖 LLM 生成复杂的 PPTX XML 结构(这通常不稳定且易出错),而是先利用 LLM 强大的视觉生成能力产出高质量图片,再利用计算机视觉 (CV) 技术提取其中的结构化信息。
1.2 关键类间关系 (PlantUML)
以下类图展示了导出服务与逆向工程组件的协作关系:

2. 关键业务流程解析
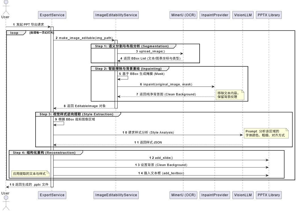
从单张 JPG 图片到分层 PPT 页面的转换过程,是一个精密的图像处理流水线。
2.1 流程时序图 (Sequence Diagram)
下图展示了完整的处理流程,包含 OCR 识别、Inpainting 修复和样式提取三个关键阶段。

3. 实现关键点分析
本章节重点分析该逆向工程流程中的三个核心技术点。
3.1 基于 Inpainting 的背景重构
为了实现真正的图层分离,系统必须将原始图片中的文本"擦除"。InpaintProvider 利用生成式图像修复技术,基于 OCR 提供的文字坐标生成掩膜 (Mask),对掩膜区域进行内容填充。
这一过程的关键在于上下文一致性:Inpainting 模型需要理解周围的背景纹理和光影,生成的填充内容必须与原图无缝融合,从而产出一张干净的底层背景图。这使得用户在最终的 PPT 中移动文字框时,背景不会出现明显的修补痕迹。
3.2 基于 Vision LLM 的样式逆向提取
传统的 OCR 技术通常只能提取文本内容和位置,难以准确提取字体颜色、粗细等样式信息(特别是在复杂背景下)。
Banana Slides 创新性地引入了 Vision LLM (如 GPT-4V) 进行样式分析。通过将包含文本的图像切片发送给多模态大模型,并配合特定的 Prompt(如 "Analyze the font color in hex code"),系统能够以极高的准确率推断出视觉样式。这种方法克服了传统 CV 算法在复杂背景下颜色直方图统计失效的问题。
3.3 混合提取策略 (Hybrid Strategy)
为了平衡 API 成本与识别准确率,系统采用了混合提取策略:
- 全局分析:将整页图像发送给模型,分析全局的版式特征(如整体对齐方式、主色调)。
- 局部分析 :仅将文本区域切片发送给模型,分析具体的字体颜色和样式。
这种_batch_extract_text_styles_hybrid策略有效地降低了 Token 消耗,同时通过去除无关背景信息,提高了局部样式识别的精度。
4. 总结
Banana Slides 的 PPT 生成引擎展示了一种 "AI 生成 + 逆向工程" 的混合技术路径。
它没有试图解决"直接生成完美 XML"这一难题,而是另辟蹊径,利用 AI 的绘画能力生成视觉底稿,再通过计算机视觉和图像处理技术将其还原为结构化数据。
- OCR 提供了结构骨架。
- Inpainting 实现了图层分离。
- Vision LLM 还原了视觉样式。
这种技术组合既保证了 PPT 的视觉美感(源自 Generative AI),又确保了文件的可用性和可编辑性(源自 Structured Reconstruction),是当前解决非标准文档生成问题的一种高效且务实的工程方案。