目录
- [1 目标](#1 目标)
- [2 SpringSecurity完成养老项目认证和授权](#2 SpringSecurity完成养老项目认证和授权)
-
- [2.1 需求分析](#2.1 需求分析)
- [2.2 接口分析](#2.2 接口分析)
- [2.3 功能实现](#2.3 功能实现)
-
- [2.3.1 登录功能](#2.3.1 登录功能)
- [2.3.2 用户数据存入线程中](#2.3.2 用户数据存入线程中)
- [2.3.3 验证登录-自定义授权管理器](#2.3.3 验证登录-自定义授权管理器)
- [3 数据权限](#3 数据权限)
-
- [3.1 概述](#3.1 概述)
- [3.2 表关系梳理](#3.2 表关系梳理)
- [3.3 数据权限的保存和读取](#3.3 数据权限的保存和读取)
- [3.4 读取数据控制](#3.4 读取数据控制)
-
- [3.4.1 思路分析](#3.4.1 思路分析)
- [3.4.2 功能实现](#3.4.2 功能实现)
1 目标
在前两天关于权限的讲解中,我们现在已经熟悉了RBAC认证授权模型,并且对安全框架Spring Security有了一定的认识,那么接下来呢,我们就把Spring Security框架集成中州养老项目中。
我们今天的目标是:
- 能够掌握使用Spring Security框架完成项目认证的功能
- 能够掌握使用Spring Security框架完成项目授权的功能
- 能够理解数据权限的执行逻辑
2 SpringSecurity完成养老项目认证和授权
2.1 需求分析
我们先来看原型图

大家可以自行打开原型查阅需求说明。
不过这里面有一个额外的需求,我们单独说一下
- 当前用户在同一时刻只能登录一个用户
- 如果在不同的客户端登录两次以上,那么是最近的一次token生效,其他客户端返回403
这里面包含了两个接口,一个是登录,另外一个是退出(在登录成功之后,页面的左下角可以看到)
2.2 接口分析
- 登录接口
接口地址 :/security/login
请求方式 :POST
请求示例:
javascript
{
"username": "",
"password": ""
}
响应示例:
javascript
{
"code": 200,
"msg": "操作成功",
"data": {
"id": "1671403256519078138",
"createTime": "2023-06-19 23:11:17",
"updateTime": "2023-07-12 16:26:01",
"createBy": "1668522280851951617",
"updateBy": "1671403256519078079",
"remark": "",
"username": "admin@qq.com",
"password": "",
"userType": "0",
"nickName": "超级管理员",
"email": "admin@qq.com",
"realName": "超级管理员",
"mobile": "15156409998",
"sex": "0",
"roleLabels": [
"admin"
],
"resourceRequestPaths": [
"PUT/alert-rule/**",
"PATCH /role",
"DELETE/nursingLevel/delete/**",
"DELETE/iot/DeleteDevice",
"DELETE/alert-rule/delete/**",
"PUT/dept",
"PATCH/resource",
"POST/roomTypes",
],
"deptNo": "100001000000000",
"postNo": "100001001000000",
"userToken": "ccb6882c-d2b4-4211-bd3d-fb33cd98c90d"
}
}
2.3 功能实现
基于我们刚才分析的需求和接口,我们下面来实现登录和退出这两个功能
2.3.1 登录功能
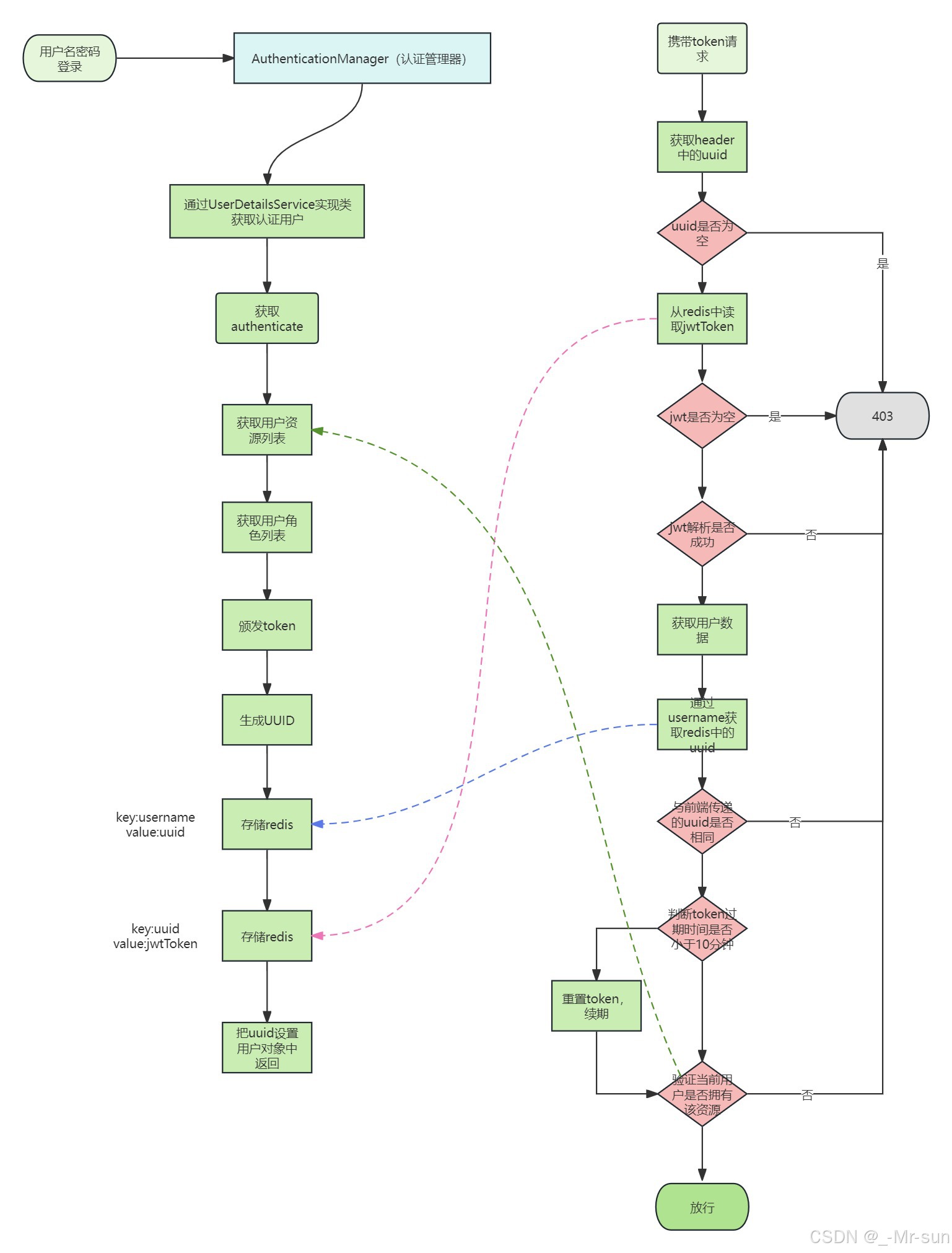
(1)思路分析
基于刚才我们分析的需求和接口的数据返回,我们先来分析下实现的思路,如下图

(2)环境集成
在zzyl-framework中导入spring security的依赖(已集成)
xml
<dependency>
<groupId>org.springframework.boot</groupId>
<artifactId>spring-boot-starter-security</artifactId>
</dependency>
(3)定义接口
在zzyl-security中新增LoginController类来定义login方法,代码如下:
java
/**
* @ClassName LoginController.java
* @Description 登录接口
*/
@RestController
@Api(tags = "用户登录")
@RequestMapping("security")
public class LoginController {
@PostMapping("login")
@ApiOperation(value = "用户登录",notes = "用户登录")
public ResponseResult<UserVo> login(@RequestBody LoginDto loginDto){
return null;
}
}
LoginDto
java
@Data
public class LoginDto {
private String username;
private String password;
}
(4)定义UserDetailService实现类
根据流程图我们知道,登录需要使用Spring Security框架提供的AuthenticationManager认证管理器来实现
首选我们需要自定义一个类来实现UserDetailsService,代码如下:
java
package com.zzyl.service.impl;
import com.zzyl.service.UserService;
import com.zzyl.vo.UserAuth;
import com.zzyl.vo.UserVo;
import org.springframework.beans.factory.annotation.Autowired;
import org.springframework.security.core.userdetails.UserDetails;
import org.springframework.security.core.userdetails.UserDetailsService;
import org.springframework.security.core.userdetails.UsernameNotFoundException;
import org.springframework.stereotype.Component;
/**
* 用户明细信息服务
*/
@Component
public class UserDetailsServiceImpl implements UserDetailsService {
@Autowired
UserService userService;
@Override
public UserDetails loadUserByUsername(String username) throws UsernameNotFoundException {
//这里我们默认使用账号密码登录,对于多种登录方式如何处理-->字符串分割
UserVo userVo = userService.findUserVoForLogin(username);
return new UserAuth(userVo);
}
}
- 目前userVo中封装了部分数据(用户表中相关的数据)
- 其中的UserAuth需要实现UserDetails,如下:
java
package com.zzyl.vo;
import com.zzyl.utils.EmptyUtil;
import lombok.Data;
import lombok.NoArgsConstructor;
import org.springframework.security.core.GrantedAuthority;
import org.springframework.security.core.authority.SimpleGrantedAuthority;
import org.springframework.security.core.userdetails.UserDetails;
import java.time.LocalDateTime;
import java.util.ArrayList;
import java.util.Collection;
/**
* 自定认证用户
*/
@Data
@NoArgsConstructor
public class UserAuth implements UserDetails {
private String id;
/**
* 用户账号
*/
private String username;
/**
* 密码
*/
private String password;
/**
* 权限内置
*/
private Collection<SimpleGrantedAuthority> authorities;
/**
* 用户类型(00系统用户)
*/
private String userType;
/**
* 用户昵称
*/
private String nickName;
/**
* 用户邮箱
*/
private String email;
/**
* 真实姓名
*/
private String realName;
/**
* 手机号码
*/
private String mobile;
/**
* 用户性别(0男 1女 2未知)
*/
private String sex;
/**
* 创建者
*/
private Long createBy;
/**
* 创建时间
*/
private LocalDateTime createTime;
/**
* 更新者
*/
private Long updateBy;
/**
* 更新时间
*/
private LocalDateTime updateTime;
/**
* 备注
*/
private String remark;
/**
* 部门编号【当前】
*/
private String deptNo;
/**
* 职位编号【当前】
*/
private String postNo;
public UserAuth(UserVo userVo) {
this.setId(userVo.getId().toString());
this.setUsername(userVo.getUsername());
this.setPassword(userVo.getPassword());
if (!EmptyUtil.isNullOrEmpty(userVo.getResourceRequestPaths())) {
authorities = new ArrayList<>();
userVo.getResourceRequestPaths().forEach(resourceRequestPath -> authorities.add(new SimpleGrantedAuthority(resourceRequestPath)));
}
this.setUserType(userVo.getUserType());
this.setNickName(userVo.getNickName());
this.setEmail(userVo.getEmail());
this.setRealName(userVo.getRealName());
this.setMobile(userVo.getMobile());
this.setSex(userVo.getSex());
this.setCreateTime(userVo.getCreateTime());
this.setCreateBy(userVo.getCreateBy());
this.setUpdateTime(userVo.getUpdateTime());
this.setUpdateBy(userVo.getUpdateBy());
this.setRemark(userVo.getRemark());
this.setDeptNo(userVo.getDeptNo());
this.setPostNo(userVo.getPostNo());
}
@Override
public Collection<? extends GrantedAuthority> getAuthorities() {
return this.authorities;
}
@Override
public String getPassword() {
return this.password;
}
@Override
public String getUsername() {
return this.username;
}
@Override
public boolean isAccountNonExpired() {
return true;
}
@Override
public boolean isAccountNonLocked() {
return true;
}
@Override
public boolean isCredentialsNonExpired() {
return true;
}
@Override
public boolean isEnabled() {
return true;
}
}
(5)业务层
新建关于登录的业务层接口
java
package com.zzyl.service;
import com.zzyl.vo.UserVo;
/**
* 登录接口
*/
public interface LoginService {
/***
* 用户退出
* @param userVo 登录信息
* @return
*/
UserVo login(LoginDto loginDto);
}
实现类:
java
package com.zzyl.service.impl;
import cn.hutool.core.bean.BeanUtil;
import cn.hutool.json.JSONUtil;
import com.zzyl.constant.UserCacheConstant;
import com.zzyl.dto.LoginDto;
import com.zzyl.exception.BaseException;
import com.zzyl.properties.JwtTokenManagerProperties;
import com.zzyl.service.LoginService;
import com.zzyl.service.ResourceService;
import com.zzyl.service.RoleService;
import com.zzyl.utils.JwtUtil;
import com.zzyl.vo.ResourceVo;
import com.zzyl.vo.RoleVo;
import com.zzyl.vo.UserAuth;
import com.zzyl.vo.UserVo;
import org.aspectj.weaver.ast.Var;
import org.springframework.beans.factory.annotation.Autowired;
import org.springframework.data.redis.core.StringRedisTemplate;
import org.springframework.security.authentication.AuthenticationManager;
import org.springframework.security.authentication.UsernamePasswordAuthenticationToken;
import org.springframework.security.core.Authentication;
import org.springframework.stereotype.Service;
import java.util.*;
import java.util.concurrent.TimeUnit;
import java.util.stream.Collectors;
/**
* @author sjqn
*/
@Service
public class LoginServiceImpl implements LoginService {
@Autowired
private AuthenticationManager authenticationManager;
@Autowired
private RoleService roleService;
@Autowired
private ResourceService resourceServicee;
@Autowired
private JwtTokenManagerProperties jwtTokenManagerProperties;
@Autowired
private StringRedisTemplate redisTemplate;
/**
* 用户登录
* @param loginDto
* @return
*/
@Override
public UserVo login(LoginDto loginDto) {
//认证管理器--认证用户(需准备UserDetailsService来查询用户)
UsernamePasswordAuthenticationToken upat =
new UsernamePasswordAuthenticationToken(loginDto.getUsername(),loginDto.getPassword());
Authentication authenticate = authenticationManager.authenticate(upat);
//是否验证成功
if(!authenticate.isAuthenticated()){
throw new BaseException("登录失败");
}
//获取用户信息
UserAuth userAuth = (UserAuth) authenticate.getPrincipal();
//对象拷贝
UserVo userVo = BeanUtil.toBean(userAuth, UserVo.class);
//获取角色列表
List<RoleVo> roleVoList = roleService.findRoleVoListByUserId(userVo.getId());
Set<String> roleLabelSet = roleVoList.stream().map(RoleVo::getLabel).collect(Collectors.toSet());
userVo.setRoleLabels(roleLabelSet);
//获取资源列表(请求的路径,只有类型为r才是真正的请求按钮,也就是访问路径)
List<ResourceVo> resourceVoList = resourceServicee.findResourceVoListByUserId(userVo.getId());
Set<String> resourcePathsSet = resourceVoList.stream()
.filter(x->"r".equals(x.getResourceType()))
.map(ResourceVo::getRequestPath)
.collect(Collectors.toSet());
userVo.setResourceRequestPaths(resourcePathsSet);
//密码设置为空
userVo.setPassword("");
//存储redis username:uuid
String uuidToken = UUID.randomUUID().toString();
userVo.setUserToken(uuidToken);
Map<String,Object> clamis = new HashMap<>();
String userVoString = JSONUtil.toJsonStr(userVo);
clamis.put("currentUser",userVoString);
//生成token
String jwtToken = JwtUtil.createJWT(jwtTokenManagerProperties.getBase64EncodedSecretKey(), jwtTokenManagerProperties.getTtl(), clamis);
String userTokenKey = UserCacheConstant.USER_TOKEN+userVo.getUsername();
long ttl = Long.valueOf(jwtTokenManagerProperties.getTtl() / 1000);
//存储redis username:uuid
redisTemplate.opsForValue().set(userTokenKey, uuidToken,ttl, TimeUnit.SECONDS);
String jwtTokenKey = UserCacheConstant.JWT_TOKEN + uuidToken;
//存储redis uuid:jwttoken 方便后登录的用户替换旧登录的用户
redisTemplate.opsForValue().set(jwtTokenKey,jwtToken,ttl,TimeUnit.SECONDS);
//返回vo
return userVo;
}
}
(6)控制层
补全控制层代码,如下:
java
package com.zzyl.controller;
import com.github.xiaoymin.knife4j.annotations.ApiOperationSupport;
import com.zzyl.base.ResponseResult;
import com.zzyl.service.LoginService;
import com.zzyl.vo.UserVo;
import io.swagger.annotations.Api;
import io.swagger.annotations.ApiImplicitParam;
import io.swagger.annotations.ApiOperation;
import org.springframework.beans.factory.annotation.Autowired;
import org.springframework.web.bind.annotation.PostMapping;
import org.springframework.web.bind.annotation.RequestBody;
import org.springframework.web.bind.annotation.RequestMapping;
import org.springframework.web.bind.annotation.RestController;
/**
* 登录接口
*/
@RestController
@Api(tags = "用户登录")
@RequestMapping("security")
public class LoginController {
@Autowired
LoginService loginService;
@PostMapping("/login")
@ApiOperation("用户登录")
public ResponseResult<UserVo> login(@RequestBody LoginDto loginDto){
UserVo userVo = loginService.login(loginDto);
return ResponseResult.success(userVo);
}
}
(6)SecurityConfig配置请求地址
java
package com.zzyl.config;
import com.zzyl.properties.SecurityConfigProperties;
import com.zzyl.security.JwtAuthorizationManager;
import org.springframework.beans.factory.annotation.Autowired;
import org.springframework.boot.context.properties.EnableConfigurationProperties;
import org.springframework.context.annotation.Bean;
import org.springframework.context.annotation.Configuration;
import org.springframework.security.authentication.AuthenticationManager;
import org.springframework.security.config.annotation.authentication.configuration.AuthenticationConfiguration;
import org.springframework.security.config.annotation.web.builders.HttpSecurity;
import org.springframework.security.config.http.SessionCreationPolicy;
import org.springframework.security.crypto.bcrypt.BCryptPasswordEncoder;
import org.springframework.security.web.SecurityFilterChain;
import java.util.List;
/**
* 权限核心配置类
*/
@Configuration
@EnableConfigurationProperties(SecurityConfigProperties.class)
public class SecurityConfig {
@Autowired
JwtAuthorizationManager jwtAuthorizationManager;
@Bean
public SecurityFilterChain securityFilterChain(HttpSecurity http) throws Exception {
//忽略地址
http.authorizeHttpRequests()
.antMatchers( "/security/login" )
.permitAll();
http.csrf().disable();
http.sessionManagement().sessionCreationPolicy(SessionCreationPolicy.STATELESS );//关闭session
http.headers().cacheControl().disable();//关闭缓存
return http.build();
}
@Bean
public AuthenticationManager authenticationManager(AuthenticationConfiguration authenticationConfiguration) throws Exception {
return authenticationConfiguration.getAuthenticationManager();
}
/**
* BCrypt密码编码
* @return
*/
@Bean
public BCryptPasswordEncoder bcryptPasswordEncoder() {
return new BCryptPasswordEncoder();
}
}
(7)控制层
可以使用前端工程登录,或者ApiFox工具进行测试
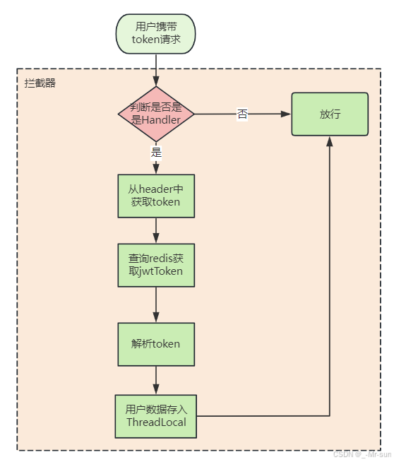
2.3.2 用户数据存入线程中
(1)思路分析
- 当用户登录成功以后,会下发一个token给前端
- 以后用户每次请求都会携带这个token来进行验证
- 当用户请求其他业务需要当前用户信息的时候,可以直接获取当前登录人信息,比如:创建数据需要知道创建人
所以我们可以使用ThreadLocal来进行存储当前请求(线程)的用户数据,它有两个特点:
- 线程之间的隔离
- 同一个线程数据共享
所以我们整体的思路是:

(2)功能实现
在zzyl-framework模块下新增拦截器:UserTokenIntercept
java
package com.zzyl.intercept;
import com.zzyl.constant.SecurityConstant;
import com.zzyl.constant.UserCacheConstant;
import com.zzyl.properties.JwtTokenManagerProperties;
import com.zzyl.utils.EmptyUtil;
import com.zzyl.utils.JwtUtil;
import com.zzyl.utils.UserThreadLocal;
import org.springframework.beans.factory.annotation.Autowired;
import org.springframework.data.redis.core.StringRedisTemplate;
import org.springframework.security.access.AccessDeniedException;
import org.springframework.stereotype.Component;
import org.springframework.web.method.HandlerMethod;
import org.springframework.web.servlet.HandlerInterceptor;
import javax.servlet.http.HttpServletRequest;
import javax.servlet.http.HttpServletResponse;
/**
* 多租户放到SubjectContent上下文中
*/
@Component
public class UserTokenIntercept implements HandlerInterceptor {
@Autowired
private StringRedisTemplate redisTemplate;
@Autowired
private JwtTokenManagerProperties jwtTokenManagerProperties;
@Override
public boolean preHandle(HttpServletRequest request, HttpServletResponse response, Object handler) throws Exception {
if (!(handler instanceof HandlerMethod)) {
return true;
}
//从头部中拿到当前userToken
String userToken = request.getHeader(SecurityConstant.USER_TOKEN);
if (!EmptyUtil.isNullOrEmpty(userToken)) {
String jwtTokenKey = UserCacheConstant.JWT_TOKEN + userToken;
String jwtToken = redisTemplate.opsForValue().get(jwtTokenKey);
if (!EmptyUtil.isNullOrEmpty(jwtToken)) {
Object userObj = JwtUtil.parseJWT(jwtTokenManagerProperties.getBase64EncodedSecretKey(), jwtToken).get("currentUser");
String currentUser = String.valueOf(userObj);
//放入当前线程中:用户当前的web直接获得user使用
UserThreadLocal.setSubject(currentUser);
}
}
return true;
}
@Override
public void afterCompletion(HttpServletRequest request, HttpServletResponse response, Object handler, Exception ex) throws Exception {
//移除当前线程中的参数
UserThreadLocal.removeSubject();
}
}
想要生效这个拦截器,则需要在WebMvcConfig中配置,代码如下:
java
package com.zzyl.config;
/**
* @ClassName WebMvcConfig.java
* @Description webMvc高级配置
*/
@Configuration
@ComponentScan("springfox.documentation.swagger.web")
public class WebMvcConfig implements WebMvcConfigurer {
@Autowired
UserTokenIntercept userTokenIntercept;
@Autowired
UserInterceptor userInterceptor;
//拦截的时候过滤掉swagger相关路径和登录相关接口
private static final String[] EXCLUDE_PATH_PATTERNS = new String[]{"/swagger-ui.html",
"/webjars/**",
"/swagger-resources",
"/v2/api-docs",
// 登录接口
"/customer/user/login",
// 房型列表接口
"/customer/roomTypes",
"/customer/orders/project/**",
"/user/refresh/**"};
/**
* @Description 拦截器
*/
@Override
public void addInterceptors(InterceptorRegistry registry) {
//userToken拦截
registry.addInterceptor(userTokenIntercept).excludePathPatterns(ADMIN_EXCLUDE_PATH_PATTERNS);
// 小程序端接口鉴权拦截器
registry.addInterceptor(userInterceptor).excludePathPatterns(EXCLUDE_PATH_PATTERNS).addPathPatterns("/customer/**");
}
//拦截的时候过滤掉swagger相关路径和登录相关接口
private static final String[] ADMIN_EXCLUDE_PATH_PATTERNS = new String[]{"/swagger-ui.html",
"/webjars/**",
"/swagger-resources",
"/v2/api-docs",
"/customer/**",
"/security/**",
"/common/**",
"/user/refresh/**"};
}
2.3.3 验证登录-自定义授权管理器
基于我们刚才分析的逻辑,需要自定义授权管理器实现
在zzyl-framework模块下新增JwtAuthorizationManager,代码如下:
java
package com.zzyl.security;
import cn.hutool.core.util.ObjectUtil;
import com.alibaba.fastjson.JSON;
import com.alibaba.fastjson.JSONObject;
import com.zzyl.constant.SecurityConstant;
import com.zzyl.constant.UserCacheConstant;
import com.zzyl.properties.JwtTokenManagerProperties;
import com.zzyl.utils.EmptyUtil;
import com.zzyl.utils.JwtUtil;
import com.zzyl.utils.UserThreadLocal;
import com.zzyl.vo.UserVo;
import io.jsonwebtoken.Claims;
import lombok.extern.slf4j.Slf4j;
import org.springframework.beans.factory.annotation.Autowired;
import org.springframework.data.redis.core.StringRedisTemplate;
import org.springframework.security.authorization.AuthorizationDecision;
import org.springframework.security.authorization.AuthorizationManager;
import org.springframework.security.core.Authentication;
import org.springframework.security.web.access.intercept.RequestAuthorizationContext;
import org.springframework.stereotype.Component;
import org.springframework.util.AntPathMatcher;
import java.util.HashMap;
import java.util.Map;
import java.util.concurrent.TimeUnit;
import java.util.function.Supplier;
/**
* 授权管理器
*/
@Slf4j
@Component
public class JwtAuthorizationManager implements AuthorizationManager<RequestAuthorizationContext> {
private AntPathMatcher antPathMatcher = new AntPathMatcher();
@Autowired
private StringRedisTemplate redisTemplate;
@Autowired
private JwtTokenManagerProperties jwtTokenManagerProperties;
@Override
public AuthorizationDecision check(Supplier<Authentication> authentication,
RequestAuthorizationContext requestAuthorizationContext) {
//用户当前请求路径
String method = requestAuthorizationContext.getRequest().getMethod();
String requestURI = requestAuthorizationContext.getRequest().getRequestURI();
String targetUrl = (method+requestURI);
//获得请求中的认证后传递过来的userToken
String userToken = requestAuthorizationContext.getRequest().getHeader(SecurityConstant.USER_TOKEN);
//如果userToken为空,则当前请求不合法
if (EmptyUtil.isNullOrEmpty(userToken)){
return new AuthorizationDecision(false);
}
//通过userToken获取jwtToken
String jwtTokenKey = UserCacheConstant.JWT_TOKEN+userToken;
//key:uuid
String jwtToken = redisTemplate.opsForValue().get(jwtTokenKey);
//如果jwtToken为空,则当前请求不合法
if (EmptyUtil.isNullOrEmpty(jwtToken)){
return new AuthorizationDecision(false);
}
//校验jwtToken是否合法
Claims cla = JwtUtil.parseJWT(jwtTokenManagerProperties.getBase64EncodedSecretKey(), jwtToken);
if (ObjectUtil.isEmpty(cla)) {
//token失效
return new AuthorizationDecision(false);
}
//如果校验jwtToken通过,则获得userVo对象
UserVo userVo = JSONObject.parseObject(String.valueOf(cla.get("currentUser")),UserVo.class);
//用户剔除校验:redis中最新的userToken与前端传入的userToken不符合,则认为当前用户被后续用户剔除
//key:username value:uuid
String currentUserToken = redisTemplate.opsForValue().get(UserCacheConstant.USER_TOKEN + userVo.getUsername());
if (!userToken.equals(currentUserToken)){
return new AuthorizationDecision(false);
}
//如果当前UserToken存活时间少于10分钟,则进行续期
Long remainTimeToLive = redisTemplate.opsForValue().getOperations().getExpire(jwtTokenKey);
if (remainTimeToLive.longValue()<= 600){
//jwt生成的token也会过期,所以需要重新生成jwttoken
Map<String, Object> claims = new HashMap<>();
String userVoJsonString = String.valueOf(cla.get("currentUser"));
claims.put("currentUser", userVoJsonString);
//jwtToken令牌颁布
String newJwtToken = JwtUtil.createJWT(jwtTokenManagerProperties.getBase64EncodedSecretKey(), jwtTokenManagerProperties.getTtl(), claims);
long ttl = Long.valueOf(jwtTokenManagerProperties.getTtl()) / 1000;
redisTemplate.opsForValue().set(jwtTokenKey, newJwtToken, ttl, TimeUnit.SECONDS);
redisTemplate.expire(UserCacheConstant.USER_TOKEN + userVo.getUsername(), ttl, TimeUnit.SECONDS);
}
//当前用户资源是否包含当前URL
/*for (String resourceRequestPath : userVo.getResourceRequestPaths()) {
boolean isMatch = antPathMatcher.match(resourceRequestPath, targetUrl);
if (isMatch){
log.info("用户:{}拥有targetUrl权限:{}==========",userVo.getUsername(),targetUrl);
return new AuthorizationDecision(true);
}
}*/
return new AuthorizationDecision(true);
}
}
AntPathMatcher:uri匹配规则
- ?匹配一个字符
- *匹配0个或多个字符
- **匹配0个或多个目录
需要创建Spring Security核心配置类,来过滤请求,加载授权管理器,代码如下:
java
package com.zzyl.config;
import com.zzyl.properties.SecurityConfigProperties;
import com.zzyl.security.JwtAuthorizationManager;
import org.springframework.beans.factory.annotation.Autowired;
import org.springframework.boot.context.properties.EnableConfigurationProperties;
import org.springframework.context.annotation.Bean;
import org.springframework.context.annotation.Configuration;
import org.springframework.security.authentication.AuthenticationManager;
import org.springframework.security.config.annotation.authentication.configuration.AuthenticationConfiguration;
import org.springframework.security.config.annotation.web.builders.HttpSecurity;
import org.springframework.security.config.http.SessionCreationPolicy;
import org.springframework.security.crypto.bcrypt.BCryptPasswordEncoder;
import org.springframework.security.web.SecurityFilterChain;
import java.util.List;
/**
* 权限核心配置类
*/
@Configuration
@EnableConfigurationProperties(SecurityConfigProperties.class)
public class SecurityConfig {
@Autowired
JwtAuthorizationManager jwtAuthorizationManager;
@Bean
public SecurityFilterChain securityFilterChain(HttpSecurity http) throws Exception {
//忽略地址
http.authorizeHttpRequests()
.antMatchers( "/security/login" )
.permitAll()
.anyRequest().access(jwtAuthorizationManager);
http.csrf().disable();
http.sessionManagement().sessionCreationPolicy(SessionCreationPolicy.STATELESS );//关闭session
http.headers().cacheControl().disable();//关闭缓存
return http.build();
}
@Bean
public AuthenticationManager authenticationManager(AuthenticationConfiguration authenticationConfiguration) throws Exception {
return authenticationConfiguration.getAuthenticationManager();
}
/**
* BCrypt密码编码
* @return
*/
@Bean
public BCryptPasswordEncoder bcryptPasswordEncoder() {
return new BCryptPasswordEncoder();
}
}
由于项目中有很多的请求都不需要使用安全框架进行过滤,如登录相关的接口、swagger、小程序端的接口
所以,我们需要在上述配置中添加放行的url列表,为了更方便的维护,我们可以放到application.yml文件中,如下:
yaml
zzyl:
framework:
security:
ignore-url:
# - /**
- /resource/menus/**
- /resource/myButten/**
- /customer/**
- /security/login
- /security/logout
- /doc.html
- /*-swagger/**
- /swagger-resources
- /v2/api-docs
- /webjars/**
- /common/**
- /ws/**
在zzyl-framework模块中新增对应的properties配置类
java
package com.zzyl.properties;
import lombok.Data;
import lombok.extern.slf4j.Slf4j;
import org.springframework.boot.context.properties.ConfigurationProperties;
import org.springframework.context.annotation.Configuration;
import java.util.ArrayList;
import java.util.List;
/**
* 忽略配置及跨域
*/
@Slf4j
@Data
@ConfigurationProperties(prefix = "zzyl.framework.security")
@Configuration
public class SecurityConfigProperties {
String defaulePassword ;
List<String> ignoreUrl = new ArrayList<>();
List<String> origins = new ArrayList<>();
String loginPage;
//令牌有效时间
Integer accessTokenValiditySeconds = 3*24*3600;
//刷新令牌有效时间
Integer refreshTokenValiditySeconds= 7*24*3600;
}
修改Spring Security核心配置类,添加放行的接口和请求,完整代码如下:
java
package com.zzyl.config;
import com.zzyl.properties.SecurityConfigProperties;
import com.zzyl.security.JwtAuthorizationManager;
import org.springframework.beans.factory.annotation.Autowired;
import org.springframework.boot.context.properties.EnableConfigurationProperties;
import org.springframework.context.annotation.Bean;
import org.springframework.context.annotation.Configuration;
import org.springframework.security.authentication.AuthenticationManager;
import org.springframework.security.config.annotation.authentication.configuration.AuthenticationConfiguration;
import org.springframework.security.config.annotation.web.builders.HttpSecurity;
import org.springframework.security.config.http.SessionCreationPolicy;
import org.springframework.security.crypto.bcrypt.BCryptPasswordEncoder;
import org.springframework.security.web.SecurityFilterChain;
import java.util.List;
/**
* 权限核心配置类
*/
@Configuration
@EnableConfigurationProperties(SecurityConfigProperties.class)
public class SecurityConfig {
@Autowired
SecurityConfigProperties securityConfigProperties;
@Autowired
JwtAuthorizationManager jwtAuthorizationManager;
@Bean
public SecurityFilterChain securityFilterChain(HttpSecurity http) throws Exception {
//忽略地址
List<String> ignoreUrl = securityConfigProperties.getIgnoreUrl();
http.authorizeHttpRequests()
.antMatchers( ignoreUrl.toArray( new String[ignoreUrl.size() ] ) )
.permitAll()
.anyRequest().access(jwtAuthorizationManager);
http.csrf().disable();
http.sessionManagement().sessionCreationPolicy(SessionCreationPolicy.STATELESS );//关闭session
http.headers().cacheControl().disable();//关闭缓存
return http.build();
}
@Bean
public AuthenticationManager authenticationManager(AuthenticationConfiguration authenticationConfiguration) throws Exception {
return authenticationConfiguration.getAuthenticationManager();
}
/**
* BCrypt密码编码
* @return
*/
@Bean
public BCryptPasswordEncoder bcryptPasswordEncoder() {
return new BCryptPasswordEncoder();
}
}
3 数据权限
3.1 概述
数据权限:对于同一类数据,拥有不同角色的用户看到的数据可能是不同的
我们先来看我们完成后的效果图

一共有五种数据范围(数据权限) :
(1)本人 : 只能看到自己创建的数据
(2)本级 : 只能看到本部门创建数据
(3)本级及子级 :可以看到本部门和本部门以下所有子部门的数据
(4)全部: 全部的数据,不筛选。
(5)自定义数据 : 当你选择自定义数据时,会让用户选择部门,该角色只可以看到这些部门创建的数据。
员工选择某个角色后,就拥有该角色的数据权限。 查询业务数据时就可以按照该数据权限所属范围进行筛选。
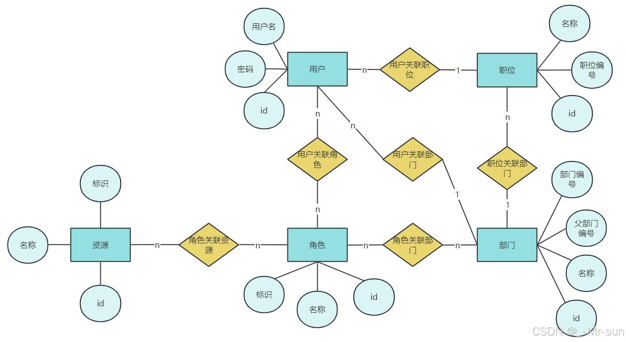
3.2 表关系梳理

我们再来回顾一下角色表
| 字段 | 类型 | 说明 |
|---|---|---|
| id | bigint | 部门id |
| role_name | varchar(30) | 角色名称 |
| label | varchar(100) | 权限标识 |
| sort_no | int | 排序 |
| data_state | char(1) | 数据状态(0正常 1停用) |
| create_time | datetime | 创建时间 |
| update_time | datetime | 更新时间 |
| create_by | bigint | 创建者 |
| update_by | bigint | 更新者 |
| data_scope | char(1) | 数据范围:0自定义 1本人 2本部门及以下 3本部门 4全部 |
| remark | varchar(500) | 备注 |
如果当前角色的数据权限范围不是 选择的自定义 ,就可以使用data_scope来进行说明和管理,如果角色选择的是自定义 ,这个时候就需要有一个中间表,来记录角色 和部门的对应关系
下面这个是部门和角色的中间表
| 字段 | 类型 | 说明 |
|---|---|---|
| id | bigint | 部门ID |
| role_id | bigint | 角色ID |
| dept_no | varchar(20) | 部门编号 |
| data_state | char(1) | 数据状态(0正常 1停用) |
| create_time | datetime | 创建时间 |
| update_time | datetime | 更新时间 |
| create_by | bigint | 创建者 |
| update_by | bigint | 更新者 |
| remark | varchar(500) | 备注 |
3.3 数据权限的保存和读取
在RoleServiceImpl类中的更新角色的方法中,添加如下代码:
java
@Override
@Transactional
public Boolean updateRole(RoleDto roleDto) {
//代码省略.....
//删除原有角色数据权限:这里不需要判断返回结果,有可能之前就没有自定义数据权限
roleDeptService.deleteRoleDeptByRoleId(role.getId());
//保存先的数据权限
if (SecurityConstant.DATA_SCOPE_0.equals(roleDto.getDataScope())){
//保存角色部门中间信息
List<RoleDept> roleDeptList = Lists.newArrayList();
Arrays.asList(roleDto.getCheckedDeptNos()).forEach(n->{
RoleDept roleDept = RoleDept.builder()
.roleId(role.getId())
.deptNo(n)
.dataState(SuperConstant.DATA_STATE_0)
.build();
roleDeptList.add(roleDept);
});
flag = roleDeptService.batchInsert(roleDeptList);
if (flag==0){
throw new RuntimeException("保存角色部门中间信息出错");
}
}
return true;
}
3.4 读取数据控制
3.4.1 思路分析
技术实现分析
方案一:根据需要控制的数据,按照以上四种情况分别条件查询(如果需要数据权限的数据较多,代码量巨大)
方案二:使用aop面向切面编程,来动态拼接sql完成数据的筛选,代码改动量较少
拼接sql分析
根据刚才的分析,不同的数据权限拼接的sql是不同的,对于每一种情况,我们都分析一下。
-
全部(状态为4):我们查询数据不做任何限制
-
本人数据(状态为1):目前的表中,都有一个字段叫做create_by,获取当前登录人的id去匹配即可
sqland create_by = ${userId} -
本级(状态3):在当前表中需要设置一个部门编号,根据当前登录人查询对应部门编号,再到表中去匹配即可
sqlOR dept_no = ${deptNo} -
本级及以下(状态2),找到当前表中的部门编号,再找到部门下的子部门编号进行匹配
sqlOR dept_no IN ( SELECT dept_no FROM sys_dept WHERE dept_no = ${deptNo} or parent_dept_no like ${deptNo} -
自定义(状态0):需要进行关联查询;根据当前登录人找到对应的角色,然后通过角色再查询关联的部门列表,中间表为:sys_role_dept
sqlOR dept_no IN ( SELECT dept_no FROM sys_role_dept WHERE role_id = ${roleId} )示例:
sql示例: select * from retreat where 1=1 OR dept_no IN ( SELECT dept_no FROM sys_role_dept WHERE role_id = ${roleId} )
3.4.2 功能实现
(1)自定义注解,标识在需要数据权限控制的接口方法上
在luckon-common模块中自定义注解,代码如下:
java
package com.luckon.base;
import java.lang.annotation.*;
/**
* DataScope
* @describe: 数据权限过滤注解
**/
@Target(ElementType.METHOD) //该注解作用在什么位置,method就是方法上
@Retention(RetentionPolicy.RUNTIME) //注解的生命周期,runtime就是运行时有效
@Documented //可选,一个标记注解,方便JavaDoc提取为文档
public @interface DataScope {
/**
* 部门表的别名
*/
public String deptAlias() default "";
/**
* 用户表的别名
*/
public String userAlias() default "";
}
(2)编写aop切面,根据刚才分析的四种情况分别拼接不同的sql查询
在luckon-security模块中定义aop切面,代码如下:
java
package com.zzyl.aspect;
import cn.hutool.json.JSONUtil;
import com.zzyl.base.BaseDto;
import com.zzyl.base.DataScope;
import com.zzyl.utils.NoProcessing;
import com.zzyl.utils.ObjectUtil;
import com.zzyl.utils.StringUtils;
import com.zzyl.utils.UserThreadLocal;
import com.zzyl.vo.RoleVo;
import com.zzyl.vo.UserVo;
import org.aspectj.lang.JoinPoint;
import org.aspectj.lang.Signature;
import org.aspectj.lang.annotation.Aspect;
import org.aspectj.lang.annotation.Before;
import org.aspectj.lang.annotation.Pointcut;
import org.aspectj.lang.reflect.MethodSignature;
import org.springframework.stereotype.Component;
import java.lang.reflect.Method;
/**
* DataScopeAspect
* @author itheima
**/
@Aspect
@Component
public class DataScopeAspect {
/**
* 自定数据权限
*/
public static final String DATA_SCOPE_CUSTOM = "0";
/**
* 仅本人数据权限
*/
public static final String DATA_SCOPE_SELF = "1";
/**
* 部门及以下数据权限
*/
public static final String DATA_SCOPE_DEPT_AND_CHILD = "2";
/**
* 部门数据权限
*/
public static final String DATA_SCOPE_DEPT = "3";
/**
* 全部数据权限
*/
public static final String DATA_SCOPE_ALL = "4";
/**
* 数据权限过滤关键字
*/
public static final String DATA_SCOPE = "dataScope";
// 配置织入点
@Pointcut("@annotation(com.zzyl.base.DataScope)")
public void dataScopePointCut() {
}
@Before("dataScopePointCut()")
public void doBefore(JoinPoint point) throws Throwable {
handleDataScope(point);
}
protected void handleDataScope(final JoinPoint joinPoint) {
// 获得注解
DataScope controllerDataScope = getAnnotationLog(joinPoint);
if (controllerDataScope == null) {
return;
}
// 获取当前的用户
String subject = UserThreadLocal.getSubject();
UserVo userVo = JSONUtil.toBean(subject, UserVo.class);
// 如果是超级管理员,则不过滤数据
if (StringUtils.isNotNull(userVo) && !userVo.getUsername().equals("admin")) {
dataScopeFilter(joinPoint, userVo, controllerDataScope.deptAlias(),
controllerDataScope.userAlias());
}
}
/**
* 数据范围过滤
*
* @param joinPoint 切点
* @param user 用户
* @param userAlias 别名
*/
public static void dataScopeFilter(JoinPoint joinPoint, UserVo user, String deptAlias, String userAlias) {
System.out.println("过滤数据---------------");
StringBuilder sqlString = new StringBuilder();
for (RoleVo role : user.getRoleList()) {
String dataScope = role.getDataScope();//拥有的数据权限
// 如果是全部数据权限,则不过滤数据
if (DATA_SCOPE_ALL.equals(dataScope)) {
sqlString = new StringBuilder();
break;
// 如果是自定数据权限,则只查看自己的数据
} else if (DATA_SCOPE_CUSTOM.equals(dataScope)) {
sqlString.append(" OR dept_no IN ( SELECT dept_no FROM sys_role_dept WHERE role_id = " + role.getId() + " ) ");
// 如果是部门数据权限,则只查看本部门数据
} else if (DATA_SCOPE_DEPT.equals(dataScope)) {
sqlString.append(" and (dept_no = " + user.getDeptNo() + ") ");
// 如果是部门及以下数据权限,则查看本部门以及下级数据
} else if (DATA_SCOPE_DEPT_AND_CHILD.equals(dataScope)) {
String str = NoProcessing.processString(user.getDeptNo()) + "%";
sqlString.append(
" OR dept_no IN ( SELECT dept_no FROM sys_dept WHERE dept_no = " + user.getDeptNo() + " or parent_dept_no like '" + str + "')");
// 如果是仅本人数据权限,则只查看本人的数据
} else if (DATA_SCOPE_SELF.equals(dataScope)) {// or u.user_id = 登录用户id
sqlString.append(" and ( create_by = " + user.getId()+")");
}
}
if (StringUtils.isNotBlank(sqlString.toString())) {
Object params = joinPoint.getArgs()[0]; //获取第一个参数 要求一定得是一个BaseEntity 在Service执行前 则就已经加上了 Sql or u.user_id = 登录用户id
if (ObjectUtil.isNotNull(params) && params instanceof BaseDto) {
BaseDto baseDto = (BaseDto) params;
baseDto.getParams().put(DATA_SCOPE, sqlString);
}
}
}
/**
* 是否存在注解,如果存在就获取
*/
private DataScope getAnnotationLog(JoinPoint joinPoint) {
Signature signature = joinPoint.getSignature();
MethodSignature methodSignature = (MethodSignature) signature;
Method method = methodSignature.getMethod();
if (method != null) {
return method.getAnnotation(DataScope.class);
}
return null;
}
}
(3)业务中集成数据权限
比如在老人退住查询列表中需要控制数据
java
@ApiOperation(value = "退住管理", notes = "退住管理列表页")
@PostMapping("/selectByPage")
@DataScope
public ResponseResult selectByPage(@RequestBody RetreatReqDto retreatReqDto) {
return retreatService.selectByPage(retreatReqDto);
}
以上接口有两个要求:
- 在控制层的方法上添加@DataScope注解,声明是AOP需要拦截的方法
- 接口的dto必须继承BaseDto,因为在BaseDto中添加了对应的属性,用于接收拼接的参数
java
private Map<String, Object> params;
public Map<String, Object> getParams() {
if (params == null) {
params = new HashMap<>();
}
return params;
}
(4)接收动态sql的参数,调整mapper

(5)测试
大家可以自己创建一个新的用户,然后为用户绑定新的角色,在当前角色中设置不同的数据权限,来查看数据最终的展示效果