工具:Matlab2021a
电脑信息:Intel® Xeon® CPU E5-2603 v3 @ 1.60GHz
系统类型:64位操作系统,基于X64的处理器 windows10 专业版
simulink练习:
1、SVPWM:
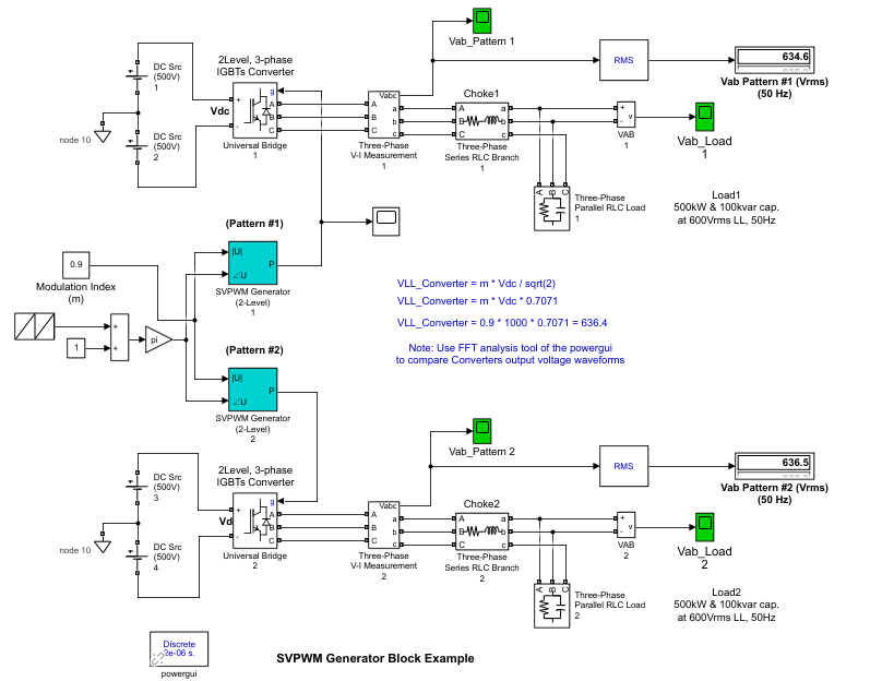
使用实例,






为了看SVPWM的输入输出情况,去掉多余的部分:
magnitude-Angle模式:




alpha-beta模式:




Internally generated:



工具:Matlab2021a
电脑信息:Intel® Xeon® CPU E5-2603 v3 @ 1.60GHz
系统类型:64位操作系统,基于X64的处理器 windows10 专业版
simulink练习:
1、SVPWM:
使用实例,






为了看SVPWM的输入输出情况,去掉多余的部分:
magnitude-Angle模式:




alpha-beta模式:




Internally generated:


