Spec Kit 要求安装python的包管理器才能开始使用
OpenSpec 是用 TypeScript 编写的,使用起来非常简单 npm install
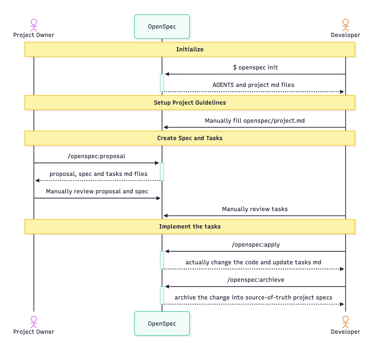
通过运行以下命令来初始化项目:
openspec init
与 Spec Kit 生成的 8 个命令相比,安装过程仅在 Claude Code 中添加了 3 个 AI 命令
初始化只创建了两个文件:- openspec/project.md - openspec/AGENTS.md
没有 /speckit.constitution 的等效步骤。OpenSpec 建议如下:
请阅读 openspec/project.md 并填写关于项目、技术栈和约定的详细信息
提示非常简单:introspect my current project and fill openspec/project.md
理解 OpenSpec 流程

一个显著的区别:OpenSpec 不会像 Spec Kit 那样自动创建 git 分支。虽然这需要手动操作,但也让你能够掌控分支策略。
实现
使用 OpenSpec,没有单独的任务分解阶段------你直接从提案到实现:
/openspec:apply
归档:构建你的知识库
此时,更改已实施,但在仪表板中尚未被视为"规范"。为了整合知识,请运行:
/openspec:archive
此步骤将完成的更改从 changes/ 移动到 changes/archive/ ,并将获得的知识整合到永久规范中。在此情况下,它创建了 openspec/specs/navigation/spec.md 。
在开始时由 openspec init 命令创建的 AGENTS.md 文件此时包含了一个提醒,要你检查这些整合的规范:
```bash
Before Any Task
**Context Checklist:**
-
\] Read relevant specs in \`specs/\[capability\]/spec.md\`
这意味着未来的工作将受益于这个工作流中捕获的知识。
选择 OpenSpec
如果你有经验丰富的开发者,他们不需要过多的指导
如果你们在小型团队中工作,角色可能会有重叠
如果你们更看重简洁性和速度而非全面的文档
选择Spec Kit
如果你们需要产品负责人和开发人员角色之间的明确分离
如果你需要详尽的文档和验证步骤
如果你的团队包括初级开发者,他们从详细的指导中受益
如果你更喜欢更结构化、指导性的工作流程