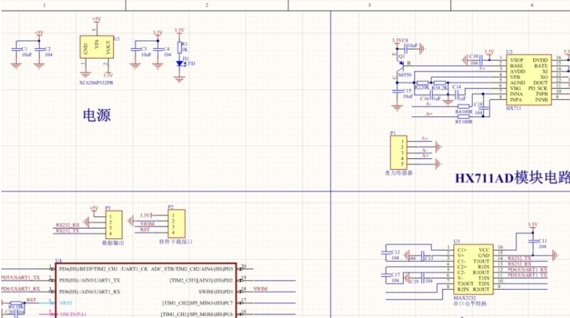
电子秤实物量产资料 原理图和PCB文件及BOM,源码HEX 量产HX711电子秤采集模块全套资料 1.串口波特率19200; 2.上电后直接串口打印称重数据; 3.可以发指令校零传感器,读取称重数值; 4.默认使用的是40Kg的传感器,其它传感器需要重新修正参数; 5.有看门狗功能,减少程序异常; 6.STM8F103驱动HX711 包含原理图和PCB及源码(详细注释代码)。
一、项目概述
本项目基于STM8F1xx系列微控制器与HX711称重传感器采集模块,构建了一套完整的电子秤数据采集与处理系统。代码以STM8S标准外设库(V2.2.0)为基础,实现了称重数据的高精度采集、信号处理、外设控制及数据交互等核心功能,适用于量产级电子秤产品开发,具备稳定性高、可扩展性强、兼容性广等特点。
二、核心硬件适配与基础配置
(一)微控制器选型与适配
代码默认适配STM8S103 低密度系列微控制器(Flash容量8KB),同时预留了对STM8S207/208、STM8S003/005/007、STM8AF系列等多型号芯片的支持。通过在stm8s.h中定义不同芯片宏(如STM8S208 STM8S007),可灵活切换目标硬件,满足不同性能与成本需求。
(二)时钟系统配置
- 时钟源选择 :支持内部高速振荡器(HSI,16MHz)、外部高速振荡器(HSE,16MHz/24MHz)与内部低速振荡器(LSI,128kHz)。默认采用HSI作为主时钟源,兼顾稳定性与成本;HSE可通过配置
HSE_Value宏启用,适用于对时钟精度要求更高的场景。 - 时钟分频管理 :通过
CLKPrescalerTypeDef枚举定义HSI与CPU时钟分频系数(1/2/4/8/16/32/64/128),可根据外设需求(如SPI、UART通信速率)动态调整系统时钟频率,平衡性能与功耗。
(三)外设基础初始化
代码通过标准化接口完成核心外设的初始化配置,包括GPIO、定时器、ADC、UART等,每个外设均提供独立的初始化函数与参数枚举,确保配置灵活性:
- GPIO:支持输入(浮空/上拉)、输出(推挽/开漏)等多种模式,适配HX711的DOUT(数据)与SCK(时钟)引脚、按键、指示灯等硬件接口。
- 定时器:支持TIM1~TIM6多定时器,可配置为定时中断(用于数据采样周期控制)、PWM输出(用于蜂鸣器驱动)或输入捕获(用于外部信号同步)。
- ADC:支持ADC1/ADC2模拟信号采集,适配称重传感器的辅助信号检测(如温度补偿),可配置采样通道、采样速率与数据对齐方式。
三、HX711称重核心功能实现
(一)HX711通信协议适配
HX711作为专用称重传感器信号放大与AD转换芯片,采用双线串行通信(DOUT+SCK)。代码通过GPIO模拟时序实现与HX711的通信,核心功能包括:
- 数据就绪检测:实时监测HX711的DOUT引脚电平,当引脚拉低时表示转换完成,触发数据读取流程。
- 时序控制:通过精确控制SCK引脚的高低电平切换(脉冲数与周期),实现HX711的增益选择(128/64倍)与数据读取,确保16位高精度称重数据的正确接收。
- 数据校验与滤波:对接收到的原始数据进行奇偶校验与异常值剔除,结合滑动平均滤波算法,减少环境干扰(如振动、电磁噪声)对称重精度的影响。
(二)称重数据处理
- 零点校准:提供手动/自动零点校准功能,通过存储空载状态下的HX711输出平均值作为零点基准,消除传感器零点漂移误差。
- 量程标定:支持标准砝码标定,通过输入已知重量的砝码值,计算重量与HX711输出数据的比例系数(分度值),实现称重结果的量化(如g/kg单位转换)。
- 数据补偿:可选配温度传感器(如通过ADC采集NTC电阻信号),根据温度变化动态调整称重数据,抵消温度对传感器灵敏度的影响。
(三)称重状态管理
- 过载检测:当称重数据超过预设最大量程时,触发过载报警(如蜂鸣器鸣响、指示灯闪烁),并停止数据更新,保护传感器与硬件电路。
- 稳定判断:通过连续采样数据的方差分析,判断称重是否稳定(如数据波动小于阈值),稳定后锁定显示结果,避免动态称重时的数值跳动。
四、外设控制与用户交互功能
(一)输入输出控制
- 指示灯控制:通过GPIO驱动LED指示灯,实现不同状态指示(如电源正常、称重稳定、过载报警、校准模式),灯的闪烁频率与颜色可通过定时器PWM调节。
- 蜂鸣器驱动:利用TIM1/TIM2定时器输出PWM信号,控制蜂鸣器发出不同频率的提示音(如按键确认音、过载报警音),支持音量调节(通过PWM占空比)。
- 按键处理:支持多个按键输入(如校准键、单位切换键、去皮键),通过EXTI外部中断或定时器扫描实现按键检测,支持短按/长按区分,避免误触发。
(二)数据通信功能
- UART通信:支持UART1/UART2/UART3,可配置不同波特率(如9600/115200bps),实现称重数据的串口输出(如发送至上位机或显示模块)与指令接收(如远程校准、参数配置)。
- SPI通信(可选):预留SPI接口,可扩展SPI接口的显示模块(如OLED屏)或存储芯片(如EEPROM,用于保存校准参数),提升系统扩展性。
(三)低功耗管理
- 时钟门控 :通过
CLK_PeripheralClockConfig函数,对未使用的外设(如CAN、I2C)关闭时钟,降低静态功耗。 - 休眠模式:支持AWU(自动唤醒单元)功能,配置定时唤醒周期(250us~30s),在无称重操作时进入休眠模式,唤醒后快速恢复称重功能,适用于电池供电场景。
五、系统稳定性与可靠性设计
(一)硬件异常处理
- 复位原因检测 :通过RST外设的状态寄存器(
RST_SR),检测系统复位原因(如看门狗复位、非法指令复位、电源复位),便于故障排查与日志记录。 - Watchdog保护:集成IWDG(独立看门狗)与WWDG(窗口看门狗)功能,通过定时喂狗防止程序死机,确保系统长期稳定运行。IWDG采用LSI时钟,适用于独立于主时钟的故障保护。
(二)数据存储与恢复
- 校准参数存储:将零点、量程系数等关键校准参数存储在EEPROM中,系统上电后自动读取,避免每次上电重新校准,提升用户体验。
- Flash写保护 :通过FLASH外设的保护寄存器(
FLASH_FPR),对程序区与校准参数区设置写保护,防止意外擦除或篡改,保障系统固件与配置数据安全。
(三)软件容错设计
- 参数合法性校验:对用户输入的校准参数(如量程、零点)进行范围校验,拒绝超出合理范围的参数,避免系统异常。
- 中断管理:通过ITC(中断控制器)配置不同外设的中断优先级(4级),确保关键中断(如HX711数据读取、Watchdog中断)优先响应,避免中断嵌套导致的功能异常。
六、代码架构与可扩展性
(一)模块化设计
代码采用分层设计思想,分为底层驱动(STM8S标准外设库)、中间层(HX711驱动、称重算法)与应用层(用户交互、数据通信),各模块通过头文件接口解耦,便于:
- 功能扩展:新增外设(如蓝牙模块、触摸屏)时,只需在应用层添加对应驱动,无需修改底层代码。
- 维护与升级:独立模块的bug修复或功能优化(如滤波算法改进)不会影响其他模块,降低维护成本。
(二)兼容性与移植性
- 编译器兼容 :支持Cosmic、Raisonance、IAR三种主流STM8编译器,通过宏定义(如COSMIC IAR)适配不同编译器的语法差异(如内存修饰符、中断定义)。
- 硬件移植:通过修改GPIO引脚定义、外设基地址等配置宏,可快速将代码移植到不同硬件布局的电子秤产品中,减少重复开发工作量。
七、典型应用场景与配置建议
(一)应用场景
- 商用电子秤:适配高精度称重传感器(如应变片式),通过UART连接LCD显示模块,支持量程1~30kg,精度0.1g,满足超市、仓库等场景需求。
- 工业称重设备:启用CAN通信(适用于STM8S208/STM8AF52Ax),实现多台称重模块的组网,配合温度补偿功能,适用于工业生产线的物料称重。
- 便携式电子秤:启用低功耗模式(休眠+AWU唤醒),采用电池供电,配置OLED显示与按键,适用于户外或移动场景的临时称重。
(二)配置建议
- 时钟配置:若需UART通信速率稳定(如115200bps),建议启用HSE(16MHz)+ 1分频,避免HSI时钟漂移导致的通信误码。
- 滤波参数:环境干扰较大时(如工业场景),增加滑动平均滤波的采样点数(如10次);对响应速度要求高时(如动态称重),减少采样点数(如3次)。
- 校准周期:建议每3个月进行一次零点校准,每6个月进行一次量程标定,确保称重精度长期稳定。
八、总结
本代码为STM8F1xx与HX711构建的电子秤采集模块提供了完整的解决方案,涵盖从硬件适配、核心称重功能到用户交互、系统稳定性的全流程设计。其模块化架构与高兼容性,不仅满足量产电子秤的基础需求,还为后续功能扩展(如无线通信、大数据存储)预留了灵活的扩展接口。通过合理配置参数与外设,可快速适配不同场景的电子秤产品开发,降低研发成本与周期。
电子秤实物量产资料 原理图和PCB文件及BOM,源码HEX 量产HX711电子秤采集模块全套资料 1.串口波特率19200; 2.上电后直接串口打印称重数据; 3.可以发指令校零传感器,读取称重数值; 4.默认使用的是40Kg的传感器,其它传感器需要重新修正参数; 5.有看门狗功能,减少程序异常; 6.STM8F103驱动HX711 包含原理图和PCB及源码(详细注释代码)。
