一、背景介绍
在日常办公中,我们经常需要制作一些格式固定、部分内容可修改的WPS文档模板,比如合同、审批表,以及我们今天要讲的《年度会计决算说明书》。很多人在面对这类文档时,往往采用最原始的复制粘贴,或者直接人工查找修改,不仅定位困难、填写效率低、复用性弱,而且极易造成格式变化、信息出错等问题。
为破解这些难题,我们可以充分利用WPS文字的文字型窗体域、下拉型窗体域,并添加限制编辑,这样保护整个文档的格式和主要内容,只允许用户修改指定位置的内容,把静态文档变为智能模板,彻底解决填写内容混乱的烦恼。
二、案例分析
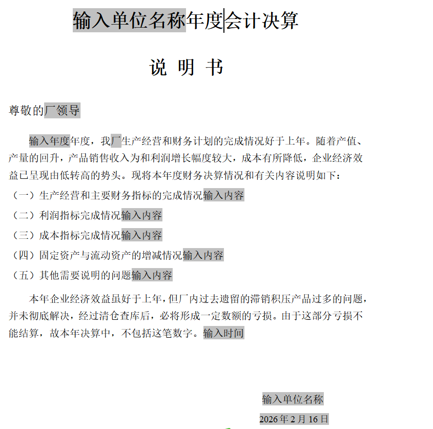
我们先来分析一下这份《年度会计决算说明书》。如下图所示:

会计决算图
这是一份非常典型的企业内部文档,它具有以下特征:
1.框架固定: 每年的汇报框架(如生产经营情况、利润指标、成本指标、单位名称等)基本不变。
2.数据可变: 具体的抬头、年度、产值、销售收入以及具体的说明内容每年都会变化。
3.多人协作或反复使用: 可能由财务人员填写数据,再由秘书整理归档,每年都需要复用。
在这种情况下,我们要求文档的样式和内容需要被保护起来,只允许填写者在指定的位置,根据文字域的提示,选择或填入新的内容,这样每年只需要修改带底纹的文字就可以,打印时也不会显示底纹,同时校对时也非常的方便。
三、解决办法
3.1 窗体域介绍
针对上述问题,我们可以采用WPS文字中一个非常强大的工具------窗体域,它包括文字型窗体、复选框型窗体域和下拉型窗体域。
这窗体域允许我们在文档中创建可填写的内容区域,同时在设定限制编辑后,可以将窗体域外其他所有内容保护起来,禁止编辑,保护原有文档的内容和格式 ,通过这种方法,我们可以将原有的说明书改造为一个智能模板,可供多人反复填写和使用。

窗体域
比如:上图中智能模板中,固定文字无法修改,只有那些灰色底纹部分可以填写内容,并且填写者可以用Tab键快速在这些框之间切换,防止遗漏重要信息 。
3.2 操作步骤
文字域设置也比较简单,开始前要确认文档中是不是已经设置了文字域窗体,如果有可以通过【文档部件】------【重置窗体域】,清除窗体数据,开始重新设置。
3.2.1 设置文字型窗体域
在WPS文字中打开文档,选中要修改的内容,点击菜单栏的【插入】选项卡,在右侧【文档部件】下拉菜单中选择插入文字型窗体域,此时选中内容变成空,只留下一个带有灰色底纹的区域 。
再双击这个灰色底纹,填写默认文字,也可添加文字格式限制,窗口提示那里可以输入填写的提示信息如:输入单位名称等,最后添加确定。值得注意的是,这些提示和底纹都不会影响到最终的打印效果。

插入文字窗体域
如果我们在【类型】中选择不同类型的文本,可以限定输入文字的格式,如果选择为数字类型,可以防止输入非数字字符的输入。还可以在【最大长度】中设置长度、文字格式(字母大小写、全角半角等)。在【书签】位置可以给这个域起个名字,方便后续引用。
设置完成后,我们可以复制文字窗体域拷贝到其它地方,并进行个性化的配置,可以将文档中所有的"输入年度"、"输入内容"、"输入时间"以及落款处的日期全部替换为相应的文字型窗体域。
3.2.2 设置下拉型窗体域
同样的方法,我们可以为【厂】添加一个下拉的窗体文字域,选中厂字,点击依次定位顶部菜单栏的【插入】------【文档部件】------【下拉型窗体域】,通过添加、编辑和移动按钮,配置下拉列表中的项目,排名第一的项目是最终显示在文档中的内容。

设置下拉型窗体域
3.2.3 限制编辑
配置完窗体域,并检查无误后,定位【审阅】------【限制编辑】,勾选设置文档的保护方式,点选【填写窗体】,最后点击【启用保护】,输入密码,再点确定就可以了。

限制编辑
四、文字型窗体域的特点与优势
4.1 内容与格式分离
这是最大的优势。填写者只能修改窗体域里的文字,无法改动文档的标题、段落、字体、字号等任何格式,保证了每一份输出文档的规范性 。
4.2 数据输入标准化
在窗体域选项中,我们可以设置最大长度来防止内容溢出,或者设置数字类型来确保财务字段只能输入数字,从源头上减少了数据错误 。
4.3 提升填写效率
当我们启动【保护窗体】后,填写者只需要按键盘上的 Tab 键,就可以依次跳转到下一个可填写的区域,无需使用鼠标在满篇文字中寻找输入点,既不会漏掉重要信息,也省去了肉眼查找的麻烦 。
4.4 真正的模板复用
由于格式被保护,明年使用时,只需解除保护(如果设置了密码),清空窗体域内的数据(可使用【重置窗体域】功能),即可作为新模板再次投入使用,历久弥新
五、注意事项
在使用文字型窗体域构建模板时,有几点需要留意:
5.1 限制编辑不能少
插入完所有窗体域后,必须限制文档编辑 ,设置保护方式为"填写窗体",必要时输入密码。如果不点击保护,那些灰色区域依然是可以被随意删改的,就失去了模板的意义 。
5.2 保护前检查
在点击小锁保护文档之前,务必双击每一个窗体域,检查它们的属性设置是否正确,比如该填数字的是否选了数字。因为一旦保护起来,除非解除保护,否则无法修改窗体属性。
5.3 设定的密码要记牢
如果在保护时设置了密码,请务必妥善保管。一旦忘记密码,将无法解除保护修改模板结构 。
六、写在最后
本文讲的是文字型窗体域,WPS中还有用于自动更新日期时间的日期域,用于自动编排页码的"页码域"等,它们各司其职,可以组合使用让文档更智能 。
通过以上技巧,你就能轻松打造出一份专业、高效、防出错的《年度会计决算说明书》模板,让你的办公效率节节提升。