技术栈
Rollup 构建流程梳理笔记
前端小菜袅
2026-02-17 15:13
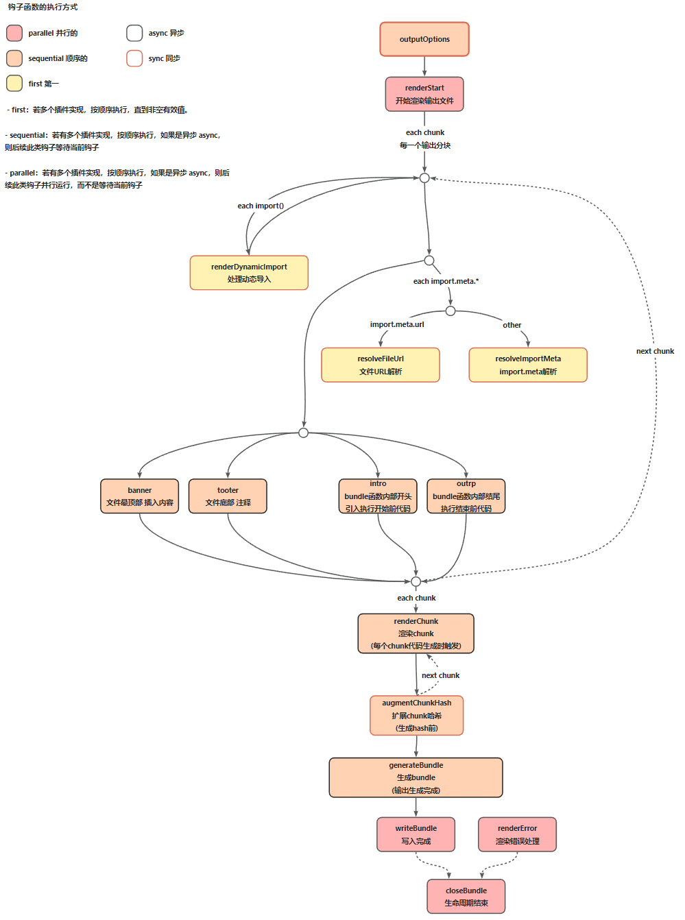
构建钩子
输出钩子
笔记
上一篇:
MySQL 事务隔离级别
下一篇:
打造专业模板:WPS文字型窗体域实战指南
相关推荐
zhangrelay
1 小时前
蓝桥云课五分钟-通关自动控制-octave
笔记
·
学习
_李小白
3 小时前
【AI大模型学习笔记之平台篇】第六篇:安卓开发AI工具介绍(Android CLI、Android Skill和Android Knowledge Base)
人工智能
·
笔记
·
学习
YaBingSec
3 小时前
玄机靶场:供应链安全-供应链应急-Part2 通关笔记
java
·
笔记
·
安全
qeen87
3 小时前
【算法笔记】双指针及其经典例题解析
c++
·
笔记
·
算法
·
双指针
China_Yanhy
5 小时前
生产笔记:AI 集群的极致成本与数据保命指南
人工智能
·
笔记
云起SAAS
5 小时前
小智笔记APP源码 | 8大广告联盟聚合(穿山甲/优量汇/快手/百度) | 应用市场过审极速版 | uni-app全栈商用项目
笔记
·
uni-app
·
广告联盟
·
笔记app
ouliten
5 小时前
cuda编程笔记(41)--异步数据拷贝
笔记
·
cuda
chudonghao
5 小时前
[UE学习笔记][基于源码] 运行时网格 PMC / DMC / RMC
笔记
·
学习
·
ue5
智者知已应修善业
6 小时前
【51单片机调用__TIME__无法实时时间】2023-7-10
c++
·
经验分享
·
笔记
·
算法
·
51单片机
Tutankaaa
6 小时前
防震减灾知识竞赛题库:地震常识、应急避险与自救互救指南
经验分享
·
笔记
·
学习
热门推荐
01
2026年4月技术前沿:AI大模型爆发、智能体革命与量子安全新纪元
02
GitHub 镜像站点
03
2026年4月AI大事件深度解读:大模型竞争进入“深水区“
04
近期有什么ai的新消息,新动态? 2026.4月
05
codex app每次打开重连5次Reconnecting问题解决
06
AI Weekly | 2026年4月第二周 · GitHub热门项目与AI发展趋势深度解析
07
2026 年 AI 编程助手全面对比评测:Cursor vs Copilot vs Claude Code vs GitHub Copilot Free
08
CC-Switch & Claude 基于 Linux 服务器安装使用指南
09
从限购到畅通:GLM-5.1 Coding Plan接入攻略
10
2026年AI前瞻:量子AI、具身智能与科学发现的新纪元