导读 :在数字经济浪潮席卷全球的今天,数据已正式晋升为继土地、劳动力、资本、技术之后的 第五大生产要素。对于坐拥海量数据的金融集团而言,如何将沉睡的"数据资源"转化为账面上的"数据资产",进而释放其巨大的金融价值,已成为"十五五"规划期间数字化转型的必答题。本文基于某金融集团最新发布的建设方案,深度拆解数据资产入表的全链路路径、估值模型的核心算法以及金融创新的实战场景,为您呈现一份兼具理论高度与实操深度的行业爆文。

一、时代背景:从"成本中心"到"价值中心"的战略跃迁
1.1 政策红利密集释放,数据入表进入实操期
近年来,国家层面关于数据要素的顶层设计密集出台,构建了从宏观战略到微观会计处理的完整制度框架。
- "数据二十条"确立产权基石:中共中央、国务院印发的《关于构建数据基础制度更好发挥数据要素作用的意见》创造性地提出了数据资源持有权、数据加工使用权、数据产品经营权"三权分置"的产权运行机制。这一制度创新彻底解决了数据权属模糊的历史难题,为数据流通交易扫清了法律障碍。
- 财政部《暂行规定》落地生效 :2024年正式施行的《企业数据资源相关会计处理暂行规定》是数据资产化的里程碑事件。它明确界定了数据资源在满足特定条件下可确认为无形资产 或存货,并要求在财务报表中进行专项披露。这意味着,金融机构长期以来计入当期损益的研发投入、数据采集清洗成本,如今有机会转化为资产负债表上的优质资产。
- "十五五"规划的战略窗口:进入"十五五"规划编制的关键期,国家数据局等部门明确提出要深化数据要素价值释放。对于金融集团而言,这不仅是响应国家战略的政治任务,更是优化资产负债结构、提升信用评级、降低融资成本的内在需求。
1.2 行业痛点:数据丰富但资产贫瘠的尴尬局面
尽管大型金融集团坐拥信贷、交易、客户行为等海量数据,但在数据资产化进程中仍面临"三座大山":
- 权属界定模糊:金融数据涉及多方授权,数据持有权、加工使用权与产品经营权缺乏法律与技术层面的清晰界定,导致数据"不敢流转、无法交易"。调研显示,集团内部超过60%的核心数据资产存在权属交叉或定义冲突。
- 成本核算缺失:长期以来,金融机构将数据采集、清洗、存储等投入直接计入当期损益,缺乏基于作业成本法(ABC)的精确归集。财务部门抽样分析显示,数据存储成本年增长率高达25%,但由于缺乏"成本中心"视角,无法核算单个数据产品的边际成本,导致研发投入无法有效资本化。
- 价值评估困难:缺乏公允的估值模型与动态监测体系,数据资产的重置成本与预期收益难以量化。现状调研发现,核心业务系统的元数据完整度不足80%,数据标准的一致性执行率仅为65%,这种底层质量的薄弱使得数据在资产化过程中面临巨大的"质量折价"。
1.3 建设必要性:高质量发展的必然选择
本项目的建设不仅是合规要求,更是集团实现高质量发展的战略引擎:
- 合规维度:严格执行《暂行规定》是满足外部审计与监管披露的硬性要求,不建设将面临财务合规风险及数据治理审计压力。
- 业务维度:通过数据入表可显著优化集团资产负债结构,提升净资产规模与信用评级。预计项目建成后,通过资产入表可增加集团账面资产规模逾XX亿元,显著提升资本充足率。
- 技术维度:隐私计算与区块链技术的成熟为"数据可用不可见、过程可追溯"提供了保障。若不及时构建体系,集团将在数据要素市场竞争中丧失定价权。
二、总体架构:"1+3+N"全域数据资产管理体系
本项目拟构建"1+3+N"全域数据资产管理体系,通过制度与技术双驱动,率先探索金融领域数据资产化的合规路径。
2.1 核心模块设计
2.1.1 数据确权与登记系统
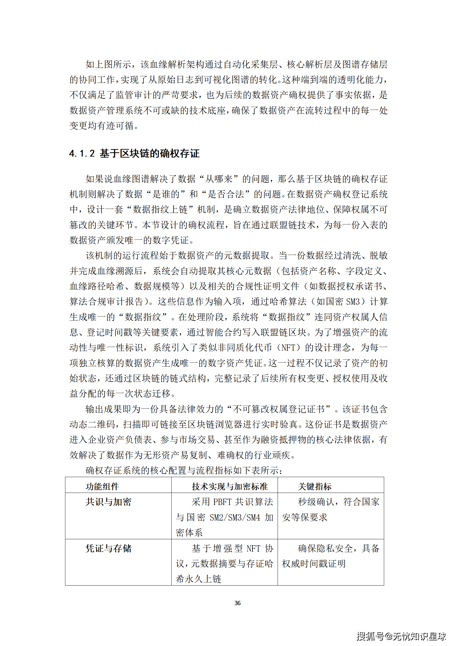
利用区块链技术实现数据指纹上链,确立全链路血缘图谱。系统支持对每一批次进入资产化流程的数据进行全方位的"身份穿透",确保其来源合法、授权清晰、边界明确。通过智能合约记录数据资产的每一次权属变更与授权记录,确保数据的不可篡改性与司法可校验性。
2.1.2 数据资产估值评价引擎
集成成本法、收益法、市场法等多种算法模型,引入数据质量衰减因子进行动态调增调减。引擎支持多维度的估值模型自动测算,并具备基于质量反馈的动态监测预警功能,确保账面价值能够真实反映其在市场中的实际竞争力。
2.1.3 财务合规核算平台
建立自动化资本化判定规则树,实现从原始支出到无形资产/存货入表的闭环处理。平台严格遵循会计准则,对数据资产的初始计量、后续计量及摊销进行自动化处理,生成符合审计要求的财务凭证。
2.2 技术路线:云原生与隐私计算的深度融合
- 云原生微服务架构:采用Spring Cloud Alibaba微服务框架,利用Nacos实现服务的动态发现与配置管理,Sentinel进行流量整形与熔断降级,Seata解决分布式事务一致性问题。
- 湖仓一体数据底座:整合结构化、半结构化及非结构化数据,通过分布式文件系统存储原始海量数据,利用数仓技术对业务数据进行清洗、转换与标准化处理。
- 隐私计算赋能:集成联邦学习、多方安全计算(MPC)及可信执行环境(TEE)等技术,实现"数据可用不可见、可控可计量"的新型流通模式,解决跨组织数据协作中的信任难题。
三、核心路径:数据资产入表的全流程解析
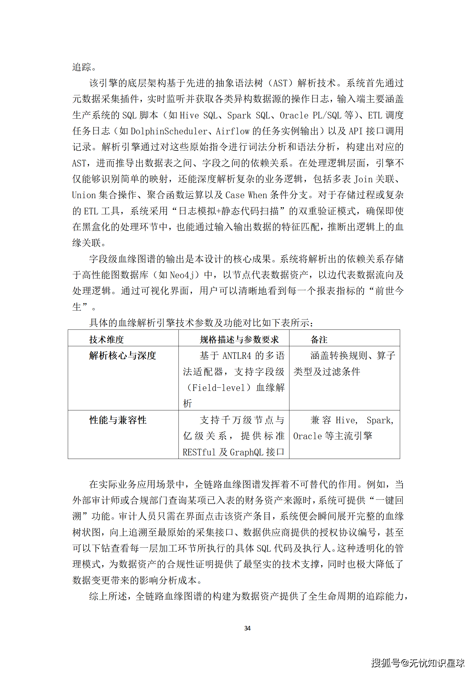
数据资产入表并非简单的财务记账,而是一场涉及业务、法务、财务、技术的系统性工程。本项目设计了严谨的"四步走"实施路径。
3.1 第一步:数据确权与合规审查(解决"能不能入"的问题)
确权是数据资产化的前提。系统需支持对每一批次进入资产化流程的数据进行全方位的"身份穿透"。
- 输入端:系统具备强大的凭证采集能力,自动关联原始数据协议、数据采集日志、第三方授权证明及业务系统产生的元数据记录。
- 处理端 :内置动态更新的合规知识库,涵盖《个人信息保护法》、《数据安全法》等核心法律法规,自动对输入数据进行敏感度扫描。系统支持法务、数据管理、业务部门的协同审批流,对数据的"三权"进行精细化拆解:数据持有权 :核验采集合同与控制权证明,确认企业是否合法控制该数据。加工使用权 :界定企业是否有权进行清洗、脱敏、聚合及算法建模等二次开发活动。产品经营权:确认加工后的数据产品是否具备市场化交易、内部价值分摊或作为抵押物的资格。
- 输出端:自动化生成《合规确权证书》或《数据资产法律意见书》,包含唯一的资产编码、确权时间、授权范围及法律风险评估结论,并同步至区块链存证平台。
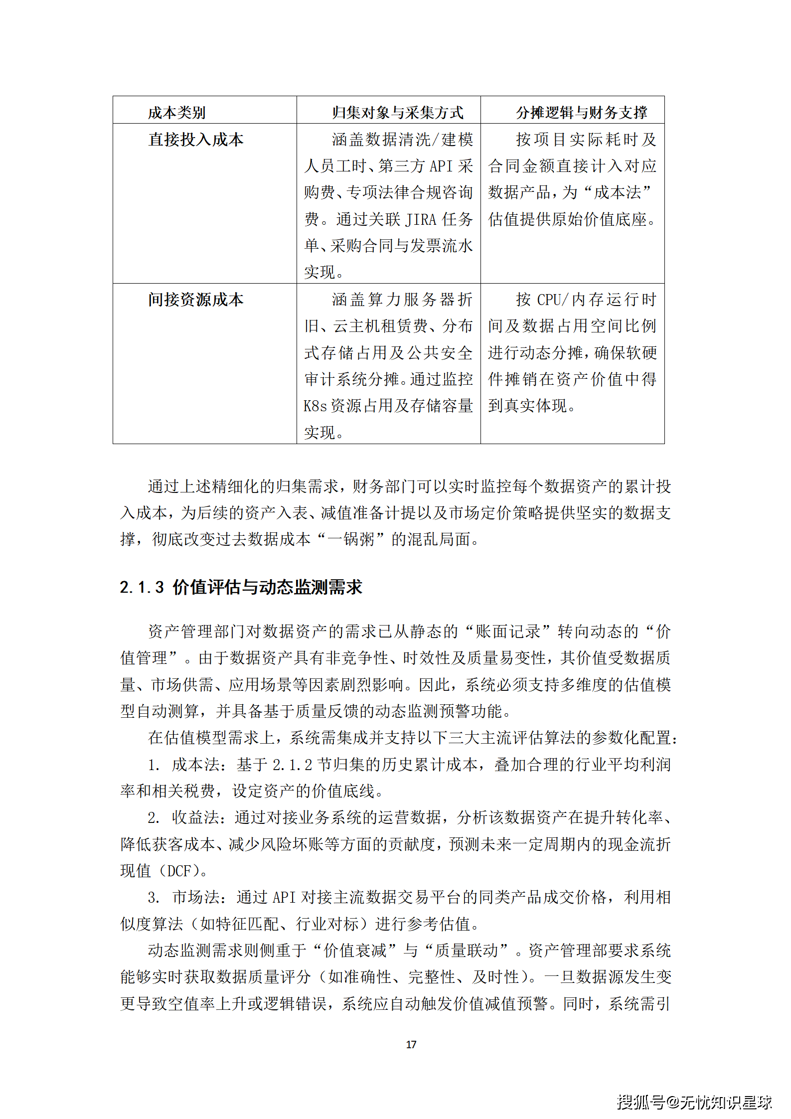
3.2 第二步:成本归集与分摊(解决"值多少本钱"的问题)
为了支撑"成本法"下的数据资产估值,业务流程必须引入作业成本法(ABC),实现对数据全生命周期成本的精准捕捉。
- 直接投入成本:涵盖数据清洗/建模人员工时、第三方API采购费、专项法律合规咨询费。系统通过关联JIRA任务单、采购合同与发票流水实现自动归集。
- 间接资源成本:涵盖算力服务器折旧、云主机租赁费、分布式存储占用及公共安全审计系统分摊。系统通过监控K8s资源占用及存储容量,按CPU/内存运行时间及数据占用空间比例进行动态分摊。
- 成本归集至SKU:建立多级成本中心,将每一项数据产品视为独立的核算单元,彻底改变过去数据成本"一锅粥"的混乱局面。
3.3 第三步:价值评估与动态监测(解决"值多少市场价"的问题)
由于数据资产具有非竞争性、时效性及质量易变性,其价值受数据质量、市场供需、应用场景等因素剧烈影响。系统必须支持多维度的估值模型自动测算。
- 成本法:基于历史累计成本,叠加合理的行业平均利润率和相关税费,设定资产的价值底线。
- 收益法:通过对接业务系统的运营数据,分析该数据资产在提升转化率、降低获客成本、减少风险坏账等方面的贡献度,预测未来一定周期内的现金流折现值(DCF)。
- 市场法:通过API对接主流数据交易平台的同类产品成交价格,利用相似度算法进行参考估值。
- 动态监测:系统实时获取数据质量评分,一旦数据源发生变更导致空值率上升或逻辑错误,自动触发价值减值预警。同时引入"数据寿命因子",针对高频时效数据设定指数级价值衰减曲线。
3.4 第四步:财务合规核算与披露(解决"怎么入账"的问题)
系统构建"自动化判定规则树",将定性的会计准则转化为定量的系统逻辑。
- 资本化与费用化判定:依据《暂行规定》中的五个核心条件(技术可行性、完成意图、有用性产生方式、资源支持、支出可靠计量)进行自动化打标。只有同时满足所有条件的开发阶段支出才能资本化,否则一律费用化。
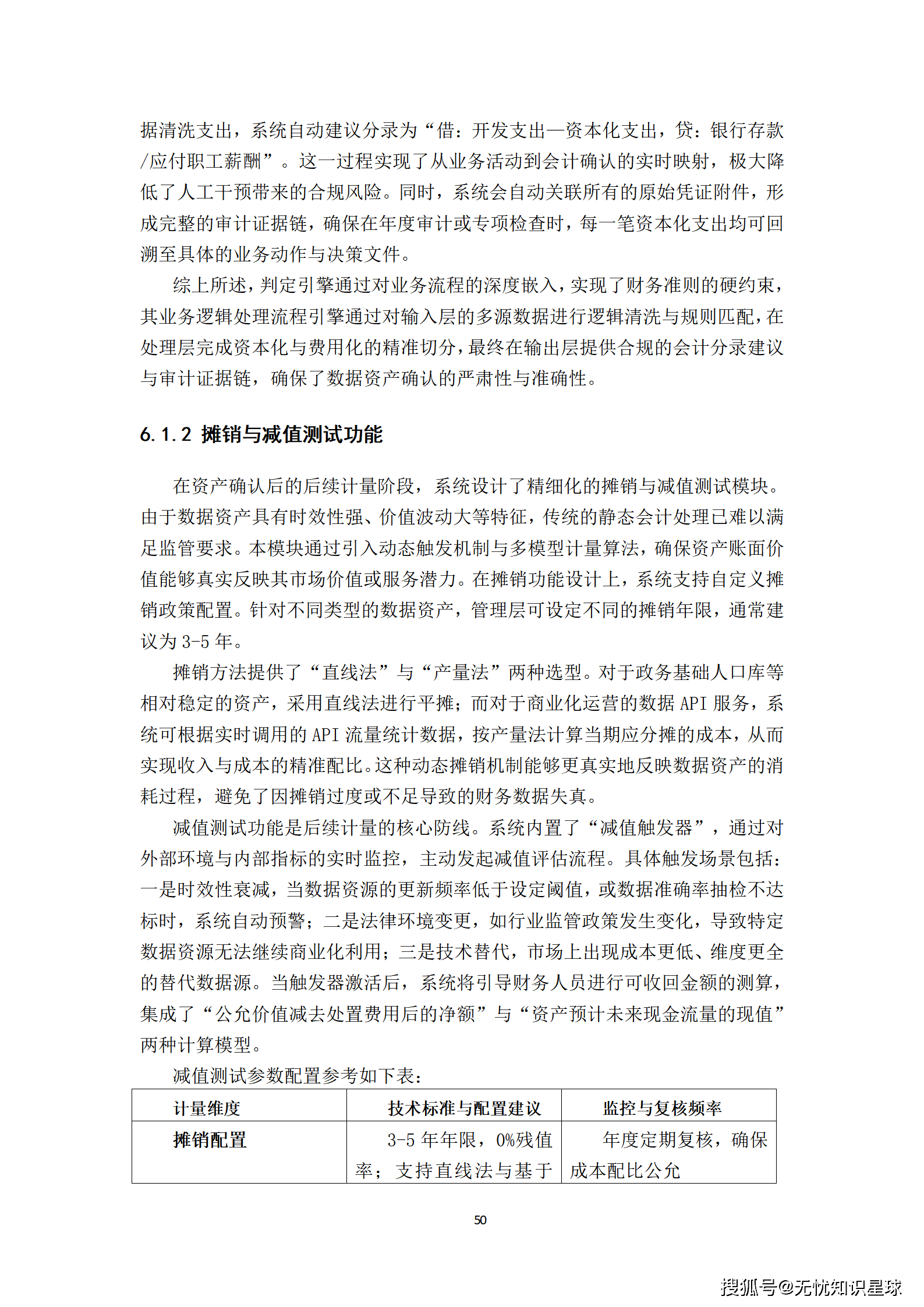
- 摊销与减值测试:支持自定义摊销政策配置,提供"直线法"与"产量法"两种选型。内置"减值触发器",通过对外部环境与内部指标的实时监控,主动发起减值评估流程。
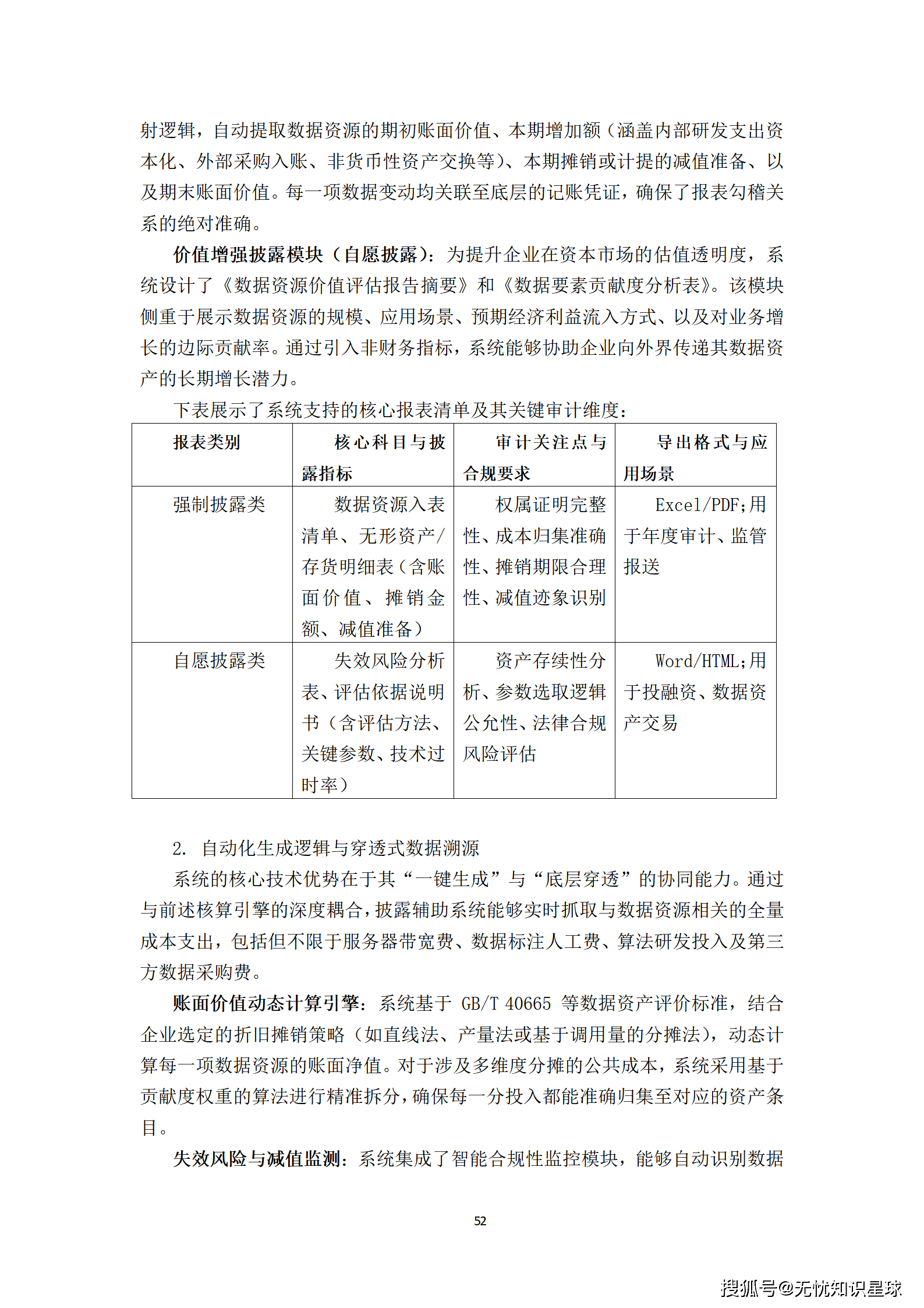
- 报表自动生成:严格遵循财政部规定,自动生成《无形资产------数据资源明细表》和《存货------数据资源明细表》,并支持一键导出完整的审计底稿包,实现从报表总额到原始证据的"穿透式"审查。
四、估值模型:科学量化数据价值的"度量衡"
数据资产估值是入表的核心难点。本项目构建了基于"质量决定价值基准,场景决定价值上限,风险决定价值减损"逻辑的多元化估值体系。
4.1 成本法估值模型:夯实价值底座
针对处于研发阶段或企业内部闭环使用的数据资产,成本法是衡量其基准价值的核心手段。
4.1.1 历史成本归集算法
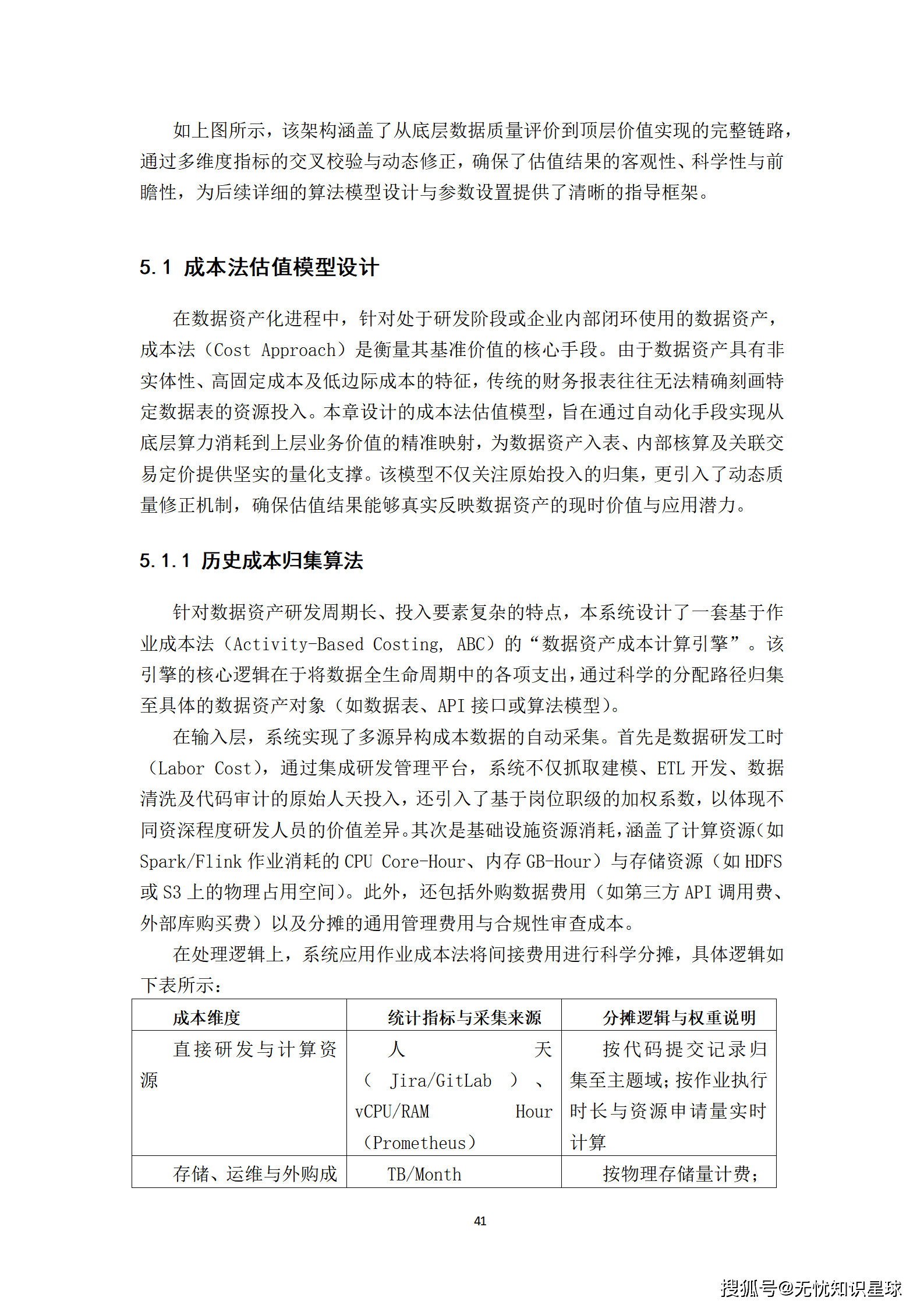
系统设计了一套基于作业成本法(ABC)的"数据资产成本计算引擎"。
- 输入层:自动采集数据研发工时(引入基于岗位职级的加权系数)、基础设施资源消耗(CPU/GPU/存储)、外购数据费用及分摊的通用管理费用。
- 处理逻辑:应用作业成本法将间接费用进行科学分摊。例如,算力成本按作业执行时长与资源申请量实时计算,存储成本按物理存储量计费。
- 计算公式:V = (C_dev + C_ops) * (1 - R_depreciation)。其中,C_dev为研发阶段总投入,C_ops为累计运行成本,R_depreciation为贬值率(考虑物理时效性、技术过时性及经济性贬值)。
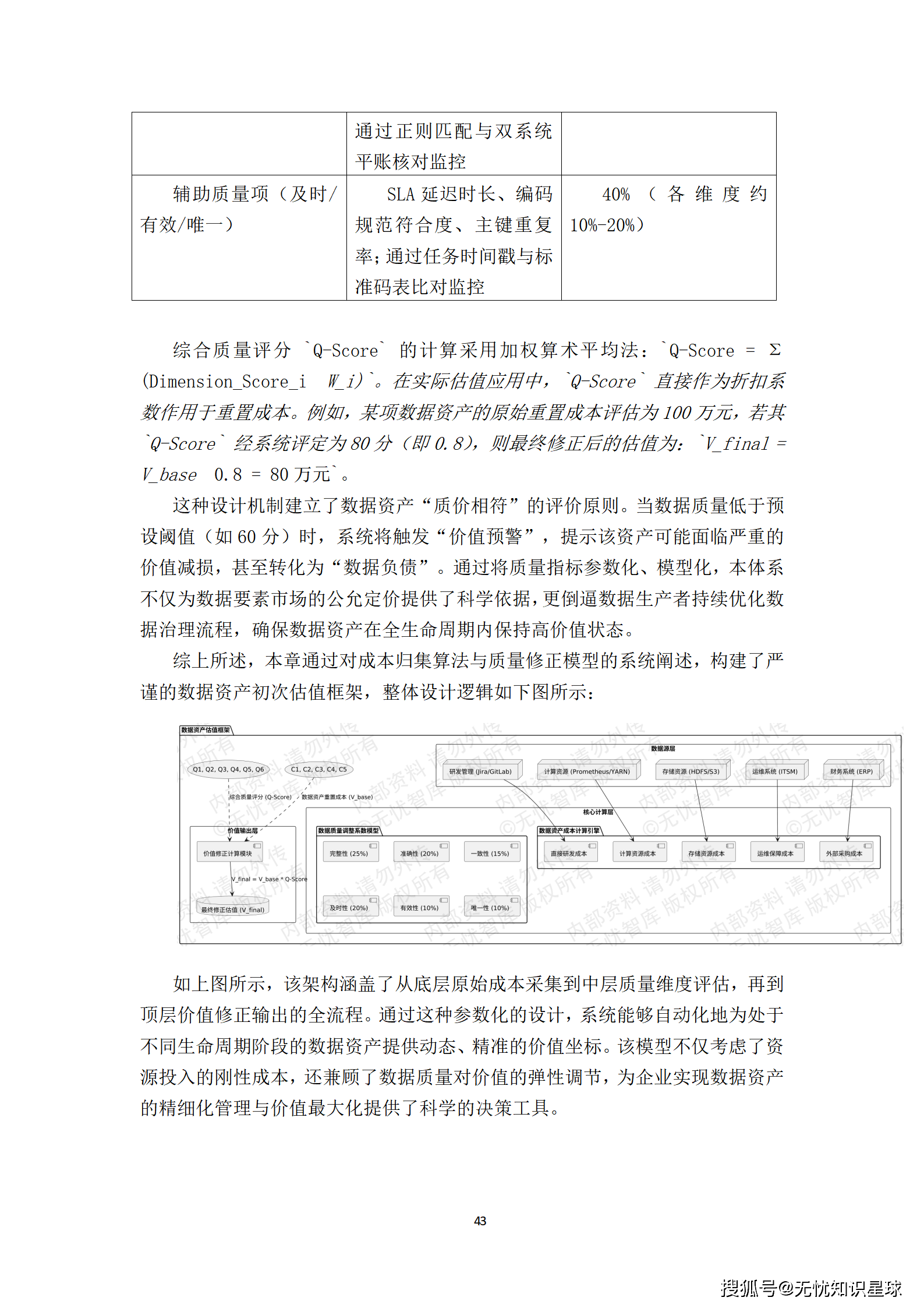
4.1.2 数据质量调整系数模型
引入"综合质量评分(Q-Score)"作为成本法估值的折扣系数,实现从"成本导向"向"质量导向"的跨越。
- 评价维度:涵盖完整性、准确性、一致性、及时性、有效性和唯一性六大维度。
- 权重配置:支持动态权重配置。例如,财务报表类数据侧重准确性与一致性,营销推荐类数据侧重及时性。
- 修正逻辑:V_final = V_base * Q-Score。若某项数据资产原始重置成本为100万元,Q-Score为0.8,则最终估值为80万元。当Q-Score低于60分时,系统触发"价值预警",提示资产可能转化为"数据负债"。
4.2 收益法估值模型:挖掘超额收益
针对已进入商业化阶段、具有稳定现金流预测基础的数据产品,采用超额收益法。
4.2.1 超额收益法测算逻辑
核心逻辑在于:数据资产的价值等于其在未来预测期内,扣减了其他贡献资产应得收益后的净收益现值。
- 关键参数:历史销售收入、预期增长率、折现率(WACC+特有风险溢价)、数据资产贡献率(K)。
- 贡献率剥离:采用AHP层次分析法构建评价矩阵,将数据要素贡献率从品牌、技术、人力等非数据因素中剥离出来。典型数据产品中,核心数据贡献占比约为30%-60%。
- DCF折现:V = Σ [E_t / (1+r)^t]。其中E_t为年超额收益,r为折现率。
4.3 市场法估值模型:对标公允价值
基于"替代原则",通过建立外部交易案例库,并引入多维修正系数,将不可比的市场成交价转化为可比的公允价值。
- 案例库构建:实时对接北数所、上数所等主流平台,采集类似数据产品的成交价格、交易规模、所属行业等信息。
- 修正系数 :交易时间修正(Kt) :考虑数据价值随时间衰减的特性。数据规模修正(Ks) :基于数据记录条数或存储容量的对数增长关系进行修正。应用场景修正(Ku) :根据行业平均毛利率与ROI差异调整。数据质量修正(Kq):基于质量评分对比产生的修正值。
- 计算公式:P = P0 * Kt * Ks * Ku * Kq。
五、金融创新:数据资产变现的实战场景
数据资产入表不仅是会计准则的演进,更是金融业务逻辑的重构。本项目设计了丰富的数据金融应用场景,实现数据资产从"账面资产"向"金融活水"的转化。
5.1 内部赋能:精准营销与智能风控
5.1.1 基于数据资产的客户画像增强
将经过合规脱敏、确权估值的"客户行为数据资产"深度注入现有CRM系统,构建动态、全维、深度的客户画像。
- 输入要素:基础账务与交易数据、全渠道交互数据、支付结算与资金流向、外部合规引入数据。
- 核心机制:引入分布式图计算技术,识别家族与企业关联圈、资金闭环路径、兴趣漂移与意图识别。
- 输出成果:高净值客户流失预警信号。当监测到核心账户余额持续下降、活跃度骤降等组合行为时,自动触发预警并提供"最佳下一步行动"建议。
- 价值体现:营销响应率预计提升25%-40%,挽回成功率提升30%以上。
5.1.2 智能风控模型优化
利用实时数据流提升预警的灵敏度与准确性。
- 联合建模:通过隐私计算平台,在不泄露原始数据的前提下,与外部征信机构进行联合风险画像构建。
- 实时决策:将数据资产嵌入信贷审批流程,实现毫秒级的风险定价与准入决策。
5.2 外部流通:数据资产融资与交易
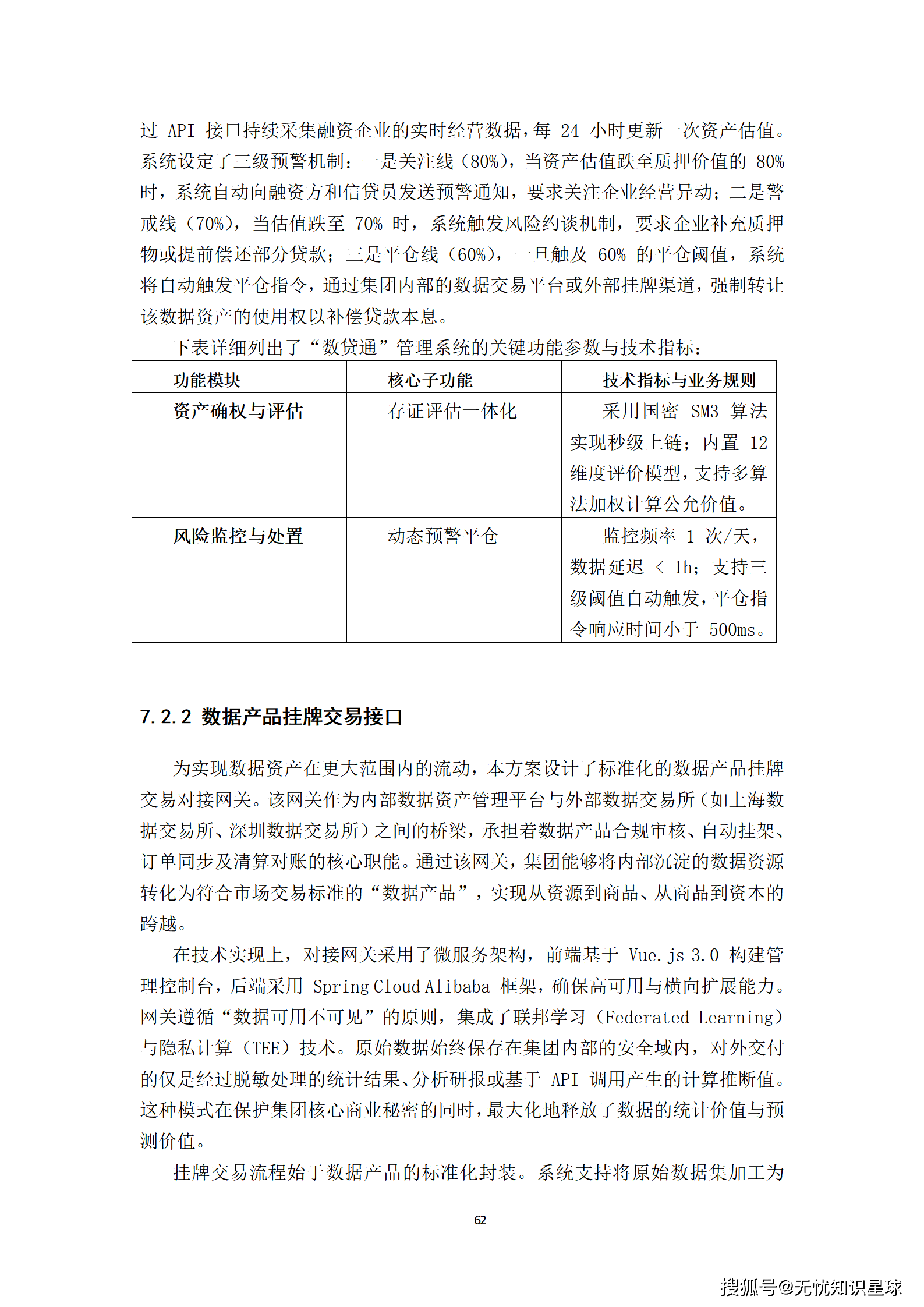
5.2.1"数贷通":数据资产质押融资
针对集团生态链内大量中小微企业"轻资产、融资难"的痛点,设计"数贷通"专项金融产品。
- 业务流程:企业发起数据资产登记 -> 系统确权与质量评估 -> 第三方机构估值 -> 银行授信 -> 资产冻结与放款。
- 动态监控:系统每24小时更新一次资产估值,设定三级预警机制(关注线80%、警戒线70%、平仓线60%)。一旦触及平仓线,自动触发平仓指令,通过数据交易平台强制转让资产使用权。
- 技术指标:监控频率1次/天,数据延迟<1h,平仓指令响应时间小于500ms。
5.2.2 数据产品挂牌交易
设计标准化的数据产品挂牌交易对接网关,实现内部数据资产管理平台与外部数据交易所的互联互通。
- 合规自检:参照GB/T 35273-2020对数据内容进行敏感性扫描,确保无个人隐私泄露风险。
- 隐私交付:集成联邦学习与TEE技术,原始数据不出域,仅交付统计结果或计算推断值。
- 自动化交易:实现自动上架、订单同步、清算对账及安全审计的全流程自动化。
六、安全底座:构建"可用不可见"的隐私计算体系
数据安全是数据资产化的生命线。本项目构建了覆盖全生命周期的安全防护体系,并通过隐私计算技术破解数据流动与安全保护的矛盾。
6.1 全生命周期安全防护
- 敏感数据识别与脱敏:部署基于NLP技术的深度识别引擎,自动为全域数据资产打上安全标签。在数据对外提供关键节点,强制执行动态脱敏策略,根据访问者角色实时进行变形处理。
- 数据水印与防泄漏(DLP):全面嵌入盲水印技术,将操作员ID、时间戳等信息植入数据中,实现精确到人的泄露溯源。部署网络DLP与终端DLP联动监控,实时阻断敏感数据外传。
6.2 隐私计算平台建设
6.2.1 多方安全计算(MPC)应用
- 技术架构:采用基于秘密共享与密码学原语的混合MPC架构,针对金融场景优化的逻辑回归与XGBoost算法。
- 核心协议 :不经意传输(OT) :在特征对齐阶段,保护查询隐私。混淆电路(GC):在模型推理阶段,确保计算过程黑盒化。
- 业务闭环:实现离线联合训练与在线协同推理。在信贷审批场景中,集团与外部征信机构在不交换原始数据的前提下,共同完成信用评分计算,端到端延迟压缩至450ms以内。
6.2.2 性能与合规保障
- 性能指标:单次联合推理延迟<450ms,吞吐量QPS>120。
- 安全证明:严格遵循半诚实模型,并提供基于零知识证明的恶意模型防御选项。
- 合规适配:深度适配GB/T 35273-2020等国家标准,实现"计算过程可审计、原始数据不可见"。
七、实施路线图:从试点到全面推广
本项目实施计划分为两个阶段,确保在风险受控的前提下稳步推进。
7.1 第一阶段:盘点与试点(1-6个月)
- 核心目标:摸清家底、跑通链路。
- 主要任务 :全面盘点 :启动全集团数据资产普查,形成全景式"数据资产地图"。场景试点 :选取信贷业务作为首个试点场景,严格执行合规确权、价值评估、会计入表全流程。产出物:集团数据资产白皮书、试点场景数据资产登记证书、首份含数据资产科目的财务报表。
7.2 第二阶段:全面推广与平台建设(7-18个月)
- 核心目标:规模化增长、工具化支撑。
- 主要任务 :平台上线 :部署"集团数据资产管理平台",实现资产自动化核算、动态估值引擎及监控预警看板。全域推广 :将试点经验推广至保险、理财、供应链金融等子公司,建立二级管理体系。价值释放:实现80%以上核心业务数据的资产化覆盖,通过数据产品交易、质押融资等方式实现价值变现。
八、投资估算与资金筹措
8.1 投资构成
项目总投资涵盖软件开发与购置费、咨询与评估服务费等核心板块。
- 定制开发类:累计投入约600人月,重点聚焦业务流程数字化重塑与个性化功能模块打造。
- 购置与治理类:采购隐私计算平台、BI工具及数据库授权,列支数据清洗与治理专项服务费。
- 咨询与评估类:聘请会计师事务所、律师事务所及资产评估公司,提供入表审计、合规审查及价值评估服务。
8.2 资金筹措方案
建立以集团自有资金为主体、国家专项政策支持为补充、金融机构专项贷款为兜底的多维资金保障体系。
- 集团自有资金(60%-70%):主要用于应用软件自研、业务流程重构及人才激励。
- 政策与辅助资金(30%-40%):申请国家专项债、部委专项补贴及金融机构专项贷款,用于基础设施建设及流动性补充。
九、风险分析与对策
9.1 政策与合规风险
- 风险点:会计准则变化、监管口径调整。
- 对策:建立常态化政策追踪机制,聘请"四大"会计师事务所作为顾问;构建灵活的"会计核算配置引擎",支持参数化配置以快速响应政策变化;坚持审慎性原则,优先选择合规性最强的核心资产入表。
9.2 数据安全与估值风险
- 风险点:数据泄露、估值公允性争议。
- 对策:部署WAF+IDS+日志审计三位一体防护体系;采用保守的估值策略(成本法为主);引入第三方双重评估机制;定期进行压力测试与减值评估。
十、结语与展望
某金融集团"十五五"全域数据资产入表与数据估值评价体系建设项目,不仅是一次会计核算的变革,更是一场深刻的治理升级。通过构建"1+3+N"全域数据资产管理体系,集团将实现数据从"原始资源"向"核心资产"的战略性跨越。
预期成效:
- 资产规模扩张:预计首批数据资产入表金额不低于20亿元,显著优化资产负债表结构。
- 信用评级提升:通过增加优质无形资产储备,提升集团在主流评级机构中的信用评分。
- 合规治理标杆:建立一套符合监管要求、具备审计可追溯性的合规入表流程,成为行业示范性单位。
- 业务创新驱动:支撑"数贷通"等数据金融产品创新,实现从"数据驱动业务"向"数据经营价值"的战略跨越。
在数字经济时代,数据已成为企业的核心生产工具。谁先掌握数据资产化的钥匙,谁就能在未来的金融竞争中占据制高点。本项目将为集团构建起数据驱动的价值增长新引擎,确立集团在数字金融领域的领军地位。
附录:关键术语解释
- 数据资产入表:指将符合会计准则规定的数据资源,确认为企业的无形资产或存货,并在资产负债表中列示的过程。
- 三权分置:指数据资源持有权、数据加工使用权、数据产品经营权的分离与并行保护机制。
- 作业成本法(ABC):一种基于活动消耗资源、产品消耗活动的成本核算方法,用于精确归集数据全生命周期成本。
- 隐私计算:一类在提供隐私保护的前提下,实现数据价值挖掘的技术体系,包括多方安全计算、联邦学习、可信执行环境等。
- 超额收益法:一种通过预测数据资产未来带来的超额收益,并折现为现值来评估资产价值的方法。















































































