计算机毕业设计springboot医疗档案管理系统n326q2n0 (配套有源码 程序 mysql数据库 论文)
本套源码可以在文本联xi,先看具体系统功能演示视频领取,可分享源码参考。
在医疗技术飞速发展、患者就医需求不断提升的当下,传统纸质医疗档案管理模式的弊端日益凸显,档案检索效率低、更新不及时、存储易损坏、信息共享困难等问题,严重制约了医疗机构的工作效率和医疗服务质量,也无法满足现代临床诊疗、医疗研究以及患者对健康信息便捷获取的需求。与此同时,医疗信息化建设成为医疗行业发展的核心趋势,利用计算机技术、网络技术搭建高效、安全、便捷的医疗档案管理系统,实现患者健康信息的电子化存储、智能化管理和规范化共享,成为医疗机构数字化转型的重要举措。基于此,结合 SpringBoot 框架的轻量高效、开发便捷等优势,开发一套适配医疗机构实际需求的医疗档案管理系统,对优化医疗档案管理流程、提升医疗服务水平、推动医疗行业信息化发展具有重要的现实意义。
本次开发的医疗档案管理系统以 B/S 为核心架构,采用 Java 作为后端开发语言,搭配 MySQL 数据库实现数据的高效存储与管理,前端结合 Vue 技术构建交互友好的操作界面,整体技术栈兼具稳定性、高效性和易用性。系统围绕医疗档案管理的全流程需求,设计了多维度的功能模块,核心涵盖系统首页、用户管理、医生管理、科室分类管理、医院信息管理、科室信息管理、在线挂号管理、档案信息管理、药品类型管理、药品信息管理、处方信息管理、系统管理、个人中心管理、收藏管理、公告信息管理、短信验证码管理等功能,同时支持医疗档案相关信息的查询、添加、修改、删除,药品信息的全方位维护,处方的开具、查看与支付管理,在线挂号的申请、审核与记录管理,医院及科室信息的展示与管理,公告信息的发布与浏览,用户收藏、密码修改等个人操作,还实现了基于角色的权限管控,保障系统操作的规范性和数据安全性。此外,系统还具备医疗档案信息的精准检索、诊疗数据的完整记录、医患信息的高效关联等能力,同时兼顾了操作的便捷性,适配不同使用人群的操作习惯,能够实现医疗档案从创建、更新、存储到检索、共享的全生命周期管理。
该系统整合了医疗档案管理、医疗服务预约、药品与处方管理、机构信息管理等多方面功能,形成了一套完整的医疗档案信息化管理体系,打破了传统医疗档案管理的信息孤岛,实现了患者、医生、管理员不同角色的协同操作。系统不仅能够让医务人员快速、准确地获取患者的诊疗档案、处方信息、挂号记录等内容,提升临床诊疗和日常办公效率,也能让患者便捷完成在线挂号、查看个人医疗档案和处方信息等操作,优化就医体验;同时,标准化的电子档案管理也为医疗临床研究、公共卫生分析提供了完整、准确的数据支撑,全方位满足了医疗机构在医疗档案管理、日常医疗服务开展等方面的核心需求,是一套兼具实用性、功能性和扩展性的医疗信息化管理系统。
注:以上是纯课题毕业设计功能介绍,并非实际开发完成,最终开发完成的毕业设计程序以下面的的环境软件、功能图和界面为准。
系统所需要的环境软件:idea、eclipse+mysql5.7、8.0+Navicat+JDK1.8+tomcat7.0
系统用例分析
医疗档案管理系统综合网络空间开发设计要求。目的是将传统管理方式转换为在网上管理,完成医疗档案管理的方便快捷、安全性高、交易规范做了保障,目标明确。医疗档案管理系统可以将功能划分为管理员功能,医生功能和用户功能。
(1)、管理员关键功能包含系统首页、用户、医生、科室分类、医院信息、科室信息、在线挂号、档案信息、药品类型、药品信息、处方信息、系统管理、个人中心等进行管理。管理员用例如下:

图3-1 管理员用例图
(2)、医生关键功能包含科室信息、在线挂号、档案信息、药品信息、处方信息、个人中心等进行管理。医生用例如下:

图3-2 医生用例图
(3)、用户关键功能包含个人中心、修改密码、在线挂号、档案信息、处方信息、我的收藏等进行管理。用户用例如下:

图3-3 用户用例图
3.4 系统流程分析
登录模块有许多规则,这些规则是用来限制用户权限的,用户进入系统前要进行登录,登录成功后方可对相关权限的操作。登录流程如下所示。

图3-4系统登录流程图
添加新用户的流程是先查询新用户名是否已存在,如已有该用户名,需重拟用户名并同时输入新用户的其它信息,添加新用户到数据库时会先验证数据是否完整,信息都正确且完整时,返回并刷新用户列表;信息不正确时,会返回输入信息的那一步。该流程如下图所示。

图3-5添加新用户流程图
4 系统设计
4.1 系统架构设计
整个系统采用B/S结构,用户可在浏览器中完成和整个系统的交互。
用户在医疗档案管理系统的浏览器界面进行的操作,浏览器操作传到服务器端,服务器端调用后台数据库,反馈给浏览器端。
系统架构如图4-1所示:

图4-1 系统架构图
4.2 系统整体设计
医疗档案管理系统实现管理员、医生和用户登录,查询信息,修改个人信息等。所有功能都通过与后台服务器的数据交互来完成的。具体的软件功能结构图如图4-2所示:

图4-2 系统功能结构图
4.3 系统数据库设计
对于医疗档案管理系统而言,数据库中最核心的数据就是医疗档案信息,并且有许多其他关联数据都储存于数据库中。随着时间推移,将发布大量信息于本系统中,届时数据库中也将蕴藏海量数据。一个优秀的数据库设计方案能在保证系统能够高效处理大量数据的同时保证系统的安全性。因此,在医疗档案管理系统设计方案中将数据库的设计摆在重要位置,将数据库设计视为系统设计的重要内容。
4.3.1 E-R模型设计
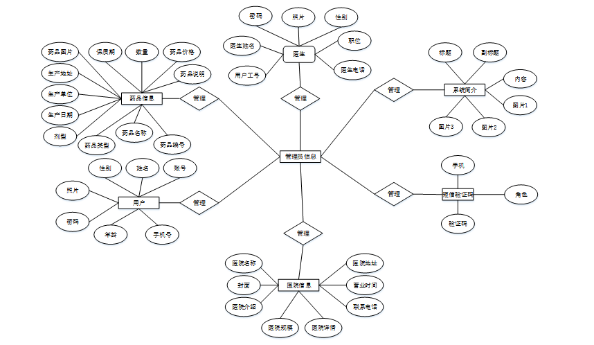
在医疗档案管理系统的数据库设计中,系统E-R模型的设计可以展示数据库中各种实体信息和他们之间的关系,将医疗档案管理系统的E-R模型研究好后,数据库中数据表的建立也会比较容易。
根据功能需求来对系统的E-R图来进行分解得到几种实体,在系统中将"用户、药品信息、医生、系统简介、短信验证码、医院信息"等作为实体,它们的局部E-R图,如图4-3所示:

图4-3局部E-R图
系统实现
5.1系统功能实现
当人们打开系统的网址后,首先看到的就是首页界面。在这里,人们能够看到医疗档案管理系统的设计与实现的导航条,通过导航条导航进入各功能展示页面进行操作。系统首页界面如图5-1所示:

图5-1 系统首页界面
在注册流程中,用户在Vue前端填写必要信息(如用户名、密码等)并提交。前端将这些信息通过HTTP请求发送到Java后台。后台处理这些信息,检查用户名是否唯一,并将新用户数据存入MySQL数据库。完成后,后台向前端发送注册成功的确认,前端随后通知用户完成注册。这个过程实现了新用户的数据收集、验证和存储。系统注册页面如图5-2所示:

图5-2系统注册页面
医院信息:在医院信息页面的输入栏中输入医院名称进行查询,可以查看到医院信息详细信息,医院信息页面如图5-3所示:

图5-3医院信息详细页面
科室信息:在科室信息页面的输入栏中输入科室号、科室名称和医生姓名进行查询,可以查看到科室的详细信息,并根据需要进行挂号操作;科室信息页面如图5-4所示:

图5-4科室信息详细页面
档案信息:在档案信息页面的输入栏中输入医生姓名、职位、科室名称、病症和姓名进行查询,可以查看到档案的详细信息,并根据需要进行删除操作;档案信息页面如图5-5所示:

图5-5档案信息详细页面
处方信息:在处方信息页面的输入栏中输入姓名、就诊卡号和职位进行查询,可以查看到处方信息详细信息;并进行删除或支付操作;处方信息页面如图5-6所示:

图5-6处方信息详细页面
个人中心:在个人中心页面输入个人信息进行更新,并根据需要对个人中心、修改密码、在线挂号、档案信息、处方信息、我的收藏进行操作,如图5-7所示:

图5-7个人中心界面
5.2后台模块实现
在登录流程中,用户首先在Vue前端界面输入用户名和密码。这些信息通过HTTP请求发送到Java后台。后台接收请求,通过与MySQL数据库交互验证用户凭证。如果认证成功,后台会返回给前端,允许用户访问系统。这个过程涵盖了从用户输入到系统验证和响应的全过程。如图5-8所示。

图5-8后台登录界面
5.2.1管理员功能实现
管理员进入主页面,主要功能包括对系统首页、用户、医生、科室分类、医院信息、科室信息、在线挂号、档案信息、药品类型、药品信息、处方信息、系统管理、个人中心等进行操作。管理员主页面如图5-9所示:

图5-9管理员主界面
用户功能在视图层(view层)进行交互,比如点击"查找、添加或删除"按钮或填写用户信息表单。这些用户信息表单动作被视图层捕获并作为请求发送给相应的控制器层(controller层)。控制器接收到这些请求后,调用服务层(service层)以执行相关的业务逻辑,例如验证输入数据的有效性和与数据库的交互。服务层处理完这些逻辑后,进一步与数据访问对象层(DAO层)交互,后者负责具体的数据操作如查看、修改或删除用户信息,并将操作结果返回给控制器。最终,控制器根据这些结果更新视图层,以便用户功能可以看到最新的信息或相应的操作反馈。如图5-10所示:

图5-10用户界面
医生功能在视图层(view层)进行交互,比如点击"查找、添加或删除"按钮或填写医生信息表单。这些医生信息表单动作被视图层捕获并作为请求发送给相应的控制器层(controller层)。控制器接收到这些请求后,调用服务层(service层)以执行相关的业务逻辑,例如验证输入数据的有效性和与数据库的交互。服务层处理完这些逻辑后,进一步与数据访问对象层(DAO层)交互,后者负责具体的数据操作如查看、修改或删除医生信息,并将操作结果返回给控制器。最终,控制器根据这些结果更新视图层,以便医生功能可以看到最新的信息或相应的操作反馈。如图5-11所示:

图5-11医生界面
科室分类功能在视图层(view层)进行交互,比如点击"查找、添加或删除"按钮或填写科室分类信息表单。这些科室分类信息表单动作被视图层捕获并作为请求发送给相应的控制器层(controller层)。控制器接收到这些请求后,调用服务层(service层)以执行相关的业务逻辑,例如验证输入数据的有效性和与数据库的交互。服务层处理完这些逻辑后,进一步与数据访问对象层(DAO层)交互,后者负责具体的数据操作如查看、修改或删除科室分类信息,并将操作结果返回给控制器。最终,控制器根据这些结果更新视图层,以便科室分类功能可以看到最新的信息或相应的操作反馈。如图5-12所示:

图5-12科室分类界面
医院信息功能在视图层(view层)进行交互,比如点击"查找、添加或删除"按钮或填写医院信息表单。这些医院信息表单动作被视图层捕获并作为请求发送给相应的控制器层(controller层)。控制器接收到这些请求后,调用服务层(service层)以执行相关的业务逻辑,例如验证输入数据的有效性和与数据库的交互。服务层处理完这些逻辑后,进一步与数据访问对象层(DAO层)交互,后者负责具体的数据操作如查看、修改或删除医院信息,并将操作结果返回给控制器。最终,控制器根据这些结果更新视图层,以便医院信息功能可以看到最新的信息或相应的操作反馈。如图5-13所示:

图5-13医院信息界面
科室信息功能在视图层(view层)进行交互,比如点击"查找、添加或删除"按钮或填写科室信息表单。这些科室信息表单动作被视图层捕获并作为请求发送给相应的控制器层(controller层)。控制器接收到这些请求后,调用服务层(service层)以执行相关的业务逻辑,例如验证输入数据的有效性和与数据库的交互。服务层处理完这些逻辑后,进一步与数据访问对象层(DAO层)交互,后者负责具体的数据操作如查看、修改或删除科室信息,并将操作结果返回给控制器。最终,控制器根据这些结果更新视图层,以便科室信息功能可以看到最新的信息或相应的操作反馈。如图5-14所示:

图5-14科室信息界面
在线挂号功能在视图层(view层)进行交互,比如点击"查找、添加或删除"按钮或填写在线挂号表单。这些在线挂号表单动作被视图层捕获并作为请求发送给相应的控制器层(controller层)。控制器接收到这些请求后,调用服务层(service层)以执行相关的业务逻辑,例如验证输入数据的有效性和与数据库的交互。服务层处理完这些逻辑后,进一步与数据访问对象层(DAO层)交互,后者负责具体的数据操作如查看、修改或删除在线挂号,并将操作结果返回给控制器。最终,控制器根据这些结果更新视图层,以便在线挂号功能可以看到最新的信息或相应的操作反馈。如图5-15所示:

图5-15在线挂号界面
档案信息功能在视图层(view层)进行交互,比如点击"查找、添加或删除"按钮或填写档案信息表单。这些档案信息表单动作被视图层捕获并作为请求发送给相应的控制器层(controller层)。控制器接收到这些请求后,调用服务层(service层)以执行相关的业务逻辑,例如验证输入数据的有效性和与数据库的交互。服务层处理完这些逻辑后,进一步与数据访问对象层(DAO层)交互,后者负责具体的数据操作如查看、修改或删除档案信息,并将操作结果返回给控制器。最终,控制器根据这些结果更新视图层,以便档案信息功能可以看到最新的信息或相应的操作反馈。如图5-16所示:

图5-16档案信息界面
药品类型功能在视图层(view层)进行交互,比如点击"查找、添加或删除"按钮或填写药品类型表单。这些药品类型表单动作被视图层捕获并作为请求发送给相应的控制器层(controller层)。控制器接收到这些请求后,调用服务层(service层)以执行相关的业务逻辑,例如验证输入数据的有效性和与数据库的交互。服务层处理完这些逻辑后,进一步与数据访问对象层(DAO层)交互,后者负责具体的数据操作如查看、修改或删除药品类型,并将操作结果返回给控制器。最终,控制器根据这些结果更新视图层,以便药品类型功能可以看到最新的信息或相应的操作反馈。如图5-17所示:

图5-17药品类型界面
药品信息功能在视图层(view层)进行交互,比如点击"查找、添加或删除"按钮或填写药品信息表单。这些药品信息表单动作被视图层捕获并作为请求发送给相应的控制器层(controller层)。控制器接收到这些请求后,调用服务层(service层)以执行相关的业务逻辑,例如验证输入数据的有效性和与数据库的交互。服务层处理完这些逻辑后,进一步与数据访问对象层(DAO层)交互,后者负责具体的数据操作如查看、修改或删除药品信息,并将操作结果返回给控制器。最终,控制器根据这些结果更新视图层,以便药品信息功能可以看到最新的信息或相应的操作反馈。如图5-18所示:

图5-18药品信息界面
处方信息功能在视图层(view层)进行交互,比如点击"查找、添加或删除"按钮或填写处方信息表单。这些处方信息表单动作被视图层捕获并作为请求发送给相应的控制器层(controller层)。控制器接收到这些请求后,调用服务层(service层)以执行相关的业务逻辑,例如验证输入数据的有效性和与数据库的交互。服务层处理完这些逻辑后,进一步与数据访问对象层(DAO层)交互,后者负责具体的数据操作如查看、修改或删除处方信息,并将操作结果返回给控制器。最终,控制器根据这些结果更新视图层,以便处方信息功能可以看到最新的信息或相应的操作反馈。如图5-19所示:

图5-19处方信息界面
5.2.2医生功能实现
医生进入系统可以对管理员进入主页面,主要功能包括对系统首页、科室信息、在线挂号、档案信息、药品信息、处方信息、个人中心等进行操作。医生页面如图5-20所示:

图5-20医生主界面
源码无偿分享,文未领取