测试用例管理平台
系统概述
本系统是一款 高性能、企业级 的测试用例全生命周期管理平台。基于vue3 + Django开发,旨在解决传统测试工具在大数据量下卡顿、操作繁琐、数据追溯困难等痛点,为测试团队提供 极速流畅 、安全可靠 、可视化 的协作体验。
系统亮点
- 单点登录机制:强制执行单设备登录策略,同一账号在通过新设备登录时,自动踢出旧设备。
- 操作审计 :仪表盘集成详细的 用户行为日志,覆盖用例增删改、任务分配、导入导出等所有关键动作。
- 数据恢复 :内置完善的 回收站机制 。误删用例可随时查看详情并一键恢复;支持 30天自动清理。
- 颗粒化历史导入 :支持 按版本 甚至 按模块 从历史库中精准提取用例,快速复用资产。
- Excel 交互:支持复杂的 Excel 导入导出,自动校验数据格式,并兼容最新的用例类型。
- 全景数据透视:实时展示项目进度、版本分布、成员工作量统计。
- 效能统计 :新增/优化/执行 维度分离统计。
- **任务分配:**将已有的测试用例,合理分配给测试人员执行。
功能架构
| 模块 | 关键功能 |
|---|---|
| 用例管理 | 增删改查、批量操作、自定义字段 (优先级/状态/类型)、模糊搜索 |
| 版本/项目 | 多项目并行管理、版本迭代控制、模块化分类 |
| 测试执行 | 任务分配、状态流转 (Pending -> Pass/Fail/Block)、执行结果记录 |
| 系统管理 | 用户角色权限 (管理员/普通成员)、系统配置、日志监控 |
技术栈
- 前端:Vue 3 + Vite + Element Plus (极速构建与现代化UI)
- 后端:Django REST Framework (强大的API服务与ORM)
- 安全:JWT Authentication + Custom Permission Control
系统功能架构图

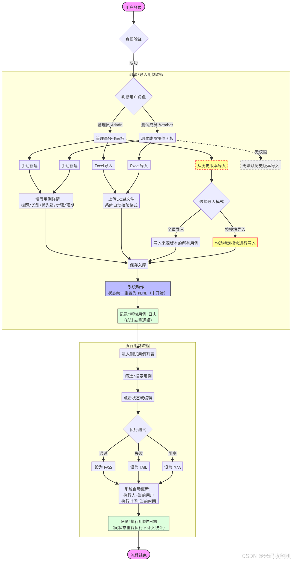
权限管理

项目管理流程


用例执行流程

用例执行功能
用例操作
测试成员权限以上,可以实现测试用例的删除、编辑、编写、查看。

方式一:单一用例编写

方式二:用例批量导入
(1)支持本地导入

(2)支持从当前版本的历史项目中导入

用例筛选
支持测试用例按各项筛选条件进行筛选。并自定义显示列。


任务分配与执行
在测试用例页面,选择"任务分配",可为各项目成员分配测试任务。只有分配给测试人员,该条测试用例才可以被指派人执行,他人无法执行。

在成员执行情况,可以查看当前版本下,各项目测试用例的执行情况,以及详细的优先级。

通过选择优先级,可查看当前执行人,对测试用例的执行情况。


用例导出/导入
(1)用例导入
(2)用例导出
可以将测试用例导出为excel和csv文件

基本功能
仪表盘

用户用例统计
**功能说明:**用于统计当前用户在当日对测试用例的新增、优化和执行情况,帮助用户了解个人测试工作量。系统按"测试用例唯一性"进行统计,避免重复操作造成数据膨胀。

| 功能 | 说明 | 规则 |
|---|---|---|
| 今日我新增用例 | 统计当前用户当日新增的测试用例数量。 | + 仅统计当日创建并仍然存在的测试用例 + 创建后又删除的测试用例 不计入统计 |
| 今日我优化用例 | 统计当前用户当日优化(修改)的测试用例数量。 | + 同一条测试用例在当日被多次修改,仅统计 1 次 + 以测试用例为统计单位,而非修改次数 |
| 今日我执行用例 | 统计当前用户当日执行过的测试用例数量。 | + 同一条测试用例被多次执行,仅统计 1 次 + 若执行后测试用例状态与执行前状态一致,则 不计入统计 |
参与项目
**功能说明:**用于展示当前用户已加入的项目列表,帮助用户查看在系统中的项目参与情况,包括项目名称、用户角色以及项目状态等信息。
| 字段 | 说明 |
|---|---|
| 项目名称 | 用户参与的项目名称 |
| 角色 | 用户在项目中的权限角色 |
| 状态 | 用户在该项目中的参与状态 |

用例分布
**功能说明:**用于展示当前用户所参与项目下,所有测试用例的数量。


操作日志
**功能说明:**用于展示所有用户操作的日志详情,做到每个用户的操作有据可循。

部门管理
部门列表
**功能说明:**用于管理用户归属的部门

新建部门
**功能说明:**用于新建部门,用于对成员进行部门管理

字段描述:
- 名称:当前部门的名称
- 上级部门:部门所归属的上级部门
- 描述:部门职责描述
编辑部门
**功能说明:**用于修改部门信息
删除部门
**功能说明:**用于删除部门信息,删除部门信息后,成员不会删除
人员管理

成员列表
**功能说明:**管理当前系统下的全部用户用户,包括为用户重置密码、删除用户等信息

新建人员
**功能说明:**创建新的用户角色,对用户信息进行管理,授权用户登录。


字段说明:
- **用户名:**当前需要登录的用户名称
- **密码:**登录密码
- **邮箱:**用户的邮箱
- **部门:**当前用户所属部门
- **角色:**当前用户的角色权限,包括(普通成员、测试成员、管理员)
- **状态:**当前用户账户的状态,禁用时用户无法登录
编辑成员
**功能说明:**编辑用户权限

删除成员
**功能说明:**删除当前用户所有信息,删除后用户无法登录
项目管理

项目列表
**功能说明:**用于展示当前所有需要测试的产品项。

新建项目
**功能说明:**新建测试项目并分配项目成员,对用的测试成员,才有权看到对应的测试用例,非项目成员无法拆看对应项目的测试用例。

字段描述:
- **名称:**项目名称
- **描述:**关于该项目的描述
- **负责人:**当前项目的负责人
- **项目成员:**所有参与本项目的成员
编辑项目
**功能说明:**重新编辑当前项目的信息、负责人、项目成员
删除项目
**功能说明:**删除不需要执行的项目,删除后,对应项目下的各版本测试用例会被完全删除,请谨慎操作。
版本管理

版本管理列表
**功能说明:**用于管理对应项目下的产品版本

新建版本
**功能说明:**为各项目新建对应的测试版本,为后续测试用例执行,在对应项目下,提供项目与版本支撑。

字段描述:
- **所属项目:**该版本需要关联的项目
- **版本名称:**所迭代的产品版本名称,如v1.0.0
- **描述:**关于该版本的描述
- **状态:**计划中、执行中、已发布、已归档
- **开始/发布日期:**产品开始的日期以及计划发布的日期
编辑版本
**功能说明:**删除不需要执行的版本,删除后,对应版本下的测试用例会被完全删除,请谨慎操作。
删除版本
**功能说明:**删除不需要执行的版本,删除后,对应版本下的测试用例会被完全删除,请谨慎操作。
回收站
**功能说明:**回收站用于临时存放用户删除的测试用例。当用户误删测试用例时,可在回收站中进行恢复操作,避免数据丢失。所有被删除的测试用例不会立即从系统中清除,而是统一进入回收站进行保留管理。

| 功能 | 说明 |
|---|---|
| 数据保留 | + 删除的用例将在回收站中保留 30 天 + 超过 30 天的测试用例将被系统 自动永久删除 + 自动清理后数据将 无法恢复 |
| 操作支持 | + 查看已删除测试用例 + 查看用例详细信息 + 恢复用例 + 永久删除 |
回收站内允许查看用户删除的测试用例详情。

数据统计
**功能说明:**用于统计当前各项目、成员测试用例的执行情况

系统设置
通知设置
本测试系统集成企业微信群通知管理,通过配置机器人webhook,即可实现测试用例的实时更新。


站内消息
当接收到任务分配时,账号内会收到对应的通知提示。

