本文以 TARE 为例,探讨如何在非 Claude IDE 环境下,实现模型对 Agent Skills 的识别与调用,并通过实际案例:导入自动 code review skills 来演示效果。
目前TARE有可视化的窗口的导入和创建 skills,但是对于导入外部 skills 需要下载后再手动将压缩包导入,比较繁琐,本文介绍的方式仅需 node.js 环境即可,导入也是用命令行,更通用和便捷。
Agent Skills 简介
什么是 Agent Skills
简单来讲,就是给 Agent 写的说明书,让他知道什么时候调用这个skills,以及这个skills具体怎么操作。本质是一个模块化的 markdown 文档。也是让专业技能、固定流程变成可复用资产的一种工程化手段。
Agent Skills 的作用
- 自动触发:Agent 能自主判断是否使用什么 Skills。
- 提高复用性:当一个SOP 一直被使用,就可以从 Agent 系统提示词中抽离出来,变成一个 skills。如:code-review 技能,每次写完代码都要做code-review,这个就可以写成一个 skills。
- 省 token,高效利用上下文:不需要每次都塞一大串预置的提示词告诉 Agent 在什么场景要做什么操作。没有一大串提示词,上下文窗口的空间就省下来了,这让 Agent 有能力处理更复杂的场景。
- 跨平台:一般来讲每个项目团队有自己的代码规范,然后每次写提示词都要带上,原来没有 skills 的时候可以通过配置 rules 的方式限定,但是每个 IDE 配置方式都不太一样,不通用。用 skills 管理更方便,可用 git 托管。
Agent Skills 的工作原理
Agent Skills 的关键是渐进式披露,分三层加载:
- 层级 1:技能发现 -- AI 先读取所有技能的元数据(name 和 description),判断任务是否相关,这些元数据始终在系统提示中。
- 层级 2:加载核心指令 -- 如果相关,AI 自动读取 SKILL.md 的正文内容,获取详细指导。
- 层级 3:加载资源文件 -- 只在需要时读取额外文件(如脚本、示例),或通过工具执行脚本。
简单来讲,就是按需加载,通过这种方式,节省 token。

Agent Skills 使用教程
环境要求:
- nodejs: v22.14.0
步骤 1:运行命令下载 skills
运行 skills 库,这里以下载一个 code-review 专家的 skills 为例:
bash
npx skills add https://github.com/sanyuan0704/code-review-expert
首先会让你选择给哪个 AI Agent 安装,市面上常见的 IDE/Agent 基本都已涵盖。下次再运行会记住你这次的选项:

然后会让你选择将这个技能安装到当前项目 还是全局, 这个视你的使用场景定:

接着让你选择只下载一份 skills(方便更新),还是每个 agents 各维护一份,一般选第一个:

确定信息没问题就执行安装:

安装完成:

安装完成后,项目目录结构如下::



.agents:是技能的实际存储位置.trae:是给 trae 读取 skills 的地方skills-lock.json:是核心配置文件,记录了你已安装的技能信息
如果你选择多个 IDE,比如把 Antigravity 加上,就可能会多一个文件夹出来,如多一个.agent 文件夹,因为不同的 IDE 读取 Skills 可能是不一样的, skills 库为了兼容处理,会创建多个文件夹。
步骤2:验证 skills 是否可用
在聊天窗口输入:

这里可以发现,大模型会自动选择调用合适的技能:

执行完成:

其他 skills 库的常见命令
移除 skills:
arduino
npx skills remove [技能名称]

更新所有 skills 到最新版:
sql
npx skills update
查看已经安装的 skills:
bash
npx skills ls
安装某个组织下的特定 skills
如下载 anthropics 官方的 skill-creator (技能创建工具):
sql
npx skills add anthropics/skills --skill skill-creator
后记
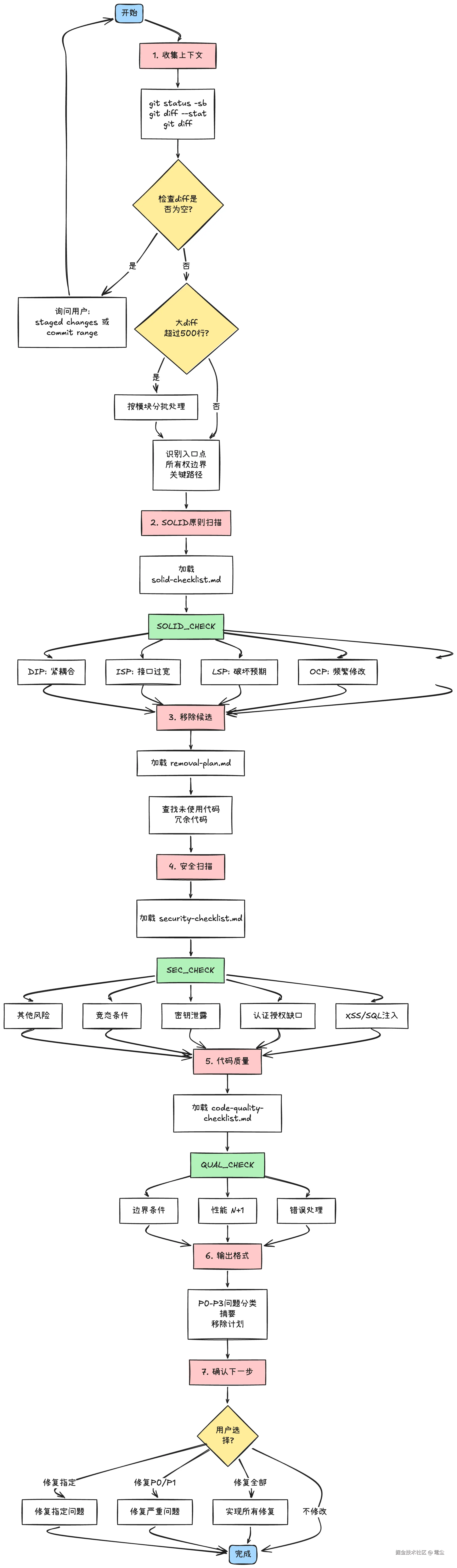
code-review-expert 的执行流程
code-review 专家 skills 的执行流程如下所示:
skills 商店
用于搜索市面上已有的比较火的 skills:
仓库地址: