简单来说,你之前熟悉的"Maven"选项和现在看到的"Maven Archetype"选项都是用来创建 Maven 项目的,但 Archetype 是带模板的。如果要创建最普通的、不带任何模板的 Maven 项目,你需要找到的确实是"Maven"这个选项本身。

在 IntelliJ IDEA 2024.1 的 New Project 向导中,创建普通 Maven 项目的入口被整合了。很多用户初次使用时会误以为只有"Maven Archetype"这一个选项,但实际上"Maven"选项就在它的上方。
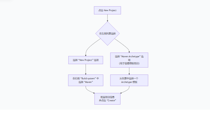
按照以下步骤操作:
-
打开 IntelliJ IDEA,点击
New Project。 -
在左侧的列表中,你会看到 New Project 和 Maven Archetype 两个并排的选项。
-
请务必选择左侧列表顶部的
New Project选项 ,而不是Maven Archetype。 -
在右侧的主配置区,找到 Build system 下拉菜单。
-
在下拉菜单中选择 Maven。
-
随后,你就可以像以前一样配置项目的 Name、Location、JDK 等信息,并点击
Create完成创建。
这个过程可以用下面的流程图来清晰地展示:

理解这两个选项的区别,能帮你更好地决定用哪个:
-
New Project (with Maven) :创建一个最干净、最标准 的 Maven 项目。它只会生成一个
pom.xml文件和标准的项目结构(如src/main/java),不包含任何额外的示例代码或模板。这是最灵活的方式,适合绝大多数情况。 -
Maven Archetype :用来创建一个基于模板 的 Maven 项目。Archetype(原型)是 Maven 的一个项目模板工具包,它预定义了一套初始的代码结构和依赖。例如,如果你想快速开始一个 Web 项目,可以选择
maven-archetype-webapp模板,IDEA 会自动帮你生成web.xml和一个简单的index.jsp文件。