
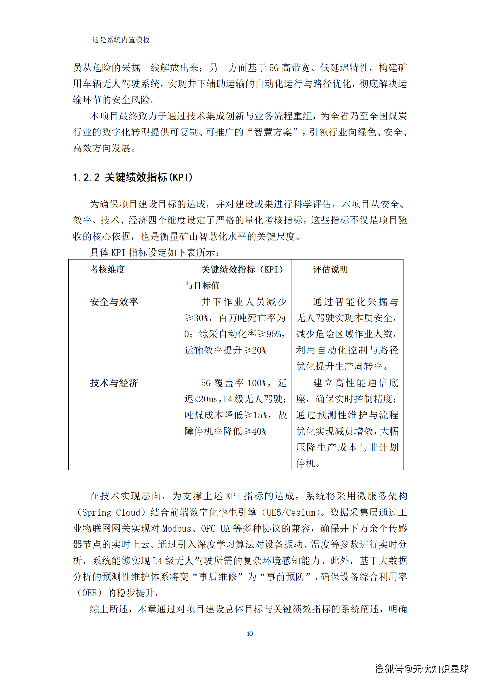
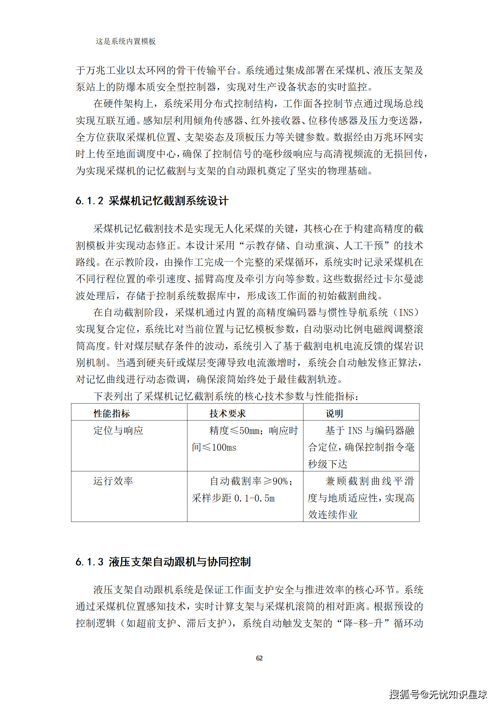
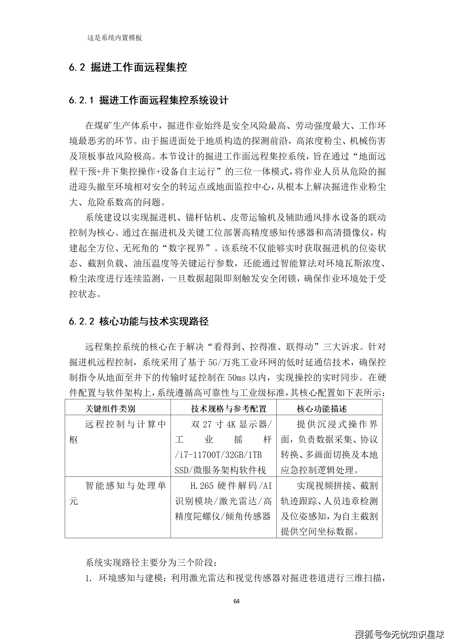
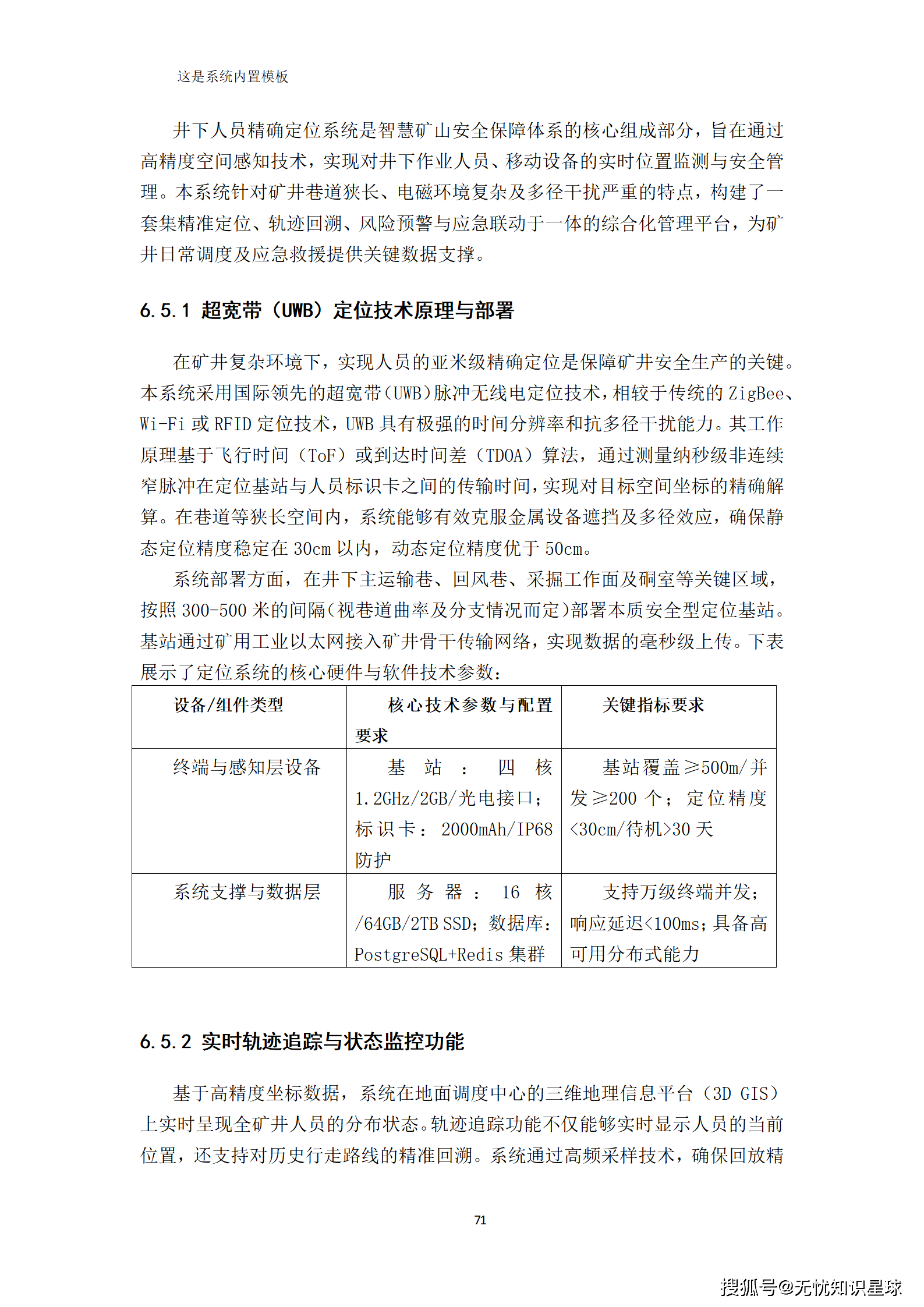
引言:站在能源革命与数字转型的十字路口
在"十四五"规划圆满收官、"十五五"蓝图即将铺展的关键历史节点,中国能源行业正经历着一场前所未有的深刻变革。煤炭作为我国的主体能源,其安全、高效、绿色开采不仅关乎国家能源安全的底线,更是实现"双碳"目标的核心战场。传统矿山作业模式中长期存在的"高危、低效、人力密集"痛点,已成为制约行业高质量发展的瓶颈。在此背景下,某省率先破局,发布了《某省十五五智慧矿山一体化管控平台与井下无人驾驶系统》规划文档(以下简称"规划"),这不仅是一份技术路线图,更是一场关于矿山生产关系的深刻革命。
本文将对这份具有里程碑意义的文档进行全方位、深层次的拆解与重构。我们将透过枯燥的政策条文与技术参数,洞察其背后的战略逻辑、技术架构、实施路径以及对于整个能源行业的颠覆性影响。从顶层设计的宏观视野,到井下无人驾驶的微观实操;从数据孤岛的打通,到人工智能的深度赋能,我们将逐一剖析这一庞大系统的每一个细胞,旨在为行业从业者、技术专家及政策研究者提供一份详实、前瞻且极具操作性的深度指南。
这不仅仅是对一个省份规划的解读,更是对未来十年中国乃至全球智慧矿山发展范式的一次预演。在这里,我们将看到机器如何取代人类进入危险区域,数据如何成为新的生产资料,而算法如何成为新的生产力。

第一章 战略宏图:从"被动合规"到"主动引领"的范式跃迁
1.1 "十五五"时期的时代背景与紧迫性
"十五五"时期(2026-2030年)是我国基本实现社会主义现代化关键时期,也是能源行业转型升级的攻坚期。文档开篇即明确了当前面临的三重压力:
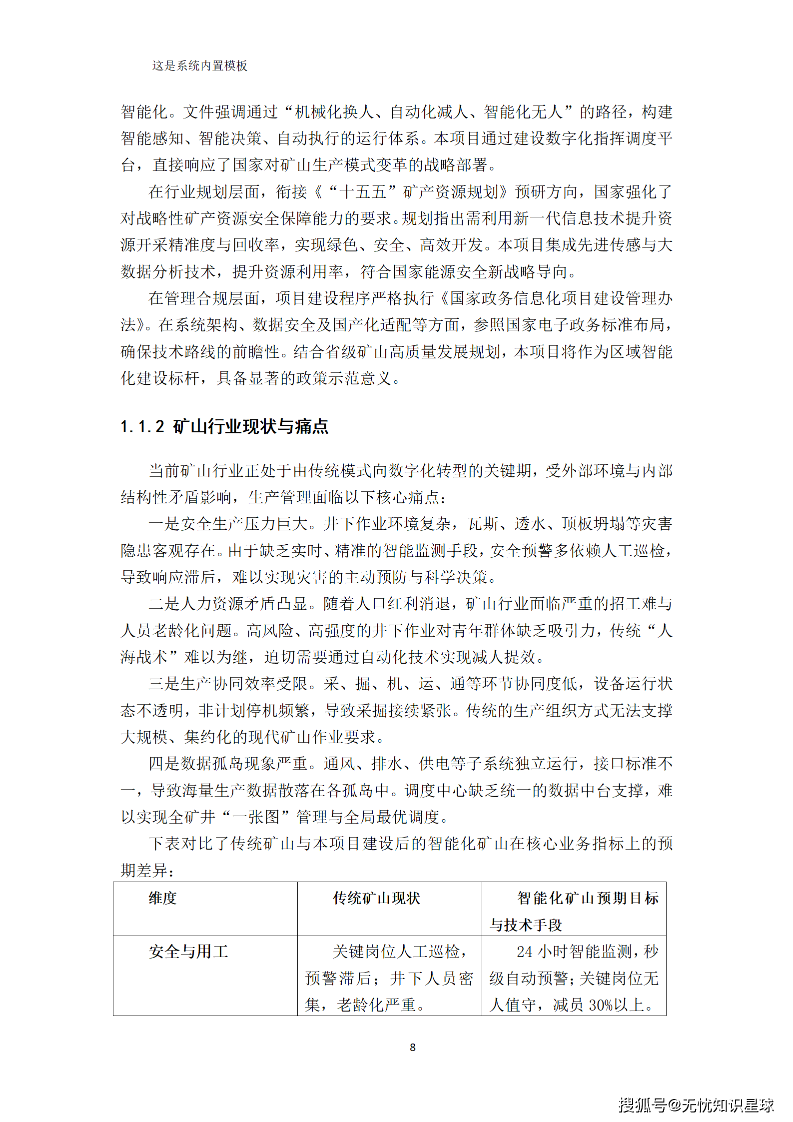
首先是安全压力的极致化。尽管近年来矿山安全事故率显著下降,但重特大事故的风险隐患依然存在,尤其是在深部开采、复杂地质条件下,传统的人防、物防手段已接近极限。减少井下作业人员,特别是将人从高危环境中解放出来,已从"倡导"变为"刚需"。
其次是效率瓶颈的显性化。随着浅层资源的枯竭,开采深度不断增加,地质条件日益复杂,导致开采成本急剧上升。传统的人工调度、经验决策模式在面对海量数据和复杂变量时,显得捉襟见肘,生产效率的提升空间被极度压缩。
最后是绿色发展的硬约束。"双碳"目标下,矿山作为高能耗、高排放的典型代表,面临着巨大的减排压力。如何通过技术手段实现精准开采、减少资源浪费、降低能耗,是矿山企业生存发展的必答题。
在此背景下,某省的规划不再局限于单点技术的修补,而是提出了"一体化管控"与"无人驾驶"双轮驱动的战略,旨在通过系统性重构,实现矿山生产模式的根本性转变。
1.2 核心愿景:构建"少人则安、无人则安"的新生态
文档明确提出了"十五五"末期的核心愿景:全面建成覆盖全省大型煤矿的智慧矿山一体化管控平台,重点采掘工作面实现常态化无人作业,辅助运输系统全面实现无人驾驶。
这一愿景包含三个维度的深刻内涵:
- 安全维度的质变:从"降低事故率"转向"消除事故源"。通过井下无人驾驶和远程集中控制,彻底实现高危岗位"零人员"作业,从物理上切断人身伤害的可能性。
- 效率维度的飞跃:从"局部优化"转向"全局最优"。一体化管控平台打破了各子系统间的数据壁垒,实现了全矿井数据的实时融合与智能分析,使得生产调度从"事后复盘"转变为"事前预测"和"事中干预",大幅提升设备利用率和资源回收率。
- 管理维度的革新:从"经验驱动"转向"数据驱动"。管理者不再依赖老矿工的经验直觉,而是基于大数据模型和AI算法进行科学决策,推动矿山管理向精细化、智能化迈进。
1.3 总体布局: "1+1+N"的架构体系
规划中提出的"1+1+N"总体布局,是理解整个智慧矿山建设的关键钥匙。
- 第一个"1":一个省级智慧矿山大脑(省级监管与服务云平台)。这是顶层的"指挥中枢",负责全省矿山数据的汇聚、分析、监管与应急指挥。它不仅是一个数据中心,更是一个算力中心和算法中心,为各矿企提供通用的AI模型、安全预警服务和行业标准接口。
- 第二个"1":一个企业级一体化管控平台(矿端核心操作系统)。这是每个矿山企业的"神经中枢",向下连接所有感知设备和执行机构,向上对接省级平台。它负责本矿井的生产调度、设备管理、安全监测、经营分析等核心业务,是实现"一体化"的关键载体。
- "N":N个智能化应用场景。基于上述两个平台,衍生出包括井下无人驾驶、智能综采、智能掘进、机器人巡检、透明地质、智能洗选等数十个具体的智能化应用场景。这些场景不是孤立存在的,而是通过统一的数据标准和接口协议,实现互联互通、协同作业。
这种架构设计,既保证了省级层面的统一监管和数据共享,又赋予了企业层面的灵活性和自主权,避免了"千矿一面"的僵化,同时也防止了"烟囱式"建设的重复投资。
第二章 技术内核:井下无人驾驶系统的深度解构
井下无人驾驶是本次规划中最具颠覆性、技术难度最高、也最受关注的核心板块。它不仅仅是给矿车装上雷达和摄像头,而是一场涉及感知、决策、控制、通信、调度等多领域的系统工程。
2.1 极端环境下的感知挑战与解决方案
井下的环境与地面道路截然不同:无GPS信号、光照极弱甚至全黑、粉尘浓度高、巷道狭窄且动态变化、电磁干扰强。在这样的环境下实现L4级甚至L5级的自动驾驶,是对感知技术的极限考验。
文档详细阐述了针对井下特殊环境的"多源融合感知"技术路线:
- 激光雷达(LiDAR)的抗尘升级:传统激光雷达在高粉尘环境下容易失效。规划中提到的新一代矿用激光雷达,采用了特殊的波长和滤波算法,能够有效穿透粉尘,构建高精度的三维点云地图。同时,通过多雷达组网,消除了盲区,实现了对巷道轮廓、障碍物、人员的360度无死角感知。
- 视觉传感器的增强与补光:针对井下光照不足的问题,系统配备了自适应补光灯和高动态范围(HDR)工业相机。结合深度学习图像增强算法,即使在微光环境下,也能清晰识别信号灯、路标、人员衣着颜色等关键信息。
- 毫米波雷达的穿透优势:利用毫米波雷达对烟雾、水汽的强穿透能力,作为激光和视觉的补充,专门用于检测移动物体的速度和距离,特别是在视线受阻的弯道或交叉口,提供关键的安全冗余。
- 惯性导航与UWB融合定位:由于没有GPS,系统采用了"高精度惯性导航单元(IMU)+ 超宽带(UWB)+ 激光SLAM"的组合定位方案。UWB基站沿巷道部署,提供绝对位置校正;IMU在信号丢失时提供短时高精度推算;激光SLAM则通过匹配实时点云与预先构建的高精地图,实现厘米级的相对定位。三者融合,确保了车辆在长距离、复杂巷道中的定位精度始终保持在±5cm以内。
2.2 复杂路网下的决策规划算法
井下巷道并非标准的公路,它充满了急弯、陡坡、岔路口、临时施工区以及与其他车辆、行人的混行情况。决策规划系统必须具备极高的适应性和鲁棒性。
- 高精地图的动态更新机制:规划强调建立"静态高精地图 + 动态局部地图"的双层地图体系。静态地图包含巷道几何信息、交通规则、限速标志等;动态地图则实时融合感知数据,反映当前的交通状况、临时障碍物、路面湿滑程度等。更重要的是,系统支持"众包更新",即每一辆无人车在行驶过程中发现的地图变化(如新开的岔路、塌陷区域),都会实时上传至云端,经确认后即时更新全矿区地图,确保所有车辆共享最新的路况信息。
- 基于强化学习的路径规划:传统的A*或Dijkstra算法在动态环境中往往不够灵活。文档指出,系统将引入深度强化学习(DRL)算法,让车辆在仿真环境中经过数百万次的训练,学会在复杂路况下做出最优决策。例如,在窄巷会车时,自动判断哪一方具备避让条件;在遇到突发障碍时,能够迅速规划出绕行路径,而不是简单地停车等待。
- 多车协同调度策略:井下运输是一个典型的多人多车博弈系统。规划提出了基于"云边端"协同的调度架构。云端负责全局最优调度,根据生产计划、车辆状态、电量分布等因素,生成宏观的交通流分配方案;边缘端(基站或区域服务器)负责区域内的冲突消解和微观协调;车端则负责实时的避障和紧急制动。这种分层调度机制,既保证了整体运输效率的最大化,又确保了局部交互的安全性。
2.3 高可靠性的控制执行与冗余设计
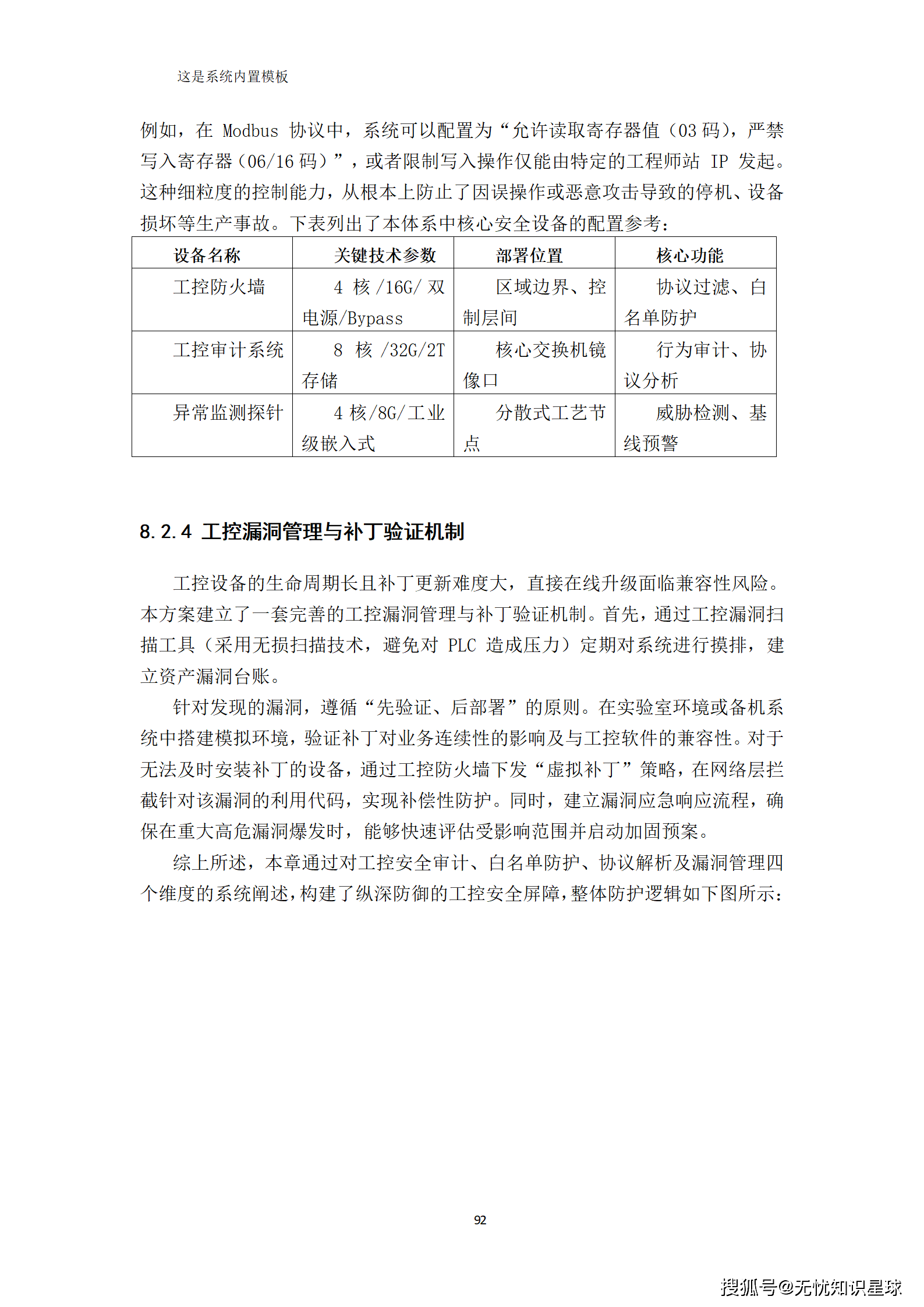
在井下,任何一次控制失误都可能导致灾难性后果。因此,无人驾驶系统的控制执行机构必须具备极高的可靠性和多重冗余。
- 线控底盘的深度改造:传统的机械液压操控被全线控技术取代。油门、刹车、转向、档位等执行机构全部由电信号控制,响应时间缩短至毫秒级。同时,关键执行机构均采用双冗余甚至三冗余设计,一旦主系统失效,备份系统能在毫秒级内无缝接管,确保车辆安全停车。
- 紧急制动与安全链路:除了常规的行车制动,系统还配备了独立的紧急制动回路(如机械抱闸、液压急停),该回路与主控系统物理隔离,仅在检测到严重故障或通信中断时触发。此外,车辆还保留了人工远程介入接口,在极端情况下,操作员可以通过5G网络远程接管车辆控制权。
- 功能安全与预期功能安全(SOTIF):规划严格遵循ISO 26262功能安全标准和ISO 21448 SOTIF标准,对系统进行全方位的安全评估。不仅关注系统本身的故障(如传感器损坏、软件Bug),更关注系统在非故障状态下因性能局限(如强光致盲、极端天气)可能引发的风险,并通过大量的场景测试和边界条件验证,将风险降至可接受水平。
2.4 通信网络的基石:5G+F5G双千兆支撑
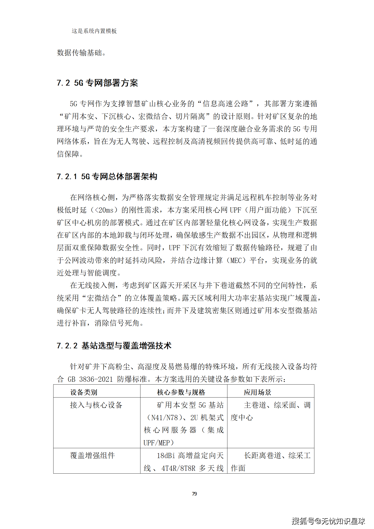
无人驾驶对通信的时延、带宽、可靠性有着近乎苛刻的要求。文档明确指出,构建"5G+F5G"双千兆网络是井下无人驾驶的先决条件。
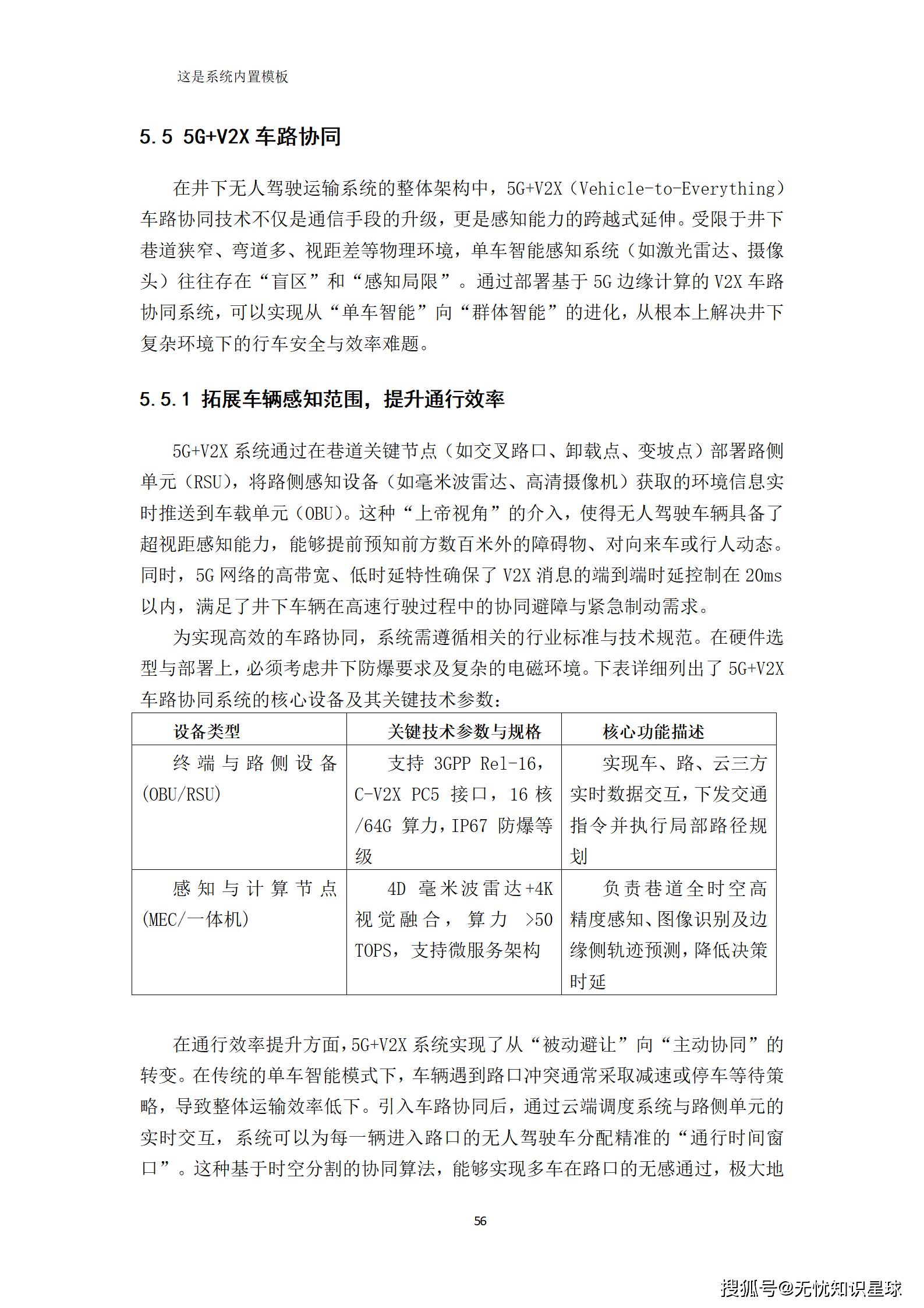
- 5G专网的低时延特性:利用5G URLLC(超高可靠低时延通信)切片技术,为无人驾驶业务开辟专属通道,确保端到端时延控制在20ms以内,满足车辆实时控制和高清视频回传的需求。5G的大带宽特性,则支撑了多路高清摄像头和激光雷达点云数据的实时上传。
- F5G(第五代固定网络)的确定性传输:在巷道主干网络中,部署工业级PON(无源光网络),提供高带宽、低抖动、抗干扰的有线连接,作为5G无线网络的有力补充和备份。特别是在变电所、水泵房等关键节点,F5G提供了更加稳定可靠的连接保障。
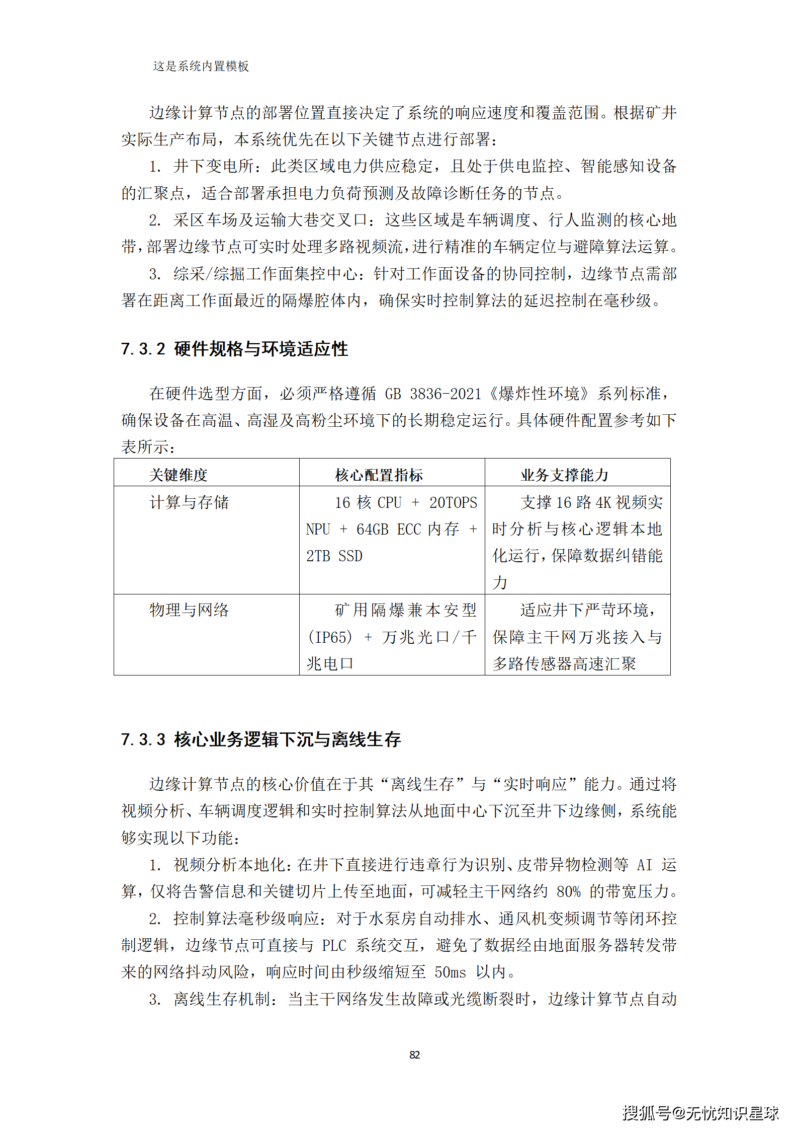
- 云边端协同的网络架构:通过网络切片和边缘计算(MEC)技术,将部分计算任务下沉到井下边缘节点。例如,车辆周围的障碍物检测、局部路径规划等对时延极其敏感的任务,直接在边缘服务器或车端完成,无需上传云端,进一步降低了时延,提高了系统的响应速度。
第三章 中枢神经:一体化管控平台的架构与功能
如果说井下无人驾驶是智慧矿山的"手脚",那么一体化管控平台就是其"大脑"和"神经中枢"。规划中强调,必须打破过去各子系统"各自为政、数据孤岛"的局面,构建一个统一、开放、智能的一体化管控平台。
3.1 破除数据孤岛:统一数据标准与治理
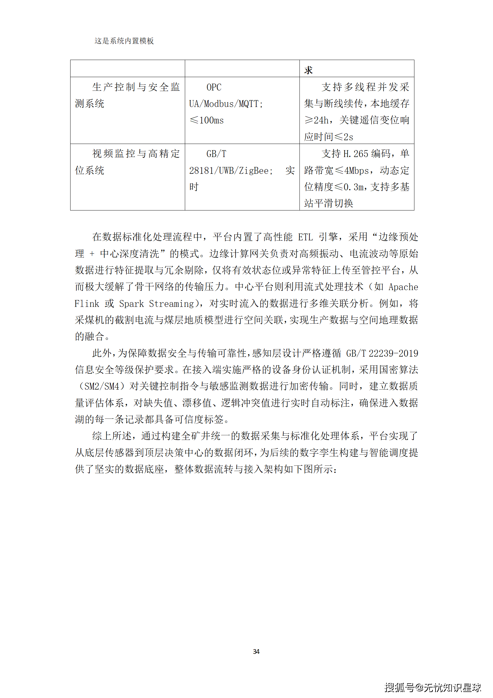
长期以来,矿山内部存在着安全监控、人员定位、视频监控、生产执行、设备管理等多个独立系统,数据格式不一、接口封闭,导致数据无法融合,价值难以挖掘。
规划提出了一套严格的数据治理体系:
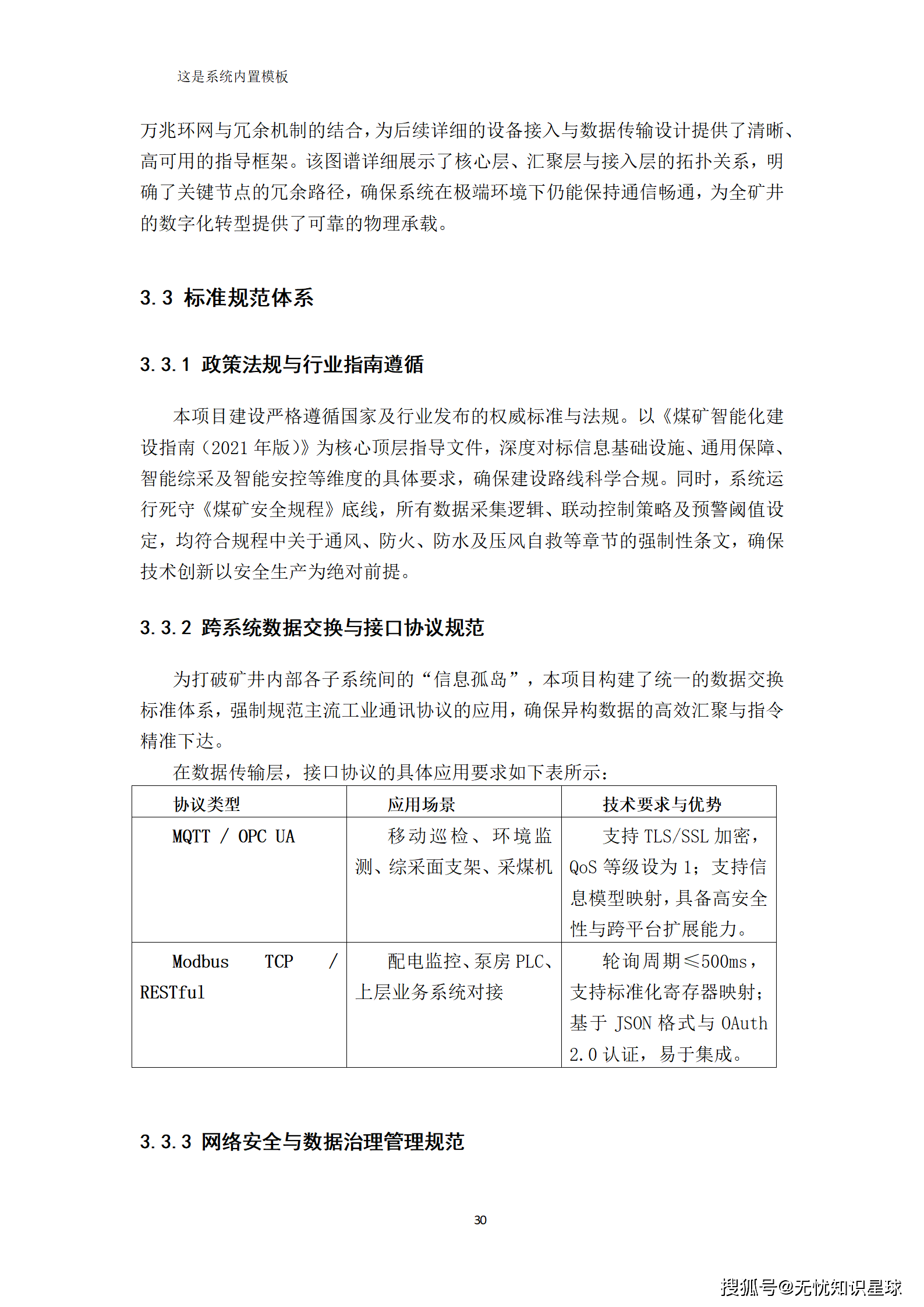
- 统一数据标准:制定全省统一的矿山数据采集、传输、存储、交换标准。规定了各类传感器、设备、系统的数据格式、编码规则、时间同步机制,确保不同厂家、不同类型的设备产生的数据能够"说同一种语言"。
- 数据中台建设:构建企业级数据中台,作为全矿井数据的"蓄水池"和"加工厂"。中台负责接入来自各个子系统的全量数据,进行清洗、转换、关联、聚合,形成标准化的数据资产。
- 数据资产目录:建立全矿井的数据资产目录,对数据进行分类分级管理,明确数据的所有者、使用者、敏感度等级,实现数据的可视、可管、可用。
3.2 平台架构:云原生与微服务化
为了应对矿山业务的复杂性和多变性,一体化管控平台采用了先进的云原生架构 和微服务设计。
- 基础设施层(IaaS):基于私有云或混合云环境,提供弹性的计算、存储、网络资源。支持容器化部署,实现资源的动态调度和高效利用。
- 平台服务层(PaaS):提供数据库、消息队列、缓存、搜索引擎、AI引擎、GIS引擎等通用技术服务。特别是内置的AI开发平台,提供了从数据标注、模型训练、评估到部署的全流程工具链,降低了智能化应用的开发门槛。
- 应用服务层(SaaS):基于微服务架构,将生产调度、安全管理、设备运维、经营管理等业务功能拆分为独立的微服务模块。各模块之间通过API网关进行松耦合调用,支持按需组合、灵活扩展。例如,当需要新增一个"智能通风"应用时,只需开发相应的微服务并注册到平台即可,无需对整个系统进行重构。
- 展示交互层:提供PC端、移动端、大屏端等多种交互界面。特别是基于数字孪生技术的三维可视化大屏,能够实时映射井下生产场景,实现"一张图"管全矿。
3.3 核心功能模块深度解析
3.3.1 智能生产调度中心
这是平台的核心业务模块。它不再是简单的报表统计,而是基于实时数据和AI模型的智能决策中心。
- 产运销协同优化:系统根据销售订单、库存情况、设备状态、地质条件等多维因素,自动生成最优的生产计划和运输方案。例如,当某个采煤工作面产量波动时,系统会自动调整主井提升频率、皮带输送速度以及地面洗选线的运行参数,确保全流程的平衡与高效。
- 设备全生命周期管理:建立设备电子档案,实时监测设备运行状态(振动、温度、电流等)。利用预测性维护算法,提前识别设备故障征兆,生成维修建议,变"事后抢修"为"事前预防",大幅降低非计划停机时间。
- 能源精细化管理:实时监测全矿井的水、电、风、气消耗情况,结合生产负荷进行能效分析。系统可自动优化大型耗能设备(如主通风机、主排水泵)的运行策略,避开用电高峰,实现节能降耗。
3.3.2 智能安全防控中心
安全是矿山的生命线。平台构建了"感知 - 预警 - 处置 - 复盘"的全闭环安全防控体系。
- 多源融合预警:整合瓦斯、一氧化碳、风速、水位、顶板压力等安全监测数据,结合视频AI分析(如人员违章行为识别、烟火检测),构建多维度的安全预警模型。一旦检测到异常,系统立即启动分级报警,并联动相关设备进行自动控制(如切断电源、启动风机)。
- 应急指挥联动:在发生突发事件时,平台自动启动应急预案,一键调度附近的人员、车辆、物资,并通过广播、短信、APP推送等方式通知相关人员。同时,利用数字孪生技术模拟灾害演变过程,为指挥决策提供科学依据。
- 安全隐患闭环管理:实现隐患排查、整改、验收、销号的全流程数字化管理。系统自动跟踪隐患整改进度,对逾期未整改的进行督办,确保安全隐患"清零"。
3.3.3 数字孪生矿山
数字孪生是平台的一大亮点。它通过高精度建模和实时数据驱动,在虚拟空间中构建了一个与物理矿山完全映射的"数字双胞胎"。
- 透明地质可视化:将地质勘探数据、随钻数据、物探数据融合,构建动态更新的三维地质模型。管理人员可以清晰地看到煤层赋存情况、断层构造、水文地质等信息,为采掘部署提供直观依据。
- 生产过程全息再现:实时映射井下设备运行状态、人员位置、车辆轨迹、环境参数等。管理者坐在调度室,就能像玩游戏一样,"透视"井下的每一个角落,掌握生产的全貌。
- 仿真推演与优化:在数字孪生体中进行生产方案推演、应急演练、设备调试等操作,验证方案的可行性和安全性,然后再应用到物理世界,降低试错成本。
第四章 实施路径:从试点示范到全面推广的演进逻辑
宏伟的蓝图需要扎实的落地。规划制定了清晰的"三步走"实施路径,确保智慧矿山建设稳步推进、取得实效。
4.1 第一阶段:基础夯实与试点突破(2026年)
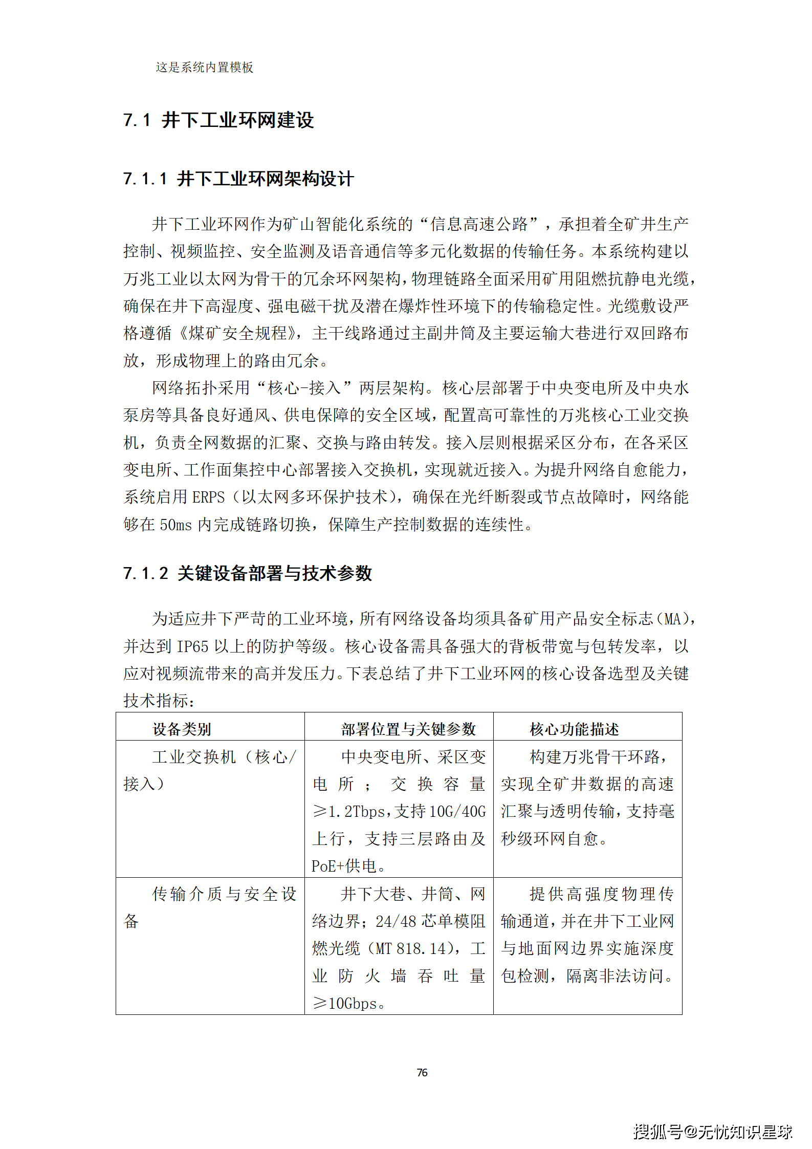
这一阶段的重点是"补短板、建标准、树标杆"。
- 基础设施升级:全面完成矿井工业环网改造,实现5G/F5G网络井下全覆盖。完成主要生产设备、传感器的智能化改造或加装,确保数据采集的全面性和准确性。
- 标准体系建设:发布完善的数据标准、接口规范、安全指南等配套文件,为后续建设提供制度保障。
- 试点示范工程:选取3-5家基础条件好、意愿强的骨干煤矿,开展一体化管控平台和井下无人驾驶系统的试点建设。重点突破采煤工作面智能减人、辅助运输无人驾驶等关键场景,形成可复制、可推广的经验模式。
4.2 第二阶段:规模推广与深度融合(2027-2028年)
这一阶段的重点是"扩范围、深融合、提效能"。
- 规模化推广:在试点成功的基础上,将智慧矿山建设推广至全省所有大型煤矿。中型煤矿因地制宜,推进关键环节的智能化改造。
- 系统深度融合:推动一体化管控平台与各业务系统的深度集成,打破最后的数据壁垒。深化AI技术在生产调度、安全预警、设备维护等场景的应用,提升系统的智能化水平。
- 生态体系构建:培育一批专业的智慧矿山服务商、解决方案提供商,形成产学研用协同创新的产业生态。
4.3 第三阶段:全面智能与引领未来(2029-2030年)
这一阶段的目标是"全智能、自进化、领跑者"。
- 全面智能化:全省大型煤矿全面建成国家级智慧矿山示范矿井,实现采、掘、机、运、通等全环节的智能化作业。井下无人驾驶成为常态,高危岗位实现"零人员"。
- 系统自进化:基于海量数据和深度学习,平台具备自我学习、自我优化、自我演进的能力,能够适应不断变化的生产环境和业务需求。
- 行业领跑:某省智慧矿山建设水平达到国际领先,形成一套完整的理论体系、技术标准、管理模式,为全国乃至全球矿山行业提供"某省方案"。
第五章 挑战与对策:直面转型深水区的惊涛骇浪
尽管前景光明,但规划也清醒地认识到,智慧矿山建设绝非坦途,仍面临诸多严峻挑战。
5.1 技术挑战:复杂环境下的可靠性难题
井下环境的极端复杂性,对技术的可靠性提出了极高要求。传感器易受污染、通信易受干扰、算法在长尾场景下可能失效等问题依然存在。
对策:
- 加大研发投入:设立专项科研基金,支持高校、科研院所与企业联合攻关,突破抗尘传感器、高可靠通信、鲁棒性算法等关键技术。
- 强化测试验证:建立国家级矿山智能装备测试检验中心,构建逼真的井下仿真测试环境,对新技术、新产品进行严格的入井前测试和长期运行验证。
- 建立容错机制:在设计中充分考虑冗余备份和故障降级策略,确保系统在部分组件失效时仍能安全运行。
5.2 人才挑战:复合型人才极度匮乏
智慧矿山建设需要既懂采矿工艺、又懂信息技术、还懂人工智能的复合型人才。目前,这类人才在市场上极为稀缺,成为制约发展的瓶颈。
对策:
- 产教融合培养:推动高校开设"智慧矿山"相关专业或方向,与企业共建实训基地,定向培养复合型人才。
- 在职转型培训:加大对现有矿山技术人员、管理人员的培训力度,通过线上线下相结合的方式,提升其数字化素养和技能水平。
- 引才聚才机制:出台优惠政策,吸引互联网、人工智能等领域的优秀人才投身矿山行业,建立灵活的人才引进和使用机制。
5.3 资金挑战:高昂的建设与维护成本
智慧矿山建设投入巨大,包括硬件改造、软件开发、网络建设、运维服务等,对于许多中小煤矿来说,资金压力巨大。
对策:
- 多元化投融资:鼓励金融机构开发针对智慧矿山建设的专项贷款产品,支持企业通过发行债券、上市融资等方式筹集资金。
- 政策补贴引导:政府设立专项资金,对成效显著的智慧矿山示范项目给予奖励和补贴,发挥财政资金的杠杆作用。
- 商业模式创新:探索"建设 - 运营 - 移交"(BOT)、"合同能源管理"(EMC)等新模式,引入社会资本参与建设和运营,降低企业一次性投入压力。
5.4 体制机制挑战:传统管理模式的束缚
智慧矿山不仅是技术的变革,更是管理模式的革命。传统的科层制管理、经验主义决策、部门壁垒等,都可能成为智能化落地的阻碍。
对策:
- 组织架构重塑:推动企业组织架构扁平化、网络化,建立适应数字化转型的敏捷组织。
- 流程再造:以数据流为导向,重新梳理和优化业务流程,消除冗余环节,提高协同效率。
- 文化理念更新:树立"数据驱动、创新引领、安全第一"的企业文化,营造鼓励创新、包容失败的良好氛围。
第六章 深远影响:重塑能源格局与社会价值
某省的这一规划,其意义远超出了一个省份或一个行业的范畴,它将对能源格局、社会经济乃至人类生活方式产生深远影响。
6.1 能源安全的坚实屏障
通过智慧矿山建设,大幅提高煤炭开采的安全性和效率,意味着在同等资源储量下,能够获取更多、更稳定的能源供应。这对于保障国家能源安全、应对国际能源市场波动具有战略意义。同时,智能化开采能够更精准地控制资源回收率,减少资源浪费,延长矿山服务年限,为国家长远发展储备更多能源家底。
6.2 绿色低碳的关键抓手
智慧矿山是实现煤炭清洁高效利用的重要前提。通过精准开采、智能洗选、节能运行,可以显著降低单位产量的能耗和排放。此外,无人驾驶和远程操控减少了井下人员,也就减少了通风、照明等辅助系统的能耗。更重要的是,智能化技术为煤炭与新能源的融合发展提供了可能,例如利用废弃矿井建设抽水蓄能电站、地热开发等,助力构建多元互补的绿色能源体系。
6.3 产业升级的强大引擎
智慧矿山建设将带动传感器、机器人、5G通信、人工智能、大数据等相关产业的快速发展,形成一个新的万亿级产业集群。这不仅为传统制造业提供了广阔的市场空间,也为高新技术企业提供了丰富的应用场景,推动产业链上下游协同创新,加速数字经济与实体经济的深度融合。
6.4 人文关怀的生动体现
最根本的变革在于对人的解放。千百年来,矿工一直被视为高风险职业的代表,"带血的煤炭"是社会之痛。智慧矿山让矿工从黑暗、潮湿、危险的井下走到明亮、舒适的地面调度室,甚至实现居家办公。这不仅极大地提升了矿工的职业尊严和幸福感,也解决了矿山企业招工难、留人难的困境,吸引了更多年轻人投身能源事业。这是科技发展以人为本的最生动体现,是社会文明进步的重要标志。
第七章 结语:迈向无人矿山的星辰大海
《某省十五五智慧矿山一体化管控平台与井下无人驾驶系统》规划的发布,标志着我国矿山行业正式进入了全面智能化的快车道。这不仅是一次技术的迭代,更是一场深刻的产业革命。
从"人控"到"数控",再到"智控";从"有人"到"少人",再到"无人";从"数据孤岛"到"一体互联",从"经验决策"到"数据驱动"。这条转型之路虽然充满挑战,但方向已经明确,步伐已经加快。
我们有理由相信,在"十五五"期间,某省必将打造成为全国乃至全球智慧矿山的标杆和高地。那里的矿山将不再是尘土飞扬、机器轰鸣的传统印象,而是数据流淌、算法驱动、机器自律的现代化工厂。那里的矿工将不再满脸煤灰、满身疲惫,而是身着工装、神情专注地坐在屏幕前,掌控着千米地下的庞然大物。
这不仅是某省的机遇,也是整个中国能源行业的机遇,更是人类利用科技力量改造自然、造福自身的伟大实践。让我们共同期待,那个安全、高效、绿色、智慧的矿山新时代早日到来。在这场波澜壮阔的变革中,每一个参与者都将是历史的见证者和创造者。



































































































